


2023年秋辽宁省细河区人教版八年级地理上册期末考试卷附答案
展开(时间: 60 分钟 分数: 100 分)
班级: 姓名: 分数:
一、选择题(共 25 个小题,每题 2 分,共 50 分)
1、有一位建筑师,想要建造一座房子,房子四面的窗户都对着南方,应当建在
( )
A.南极点 B.赤道和 0°经线的交点上
C.北极点 D.赤道和 180°经线的交点上
2、发展高新技术产业最重要的条件是( )
A. 自然资源丰富 B.科技力量雄厚
C.位置优越 D.劳动力资源丰富
3、属于暖温带,半湿润地区的是( )
A.长江中下游平原 B.东北平原 C.塔里木盆地 D.华北平原
4、我国地势第二、三级阶梯的分界线是( )
A.长白山一武夷山 B.昆仑山一祁连山一横断山脉
C.天山一阴山 D.大兴安岭一太行山一巫山一雪峰山
5、图中, ①②③④地均位于大西洋两岸的陆地, 则②大洲是( )
A.欧洲 B.南美洲 C.非洲 D.北美洲
6、澳门经济发展的重要支柱产业是( )
A.博彩旅游业 B.转口贸易业 C.工业 D.交通运输业
7、 “才从塞北踏冰雪,又向江南看杏花”反映的气候影响因素是( )
A.海陆位置 B.纬度位置 C.地形地势 D.人类活动
8、下列少数民族与其民族节日对应正确的是( )
A.壮族——火把节 B.苗族——泼水节
C.蒙古族——那达慕节 D.傣族——端午节
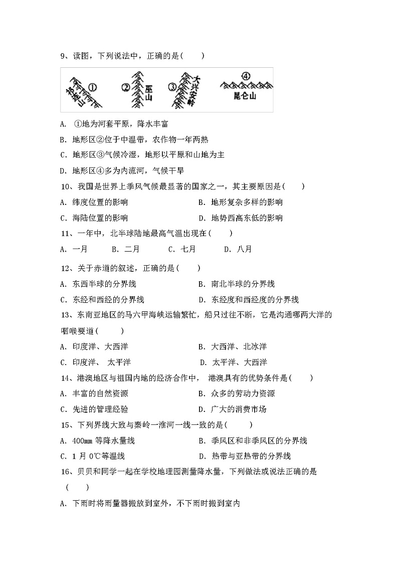
9、读图,下列说法中,正确的是( )
A. ①地为河套平原,降水丰富
B.地形区②位于中温带,农作物一年两熟
C.地形区③气候冷湿,地形以平原和山地为主
D.地形区④多为内流河,气候干旱
10、我国是世界上季风气候最显著的国家之一,其主要原因是( )
A.纬度位置的影响 B.地形复杂多样的影响
C.海陆位置的影响 D.地势西高东低的影响
11、一年中,北半球陆地最高气温出现在( )
A.一月 B.二月 C.七月 D.八月
12、关于赤道的叙述,正确的是( )
A.东西半球的分界线 B.南北半球的分界线
C.东经和西经的分界线 D.东经度和西经度的分界线
13、东南亚地区的马六甲海峡运输繁忙,船只过往不断,它是沟通哪两大洋的
咽喉要道( )
A.印度洋、大西洋 B.大西洋、北冰洋
C.印度洋、 太平洋 D.太平洋、大西洋
14、港澳地区与祖国内地的经济合作中, 港澳具有的优势条件是( )
A.丰富的自然资源 B.众多的劳动力资源
C.先进的管理经验 D.广大的消费市场
15、下列界线大致与秦岭一淮河一线一致的是( )
A.400mm 等降水量线 B.季风区和非季风区的分界线
C.1 月 0℃等温线 D.热带与亚热带的分界线
16、贝贝和同学一起在学校地理园测量降水量,下列做法或说法正确的是
( )
A.下雨时将雨量器搬放到室外,不下雨时搬到室内
B.降水过后,直接从雨量器上读取降水量
C.降水量的单位为毫升
D.将雨量器水平放置于平坦开阔地
17、某地区位于暖温带,半湿润区, 一般种植小麦和玉米,是我国三大棉区之
一,该地区是( )
A.东北平原 B.华北平原 C.长江中下游平原 D.新疆南部
18、关于图 8 中①、②两幅等高线地形图的说法,正确的是( )
图 8
A. ①图表示盆地地形
B. ①图的比例尺比②图大
C.甲—乙的实际距离小于丙—丁的实际距离
D.甲—乙的坡度比丙—丁的坡度小
19、亚洲地域辽阔,山岳巍峨,气候复杂多样,拥有众多的“世界之最”。下
列关于亚洲的世界之最的叙述中, 你认为正确的是( )
A.青藏高原是世界最大的高原 B.死海是世界最深的湖泊
C.亚洲东部、南部的季风最强盛,最典型 D.里海是世界最大的淡水湖
20、“风调雨顺,五谷丰登”说明受气候影响较大的是( )
A. 日常生活 B.交通运输 C.工业生产 D.农业生产
21、“天气”与“气候”既有联系又有区别,下列现象中描述天气的是( )
A.云南冬无严寒,夏无酷暑 B.四季无寒暑,一雨便成秋
C.昨天晴空万里,艳阳高照 D.五原春色归来迟,二月垂柳未挂丝
22、读东南亚局部地区图,下列有关该区域地理特征的叙述, 不正确的是
( )
A.盛产椰子、蕉麻等热带经济作物 B.热带季风气候广布,盛产水稻
C.地处板块交界处,多火山地震 D.石油、锡矿资源丰富
23、如图天气符号代表的天气与我们的生产生活组合合理的是( )
A.野外露营 B.减少外出
C.室外踢球 D.出海捕鱼
24、台湾岛有“东方甜岛”之称,是因为( )
A.樟脑的产量多 B.四季鲜果不断,香蕉、菠萝驰名中外
C.甘蔗和蔗糖的产量很大 D.岛上水稻种植普遍
25、关于日本的叙述,正确的是( )
A.是一个多民族的国家 B.地势低,多平原,耕地面积广
C.文化具有东西方兼容的特点 D.多火山、地震, 属温带海洋性气候
二、综合题(第 1 题 12 分,第 2 题 10 分,第 3 题 15 分,第 4 题 13
分,共 50 分)
1、读图完成下列要求:
(1)A 和 B 两大区域的地形类型是 ,土地利用类型为 ;D 和 G 两大区 域的地形类型是 ,土地利用类型为 ;E 和 F 两大区域的地形类型 是 ,土地利用类型为 ;C、I、J、K 等地的地形是 ,土地利用
类型为 。
(2)图中 a 代表的河流是 ;b 代表的河流是 ;水量大的是 ,水
土流失最严重、且被称为“地上河”的是 ;a 河上的最大水利工程是
, b 河上最大的水利工程是 。
(3)G 区域地势高,该区域的主要农作物主要有 和 ,主要牲畜有
、 。
2、下图示意我国乡村地域类型分布,读下图完成下列各题。
(1)①地区深居内陆,突出的自然环境特征是 。甲是
河。②地区位于 (地形区),是我国重要的生态屏障和水源涵养区。 (2)乙是 山脉。③、④地区农业类型差异大,主要气候原因:与
③地区相比,④地区 ; 。
(3)⑤地区冬季农业生产搭建的温室大棚主要作用是 。
(4)⑥地区稻渔种养面积大,耕地类型以 为主。近年来,该地
区工业化和城镇化发展水平较 ,促进乡村传统农业向城郊型农业发
展。
3、读中国局部区域简图,分析回答下列问题。
(1)图中 A﹣B 是我国东部地区重要的地理界线,该山脉以北地区主要的糖料
作物是__。
(2)图中甲地区的耕地类型以 为主,乙地区的作物熟制是
。
___________
(3)图中①、②、③、④四条铁路线属于京广线的 是 。
(4)京广高铁连接了我国沿海的 和 工业基地。
(5)下列地区农业生产的发展符合因地制宜原则的是 。
A、甲 ——发展淡水养殖为主 B、乙——发展种植业为主
C、丙——发展林业为主 D、丁——开辟梯田,发展种植业为主
(6)下列由秦皇岛港运往海口的货物, 不可能的是 。
A、小麦 B、苹果 C、甘蔗 D、煤炭
(7)图中的四条铁路线中,穿过济南的是 线(填数字代码名称),铁路干
线④是 铁路。
4、2017 年 7 月,港珠澳大桥实现了主体工程全线贯通,该桥的贯通极大地推
动了粤港澳大湾区的发展。读下图,回答问题。
(1)图中 A 铁路线为 。
(2)深圳是我国第一个经济特区,图中表示深圳的是 。(填序号)
(3)港珠澳大桥对促进粤港澳大湾区发展的意义是
。(答一点即可)
(4)粤港澳大湾区中,以博彩旅游业为支柱产业的是 。
(5)香港之所以“上天”(建筑高层建筑)、“入海”(填海造陆),最主要
的原因是 。
(6)2018 年是中国改革开放 40 周年。改革开放期间,在与港澳地区的经济合
作发展中,珠江三角洲地区的优势主要是 。
A.国际金融、航运中心 B.科学的管理水平
C.先进的技术、充足的资金 D.相对廉价的土地资源
参考答案
一、选择题(共 25 个小题,每题 2 分,共 50 分)
1、C
2、B
3、D
4、D
5、B
6、A
7、B
8、C
9、D
10、C
11、C
12、B
13、C
14、C
15、C
16、D
17、B
18、D
19、C
20、D
21、C
22、B
23、B
24、C
25、C
二、综合题(第 1 题 12 分,第 2 题 10 分,第 3 题 15 分,第 4 题 13
分,共 50 分)
1、(1)平原耕地;高原草原;盆地 难利用土地;山地、丘陵 林地 (2)长
江 黄河 a b(或者填具体名称) 三峡水利枢纽 小浪底水利枢纽 (3)青
稞、豌豆、小麦、油菜(答出 2 个) 牦牛、藏绵羊、藏山羊
2、干旱 塔里木 青藏高原 阴山 位于季风区,降水量较多 纬
度较低,气温较高 防寒 水田 高
3、甜菜 旱地 一年两熟 ① 京津唐 珠江三角洲 B C
③ 京包
4、(1)京九线
(2)②
(3)促进珠江三角洲地区与港澳协调发展
(4)澳门
(5)人多地狭
(6)D
2023年秋辽宁省千山区新人教版八年级地理(上册)期中试卷(含答案): 这是一份2023年秋辽宁省千山区新人教版八年级地理(上册)期中试卷(含答案),共8页。试卷主要包含了选择题等内容,欢迎下载使用。
2023年秋辽宁省立山区人教版八年级地理(上册)期中试卷含参考答案: 这是一份2023年秋辽宁省立山区人教版八年级地理(上册)期中试卷含参考答案,共8页。试卷主要包含了选择题等内容,欢迎下载使用。
辽宁省阜新市细河区2023-2024学年八年级下学期期中教学质量检测地理试卷(含答案): 这是一份辽宁省阜新市细河区2023-2024学年八年级下学期期中教学质量检测地理试卷(含答案),共12页。试卷主要包含了单选题,材料分析题,综合读图题等内容,欢迎下载使用。