陕西省安康市2023-2024学年高二下学期6月期末考试语文试卷(PDF版附答案)
展开甘肃省普通高中2023-2024学年高二下学期期末考试语文试卷(PDF版附答案): 这是一份甘肃省普通高中2023-2024学年高二下学期期末考试语文试卷(PDF版附答案),共12页。
山东省枣庄市2023-2024学年高二下学期期末考试语文试卷(PDF版附答案): 这是一份山东省枣庄市2023-2024学年高二下学期期末考试语文试卷(PDF版附答案),共12页。
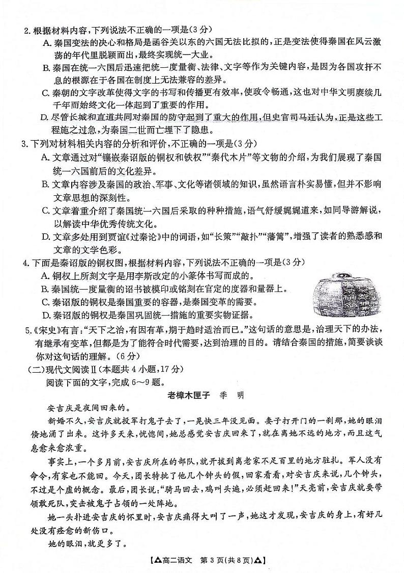
陕西省安康市2023-2024学年高一下学期期末考试语文试卷: 这是一份陕西省安康市2023-2024学年高一下学期期末考试语文试卷,共11页。

