安徽省合肥市肥西县2023-2024学年七年级下学期期末生物试题(原卷版+解析版)
展开
这是一份安徽省合肥市肥西县2023-2024学年七年级下学期期末生物试题(原卷版+解析版),文件包含安徽省合肥市肥西县2023-2024学年七年级下学期期末生物试题原卷版docx、安徽省合肥市肥西县2023-2024学年七年级下学期期末生物试题解析版docx等2份试卷配套教学资源,其中试卷共23页, 欢迎下载使用。
1. 露西被认定属于古人类而不是类人猿的主要原因是
A. 能使用工具B. 直立行走C. 能制造简单工具D. 能用火
【答案】B
【解析】
【分析】人猿分界线:是否可以直立行走。
【详解】据考古发现“露西”的盆骨的髋骨比较宽阔,下肢骨的股骨比较粗壮。这些特点都说明“露西”可以直立行走。也说明“露西”属于古人类而不是类人猿。
【点睛】区分人与猿的标准是否可以直立行走。
2. 人的生殖系统中,能分泌性激素的是( )
A. 子宫和睾丸B. 卵巢和睾丸
C. 子宫和附睾D. 卵巢和附睾
【答案】B
【解析】
【分析】男性的生殖系统包括精囊腺,输精管,睾丸,阴茎等;女性的生殖系统包括卵巢,输卵管,子宫,阴道等。睾丸是男性的主要性器官,也是男性的性腺,能够产生精子和分泌雄性激素。卵巢能产生卵细胞并分泌雌性激素;输卵管的作用是输送卵细胞,也是受精作用的场所;子宫是胚胎发育的场所;阴道是精子进入女性体内和婴儿出生的通道。
【详解】睾丸的功能是产生精子,并能分泌雄性激素,维持第二性征;卵巢,是女性的主要性腺和主要性器官,能够分泌雌性激素,维持第二性征,产生卵细胞。故选B。
【点睛】回答此题的关键是明确人类生殖系统的组成和功能。
3. “恰同学少年,风华正茂;书生意气”,青春期作为青少年发育的关键时期,相关说法错误的是( )
A. 神经系统开始发育B. 心肺功能增强C. 第二性征开始出现D. 身高迅速增加
【答案】A
【解析】
【分析】青春期是一个生长和发育发生重要变化的时期,其中人体形态发育的显著特点是身高突增和体重增加;另外,神经系统和心、肺等器官的功能也显著增强;性发育和性成熟也是青春期的重要特征。因此,青春期是人一生中身体发育和智力发展的黄金时期。
【详解】AB.进入青春期后,人体的神经系统以及心脏和肺等器官的功能明显增强,青少年的大脑兴奋性增强,神经系统从出生就开始发育,A错误,B正确。
C.第二性征是指男女出现的除了性器官之外的性别差异,如男孩出现阴毛、腋毛、胡须以及喉结突出等,还出现声音变粗的变声现象等。青春期男孩和女孩的性器官都迅速发育,性激素分泌增多,开始出现第二性征,C正确。
D.进入青春期,由于垂体分泌的生长激素的作用,男孩和女孩的身高、体重都迅速增加,这是青春期形态发育的显著特点,D正确。
故选A。
4. 维生素和无机盐在人体中需要量虽少但作用大,下列物质与缺乏症对应错误的是 ( )
A. 维生素B- 坏血病B. 维生素A- 夜盲症
C. 碘-地方性甲状腺肿D. 铁-贫血
【答案】A
【解析】
【分析】人体对维生素和无机盐的需要量很小,但作用却很大,人体一旦缺乏,甚至引发疾病。
【详解】A.缺维生素B1,会患神经炎、脚气病、消化不良等,缺乏维生素C会患坏血病,A错误。
B.人体如果缺维生素A,会得夜盲症、皮肤干燥、干眼症等,B正确。
C.碘是合成甲状腺激素的主要元素,缺乏会患甲状腺肿大,C正确。
D.铁是构成血红蛋白的主要成分,缺铁易患贫血,D正确。
故选A
5. 中小学生应常吃适量的奶、鱼、蛋和瘦肉等食物,因为建造和修复身体的重要原料是( )
A. 糖类B. 脂肪C. 蛋白质D. 无机盐
【答案】C
【解析】
【分析】人体需要的主要营养物质有糖类、蛋白质、脂肪、维生素、水和无机盐等。糖类、蛋白质和脂肪被称为“三大供能物质”,其中蛋白质是构成组织细胞的基本物质,也是人体生殖发育、组织更新等生命活动的物质基础。
【详解】蛋白质是构成组织细胞的基本物质,也是人体生殖发育、组织更新等生命活动的物质基础。所以少年正处于生长发育阶段,需多吃蛋、奶、鱼、肉等食物,因为建造和修复身体的重要原料是蛋白质,ABD不符合题意,C符合题意。
故选C。
6. 2024年央视315晚会曝光了不少让大众想不到的食品安全问题。从食品安全角度考虑,下列做法正确的是( )
A. 淀粉肠使用鸡骨泥替代鸡肉
B. 烤串店制作菜品使用隔夜食材
C. 知名奶茶店更改食品有效期标签
D. 水果店使用新鲜的水果制作果盘或者果汁
【答案】D
【解析】
【分析】食品安全包括两个方面:一是食品原料的成分和质量问题;二是食品在生产、加工、运输、储存、销售过程中人为改变其性质而产生的安全问题。
【详解】A.鸡骨泥不适于人类食用,用鸡骨泥代替鸡肉制作淀粉肠对身体有害,A错误。
B.隔夜食材可能会滋生大量细菌,危害人体健康,B错误。
C.更改食品有效期标签可能会将过期的食品卖给消费者,危害消费者身体健康,C错误。
D.新鲜的水果健康、卫生,水果店使用新鲜水果制作果盘或者果汁是对消费者的健康负责的做法,D正确。
故选D。
7. 下列结构中,既属于呼吸系统,又属于消化系统的是( )
A. 鼻B. 喉C. 咽D. 气管
【答案】C
【解析】
【详解】呼吸系统包括呼吸道和肺两部分,呼吸道包括鼻腔、咽、喉、气管、支气管,是呼吸的通道,肺是气体交换的场所,是呼吸系统的主要器官。
消化系统包括消化道和消化腺,消化道有口腔、咽、食道、胃、小肠、大肠和肛门,消化腺包括唾液腺、胃腺、肠腺、胰腺和肝脏。
可见咽既是呼吸的通道,也是消化的通道,因而吞咽食物和呼吸不能同时进行。
8. 学校开展体质健康检测时,常用肺活量来反映肺功能的强弱。测定肺活量过程中尽力吸气时( )
A. 膈肌和肋间肌舒张,胸廓扩大
B. 膈肌和肋间肌收缩,胸廓扩大
C. 肺内气压大于外界气压,胸廓缩小
D. 胸骨和肋骨上升,膈顶上升
【答案】B
【解析】
【分析】呼吸运动实现了肺与外界的气体交换(即肺的通气),呼吸运动是指胸廓有节律地扩大和缩小,从而完成吸气和呼气两个过程;呼吸运动的动力来自呼吸肌的收缩。
【详解】A.膈肌和肋间肌舒张时,胸廓缩小,肺回缩,肺内气压高于外界气压,完成呼气,故A错误。
B.肋间肌和膈肌收缩使得胸腔容积扩大时,肺便扩张,肺内气压低外界气压,外界气体入肺,完成吸气,故B正确。
C.吸气时,肺内气压小于外界气压,胸廓体积扩大,故C错误。
D.吸气时,肋间肌收缩,胸骨和肋骨上升,膈肌收缩,膈顶下降,胸腔容积扩大,肺扩张,肺内气压低于外界气压,外界气体进入肺,故D错误
故选B。
9. 下列描述不符合“结构与功能相适应”观点的是( )
A. 鼻腔黏膜中有丰富的毛细血管,可温暖吸入的冷空气
B. 肺由大量肺泡构成,大大增加了气体交换的表面积
C. 人体成熟的红细胞有细胞核,呈两面凹的圆盘状,大大增加了运输氧气的面积
D. 动脉血管的管壁厚、弹性大,利于将血液从心脏送到全身各部分
【答案】C
【解析】
【分析】生物与环境相适应,每一种生物都有与环境相适应的形态结构特点,生物的结构与功能相适应,这是生物学的基本观点。
【详解】A.鼻毛能阻挡灰尘,鼻腔黏膜有丰富的毛细血管,可温暖进入肺内的气体,A不符合题意。
B.呼吸系统包括呼吸道和肺两部分,肺由许多肺泡构成,肺泡数目多,增大了肺进行气体交换的面积,气体交换的效率高;肺泡外面包绕着丰富的毛细血管和弹性纤维,肺泡的壁和毛细血管壁都很薄,只由一层上皮细胞构成,这些特点都有利于气体交换,肺是气体交换的主要场所,B不符合题意。
C.成熟的红细胞无细胞核,呈两面凹的圆盘状,大大增加了运输氧气的面积,这些特点与其运输氧气的功能相适应,C符合题意。
D.动脉血管的管壁厚、管腔小,弹性大,血液速度最快,利于将血液从心脏送到全身各部分,D不符合题意。
故选C。
10. 当某人拿到血液化验单时,医生告诉他患有贫血症,请你说说医生是依据以下哪个指标的数值低于正常值而做出的判断( )
A. 血浆B. 白细胞
C. 血小板D. 红细胞和血红蛋白
【答案】D
【解析】
【分析】血液内红细胞的数量过少或血红蛋白的含量过低,导致血液运输氧气的能力降低,形成贫血。贫血分为缺铁性贫血和营养不良性贫血,缺铁性贫血:血红蛋白少,面色苍白,头晕,精神不振,身体消瘦,肌肉无力等;营养不良性贫血:红细胞少,皮肤蜡黄,颜面浮肿,反应迟疑等。
【详解】贫血是红细胞数目过少或血红蛋白的含量过低形成的,因此当某人拿到血液化验单时,医生告诉他患有贫血症,医生是依据红细胞和血红蛋白指标的数值低于正常值而做出的判断。
【点睛】解答此类题目的关键是理解掌握贫血的原因和预防方法。
11. 观察小鱼尾鳍内血液流动时,判断毛细血管的依据是
A. 管中红细胞单行通过B. 管中血流速度最快
C. 管腔大,管壁厚D. 有防止血液倒流的瓣膜
【答案】A
【解析】
【分析】用显微镜观察小鱼尾鳍时,判断动脉、静脉和毛细血管的依据是:从主干流向分支的血管是动脉,由分支汇集而成的血管是静脉,红细胞单行通过的是毛细血管。
【详解】毛细血管的特点是:管腔最细,只允许红细胞单行通过;管壁最薄,只有一层上皮细胞构成;血流速度最慢;这些特点都有利于血液与组织细胞间进行物质交换。判断毛细血管的依据是红细胞单行通过。
故选A。
【点睛】要注意毛细血管与物质交换相适应的特点。
12. 中医常通过“切脉”来推知体内各器官的健康状况;病人在医院打吊瓶时,针头插入的是手臂上的一条“青筋”.这里所说的“切脉”的“脉”和“青筋”分别是指( )
A. 动脉和神经B. 静脉和动脉
C. 动脉和静脉D. 动脉和毛细血管
【答案】C
【解析】
【分析】脉搏即动脉搏动,随着心脏有节律性的收缩和舒张,动脉管壁相应的出现扩张和回缩,在体表浅动脉上可触到搏动。
【详解】脉搏即动脉的搏动。心脏收缩时,由于输出血液冲击引起的动脉跳动。正常人的脉搏和心率一致,医生可以根据脉搏诊断疾病。切脉一般取近手腕部的桡动脉,分寸、关、尺三部按察,掌后高骨处定为关,关前为寸,关后为尺;切脉必须在病人安静后才进行,病人手臂平放,手掌向上,医生用食、中、无名指的指尖分别平按在寸、关、尺三个部位,用力则由轻到重,用浮取、中取、沉取三种手法,体会脉象的情况,来诊断病情。人体内的血管有动脉血管、静脉血管、毛细血管三种类型。其中动脉血管管壁厚,弹性最大,管腔较小,血流速度快,其功能为将血液从心脏输送到全身各处去;静脉血管管壁较薄,弹性较小,管腔大,血流速度慢,其功能为将血液从全身各处输送到心脏去;毛细血管管壁最薄,只有一层上皮细胞构成,管腔最小,只允许红细胞呈单行通过,血流速度极慢,数量最多,其功能为物质交换的场所。动脉一般埋藏在身体较深的部位,不易从体表中看到,静脉有的埋藏较深,有的埋藏较浅,在体表容易看到,呈“青色”,俗称“青筋”。因此“切脉”的“脉”和“青筋”分别是指动脉和静脉。
【点睛】解答此类题目的关键是理解脉搏的概念以及知道血管的分布特点。
13. 世界献血日是每年的6月14日,2024年我国世界献血者日的活动口号是:“在庆祝世界献血者日二十周年之际;感谢您,感谢献血者的贡献,并提高人们对献血意识的认识和参与度”,某患者为A型血,最适合为他输入的是( )
A. AB型B. B型血C. O型血D. A型血
【答案】D
【解析】
【分析】输血时,如果受血者和献血者的血型不合,输血后受血者的红细胞会凝集成团,阻碍血液循环,而给受血者带来严重的后果,甚至死亡。因此,安全输血非常重要,安全输血以输同型血为原则。
【详解】输血的基本原则,即“同型输血”。这是因为不同血型之间的血液在混合时可能会发生凝集反应,导致输血反应,严重时会危及生命。因此,在输血时,应尽可能选择与患者血型相同的血液。A型血只能接受A型或O型的血液输入。由于患者是A型血,因此最适合为他输入的是A型血。这样不仅可以避免输血反应,还可以确保输血的有效性和安全性,D符合题意。
故选D。
14. 给病人输血时不一定都是输全血,临床上常根据病人病情的需要有针对性地选用血液中的某种成分,对于大面积烧伤的患者应输入的成分主要为( )
A. 红细胞B. 白细胞C. 血小板D. 血浆
【答案】D
【解析】
【分析】成分输血:根据病人病情的需要,有针对性地选用不同的血液成分进行输血。
【详解】身体大面积烧伤的病人,其伤面有大量液体渗出,患者丢失的主要是血浆,如果输全血,可能使体内红细胞浓度过高,增加血液的粘滞性而影响血液循环,所以输入血浆,ABC不符合题意,D符合题意。
故选D。
15. 下列不属于人体排泄途径的是( )
A. 呼出二氧化碳B. 排尿C. 排便D. 出汗
【答案】C
【解析】
【分析】排泄是指人体将二氧化碳、尿素、和多余的水排出体外的过程。人体排泄途径有三条:
①汗液:水、无机盐、尿素。
②呼气:二氧化碳、水。
③尿液: 水、无机盐、尿素。
【详解】呼出二氧化碳,排尿和出汗都属于人体的排泄途径,ABD不符合题意。
排便是食物消化后形成的残渣排出体外,属于排遗,不属于人体的排泄途径,C符合题意。
故选C。
16. 2024年4月28日,神舟十七号、十八号载人飞船乘组进行交接仪式,移交中国空间站的钥匙,以尿液为例,该处理系统能够收集、过滤航天员的尿液转化成日常生活用水。在此过程中主要需要过滤出尿液中的哪些成分( )
A. 尿素和葡萄糖B. 无机盐和葡萄糖C. 尿素和无机盐D. 尿素和蛋白质
【答案】C
【解析】
【分析】代谢废物是指新陈代谢的产物,人体内的一些代谢终产物排出体外的过程叫做排泄,排尿和排汗都属于人体的排泄。
【详解】人体细胞代谢活动产生的废物,如二氧化碳、水、无机盐、尿素等,它们属于代谢终产物,它们排出体外的过程称为排泄,其途径主要有三条:呼吸系统呼出气体、泌尿系统排出尿液、皮肤排出汗液。呼吸系统呼出的气体,主要是二氧化碳和少量的水蒸气;皮肤能产生汗液,排出一部分水、无机盐和尿素;大部分的水、无机盐、尿素和尿酸等通过泌尿系统以尿的形式排出体外,是排泄的主要途径。所以尿液成分中的水被转化为饮用水过程中,去除的成分有无机盐、尿素等,ABD不符合题意,C符合题意。
故选C。
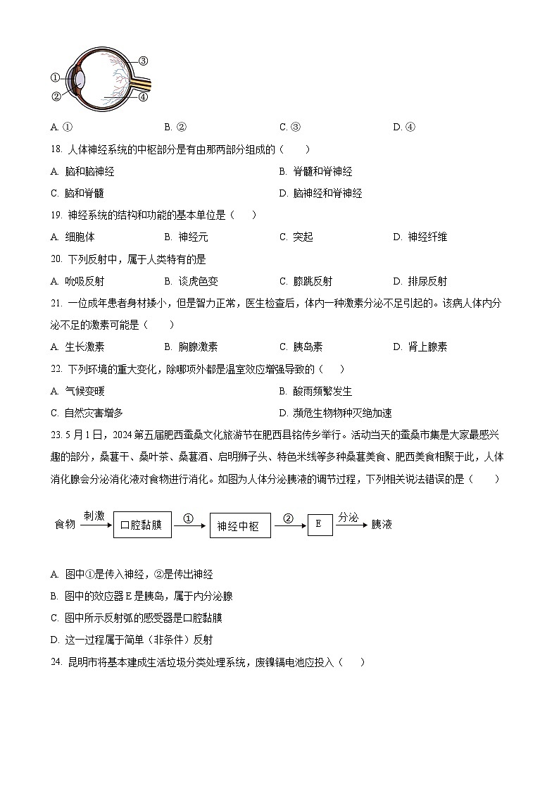
17. 5月25日,第44届全国最佳邮票评选颁奖暨《巢湖》特种邮票发行活动在合肥举行。《巢湖》特种邮票图案名称分别为“云蒸姥山”,“湿地鸟鸣”和“城湖共生”,湖光山色尽显眼底。精致的邮票画面会在图中何处形成清晰的物像( )
A. ①B. ②C. ③D. ④
【答案】C
【解析】
【分析】图中:①瞳孔,②晶状体,③视网膜,④玻璃体。
【详解】A.瞳孔是虹膜中心的小圆孔,它的主要作用是调节进入眼球的光量。当光线较强时,瞳孔会缩小以减少进入眼球的光线;当光线较弱时,瞳孔会扩大以增加进入眼球的光线。但瞳孔本身并不参与物像的形成,A不符合题意。
B.晶状体是一个透明的双凸透镜,位于瞳孔之后。它的主要作用是折射光线,使其能够准确地聚焦在视网膜上。晶状体的形状和厚度可以通过睫状肌的调节来改变,以适应不同距离的物体,B不符合题意。
C.视网膜是眼球壁的内层,具有感光细胞,能够接收来自晶状体和玻璃体的折射光线并形成清晰的物像。这些感光细胞将光信号转化为神经信号,通过视神经传递到大脑皮层进行进一步的加工和处理,C符合题意。
D.玻璃体是位于晶状体和视网膜之间的透明胶状物质,它起到支撑视网膜和保持眼球形状的作用。同时,它也有助于光线的折射和传递,D不符合题意。
故选C。
18. 人体神经系统的中枢部分是有由那两部分组成的( )
A. 脑和脑神经B. 脊髓和脊神经
C. 脑和脊髓D. 脑神经和脊神经
【答案】C
【解析】
【分析】脑和脊髓是神经系统的中枢部分,叫中枢神经系统;由脑发出的脑神经和由脊髓发出的脊神经是神经系统的周围部分,叫周围神经系统。
【详解】神经系统的组成为:
可见,神经系统的中枢部分包括脑和脊髓,故ABD错误,C正确。
故选C。
19. 神经系统的结构和功能的基本单位是( )
A. 细胞体B. 神经元C. 突起D. 神经纤维
【答案】B
【解析】
【分析】神经系统由脑、脊髓和它们所发出的神经组成,脑和脊髓是神经系统的中枢部分,叫中枢神经系统;由脑发出的脑神经和由脊髓发出的脊神经是神经系统的周围部分,叫周围神经系统。神经系统的结构和功能的基本单位是神经元。
【详解】神经元又叫神经细胞,是神经系统结构和功能的基本单位。神经元的基本结构包括细胞体和突起两部分;神经元的突起一般包括一条长而分支少的轴突和数条短而呈树枝状的树突,轴突以及套在外面的髓鞘叫神经纤维,神经纤维末端的细小分支叫神经末梢,神经末梢分布在全身各处,神经元的功能是受到刺激后能产生和传导兴奋。由此可见,ACD错误,B正确。
故选B。
20. 下列反射中,属于人类特有的是
A. 吮吸反射B. 谈虎色变C. 膝跳反射D. 排尿反射
【答案】B
【解析】
【分析】非条件反射是指人生来就有的先天性反射,是一种比较低级的神经活动,由大脑皮层以下的神经中枢(如脑干、脊髓)参与即可完成;条件反射是人出生以后在生活过程中逐渐形成的后天性反射,是在非条件反射的基础上,经过一定的过程,在大脑皮层参与下完成的,是一种高级的神经活动,是高级神经活动的基本方式。
【详解】吮吸反射、膝跳反射、 排尿反射均属于非条件反射,是指人生来就有的先天性反射,是一种比较低级的神经活动,由大脑皮层以下的神经中枢(如脑干、脊髓)参与即可完成;谈虎色变属于条件反射,是人出生以后在生活过程中逐渐形成的后天性反射,是对语言文字的反射,这是人类特有的反射。
故选B。
21. 一位成年患者身材矮小,但是智力正常,医生检查后,体内一种激素分泌不足引起的。该病人体内分泌不足的激素可能是( )
A. 生长激素B. 胸腺激素C. 胰岛素D. 肾上腺素
【答案】A
【解析】
【分析】激素是由内分泌腺的腺细胞所分泌的、对人体有特殊作用的化学物质.它在血液中含量极少,但是对人体的新陈代谢、生长发育和生殖等生理活动,却起着重要的调节作用。激素分泌异常时会导致人患疾病。幼年时生长激素和甲状腺激素分泌不足时都会导致身材矮小,但生长激素分泌不足引起的侏儒症患者的智力是正常的,而甲状腺激素分泌不足引起的呆小症患者的智力低下。
【详解】甲状腺激素的作用调节人体的新陈代谢和生长发育,提高神经系统的兴奋性。幼年时甲状腺激素分泌过少会得呆小症。幼年时生长激素分泌过少会得侏儒症。呆小症和侏儒症的相同点是都是身材矮小,不同点是呆小症智力低下,侏儒症智力正常。一位成年患者身材矮小,但是智力正常,说明他患的是侏儒症,是由于体内生长激素分泌不足造成的,A符合题意,BCD不符合题意。
故选A。
22. 下列环境的重大变化,除哪项外都是温室效应增强导致的( )
A. 气候变暖B. 酸雨频繁发生
C. 自然灾害增多D. 濒危生物物种灭绝加速
【答案】B
【解析】
【分析】温室效应是指由于全球二氧化碳等气体的排放量不断增加,导致地球平均气温不断上升的现象。
【详解】“温室效应”的主要原因是:①化石燃料的燃烧排放大量二氧化碳; ②森林被砍伐,绿色植被被破坏;“温室效应”的危害:导致自然灾害增多,气候变暖,物种灭绝。而酸雨是由化石燃料燃烧产生的二氧化硫、二氧化氮等酸性气体造成的,二氧化硫与水反应生成亚硫酸,亚硫酸在空气中与氧气反应生成硫酸;二氧化氮与水等反应生成硝酸,从而形成酸雨,所以酸雨不是温室效应造成的。
【点睛】温室效应”已经成为社会的焦点问题之一,如何控制“温室效应”是社会关注的焦点,与之相关的问题就成为中考的热点之一。
23. 5月1日,2024第五届肥西蚕桑文化旅游节在肥西县铭传乡举行。活动当天的蚕桑市集是大家最感兴趣的部分,桑葚干、桑叶茶、桑葚酒、启明狮子头、特色米线等多种桑葚美食、肥西美食相聚于此,人体消化腺会分泌消化液对食物进行消化。如图为人体分泌胰液的调节过程,下列相关说法错误的是( )
A. 图中①是传入神经,②是传出神经
B. 图中的效应器E是胰岛,属于内分泌腺
C. 图中所示反射弧的感受器是口腔黏膜
D. 这一过程属于简单(非条件)反射
【答案】B
【解析】
【分析】反射是指在神经系统参与下,动物体或人体对外界或内部的各种刺激所发生的有规律的反应。神经调节的基本方式是反射,完成反射的结构基础是反射弧,反射弧通常由感受器、传入神经、神经中枢、传出神经、效应器组成。神经冲动在反射弧上的传导是单向的,只能是:感受器→传入神经→神经中枢→传出神经→效应器。
【详解】A.反射弧的组成:感受器→传入神经→神经中枢→传出神经→效应器,②是传出神经,A正确。
B.图中效应器能分泌胰液,是胰腺,属于外分泌腺,B错误。
C.由题图可知,图中所示反射弧的感受器是口腔黏膜,C正确。
D.人体分泌胰液的调节过程是生来就有的,D正确。
故选B。
24. 昆明市将基本建成生活垃圾分类处理系统,废镍镉电池应投入( )
A. B. C. D.
【答案】C
【解析】
【分析】从节约能源提高物质的利用,可根据垃圾是否可再利用的角度分类,生活垃圾一般可分为三类,可回收垃圾,不可回收垃圾,有害垃圾。实施生活垃圾分类,可以有效保护环境,保护资源,促进资源回收利用,推进绿色发展,加快资源节约型、环境友好型社会建设,提高生态文明建设水平。
【详解】废镍镉电池中的镍、铅、汞、镉等元素,被定为致癌物质;汞中毒会使人患中枢神经疾病。电池腐烂后,其中的汞、镍、铅、镉等重金属溶出会污染地下水和土壤,再渗进鱼类、农作物中,破坏人类的生存环境,威胁人类的健康。所以,废弃的镍镉电池属于有害的垃圾,应投入有害的垃圾箱。
故选C。
【点睛】理解掌握生活垃圾的分类及处理方法是解题的关键。
25. 2022年3月30日习近平总书记在参加首都义务植树活动时强调,全社会都做生态文 明建设的实践者推动者,让祖国天更蓝山更绿水更清生态环境更美好。下列做法中不利于保护生态环境的是( )
A. 合理施用农药和化肥
B. 垃圾分类投放,资源回收利用
C. 工业废水达标排放,有利于保护水资源
D. 加高工厂烟囱能消除有害废气对空气的污染
【答案】D
【解析】
【分析】人类活动对生态环境的影响有二大方面,一是有利于或改善其它生物的生存环境;二是不利于或破坏其它生物的生存环境。从目前看,大多活动都是破坏性的。
【详解】A.合理施用农药和化肥,可防止水体和土壤的污染,利于保护生态环境,A不符合题意。
B.垃圾分类投放,资源回收利用,可减少浪费,利于保护生态环境,B不符合题意。
C.工业废水达标排放,雨污分流,有利于保护水资源,利于保护生态环境,C不符合题意。
D.加高工厂烟囱只能把有害的废气排放到高空中,不能从根本上消除有害废气对空气的污染,故不利于保护生态环境,D符合题意。
故选D。
二、识图填空题(本大题包括3个小题,每空2分,共40分。)
26. 2024年全国皮划艇静水青年棉标赛于5月19日在国家4A级旅游景区肥西紫篷山堰湾湖畔圆满落幕。皮划艇是水上运动中非常热门的一项,同时也是一项历史悠久的运动赛事,不仅能锻炼骨骼和肌肉,增强内脏器官的机能,是一项非常有益的健身运动。
(1)调节人体生理活动的最高级中枢位于[ ]_____。皮划艇运动需要身体的协调与平衡能力,主要是神经系统中的[②]_____在发挥作用。
(2)参赛选手们听起航信号出发,属于_____反射,其有听觉感受器的结构是[ ]_____,起航信号最终在大脑的_____中枢“倾听”到。
(3)在比赛结束时,参赛选手们情绪激动,心跳加快、血压升高,这是神经调节和_____调节共同作用的结果。
【答案】(1) ①. ①大脑皮层 ②. 小脑
(2) ①. 复杂 ②. ⑥耳蜗 ③. 听觉
(3)激素
【解析】
【分析】图中①大脑皮层,②小脑,③脑干,④听神经,⑤半规管,⑥耳蜗,⑦咽鼓管,⑧听小骨,⑨鼓膜,⑩外耳道
【小问1详解】
①大脑皮层是调节人体生理活动的最高级中枢,大脑皮层上具有感觉、运动、语言等多种生命活动的功能区叫作神经中枢,如听觉中枢、视觉中枢,内有大量的神经细胞。小脑的主要功能是使运动协调、准确,维持身体的平衡。皮划艇运动需要身体的协调性和平衡能力,这主要是神经系统中的②小脑在发挥作用。
【小问2详解】
简单反射(非条件反射)是指人生来就有的先天性反射,是一种比较低级的神经活动,由大脑皮层以下的神经中枢(如脑干、脊髓)参与即可完成。复杂反射(条件反射)是人出生以后在生活过程中逐渐形成的后天性反射,是在简单反射的基础上,经过一定的过程,在大脑皮层参与下完成的,是一种高级的神经活动,是高级神经活动的基本方式。参赛选手们听启航信号出发,属于后天在经验中获得的复杂反射。外界的声波经过外耳道传到鼓膜,引起鼓膜的振动;振动通过听小骨传到内耳,刺激⑥耳蜗内的听觉感受器,产生神经冲动;神经冲动通过与听觉有关的神经传递到大脑皮层的听觉中枢,就形成了听觉。因此,有听觉感受器的结构是⑥耳蜗,起航信号最终在大脑的听觉中枢“倾听”到。
【小问3详解】
情绪激动,大脑皮层就会特别兴奋,并通过支配肾上腺的神经促使肾上腺分泌较多的肾上腺素等。这些激素能够促使心跳加快、血压升高,并且促使皮肤因血管扩张而显得面红耳赤。因此,当情绪激动,心跳加快,血压升高时,这是说明人体的生命活动受到神经和激素的共同调节。
27. 如图,图一是人体某处局部血管及血液流动情况示意图,图二为人体心脏结构示意图:
(1)某人患有急性肠胃炎,需注射葡萄糖液,则葡萄糖液由图一中哪种血管进入_____(填“①”、“②”或“③”)。葡萄糖最终被利用,这与图一中哪种血管_____(填“①”、“②”或“③”)的管壁非常薄,葡萄糖能穿过它到达组织细胞的结构特点相适应。
(2)观察图二心脏四个腔,其中心脏壁最厚的是_____(填“A”、“B”、“C”或“D”),在血液循环中,含氧较少、颜色暗红的静脉血通过_____(选填“体循环”或“肺循环”)途径变成含_____丰富、颜色鲜红的动脉血。
(3)心脏能够有规律地收缩与舒张,这是因为它主要由_____组织构成。
(4)心房与心室之间、心室与动脉之间有一种特株的结构叫_____,它可以防止血液的倒流。
【答案】(1) ①. ③ ②. ②
(2) ①. D ②. 肺循环 ③. 氧
(3)肌肉 (4)瓣膜
【解析】
【分析】图一中,①动脉,②毛细血管,③静脉。图二中,A右心房,B左心房,C右心室,D左心室,E主动脉,F肺动脉,G肺静脉,H下腔静脉。
【小问1详解】
血管包括动脉血管、静脉血管和毛细血管。它们的结构不同功能不同。动脉血管把心脏中的血液输送到全身各处,大多分布在身体较深的部位,管壁较厚,弹性大,管腔较小,血流速度快。静脉血管把血液从全身各处送回心脏,分布较浅,管壁较薄,弹性小,管腔较大,血流速度慢,便于止血。毛细血管进行物质交换,数量多分布广,管壁最薄,只由一层上皮细胞构成,血流速度最慢。因此,在注射葡萄糖液时,针刺入的血管是③静脉血管。葡萄糖液能穿过②毛细血管到达组织细胞,最终被利用。
【小问2详解】
心脏壁越厚,肌肉越发达,收缩和舒张就越有力。心室的收缩把血液输送到全身的毛细血管或肺部的毛细血管,而心房的收缩只需要把血液送入心室。因此,与心室及心房各自所承担的功能相适应,心室的壁就比心房的壁厚。同样的道理,左心室的收缩把血液输送到全身,而右心室的收缩把血液输送到肺,二者相比,左心室输送血液的距离长,与此相适应,左心室的壁比右心室的壁厚。因此,心脏壁最厚的是D左心室。血液循环路线如图所示:
从血液循环图中看出,在血液循环中,含氧较少、颜色暗红的静脉血通过肺循环途径变成含氧丰富、颜色鲜红的动脉血。
【小问3详解】
心脏主要是由心肌组成的,心肌属于肌肉组织,其功能是收缩和舒张,为血液循环的动力器官。因此,心脏能够有规律地收缩与舒张,这是因为它主要由肌肉组织构成。
【小问4详解】
心房与心室之间、心室与动脉之间,都有能开闭的瓣膜,这些瓣膜只能向一个方向开:房室瓣只能朝心室开,动脉瓣只能朝动脉开。这样就保证了血液只能按一定的方向流动:血液只能从心房流向心室,从心室流向动脉,而不能倒流。
28. 4月27日,2024肥西紫篷山半程马拉松吸引了国内外6000名选手参与。长时间高强度的运动,营养物质的补充至关重要(器官)及生理活动示意图(图中①~⑨表示相关的结构),请据图回答下列问题:
(1)为顺利完成比赛,运动员食用了营养丰富的早餐。营养早餐主要在_____(填序号)被消化吸收,被吸收的营养物质进入_____系统。
(2)比赛过程中,运动员呼吸深度和频率逐渐增大,促进人体与外界进行气体交换_____。运动过程中产生的尿素等废物随血液进入肾单位,经过了⑧的_____作用和⑨的作用,最终随尿液排出体外。
【答案】(1) ①. ⑤ ②. 循环
(2) ①. 肺 ②. 过滤(滤过)
【解析】
【分析】图中:①右心房,②右心室,③左心房,④左心室,⑤小肠,⑥大肠,⑦肾小囊,⑧肾小球,⑨肾小管。
【小问1详解】
小肠是消化和吸收的主要场所,营养早餐主要在⑤小肠被消化吸收,在组织细胞处被氧化分解。被吸收的营养物质进入循环系统,随血液运输到身体各处,提供能量。
【小问2详解】
呼吸系统组成包括呼吸道和肺两部分,其中肺是主要呼吸器官。运动过程中产生的尿素等废物随血液进入肾单位。血液流经⑧肾小球时,其余一切水溶性物质(如血浆中的一部分水、葡萄糖和尿素等)都可以过滤到肾小囊的腔内。⑨肾小管重吸收的是大部分的水,最终随尿液排出体外。
三、实验探究题(本题共1个小题,每空2分,共10分)
29. 为探究运动对高脂饮食诱发的高血糖的影响,某研究团队选取身体健康、大小及生理状况等基本相同的小鼠15只,平均分成A、B、C3组,实验处理方式及测量指标如下表,实验结果如图:
(1)设置A组的目的是:_____,每组实验选择5只小鼠而不是1只小鼠的原因是:_________。
(2)分析图中实验结果可知,运动可_____(填“升高”或“降低”)高脂饮食对血糖的影响。
(3)近年来,我国糖尿病患者数量呈上升趋势。糖尿病患者可以通过注射_____ 治疗。
(4)健康的生活方式有助于维持血糖正常水平,请你根据上述实验结果提出维持血糖正常水平的措施:_______________(答出一点)。
【答案】(1) ①. 形成对照 ②. 避免偶然性,减少实验误差
(2)降低 (3)胰岛素
(4)减少高脂饮食摄入;多参加有氧运动
【解析】
【分析】对照实验是在研究一种条件对研究对象的影响时,所进行的除了这种条件不同外,其他条件都相同的实验,这个不同的条件,就是唯一变量。一般的对实验变量进行处理的,就是实验组,没有对实验变量进行处理的就是对照组。该实验A组与B组对照,变量是饲料种类,探究高脂饲料对小鼠血糖的影响,B组与C组对照,变量是小鼠运动,探究运动对高脂饲料喂养的小鼠血糖的影响。
【小问1详解】
为排除其他因素干扰,保证实验结果只是由于探究的条件这一实验变量引起的,对照实验需要再设置一组,设置为正常的条件作为对照来观察,如果这组实验的结果正常,说明其他的影响因素没有问题,这组用来对照的组称为对照组。A组用普通饲料喂养18周,作为对照组,起到对照作用。本实验用多只小鼠做实验的目的是可以减小误差,避免偶然性。
【小问2详解】
分析图中实验结果可知,C组小鼠血糖含量低于B组,证明运动可降低高脂饮食对血糖的影响。
【小问3详解】
当人体胰岛素分泌不足时,血糖浓度升高并超过正常值,高浓度的葡萄糖超出了肾小管的重吸收能力,就会在尿中出现葡萄糖,即发生糖尿病。糖尿病患者可通过注射胰岛素的方法进行治疗。
【小问4详解】
根据上述实验结果,我们可以提出维持血糖正常水平的措施:一方面要合理膳食,避免过多摄入高脂、高糖等不健康的食物;另一方面要适当运动,通过运动来消耗体内多余的能量和糖分,从而维持血糖的正常水平。这些措施都有助于预防和治疗糖尿病等代谢性疾病。组别
处理方式
测量指标
A
普通饲料喂养18周
18周后测定小鼠空腹血糖,并计算相对含量
B
高脂饲料喂养18周
C
高脂饲料喂养18周(后6周保持运动)
相关试卷
这是一份安徽省阜阳市界首市2023-2024学年七年级下学期期末生物试题(原卷版+解析版),文件包含安徽省阜阳市界首市2023-2024学年七年级下学期期末生物试题原卷版docx、安徽省阜阳市界首市2023-2024学年七年级下学期期末生物试题解析版docx等2份试卷配套教学资源,其中试卷共20页, 欢迎下载使用。
这是一份2023-2024学年安徽省合肥市肥西县七年级(下)期末生物试卷,共20页。试卷主要包含了单项选择题,识图填空题,实验探究题等内容,欢迎下载使用。
这是一份安徽省合肥市智育联盟2023-2024学年八年级下学期4月期中生物试题(原卷版+解析版),文件包含安徽省合肥市智育联盟2023-2024学年八年级下学期4月期中生物试题原卷版docx、安徽省合肥市智育联盟2023-2024学年八年级下学期4月期中生物试题解析版docx等2份试卷配套教学资源,其中试卷共24页, 欢迎下载使用。

