





广东省深圳市桃源居中澳实验学校2024-2025学年高一上学期新生入学化学试题(原卷版+解析版)
展开
这是一份广东省深圳市桃源居中澳实验学校2024-2025学年高一上学期新生入学化学试题(原卷版+解析版),文件包含广东省深圳市桃源居中澳实验学校2024-2025学年高一上学期新生入学化学试题原卷版docx、广东省深圳市桃源居中澳实验学校2024-2025学年高一上学期新生入学化学试题解析版docx等2份试卷配套教学资源,其中试卷共22页, 欢迎下载使用。
(时间:60分钟 总分:100分)
一、选择题(每题3分,共60分)
1. 回首百年征程,我国在科技领域不断创新和超越,向世界展示了一张张“中国名片”。下列说法正确的是
A. 华为麒麟芯片的主体材料为高纯硅,硅属于金属元素
B. 首创了从二氧化碳到淀粉[化学式为]的合成,原料和产品均属于氧化物
C. “神舟十六号”航天员舱外航天服使用的聚氨酯橡胶属于有机合成材料
D. 运载“天问一号”的火箭在发射时“导流槽内的水受热汽化”属于化学变化
【答案】C
【解析】
【详解】A.硅是非金属元素,不是金属元素,故A错误;
B.氧化物是指有两种元素组成,其中一种是氧元素的化合物,二氧化碳是氧化物,淀粉有三种元素组成,不属于氧化物,故B错误;
C.舱外航天服使用的聚氨酯橡胶属于有机合成材料,故C正确;
D.水受热汽化,是液态水变成了气态水蒸气,没有新物质生成,属于物理变化,故D错误;
故选C。
2. “绿水青山就是金山银山”,保护环境是每个公民应尽的义务。下列说法不正确的是
A. 含汞废旧电池属于有害垃圾,必须分类回收处理
B. 煤燃烧产生的都是形成酸雨的污染物
C. 汽车燃料改用压缩天然气可减少对空气的污染
D. 科学适度施用农药和化肥可减少环境污染
【答案】B
【解析】
【详解】A.汞属于重金属,含汞废旧电池属于有害垃圾,应分类回收处理,防止污染环境,故A正确;
B.煤燃烧产生的二氧化硫能与水反应生成酸性物质,导致酸雨的发生,二氧化碳不能导致酸雨的发生,故B错误;
C.汽车燃料是汽油,汽油燃烧会产生氮氧化物等污染物,汽车燃料改用压缩天然气,天然气的主要成分是甲烷,甲烷完全燃烧生成二氧化碳和水,可以减少对空气的污染,故C正确;
D.科学适度施用农药和化肥,可以减少污染,保护环境,故D正确;
答案选B。
3. 空气是一种宝贵的资源,下列有关空气成分的说法正确的是
A. 鱼类能在水中生存,证明氧气易溶于水
B. 二氧化碳属于“空气污染指数”需要监测污染物
C. 空气中的氮气体积分数约为21%
D. 稀有气体在通电时能发出不同颜色的光,可制作霓虹灯
【答案】D
【解析】
详解】A.氧气不易溶于水,故A错误;
B.目前计入空气质量监测的主要污染物包括二氧化硫、一氧化碳、二氧化氮、可吸入颗粒物和臭氧,二氧化碳无毒是空气中的固有成分,不属于污染物,故B错误;
C.空气中的氮气体积分数约为78%,故C错误;
D.稀有气体在通电时能发出不同颜色的光,可作电光源制成霓虹灯,故D正确;
答案选D。
4. 健康的生活离不开化学,下列说法正确的是
A. 淀粉属于糖类,消化吸收后可为人体提供能量
B. 服用补铁剂可治疗骨质疏松症
C. 含有黄曲霉素的霉变大米,可以清洗后煮熟食用
D. 青少年正在长身体,应多吃富含蛋白质的肉类,不吃蔬菜
【答案】A
【解析】
【详解】A.淀粉属于糖类,消化吸收后可为人体提供能量,故A正确;
B.服用补铁剂可治疗贫血,故B错误;
C.含有黄曲霉素的霉变大米有毒,清洗后煮熟液也不能食用,故C错误;
D.青少年正在长身体,应合理饮食,即要多吃富含蛋白质的肉类,也要吃蔬菜,故D错误;
答案选A。
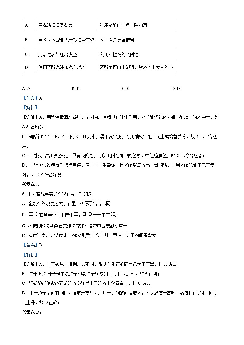
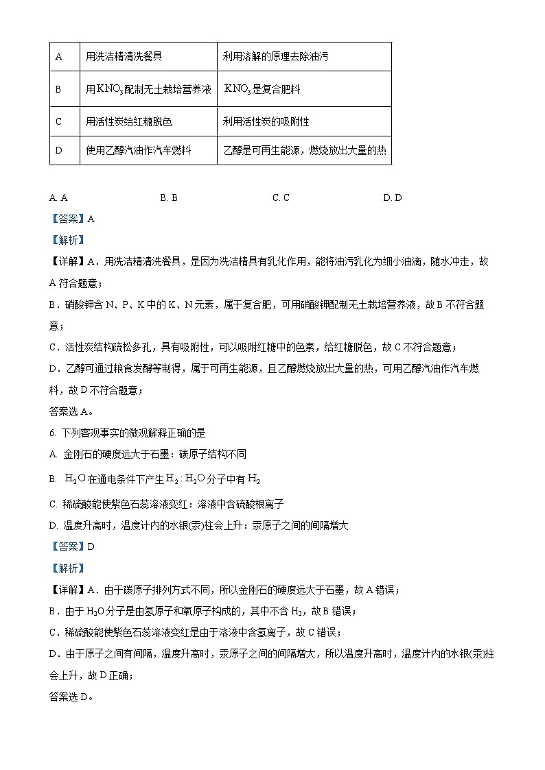
5. 劳动最光荣!下列劳动项目与所述的化学知识不相符的是
A. AB. BC. CD. D
【答案】A
【解析】
【详解】A.用洗洁精清洗餐具,是因为洗洁精具有乳化作用,能将油污乳化为细小油滴,随水冲走,故A符合题意;
B.硝酸钾含N、P、K中的K、N元素,属于复合肥,可用硝酸钾配制无土栽培营养液,故B不符合题意;
C.活性炭结构疏松多孔,具有吸附性,可以吸附红糖中的色素,给红糖脱色,故C不符合题意;
D.乙醇可通过粮食发酵等制得,属于可再生能源,且乙醇燃烧放出大量的热,可用乙醇汽油作汽车燃料,故D不符合题意;
答案选A。
6. 下列客观事实的微观解释正确的是
A. 金刚石的硬度远大于石墨:碳原子结构不同
B. 在通电条件下产生分子中有
C. 稀硫酸能使紫色石蕊溶液变红:溶液中含硫酸根离子
D. 温度升高时,温度计内的水银(汞)柱会上升:汞原子之间的间隔增大
【答案】D
【解析】
【详解】A.由于碳原子排列方式不同,所以金刚石的硬度远大于石墨,故A错误;
B.由于H2O分子是由氢原子和氧原子构成的,其中不含H2,故B错误;
C.稀硫酸能使紫色石蕊溶液变红是由于溶液中含氢离子,故C错误;
D.由于原子之间有间隔,温度升高时,汞原子之间的间隔增大,所以温度升高时,温度计内的水银(汞)柱会上升,故D正确;
答案选D。
7. 镓元素的信息如图,下列说法正确的是
A. 镓元素的相对原子质量为
B. 镓原子在化学变化中容易得到电子
C. 一个镓原子含31个质子
D. 的核外电子数为31
【答案】C
【解析】
【详解】A、在元素周期表中,元素名称下方的数字表示相对原子质量,相对原子质量是一个比值, 单位为“1”,常省略不写,故镓元素的相对原子质量为69.72,A错误;
B、镓原子的最外层电子数为3,小于4,在化学反应中,容易失去电子,B错误;
C、在原子结构示意图中,圆圈内的数字表示质子数,故一个镓原子含31个质子,C正确;
D、Ga3+是其原子失去最外层3个电子后形成的,在原子中,质子数=核外电子数,故Ga3+的核外电子数为31-3=28,D错误。
故选C.
8. 艾灸是将艾条点燃后置于人体穴位进行熏灼的治疗方法。将艾条点燃后置于如图所示的艾灸盒内,可通过旋转调温盖调节风口大小来控制温度。下列说法错误的是
A. 艾条属于可燃物
B. 调大风口能让燃烧更充分
C. 铜制艾灸盒可用于热敷,是因为铜具有导热性
D. 艾灸结束后可将艾条放入水中熄灭以降低其着火点
【答案】D
【解析】
【详解】A.艾条能燃烧,说明艾条具有可燃性,属于可燃物,故A正确;
B.调大风口,可以提供足够的空气,使燃烧更充分,故B正确;
C.铜具有导热性,则铜制艾灸盒可用于热敷,故C正确;
D.艾灸结束后可将艾条放入水中,以隔绝氧气和降低温度至其着火点以下来灭火,而不使降低其着火点,着火点是物质的固有属性,一般不能改变,故D错误;
答案选D。
9. 下列关于氢氧化钠的认识,不正确的是
A. 组成和构成:氢氧化钠溶液含有和
B. 性质:能与等金属氧化物反应
C. 制备:可由与反应制得
D. 用途:氢氧化钠固体可用作某些气体的干燥剂
【答案】B
【解析】
【详解】A.氢氧化钠由钠离子和氢氧根离子构成,则氢氧化钠溶液中含有Na+和OH-,A错误;
B.氢氧化钠不能与CuO、Fe2O3等碱性氧化物反应,B正确;
C.氢氧化钙与碳酸钠反应生成碳酸钙沉淀和氢氧化钠,故NaOH可由Ca(OH)2与Na2CO3反应制得,C错误;
D.氢氧化钠易潮解,故氢氧化钠固体可用作某些气体的干燥剂,D错误;
故选B。
10. 下图是电解水及水的净化示意图,以下说法正确的是
A. 水中氢元素和氧元素的质量比为
B. 图甲D管产生的气体可以用带火星的小木条检验
C. 图乙的净水方法可以实现海水淡化
D. 图乙能起到杀菌消毒的作用
【答案】A
【解析】
【详解】A.根据水的化学式H2O可知,水中氢元素和氧元素的质量比为(1×2):16=1:8,故A选项说法正确,A正确;
B.电解水实验中,正极产生的是氧气,负极产生的是氢气,二者体积比为1:2,由图示可知,图甲D管的气体较多,应为氢气,氢气具有可燃性,可用燃着的木条检验,气体燃烧,产生淡蓝色火焰,说明该气体是氢气,B错误;
C.图乙的净水方法只能除去水中的色素、异味和难溶性杂质,不能除去海水中可溶性的盐类物质,不能实现海水淡化,C错误;
D.图乙的净水方法只能除去水中的色素、异味和难溶性杂质,不能起到杀菌消毒的作用,D错误;
故选A。
11. 下列物质间的反应不能通过一步反应实现的是
A. NaOH→NaClB. CO2→CaCO3C. HCl→AgClD. CuO→Cu(OH)2
【答案】D
【解析】
【详解】A.NaOH与HCl发生中和反应即可生成NaCl和水,A不符合题意;
B.CO2与澄清石灰水发生反应可转化为碳酸钙,B不符合题意;
C.HCl与硝酸银发生复分解反应,可转化AgCl,C不符合题意;
D.CuO不溶于水,不能和水发生反应一步转化为Cu(OH)2,D符合题意;
故选D。
12. 下列说法正确的是
A. 醋酸导电性很差,所以醋酸是非电解质
B. 硝酸钾固体不能导电
C. CaCO3在水溶液中不导电,所以它是非电解质
D. HCl是电解质,所以它在熔融状态下也能导电
【答案】B
【解析】
【详解】A.醋酸导电性很差,不代表在水溶液中不导电,事实上醋酸在水溶液中可发生部分电离,属于弱电解质,A错误;
B.硝酸钾固体中没有自由移动的离子,不能导电,B正确;
C.碳酸钙难溶于水,但它属于离子化合物,在熔融状态下可导电,所以碳酸钙属于电解质,C错误;
D.HCl是电解质,但它是由分子构成,在熔融状态下不导电,只有在水溶液中才能发生电离生成自由移动的阴阳离子,D错误;
故选B。
13. 下列物质中能导电,但既不是电解质也不是非电解质的纯净物是
A. NaCl固体B. 铜C. 盐酸D. 氢氧化钠溶液
【答案】B
【解析】
【详解】A.NaCl固体在水溶液中能导电,NaCl固体是电解质,故不选A;
B.铜是金属单质,属于纯净物,既不是电解质也不是非电解质,故选B;
C.盐酸是混合物,既不是电解质也不是非电解质,故不选C;
D.氢氧化钠溶液是混合物,既不是电解质也不是非电解质,故不选D;
选B。
14. 下列有关叙述不正确的是
A. 明矾能生成氢氧化铝胶体,可用作净水剂
B. 用可见光束照射可区别溶液和胶体
C. 用石膏或盐卤点制豆腐与胶体的性质有关
D. 稀豆浆、淀粉溶液、氯化铁溶液都为胶体
【答案】D
【解析】
【详解】A.明矾中的铝离子能水解生成氢氧化铝胶体,能够吸附溶液中的悬浮颗粒,可用作净水剂,A正确;
B.胶体有丁达尔效应而溶液没有,故用可见光束照射以区别溶液和胶体,B正确;
C.胶体遇到电解质溶液可以发生聚沉,因此用石膏或盐卤点制豆腐与胶体的性质有关,C正确;
D.稀豆浆、淀粉粒子直径在 1−100 nm之间均为胶体,氯化铁溶液不是胶体,D错误;
故选D。
15. 酸、碱、盐是从电离特点上对电解质的分类。下列关于酸、碱、盐的说法错误的是
A. 酸、碱、盐都是电解质,电解质只有酸、碱、盐
B. 电离时生成的阴离子全部是OH-的化合物才可能是碱
C. 电离时生成的阳离子全部是H+的化合物才可能是酸
D. 只要电离时能生成金属阳离子和酸根阴离子的化合物就是盐
【答案】A
【解析】
【详解】A.大部分金属氧化物和水也是电解质,选项A错误;
B.碱在溶液中电离的阴离子只有氢氧根离子,如氢氧化钠在溶液中电离出来的阴离子只有氢氧根离子,选项B正确;
C.电离时产生的阳离子全部是H+的化合物是酸,如硫酸,选项C正确;
D.由金属阳离子或铵根离子与酸根离子构成的化合物是盐,所以电离时能生成金属阳离子和酸根离子的化合物是盐,选项D正确;
答案选A。
16. 在反应3Cl2+6KOHKClO3+5KCl+3H2O中,下列说法不正确的是
A. Cl2既是氧化剂,又是还原剂
B. KCl是还原产物,KClO3是氧化产物
C. 该氧化还原反应中只有氯元素化合价发生改变
D. 该反应中被氧化与被还原的Cl原子个数之比为5∶1
【答案】D
【解析】
【分析】在反应3Cl2+6KOHKClO3+5KCl+3H2O中,只有Cl2中的Cl元素化合价发生改变,一部分由0价升高到+5价(KClO3),一部分由0价降低到-1价(KCl)。
【详解】A.由分析可知,Cl2中的Cl元素化合价一部分升高,一部分降低,所以Cl2既是氧化剂,又是还原剂,A正确;
B.Cl2得电子后生成KCl,则KCl是还原产物,Cl2失电子后生成KClO3,则KClO3是氧化产物,B正确;
C.由分析可知,该氧化还原反应中,KOH中所含元素化合价没有改变,只有Cl2中的氯元素化合价发生改变,C正确;
D.该反应中被氧化(生成KClO3)与被还原(生成5KCl)的Cl原子个数之比为1∶5,D不正确;
故选D。
17. 一定条件下,和可发生反应,微观示意图如下,下列有关说法不正确的是
A. 参加反应的水和氧气的分子个数比为
B. 该反应属于化合反应
C. 反应中催化剂的质量不变
D. 该反应中一定有元素化合价发生改变
【答案】A
【解析】
【分析】由微观反应示意图可知该反应的化学方程式为,据此解答。
【详解】A.由化学方程式可知参加反应的水和氧气的分子个数比为2:1,故A错误;
B.该反应是由两种物质反应生成一种物质,属于化合反应,故B正确;
C.化学反应中,能够改变化学反应的速率而自身的质量和化学性质在反应前后均不发生变化的物质叫催化剂,故C正确;
D.水中氧元素显-2价,过氧化氢中氧显-1价,故D正确;
答案A。
18. 下列实验方案中,能达到目的的是
A. AB. BC. CD. D
【答案】B
【解析】
【详解】A.将气体通过装有浓硫酸的洗气瓶,浓硫酸和二氧化碳不反应,不能除去杂质,将气体通过NaOH溶液可以除去CO2,A错误;
B.加入足量水溶解,二氧化锰难溶于水,氯酸钾溶于水,过滤、洗涤、干燥,可得到二氧化锰,B正确;
C.取样,加入氯化钙粉末,氯化钙粉末和氯化铵固体、碳酸钾固体均不反应,均无明显现象,现象相同,无法区分,C错误;
D.取样,滴加硝酸镁溶液,硝酸镁和氯化钠、硫酸钠均不反应,均无明显现象,现象相同,无法区分,D错误;
故选B。
19. 镉(Cd)是一种“氢前金属”,金属活动性介于锌和铜之间,镉的化合物相关性质如下。下列预测合理的是
A. 能与反应生成
B. 在一定条件下可与氧气反应生成
C. 可由与反应制得
D. 硫酸镉溶液中的硫酸锌可加入镉粉除去
【答案】B
【解析】
【详解】A、Cd不能和NaOH反应,A错误;
B、根据表中给出的化合物的化学式可知,Cd在化合物中显+2价,镉是一种“氢前金属”,因此化学性质比较活泼,在一定条件下可与氧气反应生成金属氧化物CdO,B正确;
C、盐与盐之间能发生复分解反应的条件是①参加反应的盐均可溶于水,②生成物中至少有一种是沉淀,而CdCO3是白色沉淀,则CdCO3不能与Na2SO4反应,C错误;
D、镉的金属活动性介于锌和铜之间,因此镉不能和溶液中的硫酸锌反应,不能达到除杂的目的,D错误。
故选B.
20. 关于下列实验的说法,正确的是
A. 实验①:稀释过程放出大量的热,说明化学反应伴随能量变化。
B. 实验②:左集气瓶中燃着木条无明显变化,右集气瓶中燃着木条熄灭,说明右集气瓶中的含量比左集气瓶中高
C. 实验③:将纯铝和铝合金相互刻划,纯铝上留下划痕,说明铝合金的硬度比纯铝大
D. 实验④:紫色石蕊溶液变红,说明能使紫色石蕊变红
【答案】C
【解析】
【详解】A.浓硫酸稀释过程中,没有新物质生成,不发生化学反应,故不能说明化学反应伴随能量变化,A错误;
B.甲中燃着木条无明显变化,乙中燃着木条熄灭,说明乙中O2的含量比甲中低,二氧化碳应该用澄清石灰水检验,B错误;
C.将纯铝和铝合金相互刻划,纯铝上留下划痕,说明铝合金硬度比纯铝大,C正确;
D.紫色石蕊溶液变红色,是因为二氧化碳与水反应会生成碳酸,碳酸能使紫色石蕊溶液变红色,不是二氧化碳,D错误;
故选C。
二、填空与简答(4个大题,每题14分,共56分)
21. 化学兴趣小组对实验室制取氧气进行了如下探究。
Ⅰ.装置选择
(1)图B中仪器a的名称是___________。
(2)小组将实验室制取常见气体的相关知识归纳如下:
Ⅱ.小组实验围绕过氧化氢分解速率影响因素进行实验。
其他条件相同时,甲同学利用下列试剂进行实验,测定收集氧气所用的时间。
(3)实验中,测量体积的装置是___________(填“A”、“B”或“C”)。
(4)实验的目的是:___________。
(5)综合上述探究的结果,丙同学进一步提出猜想,其他条件相同时,溶液浓度越大,过氧化氢分解速率越快。结合甲同学的实验2,丙同学补充进行实验5,验证猜想成立。完成下表的内容。
证明猜想成立的依据:___________(填所用时间范围,如“”或“”)。
(6)丁同学用如图装置进行实验。
通过比较___________也能判断过氧化氢分解速率的快慢。
【答案】(1)锥形瓶 (2) ①. A ②. D
(3)C (4)探究其它条件相同时,二氧化锰的用量对反应速率的影响
(5) ①. 30mL 20%的H2O2溶液,0.3g MnO2粉末 ②. t
相关试卷
这是一份广东省深圳市桃源居中澳实验学校2024-2025学年高一上学期新生入学化学试题,文件包含2024-2025学年深圳市桃源居中澳实验学校普高部高一新生入学化学试题一高一化学开学考-1-答案docx、2024-2025学年深圳市桃源居中澳实验学校普高部高一新生入学化学试题一2024-2025学年深圳市桃源居中澳实验学校普高部高一新生入学化学试题一pdf等2份试卷配套教学资源,其中试卷共12页, 欢迎下载使用。
这是一份广东省深圳市桃源居中澳实验学校2024-2025学年高一上学期新生入学化学试题(PDF版含解析),文件包含2024-2025学年深圳市桃源居中澳实验学校普高部高一新生入学化学试题一高一化学开学考-1-答案docx、2024-2025学年深圳市桃源居中澳实验学校普高部高一新生入学化学试题一2024-2025学年深圳市桃源居中澳实验学校普高部高一新生入学化学试题一pdf等2份试卷配套教学资源,其中试卷共12页, 欢迎下载使用。
这是一份河南省郑州市宇华实验学校2024-2025学年高二上学期开学考试化学试题(原卷版+解析版),文件包含河南省郑州市宇华实验学校2024-2025学年高二上学期开学考试化学试题原卷版docx、河南省郑州市宇华实验学校2024-2025学年高二上学期开学考试化学试题解析版docx等2份试卷配套教学资源,其中试卷共33页, 欢迎下载使用。