





河北省张家口市张北县2023-2024学年七年级下学期期末生物试题(原卷版+解析版)
展开本试卷分卷Ⅰ和卷Ⅱ两部分。卷Ⅰ为选择题,卷Ⅱ为非选择题。
本试卷共6页。总分60分,考试时间60分钟。
卷Ⅰ (选择题,共25分)
注意事项:1.仔细审题,工整作答,保持卷面整洁。
2.考生完成试卷后,务必从头到尾认真检查一遍。
一、单项选择题。(本题共有25个小题,每小题1分,共25分。在每小题所给四个选项中,只有一项符合题目要求)
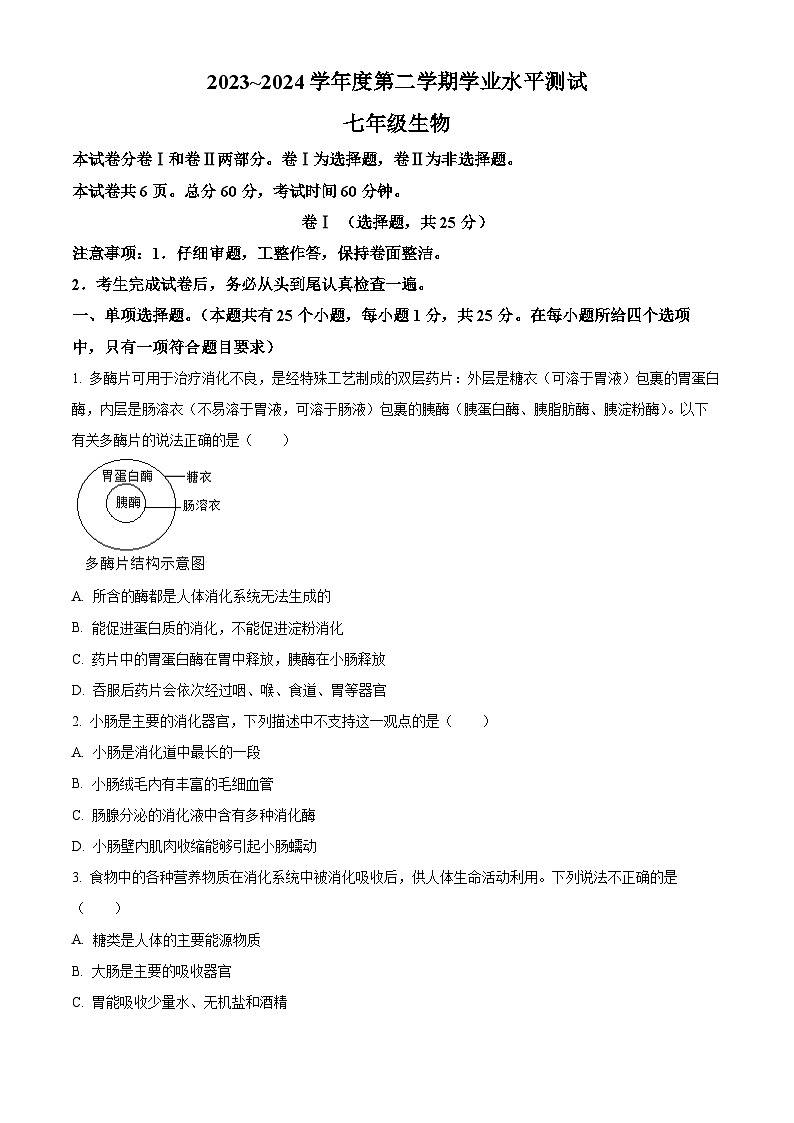
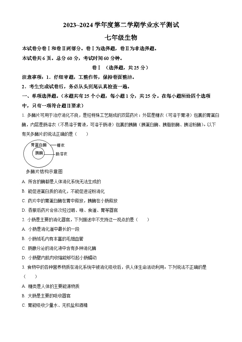
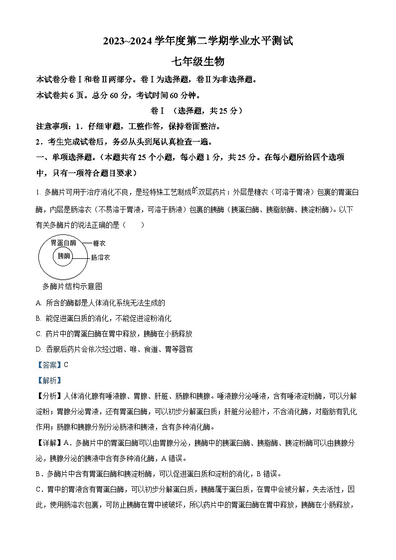
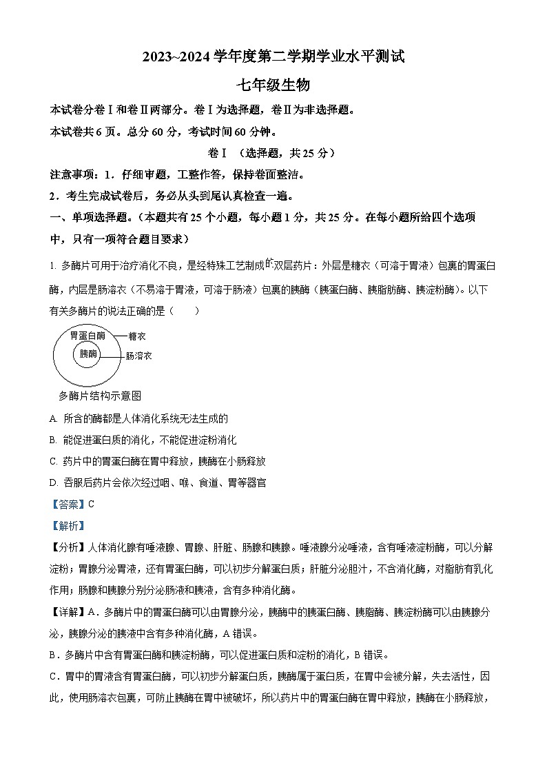
1. 多酶片可用于治疗消化不良,是经特殊工艺制成的双层药片:外层是糖衣(可溶于胃液)包裹的胃蛋白酶,内层是肠溶衣(不易溶于胃液,可溶于肠液)包裹的胰酶(胰蛋白酶、胰脂肪酶、胰淀粉酶)。以下有关多酶片的说法正确的是( )
A. 所含的酶都是人体消化系统无法生成的
B. 能促进蛋白质的消化,不能促进淀粉消化
C. 药片中的胃蛋白酶在胃中释放,胰酶在小肠释放
D. 吞服后药片会依次经过咽、喉、食道、胃等器官
2. 小肠是主要的消化器官,下列描述中不支持这一观点的是( )
A. 小肠是消化道中最长的一段
B. 小肠绒毛内有丰富的毛细血管
C. 肠腺分泌的消化液中含有多种消化酶
D. 小肠壁内肌肉收缩能够引起小肠蠕动
3. 食物中的各种营养物质在消化系统中被消化吸收后,供人体生命活动利用。下列说法不正确的是( )
A. 糖类是人体的主要能源物质
B. 大肠是主要的吸收器官
C. 胃能吸收少量水、无机盐和酒精
D. 青少年应多补充蛋白质
4. 长期偏食挑食,不利于身体健康。下列营养物质与其缺乏症对应正确的是( )
A. 缺维生素A———脚气病
B. 缺铁———骨质疏松症
C. 缺维生素D——坏血病
D. 缺碘——大脖子病
5. 2024年5月9日,河北省市场监督管理局发布了关于《全省严厉打击肉类产品违法犯罪专项整治行动方案》的通知。下列行为不会受到打击的是( )
A. 使用猪肉、马肉等制售假冒驴肉
B. 往肉类中添加“瘦肉精”等违禁物质
C. 制售检疫不合格的畜禽肉类
D. 发现非法制售肉制品的“黑窝点”及时举报
6. 小刚因感冒喝了感冒冲剂,药物的有效成分被消化道吸收后,血液中参与药物运输的是( )
A. 血浆B. 白细胞C. 血小板D. 红细胞
7. 一滴血从左心室出发,最终回到左心室。在这段循环中,不可能出现的两个相邻站点是( )
A. 右心室→下腔静脉B. 右心房→右心室
C. 毛细血管→出球小动脉D. 小肠动脉→毛细血管
8. 下列关于心脏、动脉、静脉和毛细血管之间关系(如图所示)的叙述,不正确的是( )
A. 若此图表示体循环,则①为主动脉B. 若此图表示肺循环,则③为肺静脉
C. 血管②管壁薄,只由一层上皮细胞组成D. 血管③内血流速度最快
9. 人体不同部位的上皮组织细胞形态结构存在差异。图中能表示构成气管内壁上皮组织的是( )
A. B. C. D.
10. 当血液通过人体组织细胞处毛细血管时,二氧化碳含量会发生变化,下列能正确表示该变化的曲线是( )
A. B.
C. D.
11. 人体在生命活动中产生代谢废物并排出体外。下列代谢废物排出体外途径最多的是( )
A. 尿素B. 二氧化碳C. 无机盐D. 多余的水
12. 慢性肾脏病(CKD)是全球性公共卫生问题。目前,全球约有8.5亿慢性肾脏病患者,如果发展至重症需透析或进行肾脏移植。下列有关泌尿系统的保健知识,说法正确的是( )
A. 冬天可以少喝水,少排尿,有利于健康
B. 膀胱有储存功能,所以可以经常憋尿
C. 要注意尿道外口清洁卫生,避免病菌感染
D 慢性肾脏病病情进展缓慢,可以不用医治
13. 如图是小芳绘制的人眼结构简图,其中有一处标注有误,请你帮她找出来( )
A. ①B. ②C. ③D. ④
14. 与人的口腔上皮细胞相比,神经元在形态结构上的特点是( )
A. 有细胞核B. 没有细胞膜
C. 细胞表面有许多突起D. 对外界刺激能产生反应
15. 神经系统的最高级中枢是( )
A. 大脑皮层B. 脑干C. 小脑D. 脊髓
16. 为探究“动物建立条件反射后,如果不给予强化,所建立的条件反射是否会消失”这一问题,小刚选择了经过训练已能对敲击缸壁做出“摄食”动作的小金鱼10条(大小和生理状态相同),进行如下实验。对乙组金鱼应采用的操作是( )
A. 每天9:00与16:00各训练一次,只敲击缸壁,不喂食
B. 每天9:00与16:00各训练一次,喂食一段时间后敲击缸壁
C. 每天9:00与16:00各训练一次,敲击缸壁,随即喂食
D. 隔天9:00与16:00各训练一次,喂食一段时间后敲击缸壁
17. 如图为人体某腺体的分泌细胞所分泌的某物质a及其运输和作用示意图,下列相关说法正确的是( )
A. 血液中物质a含量多,种类多
B. a通过导管进入毛细血管
C. 若a胰岛素,则分泌细胞还可以分泌胰液
D. 若a为甲状腺激素,则a能提高神经系统的兴奋性
18. 激素是由内分泌腺和散在的内分泌细胞分泌的化学物质,不同类型的激素起着不同作用。下列疾病中,由于激素分泌过少引起的是( )
A. 呆小症B. 巨人症C. 贫血D. 结膜炎
19. 如图是男、女主要生殖器官发育趋势图,据图分析不能得出的结论是( )
A. 10岁之前男、女生殖器官的发育都很缓慢B. 男孩生殖器官快速发育的时间比女孩晚
C. 青春期是性器官发育的高峰期D. 青春期是智力发展的黄金时期
20. 传染病的特点是有病原体、有( )
A. 传染性和致死性B. 传染性和流行性C. 流行性和可控制性D. 流行性和遗传性
21. 如图表示免疫、特异性免疫、非特异性免疫和计划免疫之间关系,其中代表非特异性免疫和计划免疫的分别是( )
A. ①和②B. ①和③
C. ②和④D. ③和④
22. 下面是小北在学习“免疫”时做的相关笔记,你认为不正确的是( )
A. 吞噬细胞对病原体的吞噬作用具有特异性
B. 免疫是人体对“自己”和“非己”的识别
C. 皮肤对多种病原体有防御屏障作用
D. 人体的第一道防线属于非特异性免疫
23. 健康的生活方式不仅有利于预防疾病,也有利于提高人们的健康水平和生活质量。下列属于健康生活方式的是( )
A. 积极参加体育锻炼
B. 吸食毒品,缓解压力
C. 沉迷于网络,荒废学业
D. 晚上睡觉前吃零食
24. 如图是感冒灵颗粒说明书(部分),下列有关说法正确的是( )
A. 病情稍有好转即可停止用药
B. 此药不需要开具处方就可以购买
C. 此药用于治疗各种原因引起的肺炎
D. 此药是常用药,服用时只需关注生产日期
25. 宫颈癌是危害女性健康的常见疾病,99%的宫颈癌是由HPV(人乳头瘤病毒的简称)引起的。2024年,河北省多地继续为14周岁女孩免费接种二价HPV疫苗。下列说法正确的是( )
A. 宫颈癌和肝癌都属于传染病
B. 接种的 HPV 疫苗在免疫学上属于抗体
C. 接种 HPV疫苗也可有效预防艾滋病等疾病
D. 接种 HPV 疫苗的预防措施属于保护易感人群
卷Ⅱ (非选择题,共35分)
二、情景综合题。(本题包括5道题,共35分)
26. 合理膳食与身体健康密切相关。小王某天的早餐是炸鸡排、炸馒头片、炸薯条和奶茶,结合图甲所示的人体消化系统示意图,回答下列问题。
(1)小王在吃炸馒头片时感觉到了甜味,这是因为[ ]_____分泌的消化液将馒头中的淀粉分解成了有甜味的_______。
(2)小王的早餐不符合合理膳食理念,理由是___________。
(3)小王下午身体不适去医院检查,抽血化验时针刺入的是_____血管。抽血前,护士先用一个胶皮管将其手臂针刺部位的上方(近心端)捆扎起来,这样做的目的是_______________。
(4)医生看过图乙所示的血常规化验单(部分)后,诊断小王患胆囊炎的重要依据是_______。医生叮嘱小王近期避免吃油腻食物,多吃易消化的食物。胆囊储存的胆汁是由[ ]____分泌的,胆囊炎患者的胆汁排出障碍,进而影响______类营养物质的消化。
27. 2023年9月16日上午,河北省第十六届运动会在邯郸大剧院落下帷幕。此次省运会的比赛项目有田径、篮球、足球、网球、摔跤等,参赛总人次超过3万,是河北省历史上参赛人数最多、项目涵盖最广的一届省运会。([ ]内填序号或数字,横线上填文字)
(1)百米赛跑时,运动员听到发令枪响后迅速起跑。图甲中能感受声波刺激并产生神经冲动的是[ ]____。
(2)足球从远处快速飞向球门,守门员看到后立即扑救,此反射类型属于_____反射。小强在电视上观看足球比赛,当运动员射门时,小强感觉足球射向了自己,随即出现眨眼动作。小强眨眼属于_______反射。
(3)与普通人相比,篮球运动员的心肌壁厚度增加,其中图丙中[ ]_____的厚度增加最明显,使心脏泵血功能增强。
(4)比赛过程中,网球运动员呼吸频率加快,心跳加快。吸入的氧气到达上臂骨骼肌细胞,依次经过图丙中血管和心脏腔室的路径为:_____________。(用图丙中的数字和箭头表示)
(5)运动员在比赛间隙经常饮用添加无机盐的运动饮料,这是因为:___________。
28. 某流感病毒会攻击人体肺部细胞,引起肺泡损伤,导致肺泡壁失去弹性,影响呼吸。图甲是插入式呼吸机的工作原理示意图,图乙表示肺泡与毛细血管的气体交换。
(1)图甲中,呼吸机管道从口腔进入,经咽、喉一直插入患者的①______处。在吸气通路中,细菌过滤器可对空气进行一定的处理,使到达肺部的气体变得______;能使气体变得湿润的仪器是______。
(2)经过治疗,肺炎患者的肺泡壁弹性恢复正常。吸气时,膈肌和肋间肌______,使得胸腔容积扩大,肺______(选填“扩张”或“收缩”),气体进入肺,完成自主呼吸。
(3)图乙中,a所代表的气体是______,N处流出的血液与M处血液相比,b气体的含量变化是______(选填“增加”或“减少”)。
29. 阅读材料,回答问题。
材料一:肾脏形成的尿液会在膀胱内暂时储存,当尿量达到400~500mL时,产生的压力刺激膀胱壁,引起排尿反射,促使逼尿肌收缩和括约肌舒张,完成排尿。
材料二:肌酐是肌肉代谢产生的一种小分子毒素,人在大量运动或食用大量肉类食品后,血液中肌酐含量会增加。肌酐可经滤过作用进入肾小囊腔的原尿中,但不能被肾小管重吸收,肌酐主要通过尿液排出体外,肾功能如果出现问题,会影响患者代谢废物的及时排出。
材料三:糖尿病肾病是临床上糖尿病患者中最常见的并发症,血糖的有效控制对糖尿病肾病预防有重要作用。正常人的空腹血糖值为3.9~6.1mml/L,空腹血糖值异常偏高,可作为糖尿病确诊的重要依据。
(1)完成排尿反射的结构基础为______,传出神经末梢及其支配的逼尿肌、括约肌属于该结构中的______。
(2)据材料二分析,为监测某病人的肾功能,需要对其尿液进行取样化验,可通过检测______数值的变化来判断。若病人的肾功能严重受损,体内废物不能及时排出,需借助透析装置对血液进行透析,滤过出血液中的部分物质,由此推测透析装置相当于肾单位中的______。
(3)血糖长期高于正常值,主要会增加肾单位中______的负担。
(4)据材料三分析,若某人尿常规检查报告单显示尿糖项目数据偏高,为确认其是否患有糖尿病,建议进一步检查___________。一旦确诊糖尿病,临床可通过注射___________(激素)进行治疗。
(5)下列习惯不能有效预防糖尿病是___________。(填序号)
①合理膳食、营养均衡 ②避免过度紧张和劳累 ③适当进行体育锻炼 ④暴饮暴食
30. 新型冠状病毒感染流行期间,人们外出会戴口罩。戴口罩是否具有一定的防护作用呢?某生物实践小组针对这一问题展开了探究,相关步骤如下,据此回答下列问题。
①选取两只月龄相同、大小基本一致、健康的小白鼠,分别置于大小规格一样的甲、乙两个木箱中。
②甲木箱外层通气口用与口罩一样性能的材料包裹好,乙木箱?。
③持续三天对两个木箱通入混合粉尘和标记性病菌的空气。其他饲养条件均相同且适宜。
④三天后观察分析,得出结论。
(1)步骤②中乙木箱的处理应是______。此实验中起对照作用的是______木箱。
(2)三天后通过解剖观察,发现______木箱中小白鼠肺部出现的粉尘和标记性病菌明显多于另外一组,由此得出结论:戴口罩具有一定的防护作用。从传染病预防措施来看,戴口罩属于______。
(3)有同学看完该小组的实验后,认为实验结果可信度不高,该实验方案存在的主要缺陷是______。应如何改正?______。装有水的鱼缸
金鱼
操作
甲
5条
每天9:00与16:00各训练一次,每次敲击缸壁,随即喂食
乙
5条
河北省廊坊市广阳区2023-2024学年七年级下学期期末生物学试题(原卷版+解析版): 这是一份河北省廊坊市广阳区2023-2024学年七年级下学期期末生物学试题(原卷版+解析版),文件包含河北省廊坊市广阳区2023-2024学年七年级下学期期末生物学试题原卷版docx、河北省廊坊市广阳区2023-2024学年七年级下学期期末生物学试题解析版docx等2份试卷配套教学资源,其中试卷共35页, 欢迎下载使用。
河北省张家口市张北县第三中学2023-2024学年七年级下学期开学考试生物试卷: 这是一份河北省张家口市张北县第三中学2023-2024学年七年级下学期开学考试生物试卷,共19页。试卷主要包含了单项选择题,情景综合题等内容,欢迎下载使用。
河北省张家口市张北三中2023-2024学年八年级下学期开学生物试题(原卷版+解析版): 这是一份河北省张家口市张北三中2023-2024学年八年级下学期开学生物试题(原卷版+解析版),文件包含精品解析河北省张家口市张北三中2023-2024学年八年级下学期开学生物试题原卷版docx、精品解析河北省张家口市张北三中2023-2024学年八年级下学期开学生物试题解析版docx等2份试卷配套教学资源,其中试卷共20页, 欢迎下载使用。