





江苏省南通市第一初级中学2023-2024学年八年级下学期5月学情调研物理试卷(原卷版+解析版)
展开
这是一份江苏省南通市第一初级中学2023-2024学年八年级下学期5月学情调研物理试卷(原卷版+解析版),文件包含江苏省南通市第一初级中学2023-2024学年八年级下学期5月学情调研物理试卷原卷版docx、江苏省南通市第一初级中学2023-2024学年八年级下学期5月学情调研物理试卷解析版docx等2份试卷配套教学资源,其中试卷共39页, 欢迎下载使用。
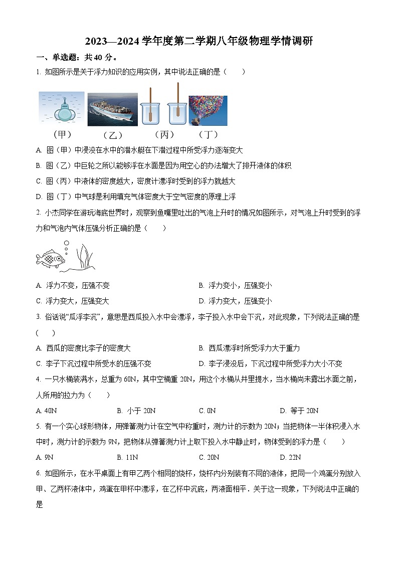
1. 如图所示是关于浮力知识的应用实例,其中说法正确的是( )
A. 图(甲)中浸没在水中的潜水艇在下潜过程中所受浮力逐渐变大
B. 图(乙)中巨轮之所以能够浮在水面是因为用空心的办法增大了排开液体的体积
C. 图(丙)中液体的密度越大,密度计漂浮时受到的浮力就越大
D. 图(丁)中气球是利用填充气体密度大于空气密度的原理上浮
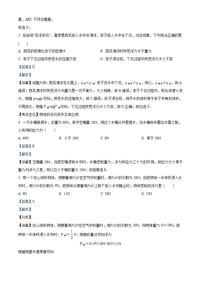
2. 小杰同学在游玩海底世界时,观察到鱼嘴里吐出的气泡上升时的情况如图所示,对气泡上升时受到的浮力和气泡内气体压强分析正确的是( )
A. 浮力不变,压强不变B. 浮力变小,压强变小
C. 浮力变大,压强变大D. 浮力变大,压强变小
3. 俗话说“瓜浮李沉”,意思是西瓜投入水中会漂浮,李子投入水中会下沉,对此现象,下列说法正确的是( )
A. 西瓜的密度比李子的密度大B. 西瓜漂浮时所受浮力大于重力
C. 李子下沉过程中所受水的压强不变D. 李子浸没后,下沉过程中所受浮力大小不变
4. 一只水桶装满水,总重为60N,其中空桶重20N,用这个水桶从井里提水,当水桶尚未露出水面之前,人所用的拉力为( )
A. 40NB. 小于20NC. 0ND. 等于20N
5. 有一个实心球形物体,用弹簧测力计在空气中称重时,测力计的示数为20N;当把物体一半体积浸入水中时,测力计的示数为9N,把物体从弹簧测力计上取下投入水中静止时,物体受到的浮力是( )
A. 9NB. 11NC. 20ND. 22N
6. 如图所示,在水平桌面上有甲乙两个相同的烧杯,烧杯内分别装有不同的液体,把同一个鸡蛋分别放入甲、乙两杯液体中,鸡蛋在甲杯中漂浮,在乙杯中沉底,两液面相平.关于这一现象,下列说法中正确的是
A. 甲杯中的液体密度小于乙杯中的液体密度
B. 甲杯中的鸡蛋排开液体的重力大于乙杯中的鸡蛋排开液体的重力
C. 甲杯中的液体对杯底的压强等于乙杯中的液体对杯底的压强
D. 甲乙两个烧杯对水平桌面的压强相等
7. 长江上,一艘满载货物的轮船在卸完一半货物后,该艘轮船( )
A. 会浮起一些,所受浮力变小B. 会浮起一些,所受浮力变大
C 会下沉一些,所受浮力变大D. 会始终漂浮,所受浮力不变
8. 将水平桌面上的大烧杯装满水,然后往杯中轻放入一小球,溢出的水共100g,据此现象,下列判断正确的是(g取10N/kg)( )
A. 水对烧杯底的压强会增大B. 小球的质量不小于100g
C. 小球的体积一定大于100cm3D. 小球受到的浮力等于0.1N
9. 将体积相同材料不同的甲、乙、丙三个实心小球,分别轻轻放入三个装满水的相同烧杯中,甲球下沉至杯底、乙球漂浮和丙球悬浮,如图所示,下列说法正确的是( )
A. 三个小球受到的浮力大小关系是
B. 三个小球的质量大小关系是
C. 三个烧杯底部对桌面的压强大小关系是
D. 三个烧杯中的水对烧杯底部的压强大小关系是
10. 小明用矿泉水瓶和小玻璃瓶制作了一个“浮沉子”(如图)。他将装有适量水的小玻璃瓶瓶口朝下,使其漂浮在矿泉水瓶内的水面上,矿泉水瓶内留有少量空气,拧紧瓶盖使其密封,用力挤压矿泉水瓶侧面时“浮沉子”下沉,松手后“浮沉子”即上浮。下列说法错误的是( )
A. 用力捏大瓶,小瓶内的气体密度变大
B. 无论怎样挤压矿泉水瓶侧面,“浮沉子”都不可能悬浮在水中
C. 如果小瓶中的水过少,小瓶将无法下沉
D. 松开大瓶瓶盖,用力捏大瓶,小瓶不会下沉
11. 在学校举办的“自主创新实验”活动中,创新小组制作了如图所示的沉船打捞模型,用注射器通过胶管向“浮筒”中充气或从“浮筒”中抽气,就可以使“浮筒”上浮或下沉,若将“浮筒”从如图所示的位置上浮直至露出水面,从而带动沉船上浮(胶管在水中的体积变化忽略不计)。下列分析正确的是( )
A. “浮筒”上浮过程中所受的浮力逐渐变大
B. “浮筒”露出水面过程中排开水的重力逐渐变小
C. “浮筒”上浮过程中“沉船”底部受到水的压强保持不变
D. 当“浮筒”处于悬浮状态时向外抽气,其所受重力等于浮力
12. 如图,一个装有适量水的薄壁轻质塑料筒漂浮在一杯液体中,则该液体的密度约为( )
A. 2.1×103kg/m3B. 1.5×103kg/m3C. 0.7×103kg/m3D. 0.3×103kg/m3
13. 如图所示的简单机械,属于省力杠杆的是
A. 吊车吊臂
B. 撬棒
C. 筷子
D. 钓鱼竿
14. 《墨经》最早记述了杠杆原理.如图中“标”“本”表示力臂,“权”“重”表示力.以下说法符合杠杆原理的是
A. “权”小于“重”时,A端一定上扬
B. “权”小于“重”时,“标”一定小于“本”
C. 增大“重”时,应把“权”向A端移
D. 增大“重”时,换用更小的“权”
15. 要用15N的力刚好提起重20N的物体,可以应用下列简单机械中的哪一种(不计机械自重及摩擦)( )
A. 杠杆B. 定滑轮C. 动滑轮D. 以上都可以
16. 如图所示,一根绳子绕过定滑轮,一端拴在物体上,另一端拴在弹簧测力计上,沿四个不同方向匀速拉起物体,弹簧测力计的示数分别为F1、F2、F3、F4,则F1、F2、F3、F4的大小关系为( )
A. F1>F2>F3>F4B. F1=F2=F3=F4
C. F1
相关试卷
这是一份江苏省南通市海安市西片联盟2023-2024学年八年级下学期期中物理试题(原卷版+解析版),文件包含江苏省南通市海安市西片联盟2023-2024学年八年级下学期期中物理试题原卷版docx、江苏省南通市海安市西片联盟2023-2024学年八年级下学期期中物理试题解析版docx等2份试卷配套教学资源,其中试卷共37页, 欢迎下载使用。
这是一份江苏省常州市北郊初级中学2023-2024学年八年级下学期期中物理试卷(原卷版+解析版),文件包含江苏省常州市北郊初级中学2023-2024学年八年级下学期期中物理试卷原卷版docx、江苏省常州市北郊初级中学2023-2024学年八年级下学期期中物理试卷解析版docx等2份试卷配套教学资源,其中试卷共32页, 欢迎下载使用。
这是一份江苏省南通市2023-2024学年八年级下学期4月期中物理试题(原卷版+解析版),文件包含江苏省南通市2023-2024学年八年级下学期4月期中物理试题原卷版docx、江苏省南通市2023-2024学年八年级下学期4月期中物理试题解析版docx等2份试卷配套教学资源,其中试卷共32页, 欢迎下载使用。
