资料中包含下列文件,点击文件名可预览资料内容
还剩19页未读,
继续阅读
所属成套资源:2024年新九年级物理暑假提升讲义(苏科版)
成套系列资料,整套一键下载
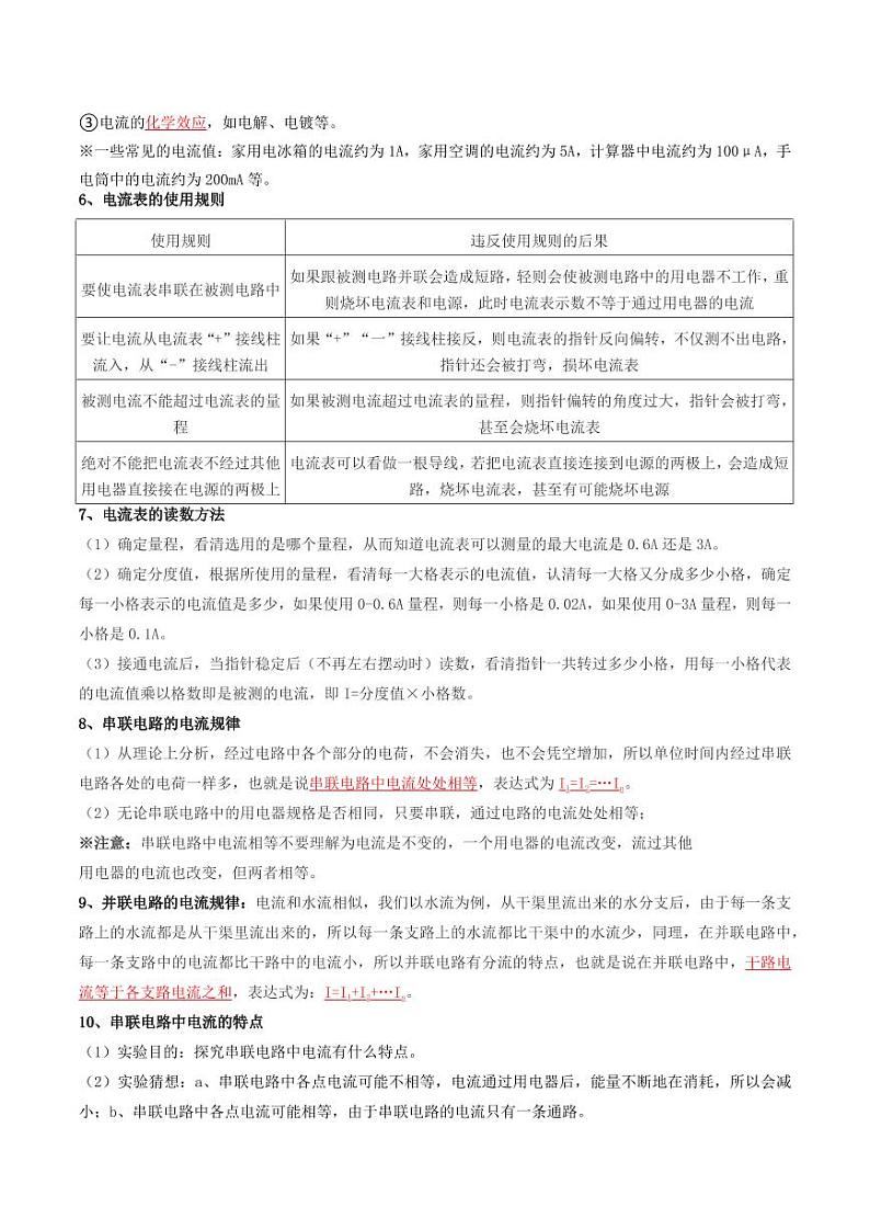
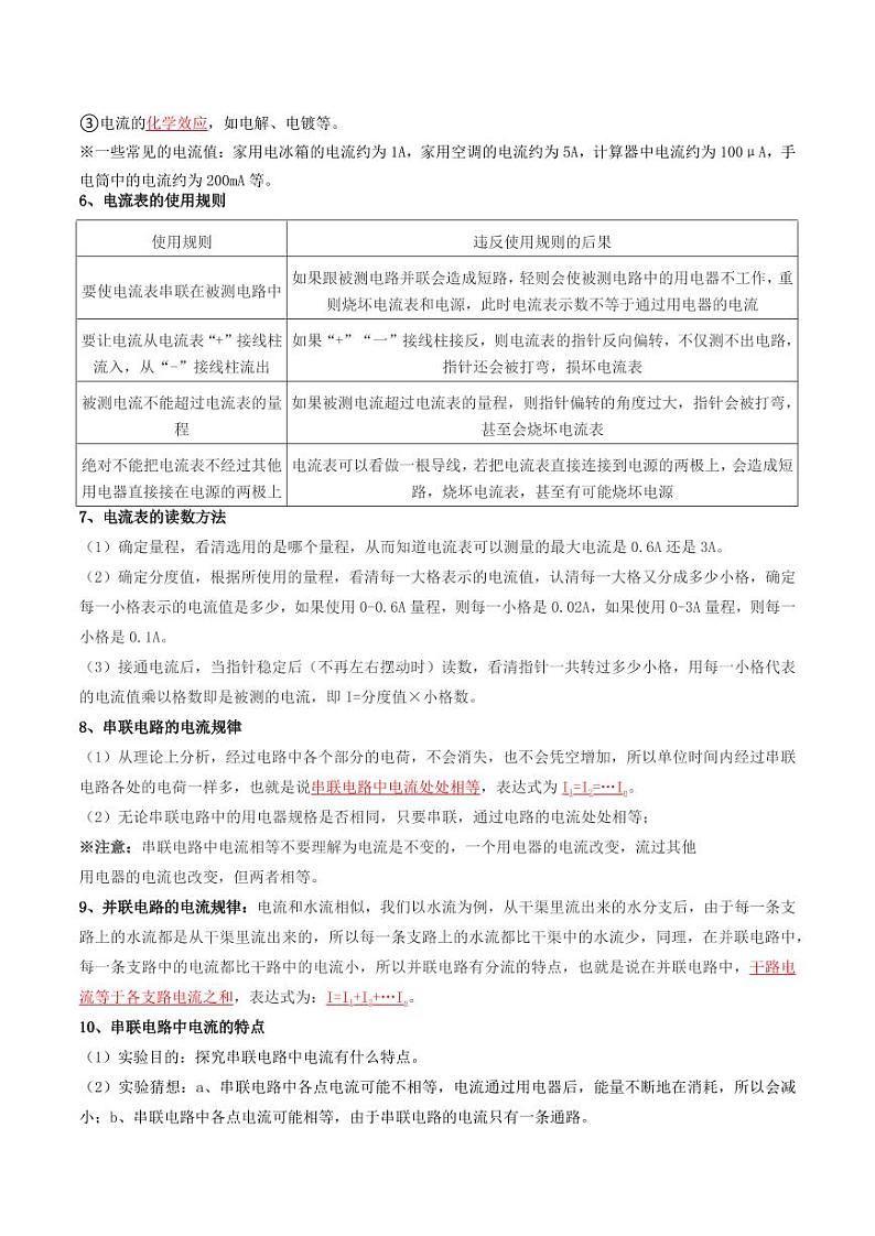
第14讲 电流和电流表的使用(含答案) 2024年新九年级物理暑假提升讲义(苏科版)
展开
这是一份第14讲 电流和电流表的使用(含答案) 2024年新九年级物理暑假提升讲义(苏科版),文件包含第14讲电流和电流表的使用教师版2024年新九年级物理暑假提升讲义苏科版pdf、第14讲电流和电流表的使用学生版2024年新九年级物理暑假提升讲义苏科版pdf等2份学案配套教学资源,其中学案共37页, 欢迎下载使用。
相关学案
第08讲 内能 热传递(含答案) 2024年新九年级物理暑假提升讲义(苏科版):
这是一份第08讲 内能 热传递(含答案) 2024年新九年级物理暑假提升讲义(苏科版),文件包含第08讲内能热传递教师版2024年新九年级物理暑假提升讲义苏科版pdf、第08讲内能热传递学生版2024年新九年级物理暑假提升讲义苏科版pdf等2份学案配套教学资源,其中学案共26页, 欢迎下载使用。
第07讲 动能 势能 机械能(含答案) 2024年新九年级物理暑假提升讲义(苏科版):
这是一份第07讲 动能 势能 机械能(含答案) 2024年新九年级物理暑假提升讲义(苏科版),文件包含第07讲动能势能机械能教师版2024年新九年级物理暑假提升讲义苏科版pdf、第07讲动能势能机械能学生版2024年新九年级物理暑假提升讲义苏科版pdf等2份学案配套教学资源,其中学案共37页, 欢迎下载使用。
第05讲 机械效率(含答案) 2024年新九年级物理暑假提升讲义(苏科版):
这是一份第05讲 机械效率(含答案) 2024年新九年级物理暑假提升讲义(苏科版),文件包含第05讲机械效率教师版2024年新九年级物理暑假提升讲义苏科版pdf、第05讲机械效率学生版2024年新九年级物理暑假提升讲义苏科版pdf等2份学案配套教学资源,其中学案共50页, 欢迎下载使用。

