湖南省株洲市天元区2022_2023学年高二化学上学期12月月考试卷
展开
这是一份湖南省株洲市天元区2022_2023学年高二化学上学期12月月考试卷,共8页。试卷主要包含了单选题,综合题等内容,欢迎下载使用。
一、单选题:本题共16小题,48分
1.等物质的量浓度、等体积的氢氧化钠溶液和醋酸溶液完全反应后,溶液中有关离子浓度之间不存在的关系是
A.c(H+)·c(OH−)=KW
B.c(Na+)>c(CH3COO−)>c(OH−)>c(H+)
C.c(Na+)=c(CH3COO−)+c(OH−)
D.c(Na+)+c(H+)=c(CH3COO−)+c(OH−)
2.设阿伏加德罗常数的数值为,下列说法正确的是
A.溶液中含氯离子数为
B.常温常压下,氮气所含的分子数为
C.常温下,铝片投入足量的稀硫酸中,铝失去的电子数为
D.含有的电子数为
3.化学键是高中化学中非常重要的一个概念,它与物质变化过程中的能量变化息息相关,下列说法正确的是:
①化学键是存在相邻原子(或离子)间强烈的相互作用
②活泼金属元素与活泼非金属元素一定形成离子键
③碳酸钠固体中既存在离子键又存在共价键
④速滑馆“冰丝带”用干冰作为制冷剂,干冰升华过程中破坏了共价键
⑤物理变化也可以有化学键的破坏
⑥化学变化中一定有化学键的断裂和形成,所以一定伴随能量的变化
⑦吸热反应一定需要加热
⑧氢键是化学键中的一种,会影响物质的熔沸点
A.①③⑤⑥B.③④⑤⑧C.①②③⑤D.③⑤⑥⑦
4.下列说法中不正确的是
A.一个反应能否自发进行,与焓变和熵变的共同影响有关
B.若△H>0,△S<0,任何温度下都不能自发进行
C.2Na2O2+2H2O = 4NaOH+O2↑在常温下能自发进行,既能用焓判据解释又能又熵判据解释
D.2NO(g) +2CO(g) = N2(g) + 2CO2(g) 在常温下能自发进行,则该反应的△H>0
5.下列关于化学反应与能量的说法中,正确的是
A.化学反应中必然伴随有温度的升高
B.燃料电池工作时,化学能全部转化为电能
C.石墨转化为金刚石时需要吸收能量,说明石墨更稳定
D.根据能量守恒定律,吸热反应中反应物的能量定高于生成物的能量
6.下列实验操作、现象和结论均正确的是
A.AB.BC.CD.D
7.下列各组离子在指定条件下能够大量共存的是
A.在的溶液中:
B.在溶液中:
C.在澄清透明的溶液中:
D.在强碱性溶液中:
8.海带可用于提取碘,I-易被氧化为I2,如:2Fe3++2I-=2Fe2++I2;I2与H2发生反应:H2(g)+I2(g)=2HI(g) ΔH1<0,下列说法正确的是
A.2E(H-I)-E(H-H)-E(I-I)<0(E表示键能)
B.体系中c(H2):c(I2):c(HI)=1:1:2,说明该反应达到平衡状态
C.增大压强,正、逆反应速率均不变,化学平衡不移动
D.反应H2(g)+I2(s)=2HI(g)的ΔH2>ΔH1
9.设NA为阿伏加德罗常数的值,下列说法正确的是
A.46g乙醇和乙醚的混合物燃烧耗氧量为3NA
B.0.1 mlNH3溶于足量水所得溶液中的NH3·H2O、的个数之和为0.1NA
C.标准状况下,2.24LCl2与CH4光照时完全反应,生成物中气体分子数目小于0.2NA
D.常温下,用惰性电极电解0.2ml·L-1AgNO3溶液,当两极产生气体的物质的量相等时,电路中通过电子数为0.4NA
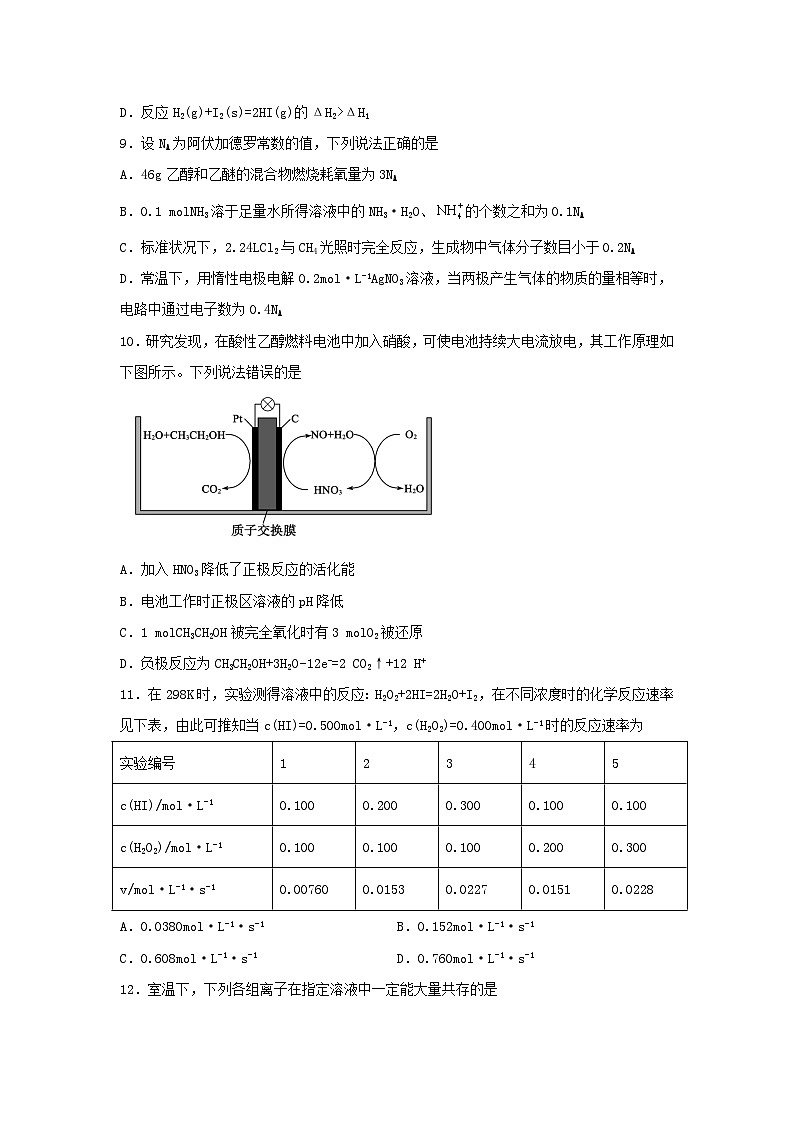
10.研究发现,在酸性乙醇燃料电池中加入硝酸,可使电池持续大电流放电,其工作原理如下图所示。下列说法错误的是
A.加入HNO3降低了正极反应的活化能
B.电池工作时正极区溶液的pH降低
C.1 mlCH3CH2OH被完全氧化时有3 mlO2被还原
D.负极反应为CH3CH2OH+3H2O−12e-=2 CO2↑+12 H+
11.在298K时,实验测得溶液中的反应:H2O2+2HI=2H2O+I2,在不同浓度时的化学反应速率见下表,由此可推知当c(HI)=0.500ml·L-1,c(H2O2)=0.400ml·L-1时的反应速率为
A.0.0380ml·L-1·s-1B.0.152ml·L-1·s-1
C.0.608ml·L-1·s-1D.0.760ml·L-1·s-1
12.室温下,下列各组离子在指定溶液中一定能大量共存的是
A.常温下=10-12的溶液:K+、Ba2+、Cl-、Br-
B.在含有大量Al3+溶液中:、Na+、Cl-、
C.常温下pH=7的溶液中:Na+、Cl-、、Fe3+
D.常温下由水电离产生的c(OH-)=10-12ml•L-1的溶液:K+、Al3+、Cl-、
13.下列实验中,对应的现象以及结论都正确且两者具有因果关系的是
A.AB.BC.CD.D
14.常温时,向溶液中逐滴加入的氨水,导电能力、pH与的关系变化如图所示(假设反应过程中温度不变)。下列分析错误的是
A.水的电离程度:
B.,该温度下的
C.该温度下反应的平衡常数的数量级为
D.a点对应的溶液中存在
15.下列说法正确的是
A.原电池是把电能转化为化学能的装置
B.原电池中电子流出的一极是正极发生氧化反应
C.原电池的两极发生的反应均为氧化还原反应
D.形成原电池后,原电池中的阳离子向正极移动
16.已知:的反应历程分两步:
第1步:(快)
第2步:(慢)
在固定容积的容器中充入一定量NO和发生上述反应,测得体系中部分物质的物质的量(n)随温度(T)的变化如图所示。下列说法错误的是
A.第1步、第2步正反应活化能分别为、,则
B.a点后,迅速减小的原因是第1步平衡逆向移动,第2步速率加快
C.b点后,增加的原因是第2步平衡逆向移动的程度比第1步的大
D.若其他条件不变,仅将容器变为恒压状态,则体系建立平衡的时间不变
二、综合题:52分
17.将高温水蒸气通到硫氰化钾的表面,会发生反应:。完成下列填空:
(1)写出上述反应所涉及的金属阳离子的结构示意图__________;
(2)上述反应所涉及的各物质中,属于非电解质的是__________。
(3)写出CO₂的电子式__________,其熔沸点低的原因是__________。
(4)已知物质的量浓度均为0.10ml/L的Na2CO3溶液pH如下:
热的Na2CO3溶液是清洗油污的效果更好,请从水解平衡的角度分析其原因_________
(5)K2S接触潮湿银器表面,会出现黑色斑点(Ag2S),其原理如下:
请配平上述反应_______。
18.铁的腐蚀与防护与生产生活密切相关。
Ⅰ.研究铁的腐蚀
实验步骤如下:
步骤1:将铁粉放置于0.002 溶液中浸泡,过滤后用水洗涤。
步骤2:向15.00 mL 1 NaCl溶液(用盐酸调pH=1.78)中加入浸泡过的Fe粉。
步骤3:采集溶液pH随时间变化的数据。
(1)第一阶段,主要发生析氢腐蚀,Cu上发生的电极反应为___________。
(2)第二、三阶段主要发生吸氧腐蚀。
①选取b点进行分析,经检验溶液中含有,写出Fe被腐蚀的总反应___________。
②取b点溶液向其中滴加KSCN无明显现象,加入稀盐酸后立即变红。写出b点被氧化的离子方程式___________。
③依据b点发生的反应,分析第二阶段pH上升的原因是___________。
Ⅱ.研究铁的防护
(3)在铁表面镀锌可有效防止铁被腐蚀
已知:放电的速率缓慢且平稳,有利于得到致密、细腻的镀层。
①镀件Fe应与电源的___________相连。
②向电解液中加入NaCN溶液,将转化为,电解得到的镀层更加致密、细腻,原因是___________。
(4)电镀后的废水中含有,一种测定其含量的方法是:取废水50 mL,再加KI溶液1 mL,用c 溶液滴定,消耗溶液V mL。已知:(无色) , 。
①滴定终点的现象是___________。
②废水中的含量是___________(填计算式)。
参考答案
1.C 2.C 3.A 4.D 5.C 6.D 7.C 8.D 9.C 10.B 11.B 12.A 13.D 14.D 15.D 16.D
17. CO2和NH3 二氧化碳属于分子晶体,分子间作用力小,所以熔沸点低 +H2O⇌+OH-;+H2O⇌H2CO3+OH-;碳酸根离子水解是吸热反应,升温促进水解,溶液碱性增强,去污效果好 2K2S+4Ag+O2+2H2O=2Ag2S+4KOH
18.(1)
(2) 相同时间内,铁被氧化成消耗的量大于被氧化成产生的量
(3) 负极 通过反应降低,使得放电速率减缓,同时通过平衡的移动补充放电消耗的,使其浓度保持相对稳定,达到放电速率平稳的作用
(4) 溶液中产生黄色沉淀,现象稳定不变时达终点
实验操作
现象
结论
A
用pH试纸测定NaClO溶液的pH
pH在10左右
HClO是弱酸
B
用醋酸和盐酸进行导电性实验
盐酸的导电性强于醋酸
酸性:盐酸>醋酸
C
用等pH、等体积的盐酸和醋酸溶液分别和足量的Zn反应
产生H2的体积不同
等pH的盐酸和醋酸溶液中,盐酸浓度较大
D
向醋酸钠溶液中滴入酚酞溶液并加热
加热后红色变深
盐类水解是吸热反应
实验编号
1
2
3
4
5
c(HI)/ml·L-1
0.100
0.200
0.300
0.100
0.100
c(H2O2)/ml·L-1
0.100
0.100
0.100
0.200
0.300
v/ml·L-1·s-1
0.00760
0.0153
0.0227
0.0151
0.0228
选项
实验
现象
结论
A
常温下,向等物质的量浓度的和溶液滴加酚酞
溶液显浅红色,溶液显红色
酸性:
B
将稀硝酸加入过量铁粉中,充分反应后滴加溶液
有气体生成,溶液不呈现血红色
稀硝酸将氧化为
C
通入到酸性高锰酸钾中
溶液颜色褪去
二氧化硫具有漂白性
D
将浓硫酸滴到蔗糖表面
固体变黑膨胀
浓硫酸有脱水性和强氧化性
溶液
Na2CO3
pH
11.6
相关试卷
这是一份[化学]湖南省株洲市天元区2023年高考自主招生化学二模试卷,共4页。试卷主要包含了填写答题卡的内容用2B铅笔填写,提前 xx 分钟收取答题卡等内容,欢迎下载使用。
这是一份湖南省株洲市天元区名校2022-2023学年高一上学期12月月考化学试卷含答案,共9页。试卷主要包含了单选题,综合题等内容,欢迎下载使用。
这是一份湖南省株洲市天元区名校2022-2023学年高一上学期12月月考化学试卷,共9页。试卷主要包含了单选题,综合题等内容,欢迎下载使用。

