





安徽省安庆市怀宁县2023-2024年八年级下学期期末数学试题(原卷版+解析版)
展开
这是一份安徽省安庆市怀宁县2023-2024年八年级下学期期末数学试题(原卷版+解析版),文件包含安徽省安庆市怀宁县2023-2024年八年级下学期期末数学试题原卷版docx、安徽省安庆市怀宁县2023-2024年八年级下学期期末数学试题解析版docx等2份试卷配套教学资源,其中试卷共29页, 欢迎下载使用。
考试时间:100分钟 满分:120分
一、选择题(共10小题,每题3分,共30分,每小题A、B、C、D四个选项中,只有一个是正确的)
1. 下列二次根式中,与是同类二次根式的是( )
A. B. C. D.
【答案】B
【解析】
【分析】根据同类二次根式的概念:几个二次根式化成最简二次根式后,如果被开方数相同,这几个二次根式叫做同类二次根式.对每一项进行判断即可.
【详解】=5,错误;B=,正确;C.,错误;D.=,错误
故答案选B
【点睛】本题考查了同类二次根式的意义,解决本题的关键是正确的将二次根式化成最简.
2. 在中,,,,则不能作为判定是直角三角形的条件的是( )
A B.
C. D.
【答案】D
【解析】
【分析】根据三角形内角和及勾股定理可进行求解.
【详解】解:A、∵,,∴,能判定是直角三角形,故不符合题意;
B、∵,∴,即,根据勾股定理逆定理可判定是直角三角形,故不符合题意;
C、由可设,则有,根据勾股定理逆定理可判定是直角三角形,故不符合题意;
D、由可设,所以,解得,则,所以不能判定是直角三角形,故符合题意;
故选D.
【点睛】本题主要考查勾股定理逆定理和三角形内角和定理,熟练掌握勾股定理的逆定理是解题的关键.
3. 若关于x的一元二次方程(k﹣1)x2+2x﹣2=0有两个不相等的实数根,则k的取值范围是( )
A. k>B. k≥C. k>且k≠1D. k≥且k≠1
【答案】C
【解析】
【详解】根据题意得:k-1≠0且△=22-4(k-1)×(-2)>0,
解得:k>且k≠1.
故选:C
【点睛】本题考查了一元二次方程ax2+bx+c=0(a≠0)的根的判别式△=b2-4ac,关键是熟练掌握:当△>0,方程有两个不相等的实数根;当△=0,方程有两个相等的实数根;当△<0,方程没有实数根.
4. 用配方法解一元二次方程,下列配方正确的是( )
A. B. C. D.
【答案】C
【解析】
【分析】方程整理后,利用完全平方公式配方得到结果,即可作出判断.
【详解】解:方程2x2-2x-1=0,
整理得:x2-x=,
配方得:x2-x+=,即(x-)2=.
故选:C.
【点睛】此题考查了解一元二次方程-配方法,熟练掌握完全平方公式是解本题的关键.
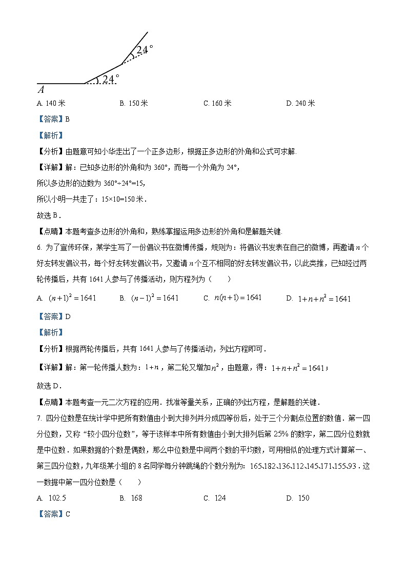
5. 如图所示,小华从A点出发,沿直线前进10米后左转24°,再沿直线前进10米,又向左转24°,……,照这样走下去,他第一次回到出发地A点时,一共走的路程是( )
A. 140米B. 150米C. 160米D. 240米
【答案】B
【解析】
【分析】由题意可知小华走出了一个正多边形,根据正多边形的外角和公式可求解.
【详解】解:已知多边形的外角和为360°,而每一个外角为24°,
所以多边形的边数为360°÷24°=15,
所以小明一共走了:15×10=150米.
故选B.
【点睛】本题考查多边形的外角和,熟练掌握运用多边形的外角和是解题关键.
6. 为了宣传环保,某学生写了一份倡议书在微博传播,规则为:将倡议书发表在自己的微博,再邀请n个好友转发倡议书,每个好友转发倡议书,又邀请n个互不相同的好友转发倡议书,以此类推,已知经过两轮传播后,共有1641人参与了传播活动,则方程列为( )
A. B. C. D.
【答案】D
【解析】
【分析】根据两轮传播后,共有1641人参与了传播活动,列出方程即可.
【详解】解:第一轮传播人数为:,第二轮又增加,由题意,得:;
故选D.
【点睛】本题考查一元二次方程的应用.找准等量关系,正确的列出方程,是解题的关键.
7. 四分位数是在统计学中把所有数值由小到大排列并分成四等份后,处于三个分割点位置的数值.第一四分位数,又称“较小四分位数”,等于该样本中所有数值由小到大排列后第的数字,第二四分位数就是中位数.如果数据的个数是偶数,那么中位数是中间两个数的平均数,可用相似的处理方式计算第一、第三四分位数,九年级某小组的8名同学每分钟跳绳的个数分别为:.这一数据中第一四分位数是( )
A. B. C. D.
【答案】C
【解析】
【分析】根据第一四分位数的定义,将8个数据按从小到大的顺序排列后,第2个与第3个数的平均数即为所求.
【详解】解:这8名同学每分钟跳绳的个数按从小到大的顺序排列为:
,
则这组数据中第一四分位数是第2个与第3个数的平均数,即.
故选:C.
【点睛】本题考查了中位数,理解第一四分位数的定义是解题的关键.
8. 如图,在直角三角形ABC中,,,,点M是边AB上一点(不与点A,B重合),作于点E,于点F,若点P是的中点,则CP的最小值是( )
A. 1.2B. 1.5C. 2.4D. 2.5
【答案】A
【解析】
【分析】先由勾股定理求出,再证四边形CEMF是矩形,得,当时,CM最短,此时EF也最小,则CP最小,然后由三角形面积求出,即可得出答案.
【详解】解:连接CM,如图所示:
∵,,,
∴,
∵,,,
∴四边形CEMF是矩形,
∴,
∵点P是EF的中点,
∴,
当CM⊥AB时,CM最短,
此时EF也最小,则CP最小,
∵,
∴,
∴,
故选:A.
【点睛】本题考查了矩形的判定与性质、勾股定理、三角形面积以及最小值等知识;熟练掌握矩形的判定与性质是解题的关键.
9. 对于两个不相等的实数a,b,我们规定符号表示a,b中的较大值,如:,因此,;按照这个规定,若,则x的值是( )
A. 5B. 5或C. 或D. 5或
【答案】B
【解析】
【分析】根据题意进行分类讨论,当时,可得,求出x的值即可;当时,可得求出x的值即可.
【详解】解:当时,则,
∴,即,
解得:(不符合题意,舍去),
当时,则,
∴,即,
解得:(不符合题意,舍去),,
综上:x的值是5或,
故选:B.
【点睛】本题主要考查了新定义下的运算和解一元二次方程,解题的关键是正确理解题目所给新定义的运算法则,熟练掌握解一元二次方程的方法和步骤.
10. 如图,的对角线、相交于点,平分,分别交、于点、,连接,,,则下列结论:①;②;③;④,正确的是( )
A. ①②④B. ①③④
C. ②③④D. ①②③④
【答案】D
【解析】
【分析】本题考查了平行四边形的性质、等腰三角形的性质、直角三角形30度角的性质、三角形面积和平行四边形面积的计算;①先根据角平分线和平行得:,则,由有一个角是60度的等腰三角形是等边三角形得:是等边三角形,由外角的性质和等腰三角形的性质得:,最后由平行线的性质可作判断;②先根据三角形中位线定理得:,,根据勾股定理计算和的长,可得的长;③因为,根据平行四边形的面积公式可作判断;④根据三角形中位线定理可作判断.
【详解】解:①平分,
,
四边形是平行四边形,
,,
,
,
,
是等边三角形,
,
,
,
,
,
,
,
,
,故①正确;
②,,
,,
,
中,,
四边形是平行四边形,
,
,
,
中,,
,故②正确;
③由②知:,
,故③正确;
④由②知:是的中位线,
,
,
,
故④正确;
故选:D.
二、填空题(共5小题,每小题4分,共20分)
11. 若有意义,则实数的取值范围是________.
【答案】且
【解析】
【分析】本题考查了分式有意义的条件和二次根式有意义的条件.根据分式有意义的条件“分母不为0”以及二次根式有意义的条件“被开方数不小于0”列不等式组,求解即可.
【详解】解:由题意得,,
解得:且,
故答案为:且.
12. 已知,分别是的整数部分和小数部分,则式子的值是____.
【答案】4
【解析】
【分析】本题主要考查了实数的运算.根据的整数范围先确定、的值,再计算的值.
【详解】解:,
,.
.
故答案为:4.
13. 某公司从德、能、勤、绩、廉等五方面按对员工进行年终考评.公司某职员在2023年度五个方面得分如图所示,则该职员的年终考评为 _____分.
【答案】
【解析】
【分析】本题考查加权平均数.根据加权平均数的计算方法即可解答本题.
【详解】解:由题意可得,该职员的年终考评为(分,
故答案为:.
14. 已知α、β是方程x2-2x-1=0的两个根,则α2+2β=_____.
【答案】5
【解析】
【分析】先用一元二次方程跟与系数的关系,再利用方程变形即可
详解】解:由题意可得:
∴
∴
∵α、β是方程x2-2x-1=0的两个根
∴
∴
∴α2+2β=5
故答案是:5
【点睛】本题考查一元二次方程跟与系数的关系,换元法是关键
15. 如图,已知矩形中,,,点M,N分别在边,上,沿着折叠矩形,使点B,C分别落在,处,且点在线段上(不与两端点重合).
(1)若为线段的中点,则____________;
(2)折痕的长度的取值范围为_____________.
【答案】 ①. ②.
【解析】
【分析】(1)设,则,运用勾股定理计算即可.
(2)根据垂线段最短,可得当时,取得最小值,当与点A重合时,取得最大值,运用折叠性质,勾股定理计算即可.
【详解】(1)∵矩形中,,,沿着折叠矩形,为线段的中点,
∴;
设,则,
∴,
∴,
解得,
故答案为:.
(2)根据垂线段最短,可得当时,取得最小值,
∵矩形中,,,,
∴四边形是矩形,
∴;
当与点A重合时,取得最大值,
∵矩形中,,,沿着折叠矩形,
∴;
设,则,
∴,
∴,
解得.
∵矩形中,沿着折叠矩形,
∴,
∴,
∴,
∴;
∴;
过点N作于点E,
则四边形是矩形,
∴;
∴,
∴,
故折痕的长度的取值范围为.
故答案为:.
【点睛】本题考查了矩形的性质,折叠的性质,勾股定理,垂线段最短,等腰三角形的判定和性质,熟练掌握矩形的性质,勾股定理是解题的关键.
三、(本大题共3小题,每小题8分,共24分)
16. 计算:
【答案】
【解析】
【分析】本题考查了二次根式的计算,负整数指数幂,去绝对值,正确的计算是解题的关键;
先计算负整数指数幂,去绝对值,然后把各二次根式化为最简二次根式,再进行二次根式的乘除运算,然后合并同类二次根式即可求解.
【详解】解:
17. 用同样大小的黑色棋子按如图所示的规律摆放:
(1)第个图案有 颗黑色棋子,第个图案中黑色棋子的颗数为 ;
(2)据此规律用颗黑色棋子,是否能摆放成一个图案,如果能,是第几个图案?如果不能,请说明理由.
【答案】(1);
(2)能,是第个图案
【解析】
【分析】此题考查了图形变化规律的问题,能熟练运用归纳的方法从特殊到一般是解此题的关键.
(1)根据图形中黑色棋子的个数总结规律,即可求解;
(2)令第个图形的代数式等于,求得的值为正整数就能,否则就不能.
【小问1详解】
解:由图可得,第一个图形有个黑色棋子;
第二个图形有个黑色棋子;
第三个图形有个黑色棋子;
第四个图形有个黑色棋子;
,
由此可得,
第五个图形有个黑色棋子,
第n个图形有个黑色棋子;
故答案为:;;
【小问2详解】
解:不能;理由如下:
设第个图形有颗黑色棋子,
由(1)可得,,
解得,(舍去)
∴用颗黑色棋子能摆放成一个图案,是第个图案.
18. 为贯彻《关于全面加强新时代大中小学劳动教育的意见》的方针政策,帮助同学们更好地理解劳动的价值与意义,培养学生的劳动情感、劳动能力和劳动品质,学校给八(1)班、八(2)班各分一块三角形形状的劳动试验基地.
(1)当班主任测量出八(1)班试验基地的三边长分别为,,时,一边的小明很快给出这块试验基地的面积.你求出的面积为______.
(2)八(2)班的劳动实践基地的三边长分别为,,如图),你能帮助他们求出面积吗?
【答案】(1)30 (2)
【解析】
【分析】本题考查勾股定理及其逆定理的应用,添加辅助线构造直角三角形是解答的关键.
(1)利用勾股定理的逆定理判断该三角形为直角三角形,进而求解即可;
(2)过A作交于点D.设,则,利用勾股定理分别求得、、即可求解.
【小问1详解】
解:∵,
∴该三角形为直角三角形,其中13为斜边,
∴这块试验基地的面积为,
故答案为:30;
【小问2详解】
解:过A作交于点D.
设,则.
在和
由勾股定理得
,
解得,
在中,由勾股定理得,
∴.
四、(本大题共2小题,每小题10分,共20分)
19. 在网格中,点和直线的位置如图所示:
(1)将点向右平移个单位,再向上平移个单位长度得到点,在图1中网格中标出点,并写出线段的长度______.
(2)在(1)的条件下,在直线上确定一点,使的值最小,在图1中保留画图痕迹,并直接写出的最小值______;
(3)若点,点的坐标分别为0,2,;点为直线l上的点,是以为斜边的直角三角形,在图2网格中建立直角坐标系,并标出点点,点的坐标是______.
【答案】(1)作图见解析,
(2)作图见解析,
(3)作图见解析,或
【解析】
【分析】本题考查作图—平移变换,轴对称—最短问题,勾股定理的应用,
(1)根据要求画出线段即可,利用勾股定理求出的长.
(2)作点关于直线对称点,连接交直线于,连接,此时的值最小.
(3)设,根据勾股定理建立方程,求解即可;
解题的关键是熟练掌握轴对称变换的性质及勾股定理.
【小问1详解】
解:如图,线段即为所作,
根据题意,每个小正方形的边长为个单位长度,
∴,
故答案为:;
小问2详解】
如图所示,作点关于直线的对称点,连接交直线于点,连接,
∴,
∴,
∴的最小值为的长,则点即为所作,
此时,
∴的最小值为,
故答案为:;
小问3详解】
建立平面直角坐标系如图,设,
∵,,
∴,,
,
∵是以为斜边的直角三角形,
∴,
即:,
解得:或,
∴点的坐标是2,0或.
故答案为:2,0或.
20. 某校深入开展了以“珍爱生命 谨防溺水”为主题的安全教育活动,并在九年级举办了防溺水知识竞赛,从两班各随机抽取了名学生的成绩,整理如下:(成绩得分用表示,共分成四组:,,,)
九年级(1)班名学生的成绩是:,,,,,,,,,
九年级(2)班名学生的成绩在组中的数据是:,,
通过数据分析,结果如下:
九年级(1)班、(2)班抽取的学生竞赛成绩统计表
九年级(2)班学生成绩扇形统计图
根据以上信息,解答下列问题:
(1)直接写出上述、、的值: , , ;
(2)学校欲选派成绩更稳定的班级参加下一阶段的活动,根据表格中的数据,学校会选派哪一个班级?说明理由.
(3)九年级两个班共有人参加了此次活动,估计两个班参加此次活动成绩优秀的学生总人数是多少?
【答案】(1),,
(2)学校会选派九年级(1)班
(3)人
【解析】
【分析】本题考查扇形统计图,平均数,中位数,众数,方差,用样本估计总体,理解相关统计量的意义,能从统计图中获取有用数据是解题的关键;
(1)先求出组所占百分比,再将减去其他三组所占百分比,即可求出的值;根据中位数和众数的概念即可确定,的值;
(2)根据方差的意义即可判断会选派哪一个班级;
(3)用样本估计总体的思想即可解决问题.
【小问1详解】
解:组占,
,
,
∵九年级(2)班名学生的成绩A组有(人),B组有(人),
九年级(2)班名学生的成绩在组中的数据是:,,
∴第5名和第6名的成绩为92,94,
,
九年级(1)班名学生的成绩中,出现两次,是出现最多的数据,
;
故答案为:,,;
【小问2详解】
这次比赛,学校会选派九年级(1)班,
,且两班的平均数相同,
九年级(1)班成绩更稳定,
学校会选派九年级(1)班;
【小问3详解】
(人),
答:估计两个班参加此次活动成绩优秀的学生总人数为人.
五、(本题12分)
21. 某青年旅社有60间客房供游客居住,在旅游旺季,当客房的定价为每天200元时,所有客房都可以住满.客房定价每提高10元,就会有1个客房空闲,对有游客入住的客房,旅社还需要对每个房间支出20元/每天的维护费用,设每间客房的定价提高了x元.
(1)填表(不需化简)
(2)若该青年旅社希望每天纯收入为14000元且能吸引更多的游客,则每间客房的定价应为多少元?(纯收入=总收入﹣维护费用)
【答案】(1)60﹣;200+x;(60﹣)×20(2)300元
【解析】
【分析】(1)住满为60间,x表示每个房间每天的定价增加量;定价每增加10元时,就会有一个房间空闲,房间空闲个数为,入住量=60﹣房间空闲个数,列出代数式;
(2)用:每天的房间收费=每间房实际定价×入住量,每间房实际定价=200+x,列出方程.
【详解】(1)∵增加10元,就有一个房间空闲,增加20元就有两个房间空闲,以此类推,空闲的房间为,
∴入住的房间数量=60﹣,房间价格是(200+x)元,总维护费用是(60﹣)×20.
故答案是:60﹣;200+x;(60﹣)×20;
(2)依题意得:(200+x)(60﹣)﹣(60﹣)×20=14000,
整理,得
x2﹣420x+32000=0,
解得x1=320,x2=100.
当x=320时,有游客居住的客房数量是:60﹣=28(间).
当x=100时,有游客居住的客房数量是:60﹣=50(间).
所以当x=100时,能吸引更多的游客,则每个房间的定价为200+100=300(元).
答:每间客房的定价应为300元.
六、(本题14分)
22. 【方法回顾】
如图1,过正方形的顶点作一条直线交边于点,于点,于点,求证::
【问题解决】
如图2,菱形的边长为,过点作一条直线交边于点,且,点是上一点,且,过点作,与直线交于点,若,求的长:
【思维拓展】
如图3,在正方形中,点在所在直线的上方,,连接、,若的面积与的面积之差为,则的值为________.(用含的式子表示)
【答案】【方法回顾】见解析;【问题解决】;【思维拓展】.
【解析】
【分析】本题主要考查了正方形的性质,菱形的性质,全等三角形的判定和性质,勾股定理等知识:
方法回顾:如图1,利用“”证明,则,然后利用得到.
问题解决:证明,推出,,再利用勾股定理构建方程解决问题即可.
思维拓展:如图3中,过点P作交的延长线于N,交的延长线于M,设,,设,由,推出,可得,利用勾股定理即可解决问题.
【详解】解:方法回顾:如图1中,
四边形为正方形,
,,
,
,
,
,,
问题解决:如图2中,
四边形是菱形,
,
,
,
,即,
,
,
,
,,
,
,
.
,
.
思维拓展:如图3中,过点作交的延长线于,交的延长线于,则,
设,.
,
四边形是矩形,
,,
四边形是正方形,
,设,
,
,
,
在中,,
∴,
在中,
∴
.年级
平均数
中位数
众数
方差
九年级(1)班
九年级(2)班
入住的房间数量
房间价格
总维护费用
提价前
60
200
60×20
提价后
相关试卷
这是一份安徽省安庆市2023-2024学年八年级下学期期末数学试题(原卷版+解析版),文件包含安徽省安庆市2023-2024学年八年级下学期期末数学试题原卷版docx、安徽省安庆市2023-2024学年八年级下学期期末数学试题解析版docx等2份试卷配套教学资源,其中试卷共26页, 欢迎下载使用。
这是一份04,安徽省安庆市怀宁县2023-2024学年八年级下学期期中数学试题,共17页。试卷主要包含了选择题,填空题,解答题等内容,欢迎下载使用。
这是一份2024年安徽省安庆市中考二模数学试题(原卷版+解析版),文件包含2024年安徽省安庆市中考二模数学试题原卷版docx、2024年安徽省安庆市中考二模数学试题解析版docx等2份试卷配套教学资源,其中试卷共30页, 欢迎下载使用。