所属成套资源:2025年高考历史一轮复习专题课时精讲
第十七单元改革开放及社会主义现代化建设新时期(含解析) 2025年高考历史一轮复习专题课时精讲
展开相关试卷
这是一份2024高考历史一轮复习【讲通练透】 第24讲 改革开放与社会主义现代化建设新时期(讲通),文件包含第24讲改革开放与社会主义现代化建设新时期原卷版docx、第24讲改革开放与社会主义现代化建设新时期解析版docx等2份试卷配套教学资源,其中试卷共26页, 欢迎下载使用。
这是一份新高考历史一轮复习考点过关练习专题11 改革开放与社会主义现代化建设新时期(含解析),共14页。试卷主要包含了选择题,非选择题等内容,欢迎下载使用。
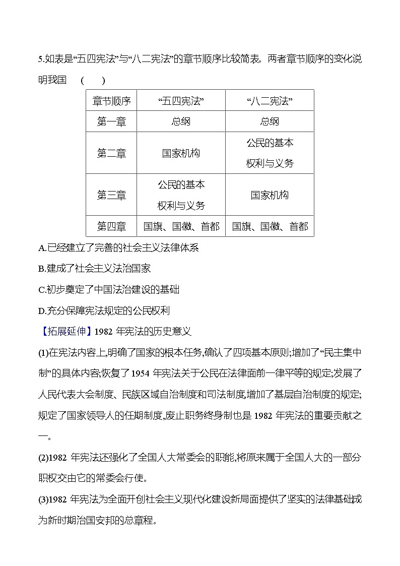
这是一份新高考历史一轮复习单元检测(10)改革开放与社会主义现代化建设新时期(含解析),共11页。

