黑龙江省佳木斯市富锦市部分学校2023-2024学年七年级下学期期末生物学试题(原卷版)
展开
这是一份黑龙江省佳木斯市富锦市部分学校2023-2024学年七年级下学期期末生物学试题(原卷版),共7页。试卷主要包含了考试时间60分钟,全卷共两道大题,总分50分, 感冒时常感到呼吸不畅的原因是等内容,欢迎下载使用。
考生注意:
1.考试时间60分钟
2.全卷共两道大题,总分50分
一、单项选择题(本大题共20小题,每小题1分,共20分)
1. 生活在300万年前的人类远祖——露西的化石,髋骨较宽阔,下肢骨比上肢骨更粗壮,据此判断露西已经能够( )
A. 制造工具B. 直立行走
C. 用火烧烤D. 群体生活
2. 随着“三孩政策”的全面放开,人们对生育的知识越来越关注。以下关于人的生殖和发育的叙述不正确的是( )
A. 受精卵是新生命的起点
B. 胎儿发育成熟后从母体的阴道产出
C. 胎儿产生的废物通过胎盘经母体排出
D. 精子与卵细胞在子宫中结合
3. 如图是某同学探究“馒头在口腔中的变化”实验,下列有关分析错误的是( )
A. 应将3支试管都放入37℃的温水中
B. A、B对照,探究的是唾液对馒头的消化作用
C. A、C对照,实验变量是牙齿的咀嚼和舌的搅拌
D. A中滴加碘液后变蓝,证明淀粉已被分解麦芽糖
4. 小肠是吸收营养物质的主要场所,下列叙述与小肠适于吸收功能有关的是( )
①小肠很长,有5~6米
②小肠内表面有许多皱襞
③小肠内有多种消化液
④小肠绒毛壁只有一层细胞
A ①②③B. ②③④C. ①②④D. ①③④
5. 感冒时常感到呼吸不畅的原因是( )
A. 气管分泌的黏液增多B. 鼻涕量增多
C. 声带肿胀D. 鼻黏膜充血肿胀
6. 当疲倦的时候,伸一个懒腰,头向后仰,深呼吸几次,你会感觉全身清爽,因为你排出了体内较多的二氧化碳。人体内二氧化碳的浓度最高的部位是( )
A. 肺泡周围的毛细血管B. 组织细胞
C. 组织细胞周围的毛细血管D. 肺泡
7. 将新鲜血液分别放入A、B、C、D四支试管中,其中C、D中加入抗凝剂。静置24小时后,会出现的结果是( )
A. B.
C. D.
8. 警察在刑事案件现场的血迹中提取嫌犯的DNA,可锁定嫌疑人。DNA主要存在于细胞核中,下列具有细胞核的血细胞是( )
A. 白细胞B. 血浆C. 血小板D. 成熟的红细胞
9. “切脉”是我国传统医学常用的诊断疾病的方法之一,“切脉”指的是研究脉搏的变化。人体内能够出现脉搏现象的血管是( )
A. 经络B. 动脉
C. 静脉D. 毛细血管
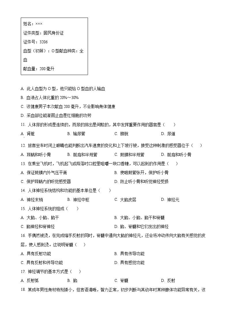
10. 自1998年起,我国实行无偿献血制度。下表为我市某位体重60千克的健康男性志愿者的电子献血证,下列说法正确的是( )
A. 此人血型为O型,他只能给O型血的人输血
B. 血液占人体比重的20%~30%
C. 该健康男子本次献血200毫升,不会影响身体健康
D. 采血部位能凝固止血是红细胞的功劳
11. 人体尿的形成是连续的,而尿的排出是间歇的,其中发挥重要作用的器官是( )
A 肾脏B. 输尿管C. 膀胱D. 尿道
12. 旅客坐车时闭上眼睛也能判断出汽车速度的变化和上下坡行驶,接受这种刺激的感受器位于( )
A. 耳蜗和听小骨B. 前庭和半规管C. 鼓膜和半规管D. 前庭和听小骨
13. 在乘坐飞机时,飞机起飞或降落时口腔里咀嚼一块口香糖,可以起到的作用是( )
A. 保证鼓膜内外气压平衡B. 使咽鼓管张开,保护听小骨
C. 保护耳蜗内听觉感受器D. 防止听小骨和听觉神经受损
14. 人体神经系统结构和功能的基本单位是( )
A. 神经末梢B. 神经中枢C. 大脑皮层D. 神经元
15. 人体神经系统的组成( )
A. 大脑、小脑、脑干B. 大脑、小脑、脑干和脊髓
C. 脑神经和脊神经D. 脑、脊髓和它们发出的神经
16. 手偶然被烫,在完成缩手反射的同时,脊髓中通向大脑的神经元,还会将冲动传向大脑有关感觉的皮层,使人感到烫。这说明脊髓( )
A. 具有反射功能B. 具有传导功能
C. 具有反射和传导功能D. 具有感觉功能
17. 神经调节的基本方式是( )
A. 反射弧B. 脑C. 脊髓D. 反射
18. 某成年男性身材特别矮小,但言语清晰,智力正常,初步判断与其幼年时某种腺体功能异常有关,该腺体最可能是( )
A. 肾上腺B. 甲状腺C. 胰岛D. 垂体
19. 下列各腺体中。既是外分泌腺,又是内分泌腺的是( )
A. 甲状腺B. 唾液腺C. 胰腺D. 肝脏
20. 我国中医古文献《圣济总录》中早有“山居多瘿颈”的记载,文献中还提到食用海带、紫菜可防治“瘿”这一疾病。“瘿”指的是( )
A. 巨人症B. 侏儒症
C. 夜盲症D. 地方性甲状腺肿
二、非选择题(本大题共5小题,每空1分,共30分)
21. 排尿是人体排出废物的方式之一,对调节体内水盐平衡,维持组织细胞的生理功能有重要作用,尿液的外观、成分等可反映身体的健康状况。
(1)结构[①]_____是由入球小动脉分支形成的毛细血管球。
(2)[③]内的液体是_____。
(3)当[③]内的液体流经肾小管时,通过肾小管的_____作用,含有的大部分水和部分无机盐,全部的_____将被吸收回血液,剩余部分形成液体尿液。
(4)某人尿常规检测结果中出现蛋白质和血细胞,医生推测此人身体内_____(填图中标号)可能发生了病变。
22. 生物学是一门图文并茂的实验科学,正确设计实验过程、描述实验现象、推断实验结论等是学习生物学的基本素养。下面是某学校生物兴趣小组本学期进行的相关实验。探究活动一:生活处处有探究,简简单单做实验。如图所示装置是某生物小组模拟膈肌运动的装置示意图,箭头代表运动方向。
(1)图中③模拟的器官是_____,乙图中用手向下拉橡皮膜,③处于_____(填“收缩”或“舒张”)状态。
探究活动二:李明同学在实验室用显微镜观察小鱼尾鳍内的血液流动情况,下图是他观察到的物像。
(2)图一中,李明用湿棉絮将小鱼头部的鳃盖和躯干部包裹起来,观察过程中,应时常用滴管往棉絮上滴水以保持湿润,他这样做的目的是_____,尽量使小鱼少受伤害。
(3)图二中①②③表示血管。其中,血管②是_____。
探究活动三:在生物课堂上,老师和同学们做膝跳反射实验,李明和张强两位同学一组,两人轮换进行实验。
(4)张强是受试者坐在椅子上,一条腿着地,另一条腿应该自然地搭在这条腿上,李明同学作为测试者,叩击的部位是张强上面那条腿膝盖下面的_____。如果实验成功,李明可以看到的现象是张强的_____。
(5)从反射类型看,膝跳反射属于_____(填“简单”或“复杂”)的反射。
23. 据统计,我国儿童青少年超重肥胖率高达16%,超重与肥胖是糖尿病高危人群,保持合理膳食、经常运动的健康生活方式是预防糖尿病的重要途径,合理饮食加上适量运动也是科学的减肥健身途径。
资料一:小李同学是某中学七年级学生,他经常打游戏到很晚。第二天早晨来不及吃早餐就去上学,上午常常会出现头晕、心慌、注意力不集中等现象。中午在校门口购买街边小吃、碳酸饮料、炸鸡、袋装零食等食物作为午餐。长此以往,他的牙龈经常出血,并且出现贫血的症状。
(1)小李的牙龈经常出血是因为缺乏_____。
(2)为了改善小李同学午餐的状况,小明为他设计了一份食谱:米饭、红烧牛肉、蛋花汤、酸奶。生物小组的同学认为这份食谱不合理,原因是_____。
资料二:经常参加体育锻炼的人,心脏搏动有力,增加血管弹性,消耗体内的脂肪,减轻心脏的压力,降低心脏病的发病率。
(3)心脏是运输血液的泵,心脏壁主要由_____组织构成。
(4)人体内的血液循环途径有两条,经过肺循环后血液变成_____。
(5)小李由于经常不吃早饭得了胃炎,医生建议进行静脉滴注药物治疗。如果医生在他手背处进行静脉注射,那么药物最先到达心脏的_____。
资料三:糖尿病为常见的内分泌异常疾病,它仅次于癌症成为现代疾病中的第二杀手。由于饮食和生活方式的改变,我国的糖尿病患者的数量呈上升趋势。目前我国有1.4亿的糖尿病患者,成为全球糖尿病第一大国。
(6)小李的奶奶患糖尿病,小李的奶奶可以通过注射_____进行治疗。
24. 张晓是一个勤奋好学、喜欢观察事物、积极思考问题的七年级学生。进入初中后,他发现自己的身体发生了一些变化,经查阅资料知道自己正处于青春期发育阶段,而这些变化是正常的,但对有些问题依然存在困惑。请你运用所学的生物学知识,帮助他解开心中的疑团。
活动一:张晓小时候,常会踮起脚尖、伸长脖子、抬起脸蛋,问着爸妈:“什么时候,我才能长得和你们一样大?”而今终于长大了……
(1)张晓长大了,进入了青春期,青春期的显著特征是_____。
活动二:跳跃闪动的游戏画面、动感刺激的音乐给上网者带来视听享受,张晓最近沉迷网络,长期沉迷于手机游戏,引起视物不清。
(2)丽丽的眼睛是蓝色的,张晓的眼睛是黑色的,这是因为他们的[①]_____上有不同的色素。
(3)张晓长时间近距离玩手机或上网,导致图中眼球的[ ]_____曲度过大,形成近视眼,近视眼的矫正需要佩戴_____透镜。
活动三:“舞动青春旋律,感受生命脉动”。青少年学生身心健康、体魄强健、意志坚强,是一个民族旺盛生命力的体现。学校每年都举行篮球比赛,对学生的智慧和体能都是很大的考验。张晓非常喜欢在朝气蓬勃的校园做丰富多彩的体育活动。
(4)张晓参加了学校组织的篮球比赛,与维持他身体平衡协调运动有关的结构是_____。
(5)投篮是一种反射活动,完成反射活动的结构基础是_____。
25. 酸雨、温室效应、生物的多样性减少、土地荒漠化、化学污染、极地臭氧层空洞……世界环境问题已经严重地威胁到人类的生存。1972年6月5日《联合国人类环境会议》将每年的6月5日定为“世界环境日”。“世界环境日”的作用在于唤起全世界人民都来注意保护人类赖以生存的环境,自觉采取行动参与环境保护。
活动一:生物兴趣小组的同学以水稻种子为材料,探究酸雨对种子萌发有何影响。请你帮他完成这个科学探究过程。
材料用具:
大小相同的培养皿五只,大小、饱满程度相同的水稻种子100粒,小纱布10块,以硫酸为材料分别配制的pH=5、pH=4、pH=3、pH=2(酸性依次增强)的“酸雨”各20毫升等。
方法步骤:
①将5只培养皿分别编号为A、B、C、D、E.
②在5只培养皿里各铺一块小纱布,其上均匀各撒20粒水稻种子,然后再用小纱布盖好。
③向A培养皿中均匀喷洒清水(pH=7)5毫升,使之刚好将要淹没种子。
④向B、C、D、E四只培养皿中分别喷洒pH=5、pH=4、pH=3、pH=2“酸雨”。
⑤盖上培养皿,将它们都放在适于种子萌发的环境里。
(1)第④步中向B、C、D、E四只培养皿中加入的“酸雨”应均为_____毫升。
(2)为何要准备水稻种子100粒而不是几粒?_____。
活动二:“低碳”意指较低(更低)的温室气体的排放,温室效应是气候反常、物种灭绝、沙漠化扩大的罪魁祸首。“低碳生活”主要是从节电、节气和回收三个环节来改变生活细节,低碳生活意味着更健康、更自然、更安全的生活方式。采用低能量、低消耗、低开支的生活方式,潜移默化地改变着人们的生活。
(3)其中引起温室效应的气体主要是_____。
(4)垃圾分类,让绿色成为习惯。喝完饮料的塑料瓶应投放在下列哪个垃圾箱中( )
A. B. C. D.
(5)世界各国正在积极研究控制和减少温室气体排放量的措施,因此我们应积极倡导低碳生活,请联系生活实际,举出一种低碳的生活方式:_____。(答出一点即可)姓名:×××
证件类型:居民身份证
证件号:3206
血型(初筛):O型献血种类:全血
献血量:200毫升
相关试卷
这是一份广西玉林市2023-2024学年七年级下学期期末生物学试题(原卷版+解析版),文件包含广西玉林市2023-2024学年七年级下学期期末生物学试题原卷版docx、广西玉林市2023-2024学年七年级下学期期末生物学试题解析版docx等2份试卷配套教学资源,其中试卷共23页, 欢迎下载使用。
这是一份黑龙江省佳木斯市富锦市部分学校2023-2024学年七年级下学期期末生物学试题(原卷版+解析版),文件包含黑龙江省佳木斯市富锦市部分学校2023-2024学年七年级下学期期末生物学试题原卷版docx、黑龙江省佳木斯市富锦市部分学校2023-2024学年七年级下学期期末生物学试题解析版docx等2份试卷配套教学资源,其中试卷共25页, 欢迎下载使用。
这是一份07,黑龙江省佳木斯市富锦市实验中学2023-2024学年七年级下学期5月期中生物试题,共3页。

