


山东省聊城市临清市2023-2024学年七年级下学期期末生物学试题(原卷版)
展开【时间:60分钟 满分:100分】
一、选择题(下列每小题的四个选项中,只有一项是最符合题意的。每小题2分,共50分)。
1. 研究发现,人与黑猩猩的骨骼结构上几乎完全相同;盲肠相似;胚胎在五个月以前完全一 样。由此得出的推论中,最合理的是
A. 人比黑猩猩要高等B. 人是由黑猩猩进化来的
C. 黑猩猩将来也能进化成人D. 人和黑猩猩有共同的原始祖先
2. 图为女性的生殖系统示意图,下列说法错误的是( )
A. 产生卵细胞并分泌雌性激素的是①
B. 受精过程发生的场所是②
C. 受精卵在植入③的内膜后才开始分裂
D. 胚胎发育的场所是③
3. “安静一下不被打扰”的想法,在当代青少年中并不鲜见。对于处在青春期的我们,下列做法合理的是( )
A. 减少晚上睡眠时间,延长学习时间
B. 认为对异性产生好感是不健康的心理
C. 注意合理营养,多吃富含蛋白质的食物
D. 沉迷于手机游戏,不与父母、老师沟通交流
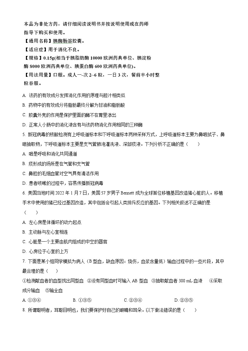
4. 胰酶肠溶胶囊是治疗胰腺炎药物,该药说明书的部分内容如下图。下列有关说法错误的是( )
A. 该药的有效成分发挥消化作用的原理与胆汁相类似
B. 药物中的有效成分将脂肪最终分解为甘油和脂肪酸
C. 胶囊外壳的作用是保护里面的酶不在胃里渗出
D. 正常人小肠中的消化液含有与该药物消化作用相同的三种酶
5. 新冠病毒的核酸检测有上呼吸道标本和下呼吸道标本两种采样方式,上呼吸道标本主要为鼻咽拭子、鼻咽抽取物,下呼吸道标本主要是支气管肺泡灌洗液、深部痰液。下列分析不正确的是( )
A. 咽是呼吸和消化共同通道
B. 痰形成的场所是在气管和支气管
C. 鼻腔的毛细血管对空气具有清洁作用
D. 患者咳嗽的过程中,容易传播新冠病毒
6. 美国当地时间2022年1月7日,美国57岁男子Bennett成为全球首位移植基因改造猪心脏的人。移植手术中使用的猪已经过基因改造,其中包括会引起人类排斥反应的基因。下列相关叙述不正确的是( )
A. 左心房是体循环的动力起点
B. 主动脉与左心室相连
C. 心脏是一个主要由肌肉组成的中空的器官
D. 心房位于心室的上方
7. 下面是某小组同学模拟为病人(B型血,缺血原因:烧伤,血浆含量低)输血过程中的一些片段,其中最合理的是( )
①检测献血者的血型找出同型血 ②没有同型血时可输入AB型血 ③抽取献血者300 mL血液 ④采取成分输血 ⑤输全血
A. ①③④B. ①③⑤C. ②③④D. ②③⑤
8. 所谓聪明者,耳聪目明也,我们要保护好自己的眼睛和耳朵。以下做法错误的是( )
A. 遇到巨大声响时,要张开口或者闭嘴、堵耳
B. 近视眼要通过配戴凹透镜加以矫正
C. 尽量不要长时间戴耳机听音乐
D. 耳朵要勤掏,防止堵塞
9. 某校对七年级的同学进行了一次肺活量测试,测试的同学向吹嘴中吹气时(如图),身体的状态是( )
A. 膈肌收缩
B. 肋骨间的肌肉收缩
C. 胸腔容积扩大
D. 肺内的气体压力增大
10. 夏季炎热的教室里,走神的小明期盼着下课回家吃妈妈早上刚买的放在冰箱里的西瓜。一想到酸甜可口的西瓜,小明嘴里不知不觉有了很多口水,这是一种反射活动,反射类型和效应器分别是( )
A. 简单反射和唾液腺B. 复杂反射和唾液腺
C. 简单反射和大脑D. 复杂反射和大脑
11. 如图为某同学设计的验证食物中含有能量的实验装置,食物有花生米、牛肉干和面包。对于该实验,下列说法错误的是( )
A. 实验前要用天平称出三种样品食物的质量并记录
B. 实验中如果不注意挡风,会使每次测量结果偏小
C. 本实验可通过水温变化数据计算食物的热价作出比较
D. 实验中水吸收的热量等于这些食物实际所含有的能量
12. 如图表示有关概念之间的关系,下列选项中与甲、乙、丙、丁依次对应的是( )
A. 呼吸道、气管、支气管、肺泡
B. 血细胞、红细胞、白细胞、血小板
C. 激素、性激素、胰岛素、维生素
D. 神经系统、大脑、小脑、反射
13. 2022年2月北京冬奥会圆满落幕,短道速滑是共运动项目之一。下列关于短道速滑的说法,错误的是( )
A. 听到发令声,选手立即出发,属于复杂反射
B. 发令声在选手的耳蜗处形成听觉
C. 滑行途中,选手能够保持平衡主要受小脑的调节
D. 选手在滑行过程中的能量来自于呼吸作用
14. 在初中生物实验操作考试过程中,同学们进行了如下操作,正确的是( )
A. 在观察人血的永久涂片时,为了便于观察血细胞,应直接使用高倍镜
B. 在模拟探究酸雨对生物影响的实验中,配制的模拟酸雨和真实酸雨的成分完全相同
C. 在观察小鱼尾鳍内血液的流动情况时,选择尾鳍色素多的活的小鱼
D. 在进行膝跳反射实验时,应快速敲击膝盖下方的韧带
15. 某新冠肺炎重症患者需要进行“气管插管”满足氧气供应,氧气最终被利用的部位是( )
A. 毛细血管B. 肺泡C. 气管D. 组织细胞
16. 随着生活条件的提高,人们越来越关注饮食健康。关于“健康饮食,健康生活”的说法不合理是( )
A. 常吃青椒、橙子等富含维生素C的食物能预防坏血病
B. 糖类能够提供人体生命活动所需能量,必须每天摄入大量蔗糖
C 青少年正处于身体生长发育关键期,每天需要多吃一些奶类、豆类等
D. 合理膳食,食物多样,谷类为主
17. 下列关于酸雨的叙述,不正确的是( )
A. 酸雨会使植物枯萎.影响植物的生长B. 酸雨会使河流酸化,威胁人们的健康
C. 酸雨会使土壤中的养分发生化学变化D. 酸雨的形成与机动车排放的尾气无关
18. 如图为人体部分消化器官的示意图,甲是一种消化腺,若①处阻塞,下列说法错误的是( )
A. ①中的消化液不含消化酶
B. 小肠消化脂肪的功能下降
C. 胃消化蛋白质的能力减弱
D. 甲分泌的消化液含多种消化酶
19. 某实验小组在探究“馒头在口腔中的变化”时,用如图所示的装置进行实验。将三支试管均放置37℃的温水中,约10分钟后,分别向试管中滴加2滴碘液。下列叙述正确的是( )
A. 甲和丙对照可探究牙齿的咀嚼和舌的搅拌在消化中的作用
B. 该实验说明了唾液将淀粉分解为葡萄糖
C. 滴加碘液后,颜色变蓝的是甲,颜色变浅蓝的是丙
D. 该实验说明了37℃是唾液淀粉酶发挥作用的最适温度
20. 如图甲中X表示人体某器官或结构,①②表示血管,箭头表示血流方向;乙表示血液中某物质①②血管中的含量变化。下列叙述,错误的是( )
A. 若乙表示二氧化碳的含量变化,则X表示组织细胞
B. 若乙表示营养物质的含量变化,则X表示小肠
C. 若乙表示胰岛素含量变化,则X表示胰岛
D. 若乙表示尿素的含量变化,则②处血管是肾静脉
21. 人体每天都要产生一定量的代谢废物,经相应的器官、系统可及时排出体外,以此维持生命活动的正常进行。下列相关叙述错误的是( )
A. 人体产生的代谢废物主要有尿素、二氧化碳等
B. 排出尿液有利于调节体内水分和无机盐的平衡
C. 尿液比原尿少得多是因为原尿中的葡萄糖全部被重吸收
D. 代谢废物中的尿素主要是经过泌尿系统和皮肤汗腺排出体外
22. 下列叙述中,不符合“结构与功能相适应”生物学观点的是( )
A. 肺泡外壁缠绕着丰富的毛细血管,利用进气体交换
B. 毛细血管管壁薄、官腔窄、流速慢,利于进行物质交换
C. 神经元有许多突起,有利于接受刺激,产生冲动并传导冲动
D. 心脏中瓣膜的存在可以使动脉血和静脉血完全分开
23. 人体足底的血液沿下肢静脉回流到心脏,不会出现倒流,主要原因是下肢静脉( )
A. 管腔较小B. 血流速度较慢C. 有静脉瓣D. 管壁较薄
24. 研究发现,青少年睡眠充足更有利于垂体分泌某种激素,促进人体生长。该激素是( )
A. 肾上腺素B. 胸腺素C. 生长激素D. 甲状腺激素
25. “地球一小时”也称为“关灯一小时”,是一项全球性的节能活动,主要目的是引起人们对气候变化等环境问题的思考,倡导绿色环保的生活方式,激发人们保护地球环境的责任感。作为中学生,在日常生活中的下列做法与该主题不符的是( )
A. 垃圾分类B. 光盘行动C. 随手关灯D. 使用一次性木筷
二、非选择题(共50分)
26. 为提高综合素质和实践能力,某市中学生陆续走进中小学示范性综合实践基地,开启了研学之旅。请运用所学知识如图回答下列问题(横线填文字,[ ]内填序号):
(1)为满足CS军事训练时身体对营养物质的需要,赵明同学早餐选择了鸡蛋、馒头、新鲜果蔬等食物。馒头中所含的_____是人体主要的能源物质,其在图一中的[②]____中被彻底消化为_________。
(2)赵明参加攀岩体育项目前,先进行深呼吸以缓解内心的紧张。吸气时,肋骨间的肌肉和膈肌处于_________状态;肺泡中的氧气透过____层细胞进入血液,使血液变为____血;攀岩过程中随着运动强度的增强,呼吸频率会加快以保证人体对______的需求。
(3)图二为血液循环的动力器官示意图,其中流静脉血的是[ ]___和[ ]____;在参加实践劳动时心跳会加快,其意义是________。
27. 为了响应“节能减排,绿色出行”的号召,乐乐同学每天骑自行车上学,在上学途中,乐乐经常会遇到一些有趣的事情,请你结合图示和生活经验回答问题(横线填文字,[ ]内填序号)。
(1)当乐乐遇到红灯时,会停车等待,这种反射类型属于______反射,该反射的神经中枢是________。
(2)乐乐听到同学喊他名字时,会在安全的地方停车并向同学打招呼。声音传到图中[ ]____,其产生的振动通过听小骨,刺激了[ ]_____内对声波敏感的细胞,将声音信号通过听觉神经,传到_____形成听觉,这种与_____有关的反射是最复杂的,也是人类所特有的。
(3)乐乐在骑车上学的路上,很多行为都与神经系统有关,神经系统结构和功能的基本单位是_______。乐乐完成多种反射的结构基础是反射弧,请你写出图中简单反射的反射弧:_______(用字母和箭头表示)。
28. 人在生命活动过程中,会不断产生二氧化碳、水、尿素等代谢废物,排尿是排出废物的主要途径之一,图一为肾单位的结构示意图,①~⑦表示有关结构,A、B为与形成尿液有关的生理作用,图二为肾单位中测得某两类物质的浓度变化,请据图回答问题:
(1)图一所示肾单位包括______(填写图一中的序号)三部分构成。其中结构④内的液体经生理过程[A]____作用形成______。
(2)正常情况下图一所示结构⑤内的液体与血液比较,其不含大分子蛋白质和______。
(3)图二中甲、乙曲线表示尿素和葡萄糖在肾单位中的不同浓度变化,甲曲线表示的物质是______,Ⅲ对应图一所示的结构是______(填名称)。
(4)汗液的主要成分是水、少量的______和______等物质,这些物质通过汗腺排出体外的过程______选填(“属于”或“不属于”)排泄。
29. 2023年6月6日是第28个全国“爱眼日”。为宣传眼健康知识,增强全民爱眼护眼意识,生物科创小组在STEM学习中心开展了“制作可调节的眼球成像模型,提出保护眼健康的方法”的跨学科实践活动,具体实施过程如下:
任务一:认识眼球结构
(1)下图一中的①是________。同学间相互观察,在光线较亮时,它呈____(填“扩大”或“缩小”)状态;在光线较暗时,它呈_____(填“扩大”或“缩小”)状态。由此可知,该结构可调节进入眼球的光线量。
(2)同学们解剖并观察牛眼时,发现角膜是无色、透明的,由此可推测其功能是_________。
任务二:探究视觉的形成
(3)同学们进行了如图二所示的实验:F光源照射来的光线,经凸透镜的折射,最终在光屏上形成了清晰的倒像。该实验中,凸透镜模拟晶状体,光屏模拟_______。通过探究得出视觉的形成过程:外界物体反射的光线依次经过____________(用图一中的数字和箭头表示),最终在_______(填图一中数字)上形成物像,再通过视觉神经将信息传给大脑的特定区域,形成视觉。
任务三:分析近视的成因
(4)同学们将图二中F光源移动到A点时,物像变模糊,此时换一个曲度较大的凸透镜,物像变清晰,再将F光源移回原位,物像变模糊。由此分析近视的成因是:长时间近距离看物体,导致_________。
任务四:制作可调节的眼球成像模型
(5)某小组制作的模型中,“晶状体”曲度不可调节,被评为待改进。通过查阅资料他们决定选用水透镜(如右图:可通过调整水的体积改变透镜的焦距)来模拟晶状体,理由是___________。
(6)眼睛是心灵的“窗户”,我们要从小养成健康用眼的好习惯。请你提出一条预防近视的措施___________。
30. 某校实验小组探究“甲状腺激素对蝌蚪生长发育的影响”的实验过程如下:取两个相同的玻璃缸,分别贴上标签A、B.每天记录蝌蚪生长发育的情况,请回答:
(1)这个实验的变量是______,设置B缸内不加甲状腺激素制剂这组实验的目的是______。
(2)在这个实验设计中,有两个步骤不够严谨,请你加以改进完善:
(1)步骤①中B缸应加入1000mL______。
(2)步骤②中B缸应加入和A缸同时期孵化出的蝌蚪______只。
(3)如果实验按你修改后的方案进行,请预测实验结果:A缸蝌蚪长出四肢的时间______(填“早”或“迟”)于B缸蝌蚪,A缸蝌蚪发育成幼蛙所需的时间比B缸______(填“长”或“短”)。
(4)根据预测可得出结论:甲状腺激素具有促进蝌蚪发育的作用。
实验结束后,应把蝌蚪放归适宜的______。
31. 某科研团队开展了连花清瘟胶囊用于临床治疗新冠肺炎的研究,请据表回答问题。
(1)他们研究提出的问题可能是__________?
(2)表格中“?”处应填_______。该实验中设置A组的目的是_______。
(3)从表格数据可得出结论_________。
(4)新冠病毒会损伤人体的肺。严重的新冠肺炎患者往往呼吸困难,主要是由于肺泡里充斥着炎性分泌物(黏液),导致肺泡弹性下降,会直接影响下图中的________(用字母表示)过程,正常情况下这两个过程分别是通过________实现的。
实验步骤
A缸
B缸
①
1000mL池塘水
1000mL自来水
②
加入蝌蚪10只
加入与A缸同时期孵化出的蝌蚪1只
③
加入等量的蝌蚪饲料
④
加少许甲状腺激素制剂
不加甲状腺激素制剂
⑤
水温保持在适宜的范围内
分组
A组(常规治疗)
B组(常规治疗+使用连花清瘟胶囊治疗)
患者人数
142例
142例
治疗天数
14天
?
总体症状治愈率
82.4%
91.5%
山东省菏泽市曹县2023-2024学年七年级下学期期末生物学试题(原卷版+解析版): 这是一份山东省菏泽市曹县2023-2024学年七年级下学期期末生物学试题(原卷版+解析版),文件包含山东省菏泽市曹县2023-2024学年七年级下学期期末生物学试题原卷版docx、山东省菏泽市曹县2023-2024学年七年级下学期期末生物学试题解析版docx等2份试卷配套教学资源,其中试卷共28页, 欢迎下载使用。
山东省聊城市东阿县2023-2024学年七年级下学期期末生物学试题(原卷版): 这是一份山东省聊城市东阿县2023-2024学年七年级下学期期末生物学试题(原卷版),共10页。试卷主要包含了 下面是某小组同学模拟为病人等内容,欢迎下载使用。
山东省聊城市莘县2023-2024学年七年级下学期期末生物学试题(解析版): 这是一份山东省聊城市莘县2023-2024学年七年级下学期期末生物学试题(解析版),共26页。试卷主要包含了选择题,非选择题等内容,欢迎下载使用。