[生物]浙江省强基联盟2023-2024学年高三下学期5月联考试卷(解析版)
展开2.回答选择题时,选出每小题答案后,用铅笔把答题卡上对应题目的答案标号涂黑。如需改动,用橡皮擦干净后,再选涂其他答案标号。回答非选题时,将答案写在答题卡上,写在本试卷上无效。
3.考试结束后,将本试卷和答题卡一并交回。
4.本试题卷分选择题和非选择题两个部分,共8页,满分100分,考试时间90分钟
选择题部分
一、选择题(本大题共19小题,每小题2分,共38分,每小题列出的四个选项中只有一个符合题目要求,不选、多选、错选均不得分)
1. 生物多样性对于维护生态平衡、推动人与自然和谐发展至关重要。下列不属于生物多样性的是( )
A. 细胞多样性B. 物种多样性
C. 遗传多样性D. 生态系统多样性
【答案】A
【分析】生物多样性的内涵包括三个方面,即物种多样性、基因多样性(遗传多样性)和生态系统多样性。
【详解】生物多样性包括物种多样性、基因多样性和生态系统多样性。物种多样性是指一定区域内生物种类的丰富性,如我国已知鸟类就有1244种之多,被子植物有3000种;不同物种之间基因组成差别很大,同种生物之间的基因也有差别,每个物种都是一个独特的基因库。基因的多样性决定了物种多样性;物种多样性组成了不同的生态系统,A符合题意,BCD不符合题意。
故选A。
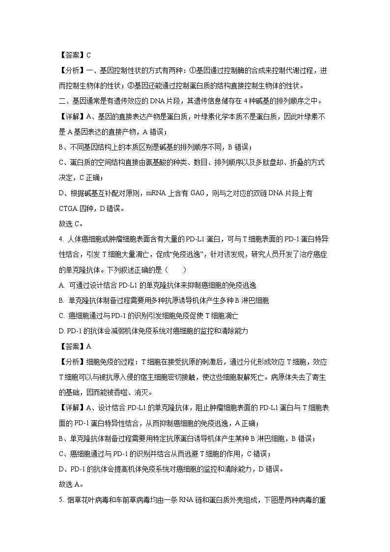
2. 下图为叶绿体中类囊体膜的结构示意图,其中PSI和PSII是色素与蛋白质的复合体。下列叙述正确的是( )
A. 物质运输只与膜蛋白有关与磷脂分子无关
B. 类囊体囊腔内pH高于外部,有利于促进ATP合成
C. ATP合酶运输H+的过程中空间结构改变引起变性
D. PSI和PSII具有吸收、传递、转化光能的作用
【答案】D
【分析】分析图示可知,水光解发生在类囊体腔内,该过程产生的电子经过电子传递链的作用与NADP+、H+结合形成NADPH。ATP合成酶由CF0和CF1两部分组成,在进行H+顺浓度梯度运输的同时催化ATP的合成,运输到叶绿体基质中的H+可与NADP+结合形成NADPH,H+还能通过 PQ运输回到类囊体腔内。
【详解】A、物质运输物质运输与膜蛋白有关和磷脂分子都有关,因为有些物质能穿过磷脂分子层进入细胞,A错误;
B、由图可知,类囊体薄膜上的ATP合酶,能利用从高浓度到低浓度转运质子(H+)合成ATP,因此类囊体囊腔内H+高于外部,即pH低于外部,有利于促进ATP合成,B错误;
C、ATP合酶运输H+的过程中空间结构改变是酶催化的正常现象,与变性没关,C错误;
D、由图可知,光反应过程中光能转化为NADPH、ATP中活跃的化学能,因此PSI和PSII具有吸收、传递、转化光能的作用,D正确。
故选D。
3. 水稻是我国主要的粮食作物,某品系野生型水稻中控制叶绿素合成酶的A基因突变为a基因后,叶绿素含量显著降低,叶片出现黄化现象。经过测序发现a基因转录产物编码序列第700位碱基由5’-GAGAG-3’转变成5’-GACAG-3’据此分析,正确的是( )
A. 叶绿素是A基因表达的直接产物
B. 基因A与a结构上的本质区别是控制合成的色素含量不同
C. 氨基酸的序列是影响蛋白质空间结构的重要因素之一
D. 上述5’-GAGAG-3’的脱氧核糖核酸片段中含有2种碱基
【答案】C
【分析】一、基因控制性状的方式有两种:①基因通过控制酶的合成来控制代谢过程,进而控制生物体的性状;②基因还能通过控制蛋白质的结构直接控制生物体的性状。
二、基因通常是有遗传效应的DNA片段,其遗传信息储存在4种碱基的排列顺序之中。
【详解】A、基因的直接表达产物是蛋白质,叶绿素化学本质不是蛋白质,因此叶绿素不是A基因表达的直接产物,A错误;
B、不同基因结构上的本质区别是碱基的排列顺序不同,B错误;
C、蛋白质的空间结构直接由氨基酸的种类、数目、排列顺序以及多肽盘却、折叠的方式决定,C正确;
D、根据碱基互补配对原则,mRNA上含有GAG,则与之对应的双链DNA片段上有CTGA四种,D错误。
故选C。
4. 人体癌细胞或肿瘤细胞表面含有大量的PD-L1蛋白,可与T细胞表面的PD-1蛋白特异性结合,引发T细胞大量凋亡,促成“免疫逃逸”,针对该发现,研究人员开发了治疗癌症的单克隆抗体。下列叙述正确的是( )
A. 可通过设计结合PD-L1的单克隆抗体来抑制癌细胞的免疫逃逸
B. 单克隆抗体制备过程需要用多种抗原诱导机体产生多种B淋巴细胞
C. 癌细胞通过与PD-1的识别引发细胞免疫促使T细胞凋亡
D. PD-1的抗体会减弱机体免疫系统对癌细胞的监控和清除能力
【答案】A
【分析】细胞免疫的过程:T细胞在接受抗原的刺激后,通过分化形成效应T细胞,效应T细胞可以与被抗原入侵的宿主细胞密切接触,使这些细胞裂解死亡。病原体失去了寄生的基础,因而能被吞噬、消灭。
【详解】A、设计结合PD-L1的单克隆抗体,阻止肿瘤细胞表面的PD-L1蛋白与T细胞表面的PD-1蛋白特异性结合,从而抑制癌细胞的免疫逃逸,A正确;
B、单克隆抗体制备过程需要用特定抗原蛋白诱导机体产生某种B淋巴细胞,B错误;
C、癌细胞通过与PD-1的识别并结合从而逃避T细胞的作用,C错误;
D、PD-1的抗体会提高机体免疫系统对癌细胞的监控和清除能力,D错误。
故选A。
5. 烟草花叶病毒和车前草病毒均由一条RNA链和蛋白质外壳组成,下图是两种病毒的重建实验。下列叙述正确的是( )
A. 该实验证明了RNA是某些病毒的主要遗传物质
B. 重建形成的病毒,病毒形态可能无法稳定维持
C. 两种病毒的重建过程中发生了基因重组
D. 可利用3H对两种成分进行标记开展实验探究
【答案】B
【分析】图示先将烟草花叶病毒和车前草病毒的RNA和蛋白质外壳分离,然后将不同病毒的RNA和蛋白质重组,将重组的病毒感染烟草,分析子代病毒的类型可确定病毒的遗传物质。
【详解】A、该实验证明了RNA是某些病毒的遗传物质,不能证明RNA是主要的遗传物质,A错误;
B、重建形成的病毒其性状由所含有的RNA控制,由于RNA是单链,易发生变异,因此病毒形态可能无法稳定维持,B正确;
C、两种病毒的重建过程是将不同病毒的RNA和蛋白质进行重新组合,不属于基因重组,C错误;
D、由于蛋白质和RNA都含有H,因此利用3H对两种成分进行标记不能进行区分,D错误。
故选B。
6. 胚胎染色体异常是造成早期胚胎流产的常见因素,例如某哺乳动物(2n=42)部分胚胎细胞增殖过程中一条10号染色体与一条11号染色体在端粒处连接构成一条10/11平衡易位染色体,经检测该过程并未丢失基因和染色体片段,MI前期出现联会,遵循正常的染色体行为规律(不考虑交叉互换)如下图,携带该平衡易位染色体的个体当代表型基本正常。下列叙述错误的是( )
10/11平衡易位染色体携带者联会复合物模式图
A. 雌性携带者的卵细胞最多含有20种形态的染色体
B. 胚胎时期染色体疾病的发病率高于单基因和多基因遗传病
C. 可在妊娠阶段进行羊膜腔穿刺诊断胚胎是否存在10/11平衡易位染色体
D. 由本题推测人群中表型正常的个体染色体可能存在异常,人类婚前检查有其必要性
【答案】A
【分析】图中10号和一条11号染色体相互连接形成一条异常染色体,属于染色体结构变异中的易位,同时细胞内的染色体数减少。图中所示配对的三条染色体中,在分离时任意配对的两条染色体移向一极,另一条染色体随机移向细胞另一极,则有一个子细胞少了1条染色体。
【详解】A、已知某哺乳动物含42条染色体,其中10/11平衡易位染色体携带者由于一条10号染色体与一条11号染色体在端粒处连接构成一条10/11平衡易位染色体,导致雌性携带者的初级卵母细胞内有19对同源染色体正常联会,而10号染色体和11号染色体形成图示的联会状态,图示联会的染色体减数分裂时任意配对的两条染色体移向一极,另一条染色体随机移向细胞另一极,由于10/11平衡易位染色体形态与10号染色体和11号染色体均不相同,故形成的卵细胞内最多含有21种形态的染色体,A错误;
B、一般来说,染色体异常的胎儿50%以上会因自发流产而不出生,而单基因和多基因遗传病的发病率在胚胎时期较低,因此胚胎时期染色体疾病的发病率高于单基因和多基因遗传病,B正确;
C、羊膜腔穿刺用于确诊胎儿是否患染色体异常、神经管缺陷,以及某些能在羊水中反映出来的遗传性代谢疾病。因此可在妊娠阶段进行羊膜腔穿刺诊断胚胎是否存在10/11平衡易位染色体,C正确;
D、由于携带该平衡易位染色体的个体当代表型基本正常,因此推测人群中表型正常的个体染色体可能存在异常,人类婚前检查有其必要性,D正确。
故选A。
7. 下图为某学生设计并改进的“探究pH对过氧化氢酶的影响”的实验装置图。下列叙述正确的是( )
A. 实验证明了酶可在细胞内和细胞外发挥作用
B. 利用该装置可能无法观察到明显的实验现象
C. 多余的肝脏研磨液可置于最适温度和pH条件下保存
D. 排入试管中水的量由含肝脏研磨液的滤纸片数量决定
【答案】B
【分析】酶催化化学反应的作用机理为降低化学反应所需的活化能,只会改变达到化学反应平衡点的时间,不会改变化学反应平衡点;酶的作用具有专一性、高效性以及反应条件温和的特点,其中高温、pH过高、pH过低均会导致酶发生不可逆的失活,低温使酶发生可逆性的失活,因此酶的保存条件为低温保存。
【详解】A、该实验没有证明酶可在细胞内发挥作用,A错误;
B、该装置观察的实验现象为2号瓶水中的气泡生成速率或因氧气进入2号瓶导致水进入量筒中的数量,但因为1号瓶中放置的滤纸片较少,1号瓶体积较大,经反应产生的氧气不容易通过导管进入2号瓶,因此可能无法观察到实验现象,B正确;
C、肝脏研磨液中含有过氧化氢酶,酶的保存条件为低温和最适pH,C错误;
D、含肝脏研磨液的滤纸片代表酶的数量,只会影响反应产物的生成速率,不会影响反应产物的总量,反应产物总量由反应底物量决定,因此排入试管中的水量由H2O2溶液的体积和浓度决定,而不由含肝脏研磨液的滤纸片数量决定,D错误。
故选B。
8. 某昆虫原始种群均为红眼野生型,若干年后,种群中出现了能够稳定遗传的白眼品系,用野生型与该白眼品系杂交得F1,F1雌雄个体随机交配后,红眼与白眼比例大约为15:1,据此推测,下列叙述正确的是( )
A. 白眼品系的出现,推测该昆虫种群发生了进化
B. 白眼品系的出现增加了物种多样性,提高了物种丰富度
C. 该昆虫的眼色一定受两对基因控制,有两种表型
D. 若控制眼色的若干种基因发生了基因突变,说明基因突变具有多方向性
【答案】A
【分析】野生型与该白眼品系杂交得F1,F1雌雄个体随机交配后,红眼与白眼比例大约为15:1,说明该昆虫的眼色受两对等位基因控制。
【详解】A、某昆虫原始种群均为红眼野生型,白眼品系的出现,说明基因频率发生了改变,推测该昆虫种群发生了进化,A正确;
B、白眼品系的出现增加了基因多样性,B错误;
C、眼色表型不需要考虑雌雄,有红眼与白眼两种,但并不是一定受两对基因控制,可以由两对以上的基因控制,C错误;
D、若控制眼色的基因突变为若干等位基因,说明基因突变具有多方向性,D错误。
故选A。
9. 某生态系统的能量流动部分过程图解如下图所示。下列叙述错误的是( )
A. 图中展示了一条食物链的部分能量流动过程
B. 每一个营养级至少含有两种能量去向
C. 若该系统是人工生态系统,可能需要外来物质的补充
D. 将消费者产生的粪便作为肥料可以提高土壤的肥力
【答案】A
【分析】生态系统的能量流动指的是生态系统中能量的输入、传递、转化和散失的过程,能量流动是沿着食物链进行的。
【详解】A、图中展示了生态系统中的部分能量流动过程,不只包括一条食物链,A错误;
B、每一个营养级至少含有两种能量去向,即用于呼吸消耗和自身生长、发育和繁殖的能量,B正确;
C、若该系统是人工生态系统,可能需要外来物质的补充,因为人们不断从该生态系统中带走农产品,因而无法实现生态系统中物质的自给自足,C正确;
D、将消费者产生的粪便作为肥料可以提高土壤的肥力,因为粪便中的有机物经过微生物的分解作用可变成无机盐起到提高土壤肥力的作用,D正确。
故选A。
10. 正常情况下狗的心率平均为90次/分。为了研究A、B两种神经对其心脏的支配作用,分别对两个实验组的正常狗进行了心率测定,发现仅阻断A神经时心率达到180次/分;仅阻断B神经时心率达到70次/分。下列叙述错误的是( )
A. 正常情况下,A神经对心率的作用更强烈
B. 刺激A、B两种神经可引发心脏的反射性跳动
C. 同时抑制A、B神经的活动,可能导致心率失常
D. A神经有减缓心率的作用,B神经有促进心率的作用
【答案】B
【分析】分析题意:正常心率为90次/分,阻断A神经后,心率显著加快,说明A神经能抑制心脏跳动;阻断B神经后,心率减慢,说明B神经能促进心脏跳动。
【详解】A、正常情况下狗心脏的心率是90次/分,仅阻断A神经后心率提高到180次/分,当仅阻断B神经后心率降低到70次/分,由此可以判断A神经对心率的作用更强烈,A正确;
B、刺激A、B两种神经,该过程没有经过传入神经和神经中枢等,没有完整反射弧,不属于反射活动,B错误;
C、A、B神经能够共同调节心率,同时抑制A、B神经的活动,可能导致心率失常,C正确;
D、正常心率为90次/分,阻断A神经后,心率显著加快,说明A神经能减缓心脏跳动;阻断B神经后,心率减慢,说明B神经能促进心率,D正确。
故选B。
11. 胚胎工程的研究对象主要是哺乳动物,重点内容有体外受精、胚胎体外培养等,下图是利用胚胎工程相关技术产生子代的流程示意图。下列叙述错误的是( )
①超数排卵→②配种→③胚胎体外培养→④筛选胚胎→ ⑤ →产生子代
A. 母体进行超数排卵处理后可以从输卵管、子宫中采集卵细胞
B. ⑤为胚胎移植技术,是研究哺乳动物胚胎工程的重要环节
C. 通过注射适量的外源促性腺激素,可增加排卵数量
D. 一般通过对囊胚的内细胞团细胞进行染色体组型检测可判断胚胎的性别
【答案】D
【分析】胚胎移植的基本程序:①对供、受体的选择和处理。选择遗传特性和生产性能优秀的供体,有健康的体质和正常繁殖能力的受体,供体和受体是同一物种。并用激素进行同期发情处理,用促性腺激素对供体母牛做超数排卵处理。②配种或人工授精。③对胚胎的收集、检查、培养或保存。④对胚胎进行移植。⑤移植后的检查。
【详解】A、可以从卵巢中采集处于不同发育时期的卵细胞,也可以从输卵管或子宫内采集卵细胞。故母体进行超数排卵处理后可以从输卵管、子宫中采集卵细胞,A正确;
B、由于无法进行全体外胚胎培养,胚胎移植成为胚胎工程中获得后代的唯一方法。⑤为胚胎移植技术,是研究哺乳动物胚胎工程的重要环节,B正确;
C、促性腺激素可促进雌性动物产卵,因此通过注射适量的外源促性腺激素,可增加排卵数量,C正确;
D、一般通过对囊胚的滋养层细胞进行染色体组型检测可判断胚胎的性别,D错误。
故选D。
12. 下图为某生物DNA分子片段的结构示意图。该DNA分子中含有20%的碱基T,使用了某化学物质后碱基G全部转变成mG,mG只能与碱基T配对。当完成一次复制后,其中一个子代DNA中含有30%的T。下列叙述错误的是( )
A. 图中脱氧核糖上连接有1个或2个磷酸基团
B. 复制后的另一个子代DNA中含有40%的碱基T
C. 在细胞核、叶绿体、线粒体等结构中均可能形成①
D. DNA聚合酶分别沿a链从上至下及b链从下至上催化子链延伸
【答案】D
【分析】一、根据题意可知,使用了某化学物质后碱基G全部转变成mG,mG只能与碱基T配对,使DNA序列中G-C转换成A-T。
二、碱基互补配对原则的规律:
(1)在双链DNA分子中,互补碱基两两相等,A=T,C=G,A+G=C+T,即嘌呤碱基总数等于嘧啶碱基总数;
(2)DNA分子的一条单链中(A+T)与(G+C)的比值等于其互补链和整个DNA分子中该种比例的比值;
(3)DNA分子一条链中(A+G)与(T+C)的比值与互补链中的该种碱基的比值互为倒数,在整个双链中该比值等于1;
(4)不同生物的DNA分子中互补配对的碱基之和的比值不同,即(A+T)与(C+G)的比值不同。该比值体现了不同生物DNA分子的特异性;
(5)双链DNA分子中,A=(A1+A2)/2,其他碱基同理。
【详解】A、在DNA分子结构中,与脱氧核糖直接相连的一般是2个磷酸基团和1个碱基,只有位于双链DNA分子3'端的脱氧核糖只连接1个磷酸,A正确;
B、该双链DNA分子中T占碱基总数的20%,则根据碱基互补配对原则可知A=T=20%, G=C=30%,A+T=40%,G+C=60%,则一条链中G+C=60%,又因为使用了某化学物质后碱基G全部转变成mG,mG只能与碱基T配对,所以复制一次得到的两个DNA(甲、乙)已知甲DNA分子T占碱基总数的30%,则甲中mG占碱基总数的30%-20%=10%,则乙中mG占碱基总数的30%-10%=20%,所以乙中T占碱基总数的20%+20%=40%,B正确;
C、在细胞核、叶绿体、线粒体等结构中均含有DNA,所以均可能形成①磷酸二酯键,C正确;
D、DNA聚合酶能把脱氧核苷酸连续的加到双链DNA引物链的3'端,即DNA合成方向是5'→3',由题图结构知a链的上端是5'端,下端是3'端,b链的上端是3'端,下端是5'端,所以以a链和b链为模板合成DNA时引物结合在a链和b链的3'端(a链下端,b链从上端),所以DNA聚合酶分别沿a链从下至上及b链从上至下催化子链延伸,D错误。
故选D。
13. 水稻雌雄同株,自然状态下花粉成熟后可以进行自交或者杂交。研究发现水稻的雄蕊是否可育由细胞核基因与细胞质基因共同决定。核基因R控制雄性可育,r控制雄性不育,细胞质基因N控制雄性可育,M基因控制雄性不育,这四种基因中R抑制M的表达,其中只有基因型为M(rr)基因型的水稻表现为雄性不育。下列叙述错误的是( )
A. 水稻雄性可育的基因型有5种
B. N和M基因的遗传不遵循孟德尔定律
C. 雄性不育系与具有优良性状的母本杂交可获得杂种优势稻
D. 基因型M(rr)个体与N(rr)个体杂交可以持续获得雄性不育系
【答案】C
【分析】水稻雄性是否可育是由细胞核基因(R、r)(可育基因R对不育基因r为显性)和细胞质基因(可育基因为N,不育基因为M)共同控制的,R是细胞核可育基因,N是细胞质可育基因。细胞质基因的遗传会出现母系遗传的特点。
【详解】A、雄性不育的基因型有M(rr)1种,雄性可育植株的基因型有M(RR)、M(Rr)、N(RR)、N(Rr)和N(rr)5种,A正确;
B、自由组合定律适用于真核生物有性生殖的细胞核遗传,N和M基因位于细胞质中,不符合自由组合定律,B正确;
C、雄性不育系只能作为母本,C错误;
D、基因型M(rr)为雄性不育,作为母本,N(rr)作为父本,杂交后代基因型为M(rr),可以持续获得雄性不育系,D正确。
故选C。
14. 2021年6月云南一小群大象集体躺在山林灌木丛中酣睡的照片意外在网络“走红”,这个由8只大象构成的象群的动向受到媒体的持续关注。下列叙述错误的是( )
A. 8只大象的单向迁出可能会使原种群丢失一些等位基因
B. 若该象群中发生遗传漂变,种群基因频率变化不大
C. 迁出原生地的8只大象与原生地的大象之间产生了地理隔离
D. 变异性状影响了大象的生存与繁殖时,自然选择就会发生作用
【答案】B
【分析】基因库是指一个种群中全部个体所含有的全部基因。
【详解】A、8只大象体内存在的基因可能与原种群中其他个体存在一些的差异,因此8只大象的单向迁出可能会使原种群丢失一些等位基因,A正确;
B、遗传漂变是小的群体中,由于不同基因型个体生育的子代个体数有所变动而导致基因频率的随机波动,因此若该象群中发生遗传漂变,种群基因频率可能会发生明显的变化,B错误;
C、迁出原生地的8只大象与原生地的大象之间生活区域发生了变化,产生了地理隔离,C正确;
D、自然选择时适者生存,不适者被淘汰,因此变异性状影响了大象的生存与繁殖时,从而使具有不同性状的个体之间在存活率和繁殖率上出现了差异,自然选择就发生作用,D正确。
故选B。
15. 研究表明,氨基酸代谢异常会导致脑组织内谷氨酰胺含量上升,引发脑组织大量吸水出现水肿、昏迷、膝跳反射加剧、39℃左右的高烧持续不退等症状。下列叙述正确的是( )
A. 机体持续高烧期间产热量明显高于散热量
B. 体温发生变化后会引发下丘脑发生电位变化
C. 脑组织大量吸水过程中脑组织细胞的吸水能力不断上升
D. 静脉注射抗利尿激素,可以有效缓解脑组织水肿症状
【答案】B
【分析】人体热量的来源主要是细胞中有机物的氧化放能(尤以骨骼肌和肝脏产热为多),热量的散出主要通过汗液的蒸发、皮肤内毛细血管的散热,其次还有呼气、排尿和排便等,正常机体产热量=散热量。
【详解】A、机体持续高烧期间产热量等于散热量,A错误;
B、体温调节的方式是神经-体液调节,温度感受器感受温度变化,将兴奋传给下丘脑体温调节中枢,引发下丘脑发生电位变化,B正确;
C、脑组织大量吸水过程中脑组织细胞的吸水能力不断下降,C错误;
D、抗利尿激素类药物促进肾脏肾小管和集合管的重吸收,使细胞外液量增加、渗透压下降,脑水肿加剧,不能缓解脑组织水肿症状,D错误。
故选B。
16. 阳离子由膜外向膜内转运形成的电流称为内向电流,而由膜内向膜外转运则形成外向电流。枪乌贼的神经纤维产生一次动作电位时,记录到的一次内向电流和外向电流如下图所示。给该神经纤维施加河豚毒素后,只有外向电流存在,内向电流全部消失;当施加四乙胺后,只有内向电流存在,外向电流完全消失。下列叙述正确的是( )
A. 突触前膜形成内向电流不一定会引起突触后膜兴奋
B. 河豚毒素和四乙胺最有可能是特异性阻断K+通道和Na+通道
C. 枪乌贼通过神经纤维上信号的双向传导适应环境中的刺激
D. 图中a点后随着Na+的易化扩散导致电流变化进一步加大
【答案】A
【分析】静息状态时,神经细胞膜主要对钾离子由通透性,造成钾离子外流,形成静息电位;受到刺激时,细胞膜对钠离子通透性增加,钠离子内流,形成动作电位。
【详解】A、突触前膜形成内向电流释放抑制性神经递质,就不会引起突触后膜兴奋,A正确;
B、内向电流时膜主要对Na+有通透性,当给神经纤维施加河豚毒素后,只有外向电流存在,内向电流全部消失,由此说明河豚毒素可特异性阻断Na+通道,外向电流时膜主要对K+有通透性,当施加四乙胺后,只有内向电流存在,外向电流完全消失,由此说明四乙胺可特异性阻断K+通道,B错误;
C、枪乌贼通过神经纤维上信号的单向传导适应环境中的刺激,C错误;
D、图中a点后,形成外向电流,主要是膜对K+有通透性,所以图中a点后随着K+的协助扩散导致电流变化进一步加大,D错误。
故选A。
17. 螳螂是肉食性昆虫,在交配季节,雌性因无法及时获取食物,常将配偶吞食,获取的营养和能量用于排出卵块等生命活动,并将卵产在树枝表面。下列叙述正确的是( )
A. 公螳螂和母螳螂之间构成了捕食关系
B. 可以通过样方法调查螳螂排出卵的数量
C. 螳螂的数量达到K值时,出生率降低至0
D. 通过大螳螂吃小螳螂的特殊行为,实现了物质的循环利用
【答案】B
【分析】种间关系包括捕食、原始合作、寄生、互利共生和种间竞争。
【详解】A、公螳螂和母螳螂之间是种内关系,不属于种间关系,A错误;
B、螳螂的卵块是肉眼可见的,可以通过样方法调查其数量,B正确;
C、螳螂的数量达到K值时,出生率等于死亡率,C错误;
D、大螳螂吃小螳螂的特殊行为实现了能量的传递,D错误。
故选B。
18. 植物激素对植物的生长发育具有重要的调控作用,对处于萌动期的茶树分别进行100uml·L-1的脱落酸(ABA)、赤霉素(GA3)和生长素(IAA)喷施处理,观察腋芽长度情况。其中CK为对照组,实验结果如下图所示。下列叙述错误的是( )
A. 本实验中的自变量是外源激素种类及处理时间
B. 喷施ABA总体表现为抑制腋芽长度
C. ABA与GA3在调控腋芽长度方面最可能表现为拮抗作用
D. 通过延长GA3作用时间和增加喷施量可促进腋芽长度
【答案】D
【分析】不同植物激素的生理作用:
生长素:合成部位:幼嫩的芽、叶和发育中的种子。主要生理功能:生长素的作用表现为两重性,即:低浓度促进生长,高浓度抑制生长。
赤霉素:合成部位:幼芽、幼根和未成熟的种子等幼嫩部分。主要生理功能:促进细胞的伸长;解除种子、块茎的休眠并促进萌发的作用。
细胞分裂素:合成部位:正在进行细胞分裂的幼嫩根尖。主要生理功能:促进细胞分裂;诱导芽的分化;防止植物衰老。
脱落酸:合成部位:根冠、萎蔫的叶片等。主要生理功能:抑制植物细胞的分裂和种子的萌发;促进植物进入休眠;促进叶和果实的衰老、脱落。
乙烯:合成部位:植物体的各个部位都能产生。主要生理功能:促进果实成熟;促进器官的脱落;促进多开雌花。
【详解】A、由柱状图可知,本实验中的自变量是外源激素种类(脱落酸、赤霉素和生长素)及处理时间,A正确;
B、与对照组(CK)相比,脱落酸(ABA)组的腋芽长度降低,这说明喷施ABA总体表现为抑制腋芽长度,B正确;
C、与对照组(CK)相比,ABA表现为抑制腋芽长度,GA3表现为促进腋芽长度,因此ABA与GA3在调控腋芽长度方面最可能表现为拮抗作用,C正确;
D、由该实验无法得知通过增加喷施量可促进腋芽长度,D错误。
故选D。
19. 下图1是甲、乙两种遗传病的系谱图,甲病是某单基因突变引起的遗传病,乙病是常染色体显性遗传病,致病基因频率为1/10,图2表示家系中部分成员关于甲病基因DNA酶切片段的电泳结果。下列叙述错误的是( )
A. 甲病最可能是发生了基因内部碱基对的替换
B. 可通过用放射性物质或溴酚蓝对DNA染色后进行电泳观察结果
C. I-2与Ⅱ-1关于甲病基因DNA酶切片段的电泳结果相同的概率约为1/2
D. 若Ⅲ-1是女孩,其与患乙病的男性结婚生育患乙病孩子的概率是49/76
【答案】B
【分析】由遗传系谱图可知,Ⅰ-1和Ⅰ-2正常,儿子Ⅱ-2患病,可知该病是隐性遗传病,由电泳图可知,Ⅰ-1不携带甲病治病基因,而Ⅰ-2为甲病携带者,故该病为伴X染色体隐性遗传病。
【详解】A、由图二可知,甲病致病基因与正常基因相比只多了一个酶切位点,说明甲病致病基因与正常基因相比,只是多出的酶序酶切位点处序列不同,甲病最可能是发生了基因内部碱基对的替换,这种改变只是引起替换处的序列改变,A正确;
B、溴酚蓝是电泳指示剂,可以指示DNA的迁移速率和方向,不可以对对DNA染色,常用的DNA染色剂是亚甲基蓝,B错误;
C、由遗传系谱图可知,Ⅰ-1和Ⅰ-2正常,儿子Ⅱ-2患病,可知该病是隐性遗传病,由电泳图可知,根据酶切后碱基片段,Ⅰ-1不携带治病基因,而Ⅰ-2为携带者,故该病为伴X隐性遗传病,假若A表示正常基因,a表示致病基因,则Ⅰ-1基因型为XAXA ,Ⅰ-2基因型为XAXa,根据遗传系谱图可知,Ⅱ-1基因型为1/2XAXA、1/2XAXa,所以I-2与Ⅱ-1关于甲病基因DNA酶切片段的电泳结果相同的概率约为1/2,C正确;
D、由题干信息知,乙病是常染色体显性遗传病,致病基因频率为1/10,针对乙病,假若B表示正常基因,b表示致病基因,则Ⅱ-2为bb,Ⅱ-3为Bb,若Ⅲ-1是女孩,可求出其为1/2Bb、1/2bb(基因频率为1/4B,3/4b),其与患乙病(B-)的男性结婚,由于乙病的致病基因B频率为1/10,则b为9/10,该患病男性为1/19BB、18/19Bb(基因频率为10/19B,9/19b),故生育患乙病孩子B-的概率是1-3/4×9/19=49/76,D正确。
故选B。
非选择题部分
二、非选择题(本大题共5小题,共62分)
20. 开采煤炭资源可能会使当地的土壤和植被碳储存能力(植被吸收并储存二氧化碳的能力)降低乃至消失,进而对当地的碳平衡产生重大影响。土壤和植被碳储存能力与生物多样性密切关联,土壤重构和植被恢复是矿区生态系统修复过程中最重要的两个阶段。下表1是不同植被组合形成的生态恢复模式结果图,图1、图2分别是恢复过程中植被碳储存能力及土壤碳储存能力与生物多样性维护功能评估结果之间的关系图。回答下列问题:
(1)据表分析,___________恢复模式最有利于植被碳储存能力的提高,通过人类修复活动,能加速__________演替的发生,同时改变了演替的__________________。
(2)据图可知,在研究生物多样性的维护功能时,可通过测定__________________来推测修复过程中的效果。也可以通过土壤取样器采集土样后,利用__________________装置对土壤动物进行分离,根据动物的丰富度对修复效果进行综合评价。在修复过程中,除了保护珍稀濒危物种,还需要保护__________________,否则修复地的结构和内部环境会再次遭受破坏,因此,科研人员需研究每一个物种在__________________和空间以及__________________的关联情况。
(3)修复完善的生态系统依然需要不断有外来能源的输入,原因是__________________。经过修复后形成的稳定生态系统中食物链往往是_______________(选填“可变”或“不变”)的,原因是______________。
【答案】(1)①. 乔木+灌木+草本 ②. 次生 ③. 速度、方向
(2)①. 植被碳汇量和土壤碳汇量(或填总碳汇量) ②. 干漏斗分离装置 ③. 优势种 ④. 时间 ⑤. 种间关系
(3)①. 能量在生态系统中不断地散失且不能循环利用 ②. 可变 ③. 有不同物种的迁入与迁出且同一物种不同发育阶段食性不同
【分析】群落演替的概念特点和标志:
概念:在生物群落发展变化的过程中,一个群落代替另一个群落的演变现象。
特点:群落的演替长期变化累积的体现,群落的演替是有规律的或有序的。
标志:在物种组成上发生了(质的)变化;或者一定区域内一个群落被另一个群落逐步替代的过程。
类型:初生演替:是指一个从来没有被植物覆盖的地面,或者是原来存在过植被,但是被彻底消灭了的地方发生的演替.初生演替的一般过程是裸岩阶段→地衣阶段→苔藓阶段→草本植物阶段→灌木阶段→森林阶段。
次生演替:原来有的植被虽然已经不存在,但是原来有的土壤基本保留,甚至还保留有植物的种子和其他繁殖体的地方发生的演替.次生演替的一般过程是草本植物阶段→灌木阶段→森林阶段。
【小问1详解】由表格内容可知,乔木+灌木+草本恢复模式植被碳储存能力的总碳汇量最高,这说明乔木+灌木+草本最有利于植被碳储存能力的提高。次生演替是指原来有的植被虽然已经不存在,但是原来有的土壤基本保留,甚至还保留有植物的种子和其他繁殖体的地方发生的演替,通过人类修复活动,能加速次生演替的发生,同时改变了群落演替的速度、方向。
【小问2详解】图1、图2分别是恢复过程中植被碳储存能力及土壤碳储存能力与生物多样性维护功能评估结果之间的关系图,在研究生物多样性的维护功能时,可通过测定植被碳汇量和土壤碳汇量(或填总碳汇量)来推测修复过程中的效果。通过土壤取样器采集土样后,对土壤动物进行分离时,体型较大的生物可以直接用镊子夹出来,体型较小的动物使用干漏斗分离装置进行分离。若把优势种去除,必然会导致群落的结构和内部环境发生变化,因此,对群落的保护,不仅要保护珍稀濒危物种,也需要保护其优势种。生态位是指一个物种在群落中的地位和作用,包括所处的空间位置,占用资源的情况以及与其他物种的关系等。科研人员需研究每一个物种在时间和空间以及种间关系的关联情况。
【小问3详解】能量在生态系统中不断地散失且不能循环利用,因此修复完善的生态系统依然需要不断有外来能源的输入。有不同物种的迁入与迁出且同一物种不同发育阶段食性不同,因此经过修复后形成的稳定生态系统中食物链往往是可变的。
21. 叶肉细胞中含有的PSII是光合作用中负责水光解的主要蛋白质复合体,由多种蛋白质和色素分子组成。低温及低温条件下不同光亮度对PSII活性影响的实验结果如下图1、图2所示;低温不同光亮度条件下不同光照强度对作物的净光合速率影响如下图3所示,CK代表对照组,回答下列问题:
(1)为初步判断特定外部条件下光合色素的破坏情况,可用___________提取植物叶肉细胞中的色素,利用___________法分离色素,并测定其含量,也可通过研究___________与光的吸收率,绘制光合色素吸收光谱来推测色素被破坏情况。
(2)据图1分析,___________,主要原因可能是__________(答2点)。
(3)图3实验的可变因素是___________以及低温条件下弱光和强光的光亮度组合,可知在低温______条件下,净光合速率随着光照强度的增大弱于对照组,依据图3中所示的实验结果,低温条件下可以通过适当减弱光亮度来缓解光合速率的明显下降,具体措施有____________。(举例,合理即可)实际生产过程中可能该措施并不实用,所以光合速率的提高需要多方面考虑,找到最适宜植物生长的最佳外部条件。
【答案】(1)①. 无水乙醇 ②. 纸层析法 ③. 波长
(2)①. 低温抑制PSII的活性 ②. 低温抑制了PSII中蛋白质的活性,低温影响PSII中色素的合成速率
(3)①. 光照强度 ②. 强光 ③. 给农作物加盖遮荫网
【分析】一、叶绿体的四种色素经层析后,在滤纸条上由上到下依次为橙黄色的胡萝卜素;黄色的叶黄素;蓝绿色的叶绿素a;黄绿色的叶绿素b。其中叶绿素a含量最多,所以最宽。在四种色素中叶绿素主要吸收红光和蓝紫光;类胡萝卜素主要吸收蓝紫光。
二、分析图1和图2可知自变量是光强、温度,低温使PSII活性降低。
【小问1详解】光合色素易溶于有机溶剂,为初步判断特定外部条件下光合色素的破坏情况,可用无水乙醇提取叶肉细胞中的色素,利用纸层析法分离色素,并测定其含量,光合色素主要吸收蓝紫光和红光也可通过研究波长与光的吸收率,绘制光合色素吸收光谱来推测色素被破坏情况。
【小问2详解】分析图1自变量是温度,低温条件下PSII的活性明显低于对照组,故低温抑制PSII的活性;PSII是光合作用中负责水光解的主要蛋白质复合体,由多种蛋白质和色素分子组成由此推测主要原因可能是低温抑制了PSII中蛋白质的活性,低温影响PSII中色素的合成速率。
【小问3详解】分析图3实验的可变因素是光照强度以及低温条件下弱光和强光的亮度组合,可知在低温强光条件下,净光合速率随着光照强度的增大弱于对照组,依据图3中所示的实验结果,低温条件下可以通过适当减弱光亮度来缓解光合速率的明显下降,具体措施有给农作物加盖遮荫网。实际生产过程中可能该措施并不实用,所以光合速率的提高需要多方面考虑,找到最适宜植物生长的最佳外部条件。
22. 某种鸟类的羽毛颜色由两对等位基因(A、a和B、b)控制,色素的代谢过程如下图1所示,当蓝色素与红色素同时存在时为紫色,决定两种色素合成的基因独立遗传,基因均不在Y上。现有两红色羽毛亲本杂交得到F1,F1的表型及比例如下图2所示。
图1 羽毛颜色遗传规律
图2F1的表型及比例
(1)两红色羽毛亲本的基因型为________________,按照遗传规律,正常情况下,F1代的表型及比例为_________,但实际产生的后代情况如图2,推测可能是_______。
(2)请设计实验,检验推测是否合理:
①选用基因型纯合的白色雌性个体与亲本中的雄性个体杂交,若后代____________,则说明含___基因的雄配子致死。
②选用表型为白色的雄性个体与亲本中的雌性个体杂交,若后代_________,则说明____________。
【答案】(1)①. BbXAXa与BbXAY ②. 红毛:白毛:红毛:紫毛:蓝毛:白毛=6:2:3:3:1:1 ③. 含B基因的雌配子或者雄配子致死
(2)①. 白色:白色=1:1(全为白色) ②. B基因 ③. 白色:白色:蓝色=2:1:1 ④. 含B基因的雌配子致死
【分析】根据题意可知,紫色个体基因型为aaB_,蓝色个体基因型为aabb,红色个体基因型为A_B_,白色个体基因型为A_bb。
【小问1详解】分析图2可知,两红色羽毛亲本杂交得到F1,白色、红色仅在雄性中出现,故推测有一对基因在X染色体上。
又根据紫色个体基因型为aaB_,蓝色个体基因型为aabb,红色个体基因型为A_B_,白色个体基因型为A_bb,所以两红色羽毛亲本的基因型为BbXAXa与BbXAY,按照遗传规律,正常情况下,F1代的表型及比例为红毛(B_XAX-):白毛(bbXAX-):红毛(B_XAY):紫毛(B_XaY):蓝毛(bbXaY):白毛(bbXAY)=6:2:3:3:1:1,但实际产生的后代情况如图2,推测可能是含B基因的雌配子或者雄配子致死。
【小问2详解】为检验推测是否合理,①选用基因型纯合的白色雌性个体(bbXAXA)与亲本中的雄性个体(BbXAY)杂交,若后代白色:白色=1:1(全为白色),则说明含B基因的雄配子致死。②选用表型为白色的雄性个体(bbXAY)与亲本中的雌性个体(BbXAXa)杂交,若后代白色(bbXAX-):白色(bbXAY):蓝色(bbXaY)=2:1:1,则说明含B基因的雌配子致死。
23. CRISPR/Cas9基因编辑系统是由Cas9蛋白和向导RNA构成的复合体,可利用向导RNA识别并结合特定DNA序列,引导Cas9蛋白对目标DNA进行编辑,其过程如下图所示。利用该系统对某种野生食用真菌进行了DNA编辑,培育出转基因真菌。CRISPR/Cas9系统的相关基因能否成功转入受体细胞是遗传转化体系建立的重要前提。
(1)将真菌细胞置于一定浓度的PEG溶液中,一段时间后再与重组DNA混合可以提高转化效率,其中PEG的作用是________________。在转基因真菌的培育中,一般以原生质体为主,极少尝试菌丝体和孢子,说明遗传转化体系中_____________的选择是制约转化效率的另一重要因素。
(2)野生型核基因组中含有pyrg、ura3基因,这两类基因表达可产生乳清核苷-5’-磷酸脱羧酶,参与催化尿嘧啶的合成,通过CRISPR/Cas9编辑系统中的向导RNA与_____________基因中的序列进行_____________,将Cas9蛋白带到靶基因附近并对基因进行剪切。当目标基因序列被破坏后,菌体表现为尿嘧啶营养缺陷,只能在含有_____________和5-氟乳清酸的培养基上正常生长,利用这种选择作用可以初步区分出野生型真菌及完成了转化的转基因品系。研究发现CRISPR/Cas9编辑系统中的向导RNA序列长度应当适中否则极易脱靶即难以精准找到目标DNA序列,脱靶最可能的原因是_________________。
(3)Cas9蛋白和向导RNA基因在真菌细胞中表达水平低,可通过在基因一端添加合适的_____来构建高表达基因编辑系统,还可以通过基因优化,使其转录产物中含有真菌细胞高频使用_____________,以此来提高翻译效率。
(4)该食用菌是某种逆转录病毒的特定宿主,侵染时,病毒将_________(填物质)注入食用菌细胞合成双链DNA片段,说明注入的酶可能具有①以病毒核酸为模板,催化___________键的形成、②解开_____________的作用。这些功能的实现由酶分子相应的结构区域完成,体现了酶的_____________以及酶功能的复杂性。食用菌细胞中合成的这些DNA片段通过_____________进入细胞核内,并_____________(选填“随机”或者“定向”)整合到食用菌的核基因组中,使其发生_____________(填变异类型),进而引发食用菌减产。
(5)某些食用菌具有天然抗击该种逆转录病毒的能力,有同学指出,可能是因为这些食用菌中含有限制性内切核酸酶切割了病毒核酸,你认为这种推测合理吗?________,请说明原因_________。
【答案】(1)①. 增加细胞膜的通透性 ②. 受体细胞
(2)①. pyrg、ura3 ②. 互补(或特异性识别并结合) ③. 尿嘧啶 ④. 其他基因序列中也有与向导RNA互补配对的序列,造成向导RNA错误结合到有关基因区域
(3)①. 启动子 ②. 密码子
(4)①. 病毒RNA、逆转录酶 ②. 磷酸二酯 ③. DNA与RNA杂交片段中氢键 ④. 酶的专一性 ⑤. 核孔 ⑥. 随机 ⑦. 基因重组
(5)①. 不合理 ②. 因为逆转录病毒的遗传物质是RNA,而限制酶只能识别DNA中的特定碱基序列
【分析】根据题意分析可知,CRISPR/Cas9系统基因编辑技术,是利用该基因表达系统中的引导RNA能识别并结合特定的DNA序列,从而引导Cas9蛋白结合到相应位置并剪切DNA,最终实现对靶基因序列的编辑。由于其他DNA序列也含有与引导RNA互补配对的序列,造成引导RNA错误结合而出现脱靶现象。
【小问1详解】将真菌细胞置于一定浓度的PEG溶液中,一段时间后再与重组DNA混合可以提高转化效率,其中PEG的作用是增加细胞膜的通透性。在转基因真菌的培育中,一般以原生质体为主,极少尝试菌丝体和孢子,说明遗传转化体系中受体细胞的选择是制约转化效率的另一重要因素。
【小问2详解】基因编辑系统中的引导RNA能识别并通过碱基互补配对结合特定的DNA序列,野生型核基因组中含有pyrg、ura3基因,这两类基因表达可产生乳清核苷-5’-磷酸脱羧酶,参与催化尿嘧啶的合成,通过CRISPR/Cas9编辑系统中的向导RNA与pyrg、ura3基因中的序列进行互补(或特异性识别并结合),将Cas9蛋白带到靶基因附近并对基因进行剪切。当目标基因序列被破坏后,菌体表现为尿嘧啶营养缺陷,所以只能在含有尿嘧啶和5-氟乳清酸的培养基上正常生长,利用这种选择作用可以初步区分出野生型真菌及完成了转化的转基因品系。研究发现CRISPR/Cas9编辑系统中的向导RNA序列长度应当适中否则极易脱靶即难以精准找到目标DNA序列,脱靶最可能的原因是其他基因序列中也有与向导RNA互补配对的序列,造成向导RNA错误结合到有关基因区域。
【小问3详解】Cas9蛋白和向导RNA基因在真菌细胞中表达水平低,启动子是RNA聚合酶识别和结合位点,起始转录,所以可通过在基因一端添加合适的启动子来构建高表达基因编辑系统,还可以通过基因优化,使其转录产物中含有真菌细胞高频使用密码子,以此来提高翻译效率。
【小问4详解】该食用菌是某种逆转录病毒的特定宿主,侵染时,病毒将病毒RNA、逆转录酶注入食用菌细胞合成双链DNA片段,说明注入的酶可能具有①以病毒核酸为模板,催化磷酸二酯键的形成、②解开DNA与RNA杂交片段中氢键的作用。这些功能的实现由酶分子相应的结构区域完成,体现了酶的专一性以及酶功能的复杂性。食用菌细胞中合成的这些DNA片段通过核孔进入细胞核内,并随机整合到食用菌的核基因组中,使其发生基因重组,进而引发食用菌减产。
【小问5详解】某些食用菌具有天然抗击该种逆转录病毒的能力,有同学指出,可能是因为这些食用菌中含有限制性内切核酸酶切割了病毒核酸,这种推测不合理,原因是因为逆转录病毒的遗传物质是RNA,而限制酶只能识别DNA中的特定碱基序列。
24. 慢性心力衰竭(CHF)是各种心脏疾病发展的严重阶段,常出现呼吸困难、乏力、心慌等主要症状,与冠心病、高血压等基础疾病有关。随着我国人口老龄化加剧,CHF呈上升趋势,CHF患者运动康复治疗方案成为医学研究关注的焦点之一。有学者指出短时且有规律的重复运动可以有效改善CHF的运动耐力,运动耐力与心率及血氧饱和度的平稳程度相关,数据越平稳说明运动耐力越好,当CHF个体的运动耐力得到提升时可以缓解心脏疾病的恶化,现对此进行实验探究。
(1)实验过程:
①随机选取某地区180例CHF患者,随机分成________组并编号、测定a: ________和b:________;
②对照组进行持续30分钟自主运动,实验组进行________________加4分钟调整,这样有规律的组合运动,重复组合运动,确保总运动时长为________________;
③运动结束时,再次测定所有实验人员相关指标的数据,记录并分析相关数据的平稳程度。
以下为实验记录表
(2)预测实验结果
如果__________________________,则说明__________________________。反之,证明实验组的处理有效果。
(3)在实验过程中为研究有规律的组合运动缓解CHF的同时是否引会引发血糖波动异常,对180例CHF患者的血糖浓度也进行了追踪检测。下图是人体内胰岛素分泌的调节和降血糖的部分作用机理示意图。
胰岛素的分泌以途径________为主,另一途径也可以调节胰岛素的分泌。胰岛素作用于靶细胞后,靶细胞可以将摄取的葡萄糖用于____________(答2点)。以上两条途径任何一条出错,都可能引起内环境血糖失衡,在运动过程中除了测定心率及血氧饱和度其他指标的测定也尤为必要。
【答案】(1)①. 6 ②. 初始心率 ③. 血氧饱和度 ④. 短时运动 ⑤. 30分钟
(2)①. 实验组与对照组的心率、血氧饱和度相同, ②. 短时且有规律的重复运动不可以改善CHF的运动耐力
(3)①. 途径I ②. 氧化分解供能;转变成非糖物质储存
【分析】胰岛素是由胰岛B细胞分泌的,它的作用一方面促进血糖进入组织细胞进行氧化分解,进入肝、肌肉并合成糖原,进入脂肪组织细胞转变为脂肪;另一方面又能抑制肝糖原的分解和非糖物质转变成葡萄糖。这样既增加了血糖的去向,又减少了血糖的来源,使血糖浓度降低。
【小问1详解】①实验记录表中,对照组和实验组分别设置了3组重复实验,因此随机选取某地区180例CHF患者,随机分成6组并编号,本实验要探究短时且有规律的重复运动可以有效改善CHF的运动耐力,运动耐力与心率及血氧饱和度的平稳程度相关,要分析心率及血氧饱和度变化,在实验前应测定初始心率和血氧饱和度,试验后再测定初始心率和血氧饱和度,并比较。②探究短时且有规律的重复运动可以有效改善CHF的运动耐力,运动耐力与心率及血氧饱和度的平稳程度相关,实验自变量为运动的方式,对照组进行持续30分钟自主运动,实验组进行短时运动加4分钟调整,规律的组合运动,重复组合运动,运动时间为无关变量,应与对照组相同,因此要确保实验组总运动时长为30分钟。
【小问2详解】短时且有规律的重复运动可以有效改善CHF的运动耐力,运动耐力与心率及血氧饱和度的平稳程度相关,数据越平稳说明运动耐力越好。若实验组与对照组的心率、血氧饱和度相同,则说明短时且有规律的重复运动不可以改善CHF的运动耐力。若实验组与对照组的心率、血氧饱和度不同,则说明短时且有规律的重复运动可以改善CHF的运动耐力。
【小问3详解】胰岛素的分泌以途径I为主,即血糖水平升高时,刺激胰岛B细胞,胰岛B细胞的活动增强,胰岛素的分泌量明显增加。胰岛素可以促进血糖进入组织细胞进行氧化分解,促进血糖转变成非糖物质储存,如:进入肝、肌肉并合成糖原,进入脂肪组织细胞转变为脂肪。
表1不同恢复模式总碳汇量
恢复模式
植被碳储存
能力g/(m2·a)
土壤碳储存
能力g/(m2·a)
合计g/(m2·a)
林地
乔木+灌木+草本
99.868
42.211
142.079
乔木+草本
13.008
8.54
21.549
灌木+草本
4.202
2.571
6.774
草地
1.293
1.594
2.887
农田
4.765
-
4.765
检测指标
a.
平均值
b.
平均值
对照组(持续自主运动)
实验组
浙江省强基联盟2023-2024学年高三下学期5月联考生物试题(Word版附答案): 这是一份浙江省强基联盟2023-2024学年高三下学期5月联考生物试题(Word版附答案),共12页。
浙江省强基联盟2023-2024学年高三下学期5月联考生物试卷: 这是一份浙江省强基联盟2023-2024学年高三下学期5月联考生物试卷,文件包含2405强基联盟生物试卷pdf、强基联盟生物答案pdf等2份试卷配套教学资源,其中试卷共10页, 欢迎下载使用。
浙江省强基联盟2023-2024学年高三下学期3月联考生物试题(Word版附解析): 这是一份浙江省强基联盟2023-2024学年高三下学期3月联考生物试题(Word版附解析),共34页。试卷主要包含了 84, 8, 99, 35, 67, 34等内容,欢迎下载使用。

