资料中包含下列文件,点击文件名可预览资料内容
还剩6页未读,
继续阅读
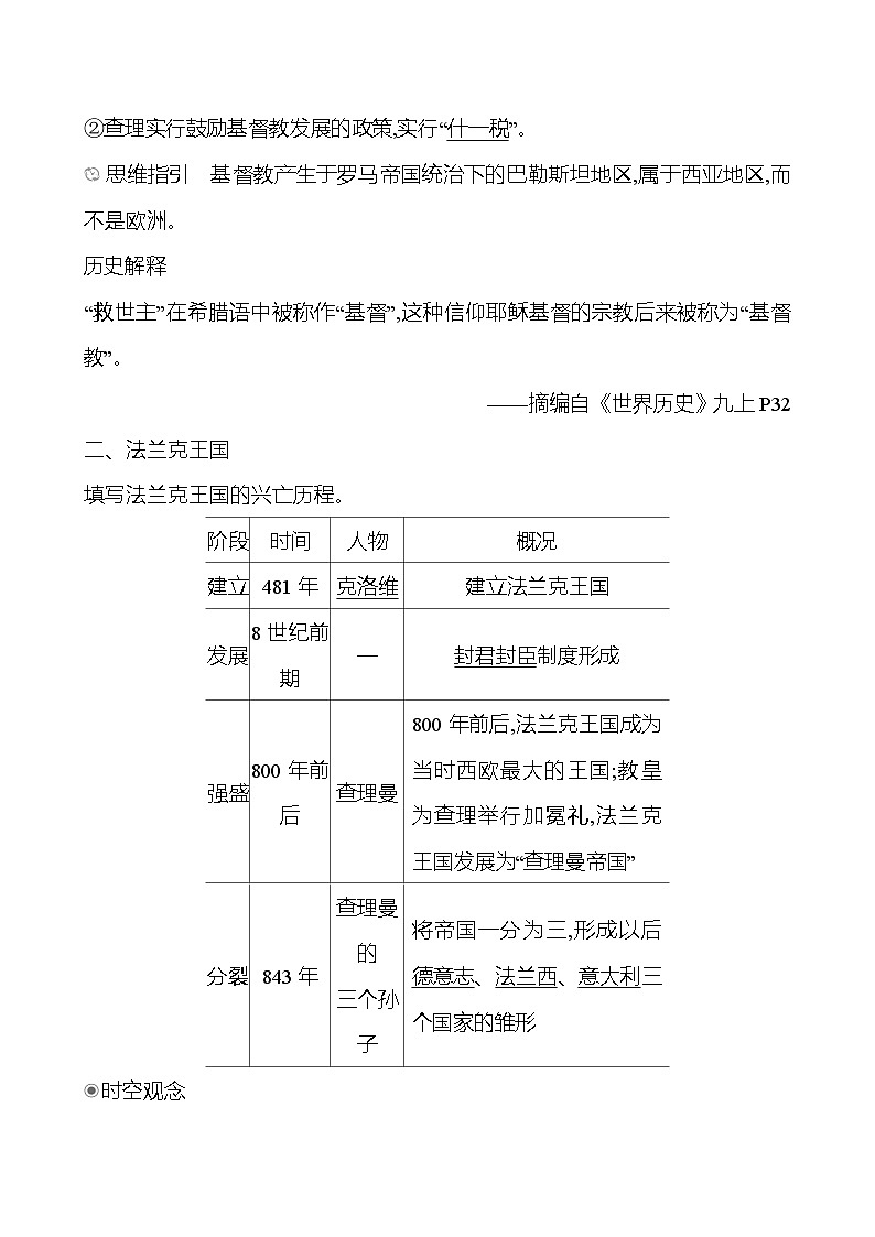
人教版(2024)九年级上册第7课 基督教的兴起和法兰克王国导学案及答案
展开
这是一份人教版(2024)九年级上册第7课 基督教的兴起和法兰克王国导学案及答案,文件包含第三单元第7课基督教的兴起和法兰克王国学案教师版2024-2025部编版历史九年级上册docx、第三单元第7课基督教的兴起和法兰克王国学案学生版2024-2025部编版历史九年级上册docx等2份学案配套教学资源,其中学案共17页, 欢迎下载使用。
相关学案
初中历史人教版(2024)九年级上册第3课 古代印度学案:
这是一份初中历史人教版(2024)九年级上册第3课 古代印度学案,文件包含第一单元第3课古代印度学案教师版2024-2025部编版历史九年级上册docx、第一单元第3课古代印度学案学生版2024-2025部编版历史九年级上册docx等2份学案配套教学资源,其中学案共17页, 欢迎下载使用。
初中历史人教版(2024)九年级上册第1课 古代埃及学案及答案:
这是一份初中历史人教版(2024)九年级上册第1课 古代埃及学案及答案,文件包含第一单元第1课古代埃及学案学生版2024-2025部编版历史九年级上册docx、第一单元第1课古代埃及学案教师版2024-2025部编版历史九年级上册docx等2份学案配套教学资源,其中学案共18页, 欢迎下载使用。
初中历史人教版(2024)九年级上册第16课 早期殖民掠夺学案及答案:
这是一份初中历史人教版(2024)九年级上册第16课 早期殖民掠夺学案及答案,文件包含第五单元第16课早期殖民掠夺学案教师版2024-2025部编版历史九年级上册docx、第五单元第16课早期殖民掠夺学案学生版2024-2025部编版历史九年级上册docx等2份学案配套教学资源,其中学案共16页, 欢迎下载使用。

