[化学]安徽省芜湖市南陵县2024年九年级初中学业水平考试模拟试题(解析版)
展开
这是一份[化学]安徽省芜湖市南陵县2024年九年级初中学业水平考试模拟试题(解析版),共13页。试卷主要包含了 酚酞,97,说法错误,不符合题意;等内容,欢迎下载使用。
1.化学试卷共两大题17小题,满分40分。化学与物理的考试时间共120分钟。
2.试卷包括“试题卷”和“答题卷”两部分,“试题卷”共4页,“答题卷”共2页。
3.请务必在“答题卷”上答题,在“试题卷”上答题是无效的。
4.考试结束后,请将“试题卷”和“答题卷”一并交回。
可能用到的相对原子质量:H-1 C-12 O-16 Fe-56
一、选择题(本大题包括12小题,每小题1分,共12分。每小题的4个选项中只有1个符合题意。)
1. 斗转星移、日月变换,大自然美丽而神奇。下列自然现象与其他有本质区别的是( )
A. 铜雕锈蚀B. 枯木腐朽
C. 冰雪消融D. 火山烈燃
【答案】C
【解析】
【分析】有新物质生成的变化是化学变化,无新物质生成的变化是物理变化。
【详解】A. 铜雕锈蚀有新物质生成,属于化学变化;
B. 枯木腐朽有新物质生成,属于化学变化;
C. 冰雪消融无新物质生成,属于物理变化
D. 火山烈燃有新物质生成,属于化学变化。
ABD发生的是化学变化,C发生的是物理变化,故选C。
2. 今年世界地球日主题是“全球战塑”,旨在提高公众环保意识。下列做法与该理念不相符的是( )
A. 用布袋替代塑料袋B. 随意焚烧塑料废弃物
C. 回收各种废弃塑料D. 重复使用某些塑料制品
【答案】B
【解析】
【详解】A、用布袋替代塑料袋,有利于保护环境,减少“白色污染”,做法与理念相符;
B、随意焚烧塑料废弃物,污染空气,不利于保护环境,做法与理念不相符;
C、回收各种废弃塑料,节约资源,有利于保护环境,做法与理念相符;
D、重复使用某些塑料制品,节约资源,有利于保护环境,做法与理念相符;
故选:B。
3. 《汉书·食货志》对酿酒有这样的记载“用粗米二斛,曲一斛,得成酒六斛六斗”。下列有关说法错误的是( )
A. “粗米”到“得酒”发生了缓慢氧化
B. “曲”在酿酒过程中可起催化作用
C. “酒”的主要成分乙醇属于有机物
D. “酒”中的乙醇是人体需要的营养物质
【答案】D
【解析】
【详解】A、“粗米”到“得酒”的过程中,米中的糖类物质与氧气发生了非常缓慢、不易觉察的氧化反应,即发生了缓慢氧化,说法正确;
B、“曲”在酿酒过程中改变了化学反应的速率,但其质量与化学性质在反应前后保持不变,因此可起催化作用,说法正确;
C、乙醇是一种含有碳元素的化合物,属于有机物,说法正确;
D、糖类、油脂、蛋白质、维生素、水和无机盐是人体必需的六大营养素,而乙醇并不是人体所需营养素,过多饮用乙醇会危害人体健康,说法错误。
故选D。
4. 制取、收集CO2并验证相关性质,下列做法不正确的是( )
A. 检查装置气密性 B. 加入石灰石
C. 收集CO2 D. 验证CO2不支持燃烧
【答案】B
【解析】
【详解】A、检查装置气密性:将导管置于水中,用手紧握试管,观察导管口是否有气泡冒出,有气泡冒出,说明装置气密性良好,不符合题意;
B、把密度较大的块状药品或金属颗粒放入玻璃容器时,应该先把容器横放,把药品或金属颗粒放入容器口后,再把容器慢慢地竖起来,使药品或金属颗粒滑到容器底部,以免打破容器。图中操作错误,符合题意;
C、二氧化碳的密度比空气大,用万用瓶收集二氧化碳,应“长进短出”,不符合题意;
D、将二氧化碳倾倒入烧杯中,蜡烛熄灭,说明二氧化碳不燃烧、不支持燃烧,不符合题意。
故选B。
5. 酚酞(C20H14O4)是常见的酸碱指示剂。下列关于酚酞的说法中正确的是( )
A. 酚酞由38个原子构成B. 酚酞中C、H元素质量比是20:14
C. 酚酞的相对分子质量是318gD. 酚酞中碳元素的质量分数最大
【答案】D
【解析】
【详解】A、分子是由原子构成的,由酚酞的化学式可知:一个酚酞分子是由38个原子构成,此选项错误;
B、化合物中元素的质量比为相对原子质量乘以原子个数的比,所以酚酞中C、H元素质量比= ,此选项错误;
C、相对分子质量的单位是“1”不是“g”,“1”通常省略不写,所以酚酞的相对分子质量是318,此选项错误;
D、酚酞中C、H、O元素的质量比为120:7:32,所以酚酞中碳元素的质量分数最大,此选项正确;
故选D。
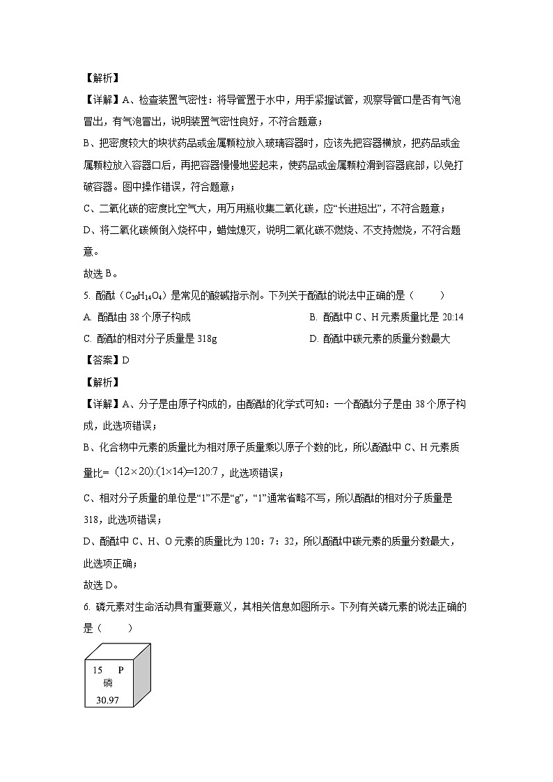
6. 磷元素对生命活动具有重要意义,其相关信息如图所示。下列有关磷元素的说法正确的是( )
A. 属于金属元素B. 原子核外有16个电子
C. 相对原子质量为15D. 是农作物必需的营养元素
【答案】D
【解析】
【详解】A、磷不带“钅”字旁,属于非金属元素,说法错误,不符合题意;
B、由元素周期表中的一格可知,汉字左上方数字表示原子序数,在原子中,原子序数=核外电子数,故磷原子核外有15个电子,说法错误,不符合题意;
C、由元素周期表中的一格可知,汉字下方数字表示相对原子质量,相对原子质量单位为“1”,通常省略不写,故磷的相对原子质量为30.97,说法错误,不符合题意;
D、磷元素是农作物必需的营养元素,说法正确,符合题意。
故选:D。
7. 化学在人类社会的发展历程中起着重要作用。下列认识错误的是( )
A. 加大化石燃料的开采与利用,以满足不断增长的能源需求
B. 北京冬奥会火炬“飞扬”采用氢气作为燃料,燃烧产物无污染
C. 建造潜水器外壳所使用的钛合金,具有强度高、硬度大等特点
D. 我国科学家首次利用二氧化碳合成淀粉,该技术有助于推进“碳中和”
【答案】A
【解析】
【详解】A、化石燃料应该合理开采与利用,不可加大开发。A错误;
B、氢气燃烧只生成水,对环境无污染。B正确;
C、钛合金具有强度高、硬度大等性能。C正确;
D、碳中和是指通过节能减排、能源替代、产业调整等方式,让排出的二氧化碳被回收,实现正负相抵,最终达到“零排放”。我国科学家首次利用二氧化碳合成淀粉,消耗了二氧化碳,有助于推进“碳中和”。D正确。
综上所述:选择A。
8. 清华大学研究人员成功研制出一种纳米纤维催化剂,可将二氧化碳转化成液体燃料甲醇,其微观示意图如下(图中的微粒恰好完全反应)。下列说法正确的是( )
A. 丁的化学式为H2O2
B. 甲是单质,乙、丙、丁均为氧化物
C. 该反应前后氢元素的化合价发生改变
D. 该反应前后原子的种类和数目发生了变化
【答案】C
【解析】
【分析】依据质量守恒定律可知:化学变化前后元素的原子个数和种类不变,由微观示意图可知:反应前6个氢原子、1个碳原子、2个氧原子,反应后:4个氢原子、1个碳原子、1个氧原子,则丁化学式为H2O,该反应化学方程式:。
【详解】A、丁的化学式为H2O,说法错误;
B、由同种元素组成的纯净物叫做单质,由多种元素组成的纯净物叫做化合物,由两种元素组成且一种元素是氧元素的化合物叫做氧化物,甲是单质,乙、丁是氧化物,丙是化合物,说法错误;
C、反应前氢气中氢元素化合价为0,反应后甲醇、水中氢元素化合价都为+1,该反应前后氢元素的化合价发生改变,说法正确;
D、依据质量守恒定律可知:化学变化前后元素的原子个数和种类不变,说法错误;
故选:C。
9. 2023年3月27日,是“全国中小学生安全教育日”。下列说法错误的是( )
A. CO中毒者应立即移至通风处 B. 进入久未开启的菜窖前先做灯火实验
C. 高楼火灾时,人应乘电梯逃生 D. 吸烟有害健康,青少年一定不要吸烟
【答案】C
【解析】
【详解】A、一氧化碳中毒后,应立即移至通风处,大量呼吸新鲜空气,该选项说法正确;
B、久未开启的菜窖中可能二氧化碳含量过高,进入之前应先进行灯火实验,该选项说法正确;
C、高楼火灾时,不能乘坐电梯逃生,该选项说法错误;
D、吸烟有害健康,青少年一定不要吸烟,该选项说法正确。
故选C。
10. 以科学原理和事实为依据进行推理是学习化学的一种重要方法。下列推理合理的是( )
A. 点燃氢气之前需要验纯,所以点燃甲烷之前也需要验纯
B. 合金中一定含有金属元素,氧化铝中也含有金属元素,则氧化铝是一种合金
C. 中和反应生成了盐和水,所以能生成盐和水的反应一定是中和反应
D. 铝表面的氧化铝薄膜能起到保护作用,则铁表面的铁锈也能起到保护作用
【答案】A
【解析】
【详解】A、点燃可燃性气体前需验纯,氢气、甲烷具有可燃性,则点燃氢气、甲烷前需要验纯,防止发生爆炸,推理正确;
B、在金属中加热熔合某种金属或非金属制得具有金属特性的物质叫做合金,合金属于混合物,合金中一定含有金属元素,氧化铝是由铝、氧两种元素组成的化合物,属于氧化物,氧化铝不属于合金,推理错误;
C、酸和碱发生中和反应,中和反应生成盐和水,但生成盐和水的反应不一定是中和反应,如,推理错误;
D、表面的氧化铝薄膜很致密,能隔绝氧气,能起到保护作用;铁表面的氧化铁很疏松,易吸水,不能起到保护作用,能够促进铁生锈,推理错误;
故选:A。
11. 元素化合价和物质类别是认识物质两个重要维度,构建元素化合价和物质类别的二维图是学习化学的一种重要方法。如图是氮元素的“价类二维图”,下列说法正确的是( )
A. A点对应的物质约占空气质量分数的78%
B. D点对应物质化学式为NO
C. E点对应的物质能使紫色石蕊溶液变蓝
D. E与碱反应得到的生成物可代表的点是F
【答案】D
【解析】
【详解】A、如图是氮元素的“价类二维图”,A对应物质的化合价为0,是单质,则A是氮气,氮气约占空气体积的78%,说法错误;
B、D是氧化物则该物质由氮、氧元素组成,其中氮元素为+5价,氧元素为-2价,化合物中各元素正负化合价代数和为0,则化学式为N2O5,说法错误;
C、E对应物质是酸,且酸中氮元素化合价为+5价,E是HNO3,酸溶液为酸性,能使紫色石蕊变红,说法错误;
D、E(硝酸)和碱反应生成盐和水,且是复分解反应,反应前后元素的化合价不变,所以E与碱反应得到的生成物可代表的点是F,说法正确;
故选:D。
12. 早在二十世纪初,我国化学家侯德榜在氨碱法制纯碱的基础上,创立了更为先进的侯氏制碱法,生产出Na2CO3的同时得到副产品NH4Cl,促进了世界制碱技术的发展。实验测得Na2CO3和NH4Cl的溶解度曲线如图所示,下列有关说法错误的是( )
A. t1℃时,100g的Na2CO3饱和溶液中含溶质20g
B. t1℃时,NH4Cl的溶解度大于Na2CO3的溶解度
C. t2℃时,Na2CO3和NH4Cl的饱和溶液中溶质质量分数相同
D. 将t2℃的NH4Cl的饱和溶液降温至.t1℃,有NH4Cl晶体析出
【答案】A
【解析】
【详解】A、t1℃时,碳酸钠的溶解度是20g,即100g水中最多溶20g碳酸钠,则120g的Na2CO3饱和溶液中含溶质20g,符合题意;
B、t1℃时,NH4Cl的溶解度大于Na2CO3的溶解度,不符合题意;
C、t2℃时,碳酸钠和氯化铵的溶解度相等,都是40g,即100g水中最多溶40g碳酸钠或氯化铵,则Na2CO3和NH4Cl的饱和溶液中溶质质量分数相同,不符合题意;
D、将t2℃的NH4Cl的饱和溶液降温至t1℃,有NH4Cl晶体析出,因为氯化铵的溶解度随温度的降低而降低,不符合题意。
故选A。
二、非选择题(本大题包括5小题,共28分。)
13. 阅读下列科普短文并回答问题。
近年来,为了克服传统材料在性能上的一些缺点,人们运用先进技术将不同性能的材料优化组合形成复合材料。复合材料的组成包括基体和增强材料两部分,常见基体有金属、陶瓷、树脂、橡胶、玻璃等;增强材料种类繁多,包括玻璃纤维、碳纤维、高分子纤维等。近年我国使用不同增强材料的比例如图1.石墨烯是从石墨中剥离出来的单层碳原子晶体,是一种理想的复合材料增强体,可用于橡胶行业制成石墨烯橡胶复合材料,能提高导电、导热及力学性能。石墨烯用量对橡胶复合材料热导率的影响如图2。
(1)下列属于复合材料的是___________。(填序号)
A. 棉花B. 玻璃钢C. 钛合金D. 塑料
(2)由图1可知,近年我国使用最多的增强材料是___________。
(3)由图2可以得到的结论是___________。
(4)石墨和金刚石都是由碳元素组成的单质,但它们的物理性质存在明显差异,原因是_____。
(5)木炭不完全燃烧的产物是一氧化碳,请列举出一氧化碳的一种用途:___________。
【答案】(1)B
(2)玻璃纤维
(3)石墨烯的用量在1-2份时,随着石墨烯的用量增大,橡胶复合材料热导率增大;石墨烯的用量大于2份时,随着石墨烯的用量增大,橡胶复合材料热导率减小
(4)碳原子排列方式不同
(5)作燃料、冶炼金属
【解析】(1)A、棉花属于天然材料,不符合题意;
B、玻璃钢是由玻璃纤维与合成材料复合而成的一种特殊材料,属于复合材料,符合题意;
C、钛合金属于金属材料,不符合题意;
D、塑料属于合成材料,不符合题意。
故选:B;
(2)由图1可知,近年我国使用最多的增强材料是玻璃纤维;
(3)由图2可以得到的结论是:石墨烯的用量在1-2份时,随着石墨烯的用量增大,橡胶复合材料热导率增大;石墨烯的用量大于2份时,随着石墨烯的用量增大,橡胶复合材料热导率减小;
(4)石墨和金刚石都是由碳元素组成的单质,但它们的物理性质存在明显差异,原因是碳原子排列方式不同;
(5)一氧化碳具有可燃性,可用作燃料,一氧化碳具有还原性,可用于冶炼金属。
14. 某小组同学以贝壳(主要成分为CaCO3)、草木灰(含K2CO3)和油脂为原料,模拟古法制肥皂,实验室操作流程如下图:
已知:油脂密度小于水,难溶于水;在碱性、加热条件下生成物质可溶于水。
回答下列问题:
(1)“煅烧”生成的固体产物俗称:___________。
(2)“过滤”时,玻璃棒的作用:___________。
(3)“溶解”时,发生反应的化学方程式是___________。
(4)流程中可以循环利用的物质是___________。(填化学式)
(5)“加热搅拌”时,判断油脂完全反应现象是___________。
【答案】(1)生石灰 (2)引流
(3) (4)CaCO3 (5)上层无油状物质
【解析】贝壳(主要成分为CaCO3),碳酸钙高温反应生成二氧化碳和氧化钙,氧化钙与水反应生成氢氧化钙,氢氧化钙与草木灰(含K2CO3)反应生成碳酸钙沉淀和氢氧化钾,过滤除去碳酸钙,得到滤液中含有氢氧化钾,氢氧化钾和油脂加热搅拌反应,一系列操作得到肥皂。
(1)贝壳的主要成分为碳酸钙,碳酸钙高温分解生成氧化钙和二氧化碳,所以“煅烧”生成的固体产物为氧化钙,俗称生石灰。
(2)过滤是玻璃棒作用是引流,防止过滤过程中液体溅出。
(3)“溶解”发生反应指氧化钙与水反应生成氢氧化钙,该反应化学方程式:。
(4)由流程图可知,沉淀过程中得到的滤渣为碳酸钙,碳酸钙又是煅烧过程中的反应物,碳酸钙既是反应物又是生成物,在流程中可循环利用,化学式为CaCO3。
(5)油脂密度小于水,难溶于水;在碱性、加热条件下生成的物质可溶于水,所以“加热搅拌”时,判断油脂完全反应的现象是液体完全互溶,液体没有分层现象或上层物油状物质。
15. 化学是以实验为基础的学科,正确选择实验装置是实验成功的关键。下图所示装置常用于实验室制取气体,请回答下列问题。
(1)标号①的仪器名称是___________。
(2)请指出装置C中存在的一处错误___________。
(3)改进上述装置图中存在的错误,并以过氧化氢溶液和二氧化锰为原料,在实验室中制取并收集干燥的氧气:
①按照要求选择实验装置,连接仪器后,先___________,再装入药品,进行实验。
②所选装置的连接顺序为___________。(从左到右填写装置序号字母)
③上述方法制氧气化学方程式为___________。
【答案】(1)锥形瓶
(2)长颈漏斗下端未伸入液面以下
(3)①. 检查装置的气密性 ②. BGD ③.
【解析】(1)标号①的仪器名称是锥形瓶;
(2)装置C中的长颈漏斗下端未伸入液面以下形成液封,会导致生成的气体从长颈漏斗下端逸出;
(3)①按照要求选择实验装置,连接仪器后,先检查装置的气密性,再装入药品,进行实验,防止装置漏气更换仪器造成药品浪费;
②过氧化氢在二氧化锰的催化下分解生成氧气和水,该反应为固液常温型,发生装置可选择B,G装置中的浓硫酸具有吸水性,且不与二氧化碳反应,可用于干燥二氧化碳气体,氧气密度比空气大,氧气不易溶于水,可选择向上排空气法活排水法收集,向上排空气法收集的气体较排水法干燥,故收集干燥的氧气,可选择D向上排空气法收集,故所选装置的连接顺序为BGD;
③过氧化氢在二氧化锰的催化下分解生成氧气和水,化学方程式为。
16. CaCl2可用于冷冻剂、干燥剂、融雪剂、医药及冶金工业等。化学兴趣小组在完成实验室制取二氧化碳的实验后,欲对剩余废液的组成进行探究,并制定回收CaCl2的方案。
【提出问题】实验室制取二氧化碳后的废液中含有哪些溶质?
【猜想与假设】猜想一:CaCl2猜想二:CaCl2和HCl
【查阅资料】CaCl2溶液呈中性
【探究活动一】取少量废液等分成2份,甲、乙两组同学分别利用其中一份进行如下探究:
甲组同学向废液中滴加紫色石蕊溶液,溶液变成___________色,证明猜想二成立。
乙组同学用图1装置进行实验,将80mL一定质量分数的碳酸钠溶液逐滴加入废液,测得数据如图2。
【数据分析】乙组同学对图2数据进行讨论分析,证明猜想二成立。
I.a点的实验现象为___________。
Ⅱ.b点发生反应的化学方程式为___________。
Ⅲ.c点对应溶液中全部溶质的化学式为___________。
【探究活动二】丙组同学提出直接蒸发溶剂可从剩余废液中回收纯净CaCl2,理由是___________。
【交流与反思】甲组同学认为丙组同学提出的方法会对空气造成污染。在不借助其它试剂和仪器的情况下,除去废液中对空气造成污染的物质,建议最好先在废液中加入下面______(填选项序号)试剂。
A.CaO B.Ca(OH)2 C.CaCO3
【答案】①. 红 ②. 有气泡产生 ③. ④. NaCl Na2CO3 ⑤. 盐酸易挥发 ⑥. C
【解析】
【详解】①、紫色石蕊溶液遇酸变成红色,故猜想二CaCl2和HCl成立;
②、在a点时碳酸钠先和盐酸反应生成氯化钠、二氧化碳和水,故实验现象是有气泡产生;
③、b点时盐酸被消耗完全,碳酸钠和氯化钙反应生成氯化钠和碳酸钙沉淀,化学方程式是;
④、c点时,盐酸和氯化钙都被反应完全,溶液内只剩下氯化钠和碳酸钠了,故全部溶质的化学式为NaCl和Na2CO3;
⑤、盐酸具有挥发性,所以直接蒸发溶剂可从剩余废液中回收纯净CaCl2;
⑥、碳酸钙会和盐酸反应生成氯化钙、二氧化碳和水,故可除去废液中的盐酸。
17. 化学实验小组同学为研究某公共场所铁制护栏锈蚀的程度,将6.4g已生锈的铁片,放入一浓度的稀盐酸中充分反应,测得产生的气体质量与稀盐酸的质量关系如下图所示(假设铁片除有Fe2O3外,不含其他杂质)。
(1)生成氢气的质量为___________g。
(2)求该铁片中Fe2O3的质量分数为多少?(写出计算过程)
【答案】(1)0.2
(2)解:设稀盐酸中溶质质量分数为,和铁反应的稀盐酸的质量=115g-15g=100g
设该铁片中Fe2O3的质量为
故铁片中 Fe2O3的质量分数为=
答:该铁片中Fe2O3的质量分数为12.5%。
【解析】(1)由图可知,生成氢气的质量为0.2g。
(2)解析见答案。
相关试卷
这是一份[化学]安徽省芜湖市南陵县2024年九年级初中学业水平考试模拟试题(解析版),共13页。
这是一份2023年安徽省芜湖市南陵县初中学业水平考试模拟测化学试题(含解析),共13页。试卷主要包含了单选题,科普阅读题,流程题,科学探究题,计算题等内容,欢迎下载使用。
这是一份2023年安徽省芜湖市南陵县初中学业水平考试模拟测化学试题(含答案),共8页。试卷主要包含了下列实验操作正确的是,化学知识可以指导生活实践,健康生活离不开化学,部分超导材料中含有钇元素,某化学反应的微观示意图如图所示等内容,欢迎下载使用。

