[地理][三模]2024届贵州省毕节市高三考试试题(解析版)
展开一、选择题:本题共16小题,每小题3分,共48分。在每小题给出的四个选项中,只有一项是符合题目要求的。
“婚姻挤压”是指由于婚龄男女人口比例失调,导致部分人群在寻找配偶时面临困难。由于生育政策及文化背景等因素,中国城乡男性“婚姻挤压”都比较严重,乡村更严峻。完成下面小题。
1. 乡村男性“婚姻挤压”高于城镇的主要原因是( )
①家庭收入低②交通落后③男性家庭观念弱④女性多外出务工
A. ①②B. ①④
C. ②③D. ③④
2. 有效缓解我国当前乡村地区男性“婚姻挤压”的措施是( )
①缩小城乡经济差距②改善乡村人居环境
③合村并镇,减少乡村数量④加强男女平等的宣传教育
A. ①②B. ②③
C. ①③D. ②④
3. 有学者预测,未来10年我国男性“婚姻挤压”会继续升高,原因可能是( )
A. 全面二孩政策B. 人口流动
C. 经济发展D. 累积效应
【答案】1. B 2. A 3. D
【解析】
【1题详解】
乡村经济发展水平相对较低,家庭收入低,对女性吸引力不足,①正确;交通落后不是主要原因,②错误;不能说乡村男性家庭观念弱,③错误;乡村女性多外出务工,导致乡村女性数量相对减少,加剧了乡村男性的“婚姻挤压”,④正确。故选B。
【2题详解】
缩小城乡经济差距,可以减少乡村女性外流,同时也能提升乡村的吸引力,①正确;改善乡村人居环境,能增加乡村的吸引力,有利于缓解“婚姻挤压”,②正确;合村并镇,减少乡村数量,并不能直接缓解男性“婚姻挤压”问题,③错误;加强男女平等的宣传教育,对缓解当前乡村地区男性“婚姻挤压”的效果不明显,④错误。故选A。
【3题详解】
由于过去已经存在一定程度的男性“婚姻挤压”,随着时间推移,这种挤压会累积,未来 10 年可能会继续升高,D 正确。全面二孩政策主要影响的是人口数量和结构,对男性“婚姻挤压”的直接影响较小,A 错误;人口流动已经是当前存在的情况,不是未来继续升高的主要原因,B 错误;经济发展不一定会导致男性“婚姻挤压”继续升高,C 错误。故选D。
中国汽车工业协会数据显示,2023年我国新能源汽车产销量占全球比重超过60%,出口新能源汽车82.5万辆,单体电池能量密度突破300瓦时/公斤。完成下面小题。
4. 我国新能源汽车产业快速发展的关键因素是( )
A. 石油资源接近枯竭B. 国家环保政策的要求
C. 核心技术的突破D. 民众环保意识的提高
5. 新能源汽车在国内推广,急需解决的是( )
A. 完善公路网络B. 提高电动汽车续航里程
C. 完善充电桩等基础设施建设D. 完善电网设施
6. 新能源汽车普及使用后,国家需要重点关注的问题是( )
A. 电池生产材料的开发B. 废旧燃油汽车的回收处理
C. 提升新能源汽车的维修保养技术D. 新能源汽车淘汰电池的回收利用
【答案】4. C 5. C 6. D
【解析】
【4题详解】
核心技术的突破是新能源汽车产业能够快速发展的关键,使得新能源汽车在性能、续航等方面不断提升,从而推动其发展,C正确;石油资源接近枯竭是发展新能源汽车的背景之一,但不是关键因素,A错误;国家环保政策的要求是推动因素,但如果没有核心技术突破,产业也难以快速发展,B错误;民众环保意识的提高对新能源汽车发展有一定促进作用,但不是关键,D错误。故选C。
【5题详解】
新能源汽车的推广需要完善充电桩等基础设施建设,以方便用户充电,解决续航焦虑问题,C正确;完善公路网络对新能源汽车推广有一定帮助,但不是急需解决的,A错误;提高电动汽车续航里程是汽车生产企业需要努力的方向,但从整体推广角度看,完善基础设施更紧迫,B错误;完善电网设施是重要方面,但相比之下,充电桩等直接面向消费者的基础设施更为关键,D错误。故选C。
【6题详解】
新能源汽车普及后,会产生大量淘汰电池,其回收利用如果处理不好会带来环境等问题,需要重点关注,D正确;电池生产材料的开发是产业持续发展的需要,但不是普及使用后重点关注的首要问题,A错误;废旧燃油汽车的回收处理与新能源汽车普及使用后的重点问题关系不大,B错误;提升新能源汽车的维修保养技术是需要关注的,但不如淘汰电池回收利用紧迫,C错误。故选D。
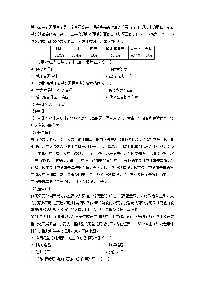
城市公共交通覆盖率是一个衡量公共交通系统完善程度的重要指标。它通常指的是在一定公共交通设施服务半径下,公共交通所能覆盖的面积占规划区面积的比率,下表为2022年不同区域城市地区公共交通覆盖率统计数据。完成下面小题。
7. 非洲城市公共交通覆盖率低的主要原因是( )
A. 经济水平低B. 环保意识弱
C. 城市交通拥堵D. 出行方式多样
8. 非洲提高城市公共交通覆盖率的合理措施( )
A. 大力发展城市轨道交通B. 鼓励私家车出行
C. 普及智能化公交系统D. 优化公交线网布局
【答案】7. A 8. D
【解析】
【分析】本题涉及交通运输线(网)布局的区位因素及变化,考查学生获取和解读信息、调用必备知识的能力。
【7题详解】
城市公共交通覆盖率是公共交通所能覆盖的面积占规划区面积的比率,读表格数据可知,非洲城市公共交通覆盖率低于全球平均水平,仅为23.8%,而欧洲和北美以及大洋洲覆盖率较高,由此可推断城市公共交通覆盖率与经济发展水平有关。结合所学知识,非洲经济发展水平与城市化水平较低,因此公共交通所能覆盖的面积较小,导致城市公共交通覆盖率低,A正确。城市公共交通覆盖率与环保意识无关,因此B选项错误。城市公共交通覆盖率低容易引发交通拥堵问题,C选项因果倒置,故C选项错误。出行方式多样不是导致城市公共交通覆盖率低的主要原因,因此D错误。故选A。
【8题详解】
优化公交线网布局可以提高公共交通所能覆盖的面积,提高覆盖率,因此D选项正确。大力发展城市轨道交通、鼓励私家车出行、普及智能化公交系统皆无法有效提高公共交通所能覆盖的面积占规划区面积的比率,因此A、B、C选项错误。故选D。
2024年3月,湖北省地质科学研究院研究团队在十堰市郧西县西北部的郧西大梁地区开展重要化石层调查中,发现丰富典型的泥盆纪珊瑚化石,为佐证秦岭山脉曾发生海陆变迁事件提供了重要科学实物证据。完成下面小题。
9. 推测泥盆纪时期秦岭地区的地理环境特征( )
A. 陆地暖湿B. 海洋暖湿
C. 陆地冷干D. 海洋冷干
10. 形成秦岭珊瑚礁化石的地质作用过程是( )
①侵蚀作用②沉积作用③地壳运动
A. ①②③B. ②①③
C. ②③①D. ③②①
【答案】9. B 10. C
【解析】
【9题详解】
题目中提到发现了丰富典型的泥盆纪珊瑚化石,珊瑚主要生活在温暖的海洋环境中,所以可推测泥盆纪时期秦岭地区是海洋暖湿的地理环境,B正确;陆地暖湿、陆地冷干、海洋冷干都不符合珊瑚生长的条件,ACD错误。故选B。
【10题详解】
首先是泥盆纪时期海洋环境中大量珊瑚等生物遗体在海底沉积(②),经过漫长的地质年代,地壳运动使这些沉积物抬升形成陆地(③),之后又经过侵蚀作用,这些珊瑚化石得以显露出来(①),所以正确顺序是②③①,C正确,ABD错误。故选C。
青海湖成湖初期属于黄河水系;距今.13万年前的新构造运动(指从新第三纪以来发生的地壳运动,是引起第四纪自然环境变化的重要因素),使青海湖流域逐渐演变为独立水系。完成下面小题。
11. 青海湖成湖初期湖水的性质和主要支出方式为( )
A. 咸水蒸发B. 淡水地表径流
C. 淡水蒸发D. 咸水地表径流
12. 青海湖成湖初期与黄河水系相连的河流是( )
A. 布哈河B. 哈里根河
C. 倒淌河D. 黑马河
13. 新构造运动对青海湖流域造成的主要影响( )
A. 降水量增加B. 湖泊补给类型减少
C. 湖面蒸发增大D. 东南部隆起显著
【答案】11. B 12. C 13. D
【解析】
【11题详解】
由材料可知,青海湖成湖初期属于黄河水系,有河流注入,所以初期为淡水湖,主要支出方式为地表径流,B正确,ACD错。故选B。
【12题详解】
由图可知,青海湖成湖初期是一个大淡水湖泊,与黄河水系相通,湖水通过东南部的倒淌河泄入黄河,C正确,ABD错。故选C。
【13题详解】
依据材料信息分析可知,“青海湖成湖初期属于黄河水系”,但由于新构造运动“使青海湖流域逐渐演变为独立水系”,据此可推测这主要是东南部隆起显著,倒淌河被堵塞,迫使它由东向西流入青海湖,使青海湖转变为咸水湖,D正确;新构造运动使青海湖流域更加封闭,降水量减少,A错;湖泊面积减少,湖面蒸发量减少,C错;新构造运动对补给类型影响小,B错误。故选D
暖区暴雨一般是指发生南岭附近至南海北部,华南未受冷空气控制时产生的暴雨,大多发生在锋面雨带南侧200~300km暖区位置,其降水强度受小尺度空间因素影响较大。下图为南岭以南某区域等高线地形图,完成下面小题。
14. 造成暖区暴雨空间分布特点的主要原因是( )
①偏南风带来充足的水汽②锋面雨带北移
③强热带气旋活动频繁④准静止锋滞留
A. ①②B. ②③
C. ①③D. ②④
15. 暖区暴雨发生的主要时段可能是( )
A. 2、3月B. 5、6月
C. 8、9月D. 11、12月
16. 暖区暴雨强度较大的区域可能为( )
A. ①B. ②
C. ③D. ④
【答案】14. A 15. B 16. C
【解析】
【14题详解】
暖区暴雨一般是指发生南岭附近至南海北部,偏南风带来充足的水汽,受南岭阻挡形成降水,①正确;大多发生在锋面雨带南侧200~300km暖区位置,锋面雨带北移带来降水,②正确;强热带气旋活动影响范围大,③错误;准静止锋滞留会造成连续性降水,④错误,综上所述,A正确,BCD错误,故选A。
【15题详解】
暖区暴雨一般是指发生南岭附近至南海北部,华南未受冷空气控制时产生的暴雨,大多发生在锋面雨带南侧200~300km暖区位置,华南5、6月未受冷空气控制,且此时锋面雨带北移至长江中下游地区,B正确;2、3月锋面雨带还未登陆形成,11、12月锋面雨带已撤出大陆,AD错误;8、9月雨带已经北移至华北地区,C错误,故选B。
【16题详解】
读图,③地位于迎风坡,受偏南风影响大,且靠近河流,水汽充足,降水强度大,C正确;①受小山丘阻挡,水汽较少,A错误;②地形平坦,水汽没被抬升,B错误;④受山地阻挡,水汽较少,D错误,故选C。
二、非选择题:本题共3小题,共52分。
17. 阅读图文资料,按要求作答。
2020年市场调研报告显示,荷兰花卉产量约占全球总量的一半。近年来我国云南大力发展花卉种植,2022年全省鲜花产量超177亿枝,产值达到157.76亿元,花农户均收入达4.8万元。相对于鲜花的巨大产量,云南大部分鲜花产业供应链还处于较为传统的模式中。下图示意云南鲜花传统供应链流程。
(1)简述与荷兰相比云南花卉种植的优势自然条件。
(2)简述云南鲜花传统供应链主要存在的问题。
(3)说明云南花卉产业的发展对乡村振兴的重要意义。
【答案】(1)①纬度低,热量充足;②晴天多,光照充足;③地形差异大,品种多样;
(2)①流通环节多,交易成本高,导致销售价格高;②周转时间长,导致花卉损耗大,质量下降
(3)①提高农民收入,增加就业机会,带动相关产业发展,推动乡村经济发展;②推动乡村产业结构的调整和升级,促进乡村经济的多元化发展;③丰富乡村文化内涵,促进乡村生态环境的改善和保护。
【解析】
【小问1详解】
荷兰位于西欧,地处温带地区;云南位于我国南方,属于热带与亚热带地区,与荷兰相比,云南的温度较低,热量条件更优越。荷兰属于温带海洋性气候,常年受盛行西风的影响,全年温和湿润;云南属于亚热带季风气候,晴天多于荷兰,光照更加充足。荷兰的地形以平原为主,自然条件单一,花卉品种较为单一;云南地处云贵高原,地形崎岖不平,地势起伏大,造成气候的垂直地域分异明显,花卉品种多样。
【小问2详解】
由图可知,云南的鲜花传统供应链经过种苗供应商、花农、交易市场、批发商、零售商等众多环节,提高了交易成本,进而使鲜花售价提高。供应链环节多,延长了周转流通时间,在周转过程中对花卉造成一定的损耗,降低了花卉的品质。
【小问3详解】
相比于传统农业发展,花卉的单位面积产值更高,农民收入提高;花卉种植涉及的环节较多,花卉产业的发展能够提供更多的就业岗位,带动仓储、物流等相关产业的发展。相关产业的发展使得乡村的产业结构得以优化,第一产业比重降低,第三产业比重提高,促进乡村经济的多元化发展。花卉生长过程具有较高的美学价值,花卉产业的发展可以丰富乡村的文化内涵,促进生态环境的改善。
18. 阅读图文资料,按要求作答。
我国冻土分布广泛,分为季节冻土和多年冻土,东北地区全境为冻土区,除大小兴安岭北部区域为多年冻土区外,其余绝大部分为季节冻土区。气候是冻土分布的主导因素,影响着冻土的冻结深度和分布范围,同时冻土变化又反作用于生态与气候系统。下图示意哈尔滨多年平均不同深度土壤冻融期变化。
(1)分析大小兴安岭北部区域为多年冻土的原因。
(2)描述哈尔滨多年平均土壤冻融的时空变化过程。
(3)简述图中ED段冻土融化时空差异的原因。
【答案】(1)①纬度高,气温低;②海拔高,气温低;③地处冬季风迎风坡,受冬季风影响大,气温低。④蒸发弱,土壤含水率较高。
(2)①11月9日至次年4月5日左右,由表层向底层逐渐冻结(冻结期至稳定期由表层向底层逐渐冻结);②4月5日后,随着时间推移,CD段由底层至表层逐渐融化,ED段由表层至底层逐渐融化。
(3)4月后,随着太阳直射点北移,太阳辐射增强,地表温度上升,导致表层冻土开始融化;②土壤表层热量逐渐向下传导,底层地温逐渐升高,底层冻土逐渐融化。
【解析】
【小问1详解】
大小兴安岭北部区域纬度高,太阳高度角小,获得的太阳热量少,冬季漫长且寒冷,有利于多年冻土的维持。大小兴安岭海拔高,海拔高处气温通常比同纬度低海拔地区更低,寒冷条件更有利于多年冻土形成。地处冬季风迎风坡,冬季风带来寒冷空气,迎风坡受其影响更明显,加剧了寒冷程度。蒸发弱,土壤含水率较高,水的比热容较大,能保持较低温度,且有助于冻土的形成和稳定。
【小问2详解】
读图可知,从11月9日开始进入冻结期,到次年4月5日左右这一阶段,土壤按照从表层到深层的顺序逐渐冻结。而在融化期,4月5日之后,CD 段先从底层开始融化,ED 段则是从表层开始逐渐向底层融化。
【小问3详解】
4 月后,随着太阳直射点北移,太阳辐射增强带来更多热量,使地表升温,促使表层冻土率先融化。随着时间推移,表层获得的热量逐渐向下传递,使底层土壤温度也慢慢升高,从而实现底层冻土的融化,这种热量传递过程导致了融化在时间和空间上的差异。
19. 阅读图文资料,按要求作答。
黄河发源于青藏高原巴颜喀拉山北麓,呈“几”字形流经青海、四川、甘肃、宁夏、内蒙古、山西、陕西、河南、山东9省区,全长5464公里,是我国第二长河。黄河流域西接昆仑、北抵阴山、南倚秦岭、东临渤海,横跨东中西部,是我国重要的生态安全屏障,也是人口活动和经济发展的重要区域,在国家发展大局和社会主义现代化建设全局中具有举足轻重的战略地位。
黄河流域最大的矛盾是水资源短缺。上中游大部分地区位于400毫米等降水量线以西,气候干旱少雨,多年平均降水量446毫米,仅为长江流域的40%;多年平均水资源总量647亿立方米,不到长江的7%;水资源开发利用率高达80%,远超40%的生态警戒线。
——节选自《黄河流域生态保护和高质量发展规划纲要》
(1)简述水资源短缺对黄河流域保障国家粮食安全的影响。
(2)分析黄河流域下游地区水资源短缺的原因。
(3)提出缓解黄河流域下游地区水资源短缺的有效措施。
【答案】(1)①黄河流域是我国重要的农牧业生产区;②水资源短缺影响农牧业的正常生产;③水资源短缺导致土地退化。
(2)①处于温带季风气候区,年降水量较小,降水变率大;②春季降水少,气温回升快,蒸发旺盛,但需水量大;③黄河下游人口多,工农业发达,需水量大;④水污染严重,居民节水意识差。
(3)①加强管理,合理分配上中下游水资源;②实施跨流域调水;③发展节水农业,提高水资源利用率;④加强宣传,提高居民节水意识。
【解析】
【小问1详解】
黄河流域是我国重要的农牧业生产区,水资源短缺,灌溉用水不足,会使农作物生长受限,导致粮食减产,威胁粮食安全。缺水还可能引发土地荒漠化等生态问题,进一步影响农业生产的基础条件,对长期保障粮食安全不利。
【小问2详解】
黄河流域下游地区处于温带季风气候区,温带季风气候的特点导致降水总量较小且不稳定,是水资源短缺的自然因素之一。 春季降水少,气温回升快,蒸发旺盛,春季是农作物生长和农业用水的关键时期,需水量大,这种供需矛盾加剧了短缺。 黄河下游地区庞大的人口和发达的工农产业对水资源的消耗巨大,这是社会经济方面的重要原因。水污染减少了可用水资源量,而居民节水意识差则导致水资源浪费,进一步加重短缺状况。
【小问3详解】
通过科学的水资源管理,确保水资源的合理利用和分配,避免不合理的消耗。可以从水资源相对丰富的地区调入水资源,缓解下游缺水状况。农业是用水大户,通过采用节水技术等提高用水效率。加强宣传,从意识层面减少水资源的浪费,使人们养成节约用水的习惯。
非洲
亚洲
南美
欧洲和北美
大洋洲
全球
23.8%
25.4%
33%
60.3%
67.4%
37%
[地理][三模]2024届贵州省遵义市高三试题(解析版): 这是一份[地理][三模]2024届贵州省遵义市高三试题(解析版),共10页。试卷主要包含了选择题等内容,欢迎下载使用。
[地理][三模]2024届贵州省毕节市高三考试试题(解析版): 这是一份[地理][三模]2024届贵州省毕节市高三考试试题(解析版),共9页。
贵州省毕节市2024届高三下学期三模地理试卷(Word版附答案): 这是一份贵州省毕节市2024届高三下学期三模地理试卷(Word版附答案),文件包含贵州省毕节市2024年高三三模考试地理试题docx、地理答案pdf等2份试卷配套教学资源,其中试卷共7页, 欢迎下载使用。

