吉林省通化市梅河口市第五中学2024-2025学年高三上学期开学考试生物学试题(含答案)
展开
这是一份吉林省通化市梅河口市第五中学2024-2025学年高三上学期开学考试生物学试题(含答案),共11页。试卷主要包含了选择题等内容,欢迎下载使用。
一、选择题(本题共15小题,每小题2分,共30分。在每小题给出的四个选项中,只有一项是符合题目要求的。)
1. 《齐民要术》记载了一种称为“动酒酢(‘酢’同‘醋’)法”酿醋工艺:“大率酒一斗,用水三斗,合瓮盛,置日中曝之。七日后当臭,衣(指菌膜)生,勿得怪也,但停置,勿移动,挠搅之。数十日,醋成。"下列叙述错误的是( )
A. 该方法依据的原理是醋酸菌在氧气、糖源充足时将酒精转化为乙酸
B. 加水的目的是对酒进行稀释,避免渗透压过高杀死醋酸菌
C. “衣”位于变酸的酒表面,是由原酒中的醋酸菌大量繁殖形成的
D. “挠搅”有利于酒精与醋酸菌充分接触,还可以增加溶液中的溶解氧
2. 某生物兴趣小组以西瓜5天龄幼苗子叶为外植体进行相关实验研究,得到如图所示的实验结果。下列相关叙述正确的是( )
A. 实验开始前应对所用培养基和西瓜幼苗子叶进行灭菌处理
B. 图示结果表明,诱导形成愈伤组织的最适暗处理时间在1~3周内
C. 暗处理时间的长短对细胞脱分化率和再分化率的影响均不大
D. 西瓜幼苗子叶脱分化形成愈伤组织的过程中细胞发生了分化
3. 某患者,54岁,因病切除右侧肾上腺。术后检查发现,患者血浆中肾上腺皮质激素水平仍处于正常范围。对于出现这种现象的原因,错误的解释是( )
A. 切除手术后,对侧肾上腺提高了肾上腺皮质激素的分泌量
B. 下丘脑可感受到肾上腺皮质激素水平的变化,发挥调节作用
C. 下丘脑可分泌促肾上腺皮质激素,促进肾上腺皮质激素的分泌
D. 垂体可接受下丘脑分泌的激素信号,促进肾上腺皮质的分泌功能
4. 光合作用通过密切关联的两大阶段—光反应和暗反应实现。对于改变反应条件而引起的变化,下列相关说法正确的是( )
A. 突然中断CO2供应会暂时引起叶绿体基质中C5/C3的值减小
B. 突然中断CO2供应会暂时引起叶绿体基质中ATP/ADP的值增加
C. 突然将红光改为绿光会暂时引起叶绿体基质中C3/C5的值减小
D. 突然将绿光改为红光会暂时引起叶绿体基质中ATP/ADP的值减小
5. 铁皮石斛是我国名贵中药,生物碱是其有效成分之一。应用组织培养技术培养铁皮石斛拟原球茎(简称PLBs,类似愈伤组织)生产生物碱的实验流程如下。下列分析错误的是( )
A. 选用分化程度低新生营养芽可保证实验有较高的成功率
B. 诱导新生营养芽变成PLBs的关键是适宜的植物激素和营养条件
C. PLBs增殖培养的目的是需要将PLBs再分化成铁皮石斛植株
D. 实验需定期取样检测PLBs的重量和生物碱的含量
6. 水肿可发生于局部,如肺水肿、脑水肿、下肢水肿等,是血液内过多的液体通过血管壁渗入到组织液中。下列哪项不属于引起局部水肿的原因( )
A. 局部组织细胞代谢旺盛,组织液渗透压升高
B. 肾小球肾炎导致蛋白尿,血浆渗透压升高
C. 过敏反应中释放的组胺引起毛细血管壁的通透性增强
D. 营养不良引起组织液渗透压比血浆渗透压高
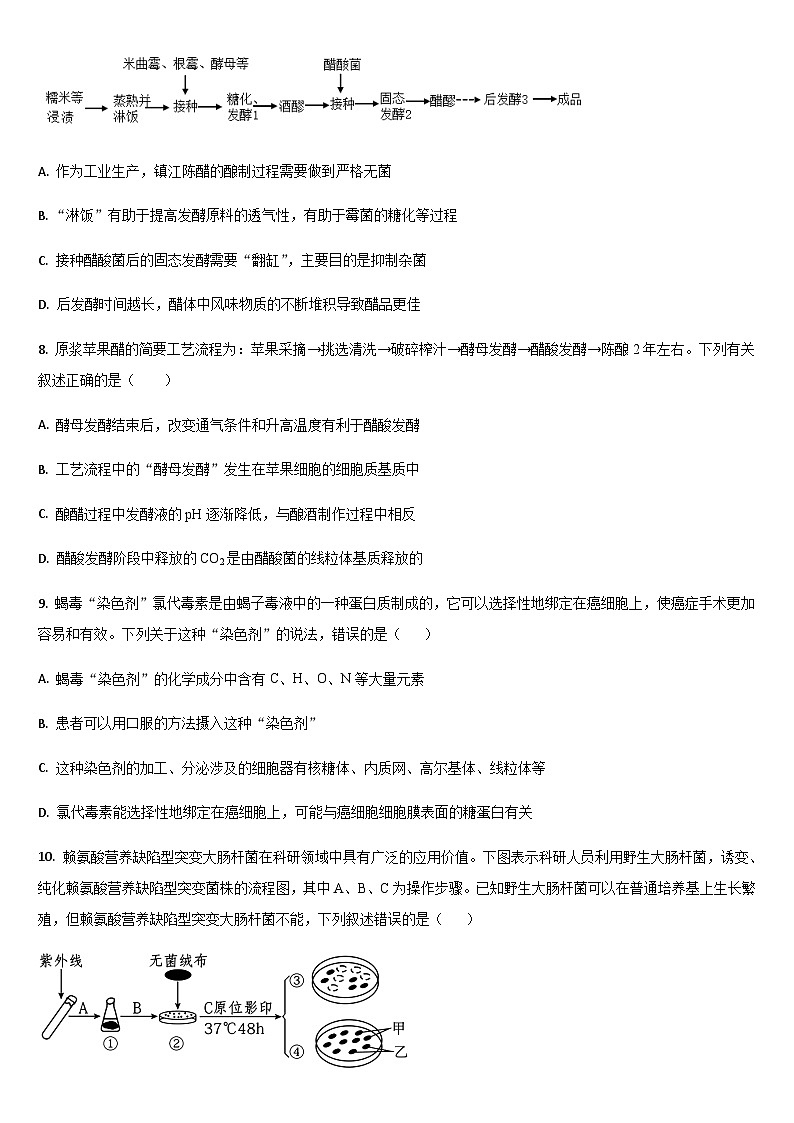
7. 镇江陈醋具有“色、香、酸、醇、浓”之特色,其主要工艺流程如下图。相关叙述正确的是( )
A. 作为工业生产,镇江陈醋的酿制过程需要做到严格无菌
B. “淋饭”有助于提高发酵原料的透气性,有助于霉菌的糖化等过程
C. 接种醋酸菌后的固态发酵需要“翻缸”,主要目的是抑制杂菌
D. 后发酵时间越长,醋体中风味物质的不断堆积导致醋品更佳
8. 原浆苹果醋的简要工艺流程为:苹果采摘→挑选清洗→破碎榨汁→酵母发酵→醋酸发酵→陈酿2年左右。下列有关叙述正确的是( )
A. 酵母发酵结束后,改变通气条件和升高温度有利于醋酸发酵
B. 工艺流程中的“酵母发酵”发生在苹果细胞的细胞质基质中
C. 酿醋过程中发酵液的pH逐渐降低,与酿酒制作过程中相反
D. 醋酸发酵阶段中释放的CO2是由醋酸菌的线粒体基质释放的
9. 蝎毒“染色剂”氯代毒素是由蝎子毒液中的一种蛋白质制成的,它可以选择性地绑定在癌细胞上,使癌症手术更加容易和有效。下列关于这种“染色剂”的说法,错误的是( )
A. 蝎毒“染色剂”的化学成分中含有C、H、O、N等大量元素
B. 患者可以用口服的方法摄入这种“染色剂”
C. 这种染色剂的加工、分泌涉及的细胞器有核糖体、内质网、高尔基体、线粒体等
D. 氯代毒素能选择性地绑定在癌细胞上,可能与癌细胞细胞膜表面的糖蛋白有关
10. 赖氨酸营养缺陷型突变大肠杆菌在科研领域中具有广泛的应用价值。下图表示科研人员利用野生大肠杆菌,诱变、纯化赖氨酸营养缺陷型突变菌株的流程图,其中A、B、C为操作步骤。已知野生大肠杆菌可以在普通培养基上生长繁殖,但赖氨酸营养缺陷型突变大肠杆菌不能,下列叙述错误的是( )
注:原位影印是指用无菌绒布轻盖在已经长好菌落的培养基②上,然后不转动任何角度,将②上的菌落按原位“复印”至新的培养基③和④上。
A. 培养基①和②在物质种类上差异在于,前者不含凝固剂
B. 野生大肠杆菌在紫外线的照射下,可提高基因突变的频率
C. 培养基③和④在物质种类上的差异在于,前者不含赖氨酸
D. 培养基④上,乙是由赖氨酸营养缺陷型突变菌繁殖而来
11. 罗布泊野骆驼国家级自然保护区是以保护世界极度濒危、我国一级保护物种野双峰驼及罗布泊地区生态系统为主要目的的荒漠类自然保护区。下列相关叙述错误的是( )
A. 该自然保护区中所有的野双峰驼构成一个种群
B. 该自然保护区中的沙子、水等属于生态系统的无机环境
C. 该自然保护区中所有动植物构成生态系统的群落层次
D. 与野双峰驼相比,该自然保护区中的植物缺少“系统”层次
12. APOE蛋白是人体载脂蛋白之一,主要参与人体脂蛋白的转化和代谢。APOE蛋白中共含有299个氨基酸,在人群中有APOE2、APOE3和APOE4等3种亚型。下列相关叙述正确的是( )
A. APOE2、APOE3和APOE4在人体中行使完全相同的功能
B. APOE蛋白存在不同亚型可能与蛋白质的空间结构有关
C. 氨基酸脱水缩合形成APOE蛋白的过程中生成298个水分子
D. APOE蛋白中含有的氨基数目为299个氨基酸的R基上的氨基数加1
13. 蛋白水解酶分为内切酶和外切酶2种,其中内切酶作用于肽链内部特定的区域,若酶1作用于天冬氨酸(C4H7NO4)氨基端的肽键,酶2作用于亮氨酸(C6H13NO2)两侧的肽键,某五十肽经酶1和酶2分别作用后产生的肽链如图所示。下列叙述正确的是( )
A. 将该五十肽加热处理后,用双缩脲试剂鉴定不会出现紫色现象
B. 该五十肽的第23号位为亮氨酸,亮氨酸的R基为—C4H10
C. 若酶1和酶2同时作用于此多肽,可形成4条肽链和1个氨基酸.
D. 经酶1作用后形成的肽链A、B、C和原五十肽相比少了1个氧原子
14. 康奈尔大学的一项研究揭示了人体内蛋白质分选转运装置的作用机制,即为了将细胞内的废物清除,细胞膜塑形蛋白会促进囊泡(“分子垃圾袋”)的形成,将来自细胞内旧的或者受损的蛋白质“逮”进内部“回收利用工厂”,并将废物降解成为“组件”,重新利用。下列相关叙述正确的是 ( )
A. “回收利用工厂”可能是溶酶体,“组件”可能是氨基酸或核苷酸
B. 细胞膜塑形蛋白含量与该细胞降解胞内废物能力呈正相关
C. 人体细胞内能形成囊泡的细胞器有内质网、高尔基体和细胞膜等
D. “分子垃圾袋”边界的主要成分是蛋白质和胆固醇,其中胆固醇能增强该结构的流动性
15. 生物技术是以现代生命科学理论为基础,在个体、细胞及分子水平上研究及制造产品或改造动物、植物、微生物等,并使其具有所期望的品质和特性。下列叙述错误的是( )
A. 干细胞培养在临床医学等领域前景广泛,但也可能面临安全性问题
B. 通过改造基因使β-干扰素第17位半胱氨酸变为丝氨酸,生产稳定性更高的干扰素
C. 将基因编辑技术应用于生殖性克隆,不符合人类伦理道德
D. 生物武器是用微生物、毒素、干扰素及重组致病菌等来形成杀伤力
二、选择题(本题共5小题,每小题3分,共15分。在每小题给出的四个选项中,有一项或多项是符合题目要求的。全部选对得3分,选对但不全得1分,有选错得0分。)
16. 普洱茶分为生普和熟普,熟普茶叶需后发酵(人为加水提温,加速茶叶熟化去除生茶苦涩以达到入口纯、回甘、汤色红浓)形成的。熟普的香味会随着陈化的时间而越发浓郁。下列相关叙述正确的是( )
A. 人为加水,温度不宜过高,促进微生物繁殖,延长发酵的时间
B. 熟普后发酵过程应控制发酵环境条件,调节微生物代谢途径
C. 熟普发酵一段时间后要进行灭菌并密封,有利于茶的长期保存
D. 饮用熟普后回甘,可能因为发酵后茶叶中单糖、二糖含量增加
17. 俗话说:“秋风起,蟹脚肥”,此时蟹黄多油满、壳薄、肉质细腻。下列说法正确的是( )
A. 组成蟹细胞的钙、铁、磷、氮等微量元素大多以化合物的形式存在
B. 蟹壳含有几丁质,几丁质能用于废水处理、制作人工皮肤等
C. 秋季母蟹因其含量较高的脂肪而黄多油满,因此脂肪是蟹细胞主要的储能物质
D. 熟螃蟹肉更容易消化是因为高温使肽键断裂,蛋白质容易被蛋白酶水解
18. H+-K+泵是ATP驱动的离子转运蛋白。人进食后,胃壁细胞的细胞质中含有H+-K+泵的囊泡会转移到细胞膜上。胃壁细胞通过H+-K+泵向胃液中分泌H+同时吸收K+。细胞内K+又可经通道蛋白顺浓度梯度进入胃腔。下列分析正确的是( )
A. H+-K+泵的形成与核糖体、内质网和高尔基体有关
B. H+和K+进出胃壁细胞膜的方式均需要转运蛋白和消耗能量
C. H+-K+泵以囊泡的形式转移到细胞膜上对于维持胃内的酸性环境是非常重要的
D. 抑制 H+-K+泵功能的药物可用来有效地减少胃酸的分泌
19. 研究人员从小鼠胚胎中分离获取胚胎成纤维细胞进行贴壁培养,在传代后的不同时间点检测细胞数目,其结果如图所示。下列相关叙述正确的是( )
A. 贴壁细胞需要用胰蛋白酶处理,再用离心法收集
B. 原代和传代细胞都需要放入培养箱中进行培养
C. 选取②时期的细胞进行传代培养比①时期的更合理
D. 只要提供适宜的培养条件,该细胞培养将会无限传代
20. 肾小管上皮细胞膜上存在一种Na+-K+-2Cl-的“同向转运体”,1个Na+借助该转运体顺浓度梯度从肾小管腔进入细胞,同时将1个K+和2个Cl-一起逆浓度梯度转运到细胞内。 已知药物呋塞米能抑制该转运体的运输功能。下列说法错误的是( )
A. 三种离子借助该转运体进入细胞的跨膜运输方式相同
B. 三种离子借助该转运体进入细胞时均不需要与其结合
C. 该转运体磷酸化导致其空间结构改变,进而将离子转运至胞内
D. 推测药物呋塞米具有利尿作用,有利于维持内环境的渗透压
二、非选择题
21. 图1.体现了细胞膜的功能之一,图2是各不同细胞器中有机物含量的柱状图,图3是部分细胞的结构模式图。请回答下列问题:
(1)图1所示体现了细胞膜_____的功能,高等植物细胞之间可通过E_____(填结构名称)相互连接,实现该功能。
(2)图2中的A对应图3中的细胞器_____(填标号),它们都与_____(填功能)有关。
(3)图3中Ⅲ是_____(填“原核”或“真核”)细胞,判断的依据是_____;③分布在_____细胞中,与细胞的_____有关。
22. 产脂肪酶酵母可用于处理含油废水,同时可获得蛋白质。有研究人员尝试从餐馆厨房污水排放沟取样,筛选产脂肪酶酵母菌株,初步流程如下图所示。据图回答下列问题:
(1)Ⅰ号培养基中应选择______作为唯一的碳源。
(2)过程③的接种方式为______。要判断所制备的培养基是否具有筛选作用,同时还需将样本接种到牛肉膏和蛋白陈的完全培养基上,若______,说明具有筛选作用。
(3)酵母菌絮凝是指菌体细胞间通过细胞壁相互粘附、聚集成团的现象。适当提高酵母菌的絮凝能力,有助于发酵结束时细胞和产物的分离,可大幅节约生产成本。科研人员发现酵母菌的R基因对絮凝能力有一定的抑制作用,下图表示科研人员利用同源重组(在两个DNA分子的同源序列之间直接交换的一种重组)基因敲除技术敲除R基因的过程。
①研究人员将整合了lx序列的庆大霉素抗性基因导入酵母菌,lx-庆大霉素抗性基因通过同源重组的方式整合到酵母菌基因组中,重组片段上庆大霉素抗性基因的作用是______。利用PCR技术检测1x-庆大霉素抗性基因是否替换R基因,扩增时引物应选择下图中的______。在PCR延伸阶段中______催化脱氧核苷酸连接到引物上。
②将导入PC质粒的酵母菌,接种于添加______的马铃薯琼脂培养基中,获得敲除R基因且无庆大霉素抗性基因标记的酵母菌。Cre酶与基因工程中______(工具酶)作用类似,上述过程中其发挥作用时需断裂______个磷酸二酯键。
23. 细胞呼吸是植物生理过程的一个关键环节,它不仅为植物的生长提供必要的能量,还是代谢的枢纽。细胞呼吸和光合作用在原料、产物等多个方面存在着联系。对细胞呼吸速率的测定无论在理论研究还是生产实践上都有着重要的意义。测定细胞呼吸速率的方法有多种。回答下列问题:
(1)若以单位时间内CO2 浓度的变化表示呼吸速率,可用CO2浓度传感器在密闭容器中测定实验前后的CO2浓度,然后进行计算。将第一个容器中O₂浓度设置为零,其他容器中的O₂浓度由低依次变高(最后一个容器O₂ 浓度足够高),得到各容器中CO2的含量变化并绘制CO2浓度变化曲线,则当容器中为种子时(该种子无氧呼吸产物为酒精和CO2,CO2浓度变化曲线的走势为____________。为了使实验数据更准确,在容器中放入的种子必须经过_______处理。
(2)若以单位时间内O₂浓度的变化表示呼吸速率,可利用液滴移动法进行测定。当容器中为绿色植物时,要进行_______处理,为了校对外界物理因素对实验结果的影响,对照组放入的材料为____________。
(3)若用单位时间内干重变化表示呼吸速率,可采用叶圆片称量法,如图所示
实验中在叶柄基部做环剥处理的目的是_____________,在不同时刻分别从同一叶片上陆续取下面积为 1cm2的叶圆片,取下后进行_____处理后称其质量,按图示字母计算,叶片的呼吸速率为________g⋅cm⁻¹⋅h⁻¹。
24. 甘草酸(GA)是甘草地下部分的一种重要生理活性物质,具有阻止病毒复制、恢复免疫力、抑制癌细胞生长等功效。传统的GA一直依赖于植物提取,属于资源依赖型产品。科研人员一直在探索借助生物工程技术生产GA,以解决甘草酸及其他稀缺天然产物获取过程中存在的资源短缺等问题。
(1)甘草酸由于其在植物细胞中含量低,栽培甘草质量差异较大,科研人员可通过细胞产物的工厂化生产,以获得_____________(初生代谢物/次生代谢物),主要应用的技术是_____________,来获得大量甘草细胞,用于诱导和提取甘草酸。
(2)在明确甘草酸的生物合成途径和其中几种关键酶后,科研人员尝试借助基因工程和发酵工程,开发了酵母细胞工厂合成甘草酸的途径。具体如下:
Ⅰ构建基因表达载体。科研人员获取几种关键酶基因,借助PCR 技术大量扩增后,为使其在受体细胞中高效表达,要将获得的目的基因插入______________和_____________之间,构建出基因表达载体。
Ⅱ将目的基因导入受体细胞。将基因表达载体导入感受态的酵母菌细胞中。
Ⅲ为了快速检测甘草酸,科研人员利用细胞工程技术制备了抗甘草酸的单克隆抗体,其基本操作过程如图所示。
图中给小鼠注射甘草酸一牛血清白蛋白结合抗原的目的是______________;相较于植物细胞融合,促进过程②特有的方法是_____________来诱导细胞甲和骨髓瘤细胞的融合。进行过程③的筛选后,得到杂交瘤细胞。④过程的目的是______________。制备的单克隆抗体检测GA 所利用的技术是______________.
25. 胚胎移植是胚胎工程的最终技术环节,牛的胚胎移植在我国部分地区已经进入生产应用阶段,下图是牛胚胎移植示意图。请回答下列问题。
(1)图中a指___________,配种后体内受精作用的场所是_______________,受精作用过程中______________、_______________依次发生生理反应,防止多精入卵。
(2)胚胎移植的所需胚胎可以来自体外受精技术。为获得雌性双犊牛,可利用X、Y精子在分离介质中沉降速度的差异进行离心,分离得到的精子需要经过__________才能与发育到________期的卵母细胞完成受精,受精卵发育到___________期时可通过________技术获得同卵双胎,再进行胚胎移植。
(3)利用胚胎移植技术促进畜牧业发展的优势是__________________。
ABCBC BBABD CBDBD 16BD 17BC 18 ACD 19ABC 20ABC
21(1) ①. 进行细胞间的信息交流 ②. 胞间连丝
(2) ①. ②和④ ②. 能量转换
(3) ①. 原核 ②. 无以核膜为界限的细胞核 ③. 动物与低等植物 ④. 有丝分裂
22(1)脂肪 (2) ①. 稀释涂布平板法 ②. 牛肉膏和蛋白胨的完全培养基上的菌落数明显多于制备的选择培养基
(3) ①. 作为标记基因,筛选出R基因敲除的突变菌株 ②. 引物1和引物6 ③. 耐高温的DNA聚合酶 ④. 乳糖 ⑤. 限制酶 ⑥. 4
23(1) ①. 先降后升再不变 ②. 消毒
(2) ①. 黑暗##遮光 ②. 相同体积的死植物
(3) ①. 限制叶片有机物的输入和输出 ②. 烘干 ③. (x-z) ÷3
24
(1) ①. 次生代谢物 ②. 植物细胞培养
(2) ①. 启动子 ②. 终止子 ③. 对小鼠进行免疫处理,得到能产生特定抗体的B 淋巴细胞 ④. 灭活病毒诱导法 ⑤. 通过抗体检测呈阳性来获得分泌所需抗体的杂交瘤细胞 ⑥. 抗原-抗体杂交技术
25(1) ①. 超数排卵 ②. 输卵管 ③. 透明带 ④. 卵细胞膜
(2) ①. (精子)获能 ②. MⅡ ③. 桑葚胚或囊胚 ④. 胚胎分割(二分胚胎分割技术)
(3)充分发挥雌性优良个体的繁殖潜力
相关试卷
这是一份2024届吉林省通化市梅河口市第五中学高三三模生物试题,共12页。试卷主要包含了选择题,四营养级的丁可能属于同一个种群等内容,欢迎下载使用。
这是一份吉林省通化市梅河口市第五中学2023-2024学年高一下学期开学考试生物试卷(Word版含解析),共23页。试卷主要包含了选择题等内容,欢迎下载使用。
这是一份吉林省通化市梅河口市第五中学2023-2024学年高一下学期开学生物试题,共7页。试卷主要包含了选择题等内容,欢迎下载使用。

