中考数学一轮复习:不等式(组)(讲义)
展开
这是一份中考数学一轮复习:不等式(组)(讲义),共6页。学案主要包含了不等式的相关概念,不等式的性质,一元一次不等式组的解法等内容,欢迎下载使用。
知识梳理
一、不等式的相关概念
1.不等式:用不等号表示大小关系的式子叫做不等式.
2.不等式的解:使不等式成立的未知数的值叫做不等式的解.
【注意】一般情况下,不等式的解有无数个,但不等式的特殊解可以是有限个.
3.不等式的解集:一般地,一个含有未知数的不等式的所有的解,组成这个不等式的解集.
【注意】不等式的解集必须符合两个条件:(1)解集中的每一个数值都能使不等式成立;(2)能够使不等式成立的所有数值都在该解集中.
二、不等式的性质
【注意】两边同乘的数不能是0,若两边同乘0,则不等式变为等式0=0;两边同时除以的数也不能是0,因为0作为除数无意义.
典型例题
1.给出下列命题:
①若,则;
②若,则;
③若,则;
④若,则.
其中正确的是( )
A.③④B.①③C.①②D.②④
【答案】A
【解析】当时,不成立,故①错误;当时,不等号方向改变,故②错误.故选A.
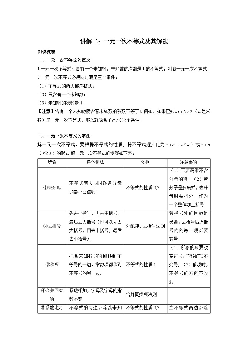
讲解二:一元一次不等式及其解法
知识梳理
一、一元一次不等式的概念
1一元一次不等式:含有一个未知数,未知数的次数是1的不等式,叫做一元一次不等式.
2.一元一次不等式必须同时满足三个条件:
(1)不等式的两边都是整式;
(2)只含有一个未知数;
(3)未知数的次数是1.
【注意】含有一个未知数隐含着未知数的系数不等于0.例如,如果已知(是常数)是一元一次不等式,那么就隐含了这个条件.
二、一元一次不等式的解法
解一元一次不等式,要根据不等式的性质,将不等式逐步化为()或()的形式.解一元一次不等式的步骤如下表:
【注意】解一元一次不等式时,以上五个步骤不一定都要用到,并且不一定要按照这个顺序求解,应根据不等式的特点灵活求解.
典型例题
2.解不等式:.
【答案】
【解析】不等式两边同乘2,得,
去括号,得,
移项、合并同类项,得.
讲解三:一元一次不等式组及其解法
知识梳理
一、一元一次不等式组的相关概念
一元一次不等式组:类似于方程组,把几个含有相同未知数的一元一次不等式合起来,就组成一个一元一次不等式组,如
【注意】
(1)一元一次不等式组必须同时满足三个条件:
①每个不等式都是一元一次不等式;
②含有同一个未知数;
③不等式的个数不少于2.
(2)不等式组一般用“{”连接,有的也可以用形如“”方式表示.
二、不等式组的解集
1.不等式组的解集:一般地,几个不等式的解集的公共部分,叫做由它们所组成的不等式组的解集.
【注意】
(1)“公共部分”是指同时满足不等式组中每一个不等式的解集的部分.如果组成不等式组的各个不等式的解集没有公共部分,则这个不等式组无解.
(2)不等式组的解集中的每一个解满足不等式组中的每一个不等式.
2.一元一次不等式组的解集有四种情况:
三、一元一次不等式组的解法
1.解不等式组:求不等式组的解集的过程叫做解不等式组.
2.解一元一次不等式组的步骤:
(1)分别求出不等式组中各个不等式的解集;
(2)利用数轴或“口诀”求出这些不等式解集的公共部分,即这个不等式组的解集
典型例题
3.已知关于x的不等式组无实数解,则a的取值范围是( )
A.B.C.D.
【答案】D
【解析】解不等式组得由不等式组无实数解,得,解得.故选D.
4.解不等式组:并将解集在数轴上表示出来.
【答案】,数轴表示见解析.
【解析】
解不等式①,得.
解不等式②,得.
所以原不等式组的解集为.
在数轴上表示不等式组的解集,如图所示.
讲解四:一元一次不等式的应用
知识梳理
有些实际问题中存在不等关系,用不等式来表示这样的关系,就能把实际问题转化为数学问题,从而通过解不等式得到实际问题的解.
列不等式解决实际问题的步骤与列方程解决实际问题的步骤类似,即:
典型例题
5.某市教育局对某镇实施“教育精准扶贫”,为某镇建中、小型两种图书室共30个.计划养殖类图书不超过2000本,种植类图书不超过1600本.已知组建一个中型图书室需养殖类图书80本,种植类图书50本;组建一个小型图书室需养殖类图书30本,种植类图书60本.
(1)符合题意的组建方案有几种?请写出具体的组建方案;
(2)若组建一个中型图书室的费用是2000元,组建一个小型图书室的费用是1500元,哪种方案费用最低?最低费用是多少元?
【答案】(1)设组建中型图书室x个,小型图书室个.
由题意,得.
解这个不等式组,得.
由于x只能取整数,所以x的取值是20,21,22.
当时,;
当时,;
当时,.
故有三种组建方案:
方案一:中型图书室20个,小型图书室10个;
方案二:中型图书室21个,小型图书室9个;
方案三:中型图书室22个,小型图书室8个.
(2)方案一的费用是(元);
方案二的费用是(元);
方案三的费用是(元).
故方案一费用最低,最低费用是55000元.不等式的性质1
不等式两边加(或减)同一个数(或式子),不等号的方向不变.
如果,
那么
不等式的性质2
不等式两边乘(或除以)同一个正数,不等号的方向不变.
如果,
那么
不等式的性质3
不等号两边乘(或除以)同一个负数,不等号的方向改变.
如果,
那么
步骤
具体做法
依据
注意事项
①去分母
不等式两边同时乘各分母的最小公倍数.
不等式的性质2,3
(1)不要漏乘不含分母的项;(2)若分子是多项式,去分母时要将分子作为一个整体加上括号.
②去括号
先去小括号,再去中括号,最后去大括号(也可以先去大括号,再去中括号,最后去小括号).
分配律、去括号法则
若括号外的因数是负数,去括号后原括号内的每一项都要变号.
③移项
把含未知数的项都移到不等号的一边,常数项都移到不等号的另一边.
不等式的性质1
(1)所移的项要改变符号,不移的项不变号;(2)移项时,不等号的方向不改变.
④合并同类项
系数相加,字母及字母的指数不变.
合并同类项法则
⑤系数化为1
不等式的两边都除以未知数的系数(或乘未知数的系数的倒数),将不等式化为()或()的形式.
不等式的性质2,3
当不等式两边都除以同一个负数时,不等号的方向要改变.
不等式组
不等式组的解集
无解
不等式组的解集在数轴上的表示
巧记口诀
同大取大
同小取小
大大小小无处找
大小小大中间找
步骤
注意事项
审
认真审题,找出已知量和未知量,并找出它们之间的关系.
抓住题目中的关键字眼,如“大于”“小于”“不等于”“至少”“超过”等
设
设出适当的未知数.
表示不等关系的文字如“至少”“最多”等不能出现
列
根据题中的不等关系列出不等式.
两边所表示的量应该相同,并且单位要统一
解
解不等式,求出其解集
符号和系数不要出错
验
检验所求出的不等式的解集是否符合题意.
一满足不等式;二符合实际意义
答
写出答.
应把表示不等关系的文字补上
相关学案
这是一份中考数学一轮综合复习导学案(4)一次方程(组)与不等式(组),共8页。学案主要包含了知识网络,要点梳理,2021中考汇编等内容,欢迎下载使用。
这是一份2023中考数学一轮复习专题08 不等式及不等式组(精讲学案)(通用版),文件包含专题08不等式及不等式组精讲通用版-老师版docx、专题08不等式及不等式组精讲通用版-学生版docx等2份学案配套教学资源,其中学案共75页, 欢迎下载使用。
这是一份2023年中考数学一轮复习 学案讲义 专题2方程与不等式 第11课时 一元一次不等式(组)(知识梳理+经典练习),共16页。学案主要包含了单选题,填空题,解答题等内容,欢迎下载使用。

