


广东省河源市连平县2023-2024学年七年级下学期期末生物学试题(解析版)
展开(考试时间:60分钟 试卷满分:100分)
注意事项:
1.本试卷分第I卷(选择题)和第Ⅱ卷(非选择题)两部分。答卷前,考生务必将自己的姓名、准考证号填写在答题卡上。
2.回答第I卷时,选出每小题答案后,用2B铅笔把答题卡上对应题目的答案标号涂黑。如需改动,用橡皮擦干净后,再选涂其他答案标号。写在本试卷上无效。
3.回答第Ⅱ卷时,将答案写在答题卡上。写在本试卷上无效。
4.测试范围:人教版七年级下册。
5.考试结束后,将本试卷和答题卡一并交回。
第I卷
一、单选题(共30题,每题2分,共60分)
1. 下列叙述中,不属于事实的是( )
A. 人是由森林古猿进化而来的B. “露西”生活在距今300万年前
C. 古人类“露西”的化石是在非洲发现的D. “露西”的髋骨比较宽阔,下肢骨比上肢骨粗壮
【答案】A
【解析】
【分析】事实是客观存在的物体、现象和事情等。观点是从一定的立场或角度出发,对事物或问题的看法。
【详解】A.人类是由森林古猿进化来的,这是一种推测,不属于事实,A符合题意。
BCD.1974年,科学家在非洲发现了300万年前的古人类化石“露西”,其后又在这一地域发掘出大量200万~ 300万年前的古人类化石,而其他地区一直没有发现这么古老的古人类化石。因此,古人类化石“露西”是在非洲发现的、“ 露西”生活在距今300万年前、其他地区一直没有发现200万~ 300万年前的古人类化石,这是经过考察后得出的结论,应属于事实,BCD不符合题意。
故选A。
2. 怀孕就是指一粒“种子”植入到子宫内膜上,这一粒“种子”是( )
A. 受精卵B. 胚泡C. 胚胎D. 胎儿
【答案】B
【解析】
【分析】生殖细胞包括睾丸产生的精子和卵巢产生的卵细胞,含精子的精液进入阴道后,精子缓慢地通过子宫,在输卵管内与卵细胞相遇,有一个精子进入卵细胞,与卵细胞相融合,形成受精卵。
【详解】精子和卵细胞在输卵管内结合形成受精卵,受精卵通过细胞的分裂和分化,不断发育成胚泡,胚泡不断的向子宫移动,胚泡植入子宫内膜的过程就叫怀孕,故ACD不符合题意,B符合题意。
故选B。
3. 青春期身体的形态结构功能发生了显著的变化,下列不是青春期变化特点的是( )
A. 神经系统的功能增强
B. 心肺的功能增强
C. 身高突增
D. 男女性器官开始发育
【答案】D
【解析】
【分析】进入青春期之后,人体会发生很大的变化,青春期是人生的黄金时期,要正确对待。
【详解】AB.青春期的神经系统和心、肺等器官的功能也显著增强,AB正确。
C.身高突增是青春期一个显著的特点,C正确。
D.男女性器官的发育是在出生前就已经开始的,D错误。
故选D。
4. 下列不属于生殖细胞的是
A. 孢子B. 精子C. 卵细胞D. 受精卵
【答案】D
【解析】
【分析】本题考查生物的生殖和发育,意在考查考生对有性生殖和无性生殖的理解能力。
【详解】A.孢子是原生动物、真菌和植物等产生的一种有繁殖或休眠作用的生殖细胞,能直接发育成新个体,属于生殖细胞,A不符合题意。
B.精子是雄性的生殖细胞,B不符合题意。
C.卵细胞是雌性的生殖细胞,C不符合题意。
D.精子和卵细胞经受精作用结合形成受精卵,受精卵不是生殖细胞,而是高等动、植物个体发育起点,D符合题意。
故选D。
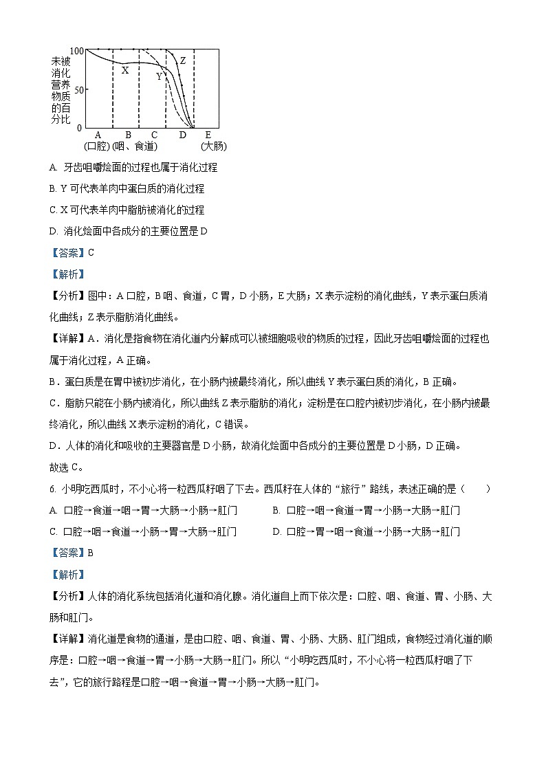
5. 河南烩面味美汤鲜,是“中国十大面条”之一。图表示羊肉烩面在消化道中各部位被消化的过程,下列说法错误的是( )
A. 牙齿咀嚼烩面的过程也属于消化过程
B. Y可代表羊肉中蛋白质的消化过程
C. X可代表羊肉中脂肪被消化过程
D. 消化烩面中各成分的主要位置是D
【答案】C
【解析】
【分析】图中:A口腔,B咽、食道,C胃,D小肠,E大肠;X表示淀粉的消化曲线,Y表示蛋白质消化曲线;Z表示脂肪消化曲线。
【详解】A.消化是指食物在消化道内分解成可以被细胞吸收的物质的过程,因此牙齿咀嚼烩面的过程也属于消化过程,A正确。
B.蛋白质是在胃中被初步消化,在小肠内被最终消化,所以曲线Y表示蛋白质的消化,B正确。
C.脂肪只能在小肠内被消化,所以曲线Z表示脂肪的消化;淀粉是在口腔内被初步消化,在小肠内被最终消化,所以曲线X表示淀粉的消化,C错误。
D.人体的消化和吸收的主要器官是D小肠,故消化烩面中各成分的主要位置是D小肠,D正确。
故选C。
6. 小明吃西瓜时,不小心将一粒西瓜籽咽了下去。西瓜籽在人体的“旅行”路线,表述正确的是( )
A. 口腔→食道→咽→胃→大肠→小肠→肛门B. 口腔→咽→食道→胃→小肠→大肠→肛门
C. 口腔→咽→食道→小肠→胃→大肠→肛门D. 口腔→胃→咽→食道→小肠→大肠→肛门
【答案】B
【解析】
【分析】人体的消化系统包括消化道和消化腺。消化道自上而下依次是:口腔、咽、食道、胃、小肠、大肠和肛门。
【详解】消化道是食物的通道,是由口腔、咽、食道、胃、小肠、大肠、肛门组成,食物经过消化道的顺序是:口腔→咽→食道→胃→小肠→大肠→肛门。所以“小明吃西瓜时,不小心将一粒西瓜籽咽了下去”,它的旅行路程是口腔→咽→食道→胃→小肠→大肠→肛门。
故选B。
【点睛】解答此类题目的关键是理解掌握消化道的组成。
7. 食品安全直接关系人的健康和生命安全。下列叙述错误的是( )
A. 购买安全可靠的食品或食品原料
B. 购买食品要检查包装和生产日期
C. 生、熟食品的制作可以不用分开
D. 不食用过保质期或已变质的食品
【答案】C
【解析】
【分析】食品安全包括两个方面的内容:一是食品原料的成分和质量问题,二是食品在生产、加工、运输、销售过程中人为的改变其性质而生产的安全问题。
【详解】A.购买安全可靠的食品或食品原料,属于正确的做法,这减少了发生食品安全事件的风险,A正确。
B.检查包装是否完好无损可以避免食品在运输或存储过程中受到污染,同时查看生产日期可以确保食品在保质期内,B正确。
C.生食品(如未加工的肉类、蔬菜)可能携带病原体,如果与熟食共用相同的工具和表面,容易导致熟食被污染,增加食物中毒或传播疾病的风险,C错误。
D.过期的食品可能已经发生了微生物生长或化学变化,食用后可能对健康造成威胁。所以不食用过保质期或已变质的食品,是正确的做法,D正确。
故选C。
8. 如图为中国营养学会绘制的“平衡膳食宝塔”,有关叙述正确的是( )
A. 每天摄入量最多的应该是①层的食物
B. 某同学为了减肥每天只吃②层的食物
C. 老年人应多吃些③、④、⑤层的食物
D. 上班族健康三餐能量的比例应为2:3:5
【答案】A
【解析】
【分析】合理膳食是能够满足人体对营养物质和能量需要的膳食,这种膳食所含的各种营养物质的比例合适、互相搭配合理,利于人体的生长发育。平衡膳食宝塔中自下而上所代表的食物中含有的主要营养物质分别是:糖类、维生素和无机盐、蛋白质、脂肪五类。
【详解】A.每天摄入量最多的应该是①层谷类、水等食物,A正确。
B.我们要合理膳食,均衡营养,才能保证身体健康,同学为了减肥每天只吃②层水果和蔬菜的做法会造成营养不良,从而影响健康,B错误。
C.老年人应该少吃一些含盐和油脂高的食物,C错误。
D.每天要一日三餐,按时进餐,合理膳食要求早、中、晚餐的能量摄入分别占30%、40%、30%,D错误。
故选A。
【点睛】解答此类题目的关键是理解合理营养及平衡膳食宝塔的含义。
9. 吸烟有害健康。为了直观地认识吸烟对呼吸系统的影响,某兴趣小组制作了一个模型模拟吸烟。关于这个模拟实验说法不正确的是( )
A. 挤压饮料瓶时,瓶内气压升高,模拟的是吸气过程
B. 模型中笔筒模拟了呼吸系统的气管,饮料瓶模拟了呼吸系统的肺
C. 实验过程中,发现面巾纸卷变成黄色、笔筒被熏黄,这说明呼吸道对空气有一定的处理能力
D. 实验过程中,无论挤压力度和次数如何变化,饮料瓶中仍残留大量烟雾,这说明呼气时并不能将肺内的有害气体全部排出
【答案】A
【解析】
【分析】呼吸系统的组成包括呼吸道和肺,具体如下图:
可知模拟实验中:饮料瓶模拟肺,笔筒模拟气管。
【详解】A.挤压饮料瓶时,瓶内的气压会升高,大于外界气压,气体会从瓶内流向瓶外,模拟了呼气过程,A错误。
B.根据分析可知,笔筒模拟了呼吸系统的气管,饮料瓶模拟了呼吸系统的肺,B正确。
C.呼吸道对空气有湿润、清洁和温暖的作用,实验后,面巾纸卷变成黄色、笔筒被熏黄这说明烟中的一些物质残留在面巾纸卷和笔筒上,进而说明呼吸道能清洁吸入的气体,C正确。
D.饮料瓶模拟的是肺,就无论如何挤压饮料瓶中仍残留大量烟雾,说明烟雾无法被完全挤压出去,也就说明人体在呼气时,肺并不能将吸入的气体全部排出,D正确。
故选A。
【点睛】解题关键是掌握呼吸道的组成及呼吸运动。
10. 如图表示人体某些生理过程的变化曲线,下列有关叙述错误的是()
A. 图一是人体呼吸时肺内气体容量变化曲线,c点时肺内气压大于大气压
B. 若图二的曲线代表氧气含量的变化,则bc段可表示组织细胞周围的毛细血管
C. 若图二的曲线代表二氧化碳含量的变化,则bc段可表示肺泡周围的毛细血管
D. 图三为正常人的血糖含量变化曲线,引起bc段快速上升的原因是饭后消化吸收的葡萄糖进入血液
【答案】A
【解析】
【分析】(1)呼吸运动是指人体胸廓有节律的扩大和缩小的运动,包括吸气过程和呼气过程,呼吸运动主要与肋间肌和膈肌的运动有关。
(2)胰岛素主要功能是调节糖在体内的吸收、利用和转化等,如促进血糖合成糖原,加速血糖的分解,从而降低血糖的浓度。
【详解】A.图一是人体在呼吸时肺内气体容量变化曲线,c点表示吸气终了的瞬间,肺内气压等于外界气压,A错误。
B.血流经各组织处的毛细血管时,血液中的氧气与血红蛋白分离,再扩散到组织细胞里,同时,组织细胞里的二氧化碳扩散到血液中。如果图二曲线代表氧气的变化,图中显示血液流经bc段血管时氧气减少,因此血管bc段表示组织细胞周围的毛细血管,B正确。
C.当空气中的氧气进入肺泡时,肺泡内的氧气比血液中的多,故氧气由肺泡进入血液;而血液中的二氧化碳比肺泡中的多,故二氧化碳由血液进入肺泡。若图二的曲线代表二氧化碳含量的变化,图中显示血液流经bc段血管时二氧化碳减少,因此血管bc段可表示肺泡周围的毛细血管,C正确。
D.正常人的血糖浓度总是维持在一个稳定的水平上。餐后人体内刚吸收了大量的葡萄糖,血糖浓度会升高,可见引起图三bc段快速上升的原因是:饭后消化吸收的葡萄糖进入血液,D正确。
故选A。
【点睛】解题的关键是知道胰岛素的作用、血液循环的途径,呼吸的全过程,结合曲线图解答。
11. 下列器官中,不属于组成人体呼吸道的器官是()
①口腔;②鼻;③咽;④喉;⑤气管;⑥支气管;⑦肺
A. ③B. ①③C. ①⑦D. ①
【答案】C
【解析】
【分析】呼吸系统的组成包括呼吸道和肺两部分。呼吸道是气体进出的通道,包括鼻、咽、喉、气管、支气管;肺是呼吸系统的主要器官。
【详解】呼吸道是气体进出通道,包括鼻、咽、喉、气管、支气管;肺是呼吸系统的主要器官。口腔是消化道的起始部分。因此不属于呼吸道的是①口腔和⑦肺。
故选C。
【点睛】掌握呼吸系统的组成是解题的关键。
12. 如图表示血液、血浆、血细胞三个概念之间的关系,正确的是( )
A. B.
C. D.
【答案】C
【解析】
【分析】血液由血细胞和血浆(细胞间质)组成,血液在心脏和血管之间循环流动。
【详解】血液由血浆和血细胞组成,血浆的功能是运载血细胞,运输养料和废物,血浆的水分有调节体温的作用;血细胞包括红细胞、白细胞和血小板。因此,血液包括血浆和血细胞,血浆和血细胞是并列关系;故ABD错误,C正确。
故选C。
13. 为帮助失踪儿童与亲人尽快相认,可以分别采集父母与儿童的血液样本,进行遗传信息比对。在这一技术中,从血液中提取的遗传物质主要是来自于
A. 红细胞B. 白细胞C. 血小板D. 血红蛋白
【答案】B
【解析】
【分析】(1)染色体是细胞核内的容易被碱性颜料染成深色的物质,由DNA和蛋白质组成,DNA是遗传物质的载体,它的结构像一个螺旋形的梯子,即双螺旋结构;DNA分子上具有特定遗传信息、能够决定生物的某一性状的片段叫做基因;即遗传物质的载体DNA存在于细胞核中。
(2)血液由血浆和血细胞两部分组成,血浆呈淡黄色,半透明,血浆中含有大量的水,还含有蛋白质、葡萄糖、无机盐等,血浆的主要功能是运载血细胞,运输养料和废物;血细胞包括红细胞、白细胞、血小板
【详解】DNA分子上具有特定遗传信息、能够决定生物的某一性状的片段叫做基因;即遗传物质的载体DNA存在于细胞核中。血红蛋白是红细胞中一种红色含铁的蛋白质;白细胞有多种,有细胞核,比红细胞大,数量少;血小板比红细胞和白细胞都小得多,形状不规则,没有细胞核。红细胞无细胞核,呈两面凹的圆饼状;因此亲子鉴定从血液中提取的遗传物质来自于白细胞,因为只有白细胞里含有细胞核,B符合题意。
故选B。
14. 下列与心脏相关的结构中,流动脉血的是( )
A. 肺动脉、右心房B. 主动脉、右心室
C. 肺静脉、左心房D. 上腔静脉、左心室
【答案】C
【解析】
【分析】血液循环路线如图所示:
【详解】A.肺动脉、右心房都流静脉血,故A不符合题意。
B.主动脉流动脉血,右心室流静脉血,故B不符合题意。
C.肺静脉、左心房都流动脉血,故C符合题意。
D.上腔静脉流静脉血,左心室流动脉血,故D不符合题意。
故选C。
15. 人体失血过多时需要及时输血.下列关于输血的说法不正确的是( )
A. 大量输血时应输同型血
B. O型血的人不能输入任何血型的血
C. AB型血的人可以输入AB型血和少量O型血以及少量A型血或B型血
D. 18﹣55周岁的健康公民有无偿献血的义务
【答案】B
【解析】
【详解】试题分析:A、大量输血时应输同型血,异血型者之间输血,只有在紧急情况下,不得已才采用.故A正确;
B、O型血的人可以输入O型血,故B错误;
C、在紧急情况下,AB血型的人可以接受任何血型,因此可以输入AB型血和少量O型血以及少量A型血或B型血,故C正确;
D、我国鼓励无偿献血,年龄是18﹣55周岁,男体重大于等于50公斤,女体重大于等于45公斤,经检查身体合格者,都可以参加献血。故D正确。
故选B。
【考点定位】本题考查的是输血的原则,难度一般,属于了解层次。
16. 构成肾脏结构的基本单位是( )
A. 细胞B. 肾小球C. 肾小体D. 肾单位
【答案】D
【解析】
【分析】每个肾脏大约有100多万个肾单位组成。肾单位是肾脏的结构和功能单位,肾单位包括肾小体和肾小管。肾小体包括肾小球和肾小囊。
【详解】肾单位是肾脏的结构和功能单位,肾单位包括肾小体和肾小管。肾小体包括呈球状的肾小球和呈囊状包绕在肾小球外面的肾小囊,囊腔与肾小管相通。因此人体肾脏的基本单位是肾单位。肾单位的结构如图:
故选D。
【点睛】解答此类题目的关键是理解掌握肾单位的结构。
17. 尿液的形成及排出过程中会依次流经不同器官,正确表示此过程的流程图是( )
A. 肾脏→膀胱→输尿管→尿道B. 肾脏→输尿管→膀胱→尿道
C. 肾脏→输尿管→尿道→膀胱D. 肾脏→尿道→膀胱→输尿管
【答案】B
【解析】
【分析】泌尿系统是由肾脏、输尿管、膀胱、尿道组成,肾脏-形成尿液;输尿管-输送尿液;膀胱-暂时贮存尿液;尿道-排出尿液。
【详解】肾脏中形成的尿液,经过肾盂流入输尿管,再流入膀胱,在膀胱内暂时储存.膀胱内储存了一定的尿液后,膀胱就会绷紧,产生尿意。在大脑的支配下,尿经尿道排出体外。所以,从尿液的形成到尿液的排出的器官依次是:肾脏、输尿管、膀胱、尿道。故选B
【点睛】解答此题的关键是知道泌尿系统是由肾脏、输尿管、膀胱、尿道组成。
18. 如图为某人肾单位内葡萄糖、尿素、蛋白质的含量变化曲线图,其中a、b、c表示组成肾单位的有关结构,那a、b、c、d 内的液体及x、y、z曲线所代表的物质名称正确的是( )
A. b部位发生肾小管的重吸收,y是葡萄糖
B. c部位发生肾小球和肾小囊的滤过,y是葡萄糖
C. a内是血液,z是葡萄糖
D. d内是尿液,x是尿素
【答案】D
【解析】
【分析】(1)肾单位是肾脏的结构和功能单位,肾单位包括肾小体和肾小管。肾小体包括呈球状的肾小球和呈囊状包绕在肾小球外面的肾小囊,囊腔与肾小管相通。
(2)尿的形成要经过肾小球和肾小囊内壁的过滤作用和肾小管的重吸收作用两个连续的过程。
(3)图中a、b、c表示组成肾单位的有关结构,其中a是肾小球、b是肾小囊、c是肾小管、d是集合管,x、y、z曲线分别代表尿素、葡萄糖、蛋白质。当血液流经a肾小球时,除血细胞和大分子蛋白质外,其他的如水、无机盐、尿素、葡萄糖会滤过到b肾小囊形成原尿。当原尿流经c肾小管时,其中大部分水、部分无机盐和全部葡萄糖被重新吸收回血液,剩下的尿素、一部分无机盐和水形成了尿液。因此a、b、c、d 内的液体分别是血液、原尿、尿液、尿液。
【详解】A.b部位是肾小囊,里面的液体的是原尿,原尿流经肾小管时葡萄糖被全部重吸收,c肾小管末端的尿液中没有葡萄糖,因此y是葡萄糖,A错误。
B.a部位发生肾小球和肾小囊内壁的滤过作用,B错误。
C.a内是血液,z是蛋白质,C错误。
D.d集合管内是尿液,x是尿素,D正确。
故选D。
19. 2024年6月6日是第29个“全国爱眼日”,经调查福建省6龄儿童近视率为18.5%,小学生近视率为36.7%,初中生近视率为70.6%,高中阶段学生近视率为82.7%,总体近视率为53.5%,形势不容乐观。保护视力,降低近视率刻不容缓。下图情形属于近视眼成像情况和矫正方法的是( )
A. ①③B. ①④C. ②③D. ②④
【答案】C
【解析】
【分析】(1)近视眼:如果晶状体的凸度过大,或眼球前后径过长,远处物体反射来的光线通过晶状体折射后形成的物像就会落在视网膜的前方,导致看不清远处的物体,形成近视眼,近视眼戴凹透镜加以矫正。
(2)远视眼:如果眼球晶状体的曲度过小,或眼球前后径过短,近处物体反射来的光线通过晶状体折射后形成的物像,就会落在视网膜的后方,导致看不清近处的物体,形成远视眼,远视眼戴凸透镜进行矫正。
【详解】图①中光线在视网膜后汇聚,表示成像在视网膜后方,因此表示远视眼;图④表示用凸透镜矫正远视眼;
图③中光线在视网膜前方汇聚,表示成像在视网膜前方,因此表示近视眼;图②表示用凹透镜矫正近视眼。
所以表示近视眼的成像情况和矫正后成像情况的是②③,C符合题意。
故选C。
20. 2022年3月3日“全国爱耳日”主题为“关爱听力健康,聆听精彩未来”。下列关于耳和听觉的叙述,不正确的是( )
A. 鼻咽部有炎症时,要及时治疗,避免引起中耳炎B. 人的听觉产生于耳蜗
C. 遇到巨大声响时,迅速闭嘴、堵耳D. 用尖锐的东西掏耳朵容易损伤鼓膜
【答案】B
【解析】
【分析】本题主要考查耳朵的结构和功能、听觉的形成及耳朵的卫生保健等相关知识。
【详解】A.咽鼓管是咽喉与中耳的通道,若鼻咽部感染,病菌会沿着咽鼓管进入鼓室,引起人患中耳炎,A正确。
B.听觉的形成过程大致是:外界的声波经过外耳道传到鼓膜,鼓膜的振动通过听小骨传到内耳,刺激了耳蜗内对声波敏感的感觉细胞,这些细胞就将声音信息通过听觉神经传给大脑的一定区域,人就产生了听觉,由此可知,人的听觉产生于大脑的听觉中枢,B错误。
C.遇到巨大的声响时,迅速张口或闭嘴堵耳,保持鼓膜大气压力平衡,C正确。
D.用尖锐的东西掏耳朵容易损伤鼓膜,使听力下降,D正确。
故选B。
21. 下列关于神经系统的叙述,正确的是
A. 神经系统由大脑、小脑以及脑干组成
B. 大脑和小脑组成中枢神经系统
C. 脑干和脊髓组成周围神经系统
D. 神经元是神经系统结构和功能的基本单位,它由细胞体(胞体)和突起构成
【答案】D
【解析】
【分析】神经系统分为中枢神经系统和周围神经系统。中枢神经系统包括脑和脊髓;周围神经系统包括脑神经和脊神经。脑包括大脑、小脑和脑干。神经元又叫神经细胞,是神经系统结构和功能的基本单位,包括细胞体和突起。
【详解】大脑、小脑以及脑干组成脑,A错误。
脑和脊髓组成中枢神经系统,B错误。
脑神经和脊神经组成周围神经系统,C错误。
神经元又叫神经细胞,是构成神经系统结构和功能的基本单位,包括细胞体和突起,D 正确。
22. 近日网络曝光“福建一名5个月大的婴儿使用某品牌‘消’字号抑菌霜变成大头娃娃”事件引发民众关注,该抑菌霜含有较大剂量的激素,下列说法正确的是( )
A. 人体内的激素是由内分泌腺分泌后经导管进入循环系统
B. 激素对人体生命活动起着重要的调节作用
C. 激素调节不受神经调节的调控
D. 激素在人体内的含量多,作用大
【答案】B
【解析】
【分析】激素调节是激素通过血液的传送,对人和动物体的新陈代谢和生长发育所进行的调节。
【详解】A.内分泌腺没有导管,它们的分泌物——激素直接进入腺体内的毛细血管,随血液循环输送到全身各处,A不符合题意。
B.激素由内分泌腺的腺细胞所分泌的,在人体内的含量少,却对人体的生长发育和生殖等生命活动起着重要调节作用的化学物质,对人体生命活动起着重要的调节作用,B符合题意。
C.激素调节受神经调节的调控,C不符合题意。
D.激素在人体内的含量少,但作用大,D不符合题意。
故选B。
【点睛】解题的关键是了解激素的相关知识。
23. 如图是反射弧结构模式图。下列关于它的解读正确的是( )
A. a是感受器,能接受c传来的神经冲动并做出反应
B. b是效应器,能接受外界刺激并产生神经冲动
C. d能将来自e的神经冲动传至b,引起反射
D. c是传出神经
【答案】C
【解析】
【分析】神经调节的基本方式是反射,完成反射的结构基础是反射弧,神经冲动在如图反射弧中传递的过程是:外界刺激→a感受器→c传入神经→e神经中枢→d传出神经→b效应器。
【详解】A.a是感受器,能接受刺激并产生兴奋,能传导的兴奋就是神经冲动,A错误。
B.b是效应器,能接受d传出神经传递的神经传递并作出反应,B错误。
C.d传出神经能将来自e神经中枢的神经冲动传至b效应器,引起反射,C正确。
D.c是传入神经,由感觉神经纤维组成,D错误。
故选C。
24. 李青喜欢读《红岩》,在读到江姐在狱中受到敌人惨无人道的酷刑时,泪流满面。下列不属于同一反射类型的是( )
A. 谈虎色变B. 谈梅止渴
C. 膝跳反射D. 画饼充饥
【答案】C
【解析】
【分析】(1)反射分为简单反射(也称非条件反射)和复杂反射(也称条件反射)。简单反射是指人生来就有先天性反射,是一种比较低级的神经活动,由大脑皮层以下的神经中枢(如脑干、脊髓)参与即可完成。复杂反射是人出生以后在生活过程中逐渐形成的后天性反射,是在简单反射的基础上,经过一定的过程,在大脑皮层参与下完成的,是一种高级的神经活动,是高级神经活动的基本方式。与语言文字有关的反射是最复杂的,也是人类所特有的。
(2)题干中读《红岩》泪流满面,属于复杂反射。
【详解】A.谈虎色变是人在简单反射的基础上,经过一定的过程,在大脑皮层语言文字中枢参与下完成的一种高级的神经活动,属于人类所特有的复杂反射,A不符合题意。
B.谈梅分泌唾液是由大脑皮层的语言中枢参与,是人类特有的条件反射,B不符合题意。
C.膝跳反射是人生来就有的先天性反射,是一种比较低级的神经活动,C符合题意。
D.画饼充饥是在大脑皮层视觉、语言中枢参与下完成的一种高级的神经活动,D不符合题意。
故选C。
25. 我国提出“要在2060年前实现碳中和”。为实现目标下列做法不可取的是( )
A. 植树造林B. 加大燃煤发电C. 节能减排D. 开发风力能源
【答案】B
【解析】
【分析】碳中和,是指企业、团体或个人测算在一定时间内直接或间接产生的温室气体排放总量,通过植树造林、节能减排等形式,以抵消自身产生的二氧化碳排放量,实现二氧化碳“零排放”。
【详解】A.植树造林有利于二氧化碳的吸收,有利于实现碳中和,A不符合题意。
B.加大燃煤发电,会增加二氧化碳的排放,不利于实现碳中和,B符合题意。
C.节能减排能减少二氧化碳的排放,有利于实现碳中和,C不符合题意。
D.开发清洁能源能减少二氧化碳的排放,有利于实现碳中和,D不符合题意。
故选B。
26. 健康人每天形成的原尿大约有180升,而实际上每天排出的尿液约1.5升,这是由于( )
A. 肾小球的过滤作用B. 肾静脉的重吸收作用
C. 肾小管的过滤作用D. 肾小管的重吸收作用
【答案】D
【解析】
【分析】尿的形成要经过肾小球和肾小囊内壁的过滤和肾小管的重吸收作用。血浆通过肾小球的滤过作用,除了大分子的蛋白质外,水、无机盐、尿素、葡萄糖会滤过到肾小囊腔形成原尿;原尿流经肾小管时,其中大部分水、部分无机盐和全部的葡萄糖被重新吸收回血液,而剩下的如尿素、一部分无机盐和水等由肾小管流出形成尿液。
【详解】一个肾脏正常的人在形成尿液时,原尿在流经肾小管的过程中,原尿中大部分水、部分无机盐和全部的葡萄糖被肾小管重新吸收进入毛细血管血液中,仅剩下约1%形成尿液。所以,每天形成原尿180L,排出的尿液只有1.5L,故D正确,ABC错误。
故选D。
27. 小林由于长期不吃早饭,患有胃炎,医生建议他进行静脉注射药物治疗,那么药物最先到达心脏的( )
A. 左心房B. 右心房C. 左心室D. 右心室
【答案】B
【解析】
【分析】(1)体循环的路线是:左心室→主动脉→各级动脉→身体各部分的毛细血管网→各级静脉→上、下腔静脉→右心房,血液由含氧丰富的动脉血变成含氧少的静脉血。
(2)肺循环的路线是:右心室→肺动脉→肺部毛细血管→肺静脉→左心房,血液由含氧少的静脉血变成含氧丰富的动脉血。
【详解】血液循环路线如图所示:
对照血液循环图可知:医生建议小林进行静脉注射药物治疗,那么药物进入血液,经体静脉→上、下腔静脉→右心房→右心室→…。因此,药物应最先到达他心脏的右心房。ACD不符合题意,B符合题意。
故选B。
28. 下列关于酸雨的说法错误的是( )
A. 酸雨是人为向大气中排放大量酸性物质造成的B. 酸雨使河流、湖泊、水源酸化
C. 酸雨使土壤中的养分发生化学变化D. 酸雨使土壤中汞、银、镉含量增高
【答案】D
【解析】
【分析】酸雨是由于人类大量使用含硫量很高的煤、石油、天然气等化石燃料,燃烧后产生的硫氧化物或氮氧化物,在大气中经过复杂的化学反应后,形成硫酸或硝酸气溶胶,或为云、雨、雪、雾捕捉吸收,降到地面成为酸雨.PH小于5.6的雨水就算酸雨。
【详解】A.酸雨是由于人类大量使用化石燃料,燃烧后产生的硫氧化物或氮氧化物,在大气中经过复杂的化学反应后,形成硫酸或硝酸气溶胶,或为云、雨、雪、雾捕捉吸收,降到地面成为酸雨,A正确。
B.酸雨危害水生生物,它使许多河、湖水质酸化,导致许多对酸敏感的水生生物种群灭绝,湖泊失去生态机能,最后变成死湖,威胁人们的健康,B正确。
C.在酸雨的作用下,土壤中的营养元素钾、钠、钙、镁会释放出来,并随着雨水被淋掉,所以长期的酸雨会使土壤中大量的营养元素被淋失,造成土壤中营养元素严重不足,变得贫瘠,C正确。
D.酸雨中并不含有汞、银、镉,所以土壤中的汞、银、镉含量增高,不是酸雨造成的,应该是水污染造成,D错误。
故选D。
29. 临床上根据病人病情的需要,有针对性地选用不同的血细胞成分或血浆成分进行输血。对严重贫血的患者,应给他们输入的是( )
A. 血浆B. 血小板
C. 红细胞D. 白细胞
【答案】C
【解析】
【分析】贫血主要原因是红细胞数量过少,创伤性失血主要是血液量过少,大面积烧伤因温度过高导致血浆过少,血小板功能低下的患者主要是缺乏血小板。因此输血时不一定都是输全血,临床上要根据病人病情的需要,有针对性地选用不同的血细胞成分或血浆成分输入病人体内。
【详解】人体血液中的红细胞内有一种红色含铁的蛋白质,较血红蛋白。缺铁或缺蛋白质易患贫血,严重贫血患者主要是红细胞数量过少或血红蛋白浓度过低,但总血量并不减少,所以输入浓缩的红细胞悬液即可,故C符合题意,ABD不符合题意。
故选C。
30. 下列不利于发展低碳经济的是( )
A. 多施化肥增产B. 使用清洁能源
C. 生活垃圾分类D. 积极植树造林
【答案】A
【解析】
【分析】低碳经济,是指在可持续发展理念指导下,通过技术创新、制度创新、产业转型、新能源开发等多种 手段,尽可能地减少煤炭石油等高碳能源消耗,减少温室气体排放,达到经济社会发展与生态环境保护双赢的一种经济发展形态。在评估哪些措施不利于发展低碳经济时,我们需要理解低碳经济的核心目标:减少温室气体排放,特别是二氧化碳的排放,同时促进可持续发展。
【详解】A.虽然化肥的使用可以提高农作物的产量,但过量使用化肥会导致土壤污染、水体富营养化等环境问题。此外,化肥的生产和使用过程中也会排放温室气体。因此,这一措施并不利于低碳经济的发展,A符合题意。
B.清洁能源如太阳能、风能等,在使用过程中几乎不产生温室气体排放,是发展低碳经济的重要措施,B不符合题意。
C.垃圾分类有助于资源的回收和再利用,减少垃圾处理过程中的能源消耗和温室气体排放,是低碳经济的有效实践,C不符合题意。
D.植树造林可以增加森林面积,提高森林碳汇能力(指一个国家或地区通过植树造林、植被恢复、海洋吸收等各种手段,能够吸收并处理大气中的二氧化碳的能力),有助于吸收和储存大气中的二氧化碳,是发展低碳经济的重要手段,D不符合题意。
故选A。
第Ⅱ卷
二、综合题(共4题;每空1分,共40分)
31. 小雯对自己怎么来到这世界感到困惑。请你参照下图,利用所学生物学知识帮她解惑:
(1)小雯新生命的起点是___,由___和卵细胞在___内结合形成。
(2)女性产生卵细胞的器官是___,还能分泌___。男性产生①的器官是___,还能分泌___。
(3)②通过细胞分裂和③___发育成胚胎,胚胎在妈妈的___内发育成胎儿,发育所需营养通过___脐带从母体获得。
【答案】(1) ①. 受精卵 ②. 精子 ③. 输卵管
(2) ①. 卵巢 ②. 雌性激素 ③. 睾丸 ④. 雄性激素
(3) ①. 细胞分化 ②. 子宫 ③. 胎盘
【解析】
【分析】受精的过程及胚胎发育过程如图:
【小问1详解】
生殖细胞包括睾丸产生的精子和卵巢产生的卵细胞,含精子的精液进入阴道后,精子缓慢地通过子宫,在输卵管内与卵细胞相遇,有一个精子进入卵细胞,与卵细胞相融合,形成受精卵,受精卵是新生命的起点,因此小雯新生命的起点是受精卵,受精卵是①精子和卵细胞在输卵管内结合形成。
【小问2详解】
卵巢是女性的主要生殖器官,能产生卵细胞和分泌雌性激素;睾丸是男性的主要生殖器官,能产生①精子和分泌雄性激素。
【小问3详解】
②受精卵不断进行分裂,逐渐发育成胚泡;胚泡缓慢地移动到子宫中,最终植入子宫内膜,这是怀孕;胚泡中的细胞继续分裂和③细胞分化,逐渐发育成胚胎,并于怀孕后8周左右发育成胎儿,胎儿已具备人的形态;胎儿生活在子宫内半透明的羊水中,通过胎盘、脐带与母体进行物质交换。
32. 资料一:6月17日是世界防治荒漠化和干旱日,荒漠化是由于气候变化和人类活动造成的土地退化,导致耕地、草原、森林生产力的下降。沙尘暴是土地荒漠化的直接后果,近年我国曾遭受一次最强沙尘暴,此起源于蒙古国戈壁荒漠。蒙古国因过度放牧导致土地荒漠化,再加上气温较往年偏高5-8℃,导致干旱、大风,形成超强沙尘暴。
资料二:“碳达峰”就是我们国家承诺在2030年前,二氧化碳的排放不再增长,达到峰值之后再慢慢减下去;而到2060年,针对排放的二氧化碳,要采取植树、节能减排等各种方式全部抵消掉,这就是“碳中和”。
资料三:酸雨是指大气降水中酸碱度(pH值)低于5.6的雨、雪或其他形式的降水。酸雨降落到河流、湖泊中,会妨碍水中鱼、虾的成长,以致鱼虾减少或绝迹;酸雨还导致土壤酸化,破坏土壤的营养,使土壤贫脊化,危害植物的生长,造成作物减产,危害森林的生长。
(1)材料一中告诉我们影响草原生态系统的稳定性,加速草场退化,造成土地荒漠化的最主要原因是___,请列举一项防止土地荒漠化的有效措施:___。
(2)生物呼吸、燃料燃烧等都排出大量二氧化碳,而生物圈的___能力是有限的,二氧化碳等气体排放量不断增加会导致全球变暖、灾害频发,这是___效应。
(3)酸雨的危害极大,与酸雨形成有关的主要气体是___。我国政府提出力争2060年前实现碳中和的目标,我们可以从身边的小事做起。下列行为中不属于低碳生活方式的是___。
A.步行、骑自行车或乘公交车出行
B.使用环保购物袋,不使用一次性筷子
C.随手关闭不使用电器的电源
D.夏季在使用空调时,将温度尽量调低
(4)资料二中的“碳中和”指出可以采取植树、节能减排等各种方式抵消排放的二氧化碳,植树的目的就是通过绿色植物的___作用,维持生物圈的___平衡。
(5)除了以上资料中提到的环境问题,我们还面临哪些全球性的环境问题?___(写出两点)。
【答案】(1) ①. 过度放牧 ②. 退耕还林还草
(2) ①. 自动调节 ②. 温室
(3) ①. 二氧化硫 ②. D
(4) ①. 光合 ②. 碳—氧
(5)臭氧层破坏、全球气候变化、物种灭绝、森林锐减、越境污染、海洋污染、野生物种减少、热带雨林减少、土壤侵蚀、固体废弃物污染、水土流失
【解析】
【分析】人类活动对生态环境的影响有两大方面,一是有利于或改善其它生物的生存环境;二是不利于或破坏其它生物的生存环境。从目前看,大多活动都是破坏性的。
【小问1详解】
生态系统的调节能力是有限的。如果外界的干扰超过了调节能力,生态系统就会遭到破坏。过度放牧会影响草原生态系统的平衡状态,造成沙化,草场就很难恢复原样了。为防止土地荒漠化:加强植树造林,治理荒漠化,倡导全球合作,减少碳排放,减缓气候变化。(写1条,合理即可)
【小问2详解】
温室效应是指由于全球二氧化碳气体的排放量不断增加,导致地球平均气温不断上升的现象。材料中涉及的生物呼吸、燃料的燃烧等都能排出大量的二氧化碳、二氧化碳的大量增加已经超出生物圈的自动调节能力,最终会导致地球平均气温不断上升,这是温室效应。
【小问3详解】
酸雨主要是人为地向大气中排放大量的酸性气体如二氧化硫、氮氧化物等造成的,与酸雨形成有关的主要气体是二氧化硫。
A.步行、骑自行车或乘公交车出行,保护环境,能够为国家节约一部分不可再生能源,提高环境质量,是一种可再生能源,符合“低碳”生活方式,A正确。
B.使用环保购物袋,不使用一次性筷子,减少资源的浪费,有利于保护环境,B正确。
C.低碳理念就是减少二氧化碳的排放,主要从节能、节电和节气三方面考虑,随手关闭电器电源,可以减少空气中二氧化碳含量,C正确。
D.夏天使用空调时尽量调低温度,会增大能源的消耗,加大环境的污染,不利于低碳生活,D错误。
故选D。
【小问4详解】
绿色植物进行光合作用,消耗大气中的二氧化碳,产生的氧又以气体的形式进入大气,这样就使得生物圈中的氧气和二氧化碳的浓度处于相对的平衡状态,称碳—氧平衡。
【小问5详解】
除了以上资料中提到的环境问题,我们面临的环境问题还有:臭氧层破坏、全球气候变化、物种灭绝、森林锐减、越境污染、海洋污染、野生物种减少、热带雨林减少、土壤侵蚀、固体废弃物污染、水土流失。(写2条,合理即可)
33. 图甲乙为“观察小鱼尾鳍内血液的流动”实验及显微镜下观察到的物像,图丙为血液与组织细胞之间物质交换示意图,据图回答下列问题:
(1)该实验在选择___的小鱼时,应选尾鳍色素___的(填“多”或“少”),以利于观察。
(2)用湿纱布包住小鱼的头部和躯干部,在实验观察过程中,应时常往纱布上滴加___,目的是保证鱼的___。
(3)观察前,先要使小鱼的尾鳍平贴在培养皿上,然后用___(填“低”或“高”)倍镜进行观察。
(4)图乙中的血管①是___,②是___,③是___。
(5)丙所示的血管类型是___,它的管壁由___层上皮细胞构成。
【答案】(1) ①. 活 ②. 少
(2) ①. 清水 ②. 正常呼吸
(3)低 (4) ①. 动脉 ②. 毛细血管 ③. 静脉
(5) ①. 毛细血管 ②. 一##单
【解析】
【分析】在观察小鱼尾鳍内血液流动的实验中,小动脉、小静脉、毛细血管的判断依据是:从主干流向分支的血管是小动脉;由分支汇集而成的血管是小静脉;连接最小动脉和静脉的血管是毛细血管,毛细血管中只允许红细胞单行通过。
图乙中,①动脉,②毛细血管,③静脉。
【小问1详解】
在进行“观察小鱼尾鳍内血液的流动”实验时,为了更清晰地观察血液流动情况,我们需要选择尾鳍色素较少的小鱼。因为色素会干扰我们的观察,使得血液流动的情况变得模糊。所以,应选尾鳍色素少的活小鱼进行实验。
【小问2详解】
在实验过程中,为了保证小鱼的正常呼吸和生命活动,我们需要用湿纱布包住小鱼的头部和躯干部。同时,为了维持小鱼体表的湿润,防止其因干燥而死亡,我们应时常往纱布上滴加清水。这样,小鱼就能通过鳃进行正常的呼吸,从而保证其实验观察过程中的存活。
【小问3详解】
在观察小鱼尾鳍内血液流动之前,我们需要先使小鱼的尾鳍平贴在培养皿上。这样,我们才能更清晰地观察到尾鳍内的血管和血液流动情况。然后,我们使用低倍镜进行观察。因为低倍镜的视野范围较大,能够让我们更容易地找到并观察到目标血管和血液流动情况。
【小问4详解】
根据图乙中的血管特征和血液流动方向,我们可以判断血管①是动脉。动脉的管壁较厚,弹性大,血流速度快,且从心脏流向身体各部分。血管②是毛细血管,毛细血管的管壁非常薄,只由一层上皮细胞构成,血流速度极慢,便于血液与组织细胞进行物质交换。血管③是静脉,静脉的管壁较薄,弹性小,血流速度慢,且将血液从身体各部分流回心脏。
【小问5详解】
图丙所示的血管类型是毛细血管,细血管的管壁非常薄,只由一层上皮细胞构成,这样的结构特点使得毛细血管能够更容易地实现血液与组织细胞之间的物质交换。在物质交换过程中,血液中的氧气和营养物质可以通过毛细血管壁进入组织细胞,而组织细胞产生的二氧化碳和其他废物则可以通过毛细血管壁进入血液,随血液循环运送到相应的排泄器官排出体外。
34. 2024年4月18 日上午,商丘市某中学全体师生共赴汉梁文化公园,开启了2024年春季远足研学实践活动之旅.远足时需要人体的各种器官、系统的协调才能完成,请据图分析回答:
(1)在远足研学过程中小明看到一辆汽车由远而近驶来,主要是经过图中[①]___等的折射,落在[③]___上形成物像,最终在___的视觉中枢形成视觉。
(2)为保证学生安全,班主任王老师骑车维持秩序,在骑行过程中,王老师能灵活调整姿势、准确协调运动、维持身体平衡主要依靠的主要结构是___。当骑行至路口时,发现红灯立即刹车,此反射类型属于___反射,完成此反射的神经中枢位于图中的___内(填字母)。
(3)在远足研学过程中有一只小昆虫突然从小亮眼前飞过,骑小亮会不由自主的迅速眨眼,请问完成此眨眼反射的基本途径是___(用图中数字、字母和箭头表示)。
(4)当同学们在准备出发时,会出现心跳加快、血压升高,这些生命活动主要受到___和___的共同调节。
(5)为保护视力、预防近视,我们应该做到___(填写一项措施)。
【答案】(1) ①. 晶状体 ②. 视网膜 ③. 大脑(大脑皮层)
(2) ①. 小脑 ②. 复杂 ③. A
(3)⑨→⑦→B→⑥→⑧
(4) ①. 神经系统 ②. 激素
(5)不走路看书;不在强光下看书;不躺卧看书;读写姿势要正确;认真做眼保健操
【解析】
【分析】图中①晶状体、②角膜、③视网膜、④上行传导神经纤维、⑤下行传导神经纤维、⑥传出神经、⑦传入神经、⑧效应器、⑨感受器、A大脑、B脊髓的灰质、C脊髓的白质。
【小问1详解】
外界物体反射来的光线,经过角膜、房水,由瞳孔进入眼球内部,再经过①晶状体和玻璃体的折射作用,在视网膜“上能形成清晰的物像,物像刺激了③视网膜上的感光细胞,这些感光细胞产生的神经冲动,沿着视神经传到大脑皮层的视觉中枢,就形成视觉。
【小问2详解】
小脑的功能是使运动协调、准确,维持身体平衡。
行驶到路口时,发现红灯立即刹车,此反射类型属于条件反射,条件反射是后天经过学习所获得的。
完成此反射活动的神经中枢位于图中的A大脑皮层内。
【小问3详解】
骑车时,一不明物体突然从眼前飞过,你会不由自主的迅速眨眼,这种反射类型是生来就有的,属于非条件反射。完成该类反射的神经结构是反射弧,包括感受器、传入神经、神经中枢、传出神经、效应器,眨眼反射的基本途径是:⑨→⑦→B→⑥→⑧。
【小问4详解】
当同学们在准备出发时,会出现心跳加快、血压升高等现象,在神经的刺激下,肾上腺会分泌大量的肾上腺素,肾上腺素又反过来刺激心跳中枢和血压中枢,使人心跳加速,血压升高,而显得面红耳赤,这说明人体的生命活动主要受到神经系统的调节同时也受到激素调节的影响。
【小问5详解】
青少年不注意用眼卫生,会导致晶状体曲度变大导致近视。预防近视要做到:“三要”和“四不要”,“三要”和“四不要”分别指读写姿势要正确、眼与书的距离要在33厘米左右,看书或使用电脑1小时后要休息一下,要远眺几分钟、要定期检查视力、要认真做眼保健操;不在直射的强光下看书,不在光线暗的地方看书,不躺看书,不走路看书。
广东省河源市连平县2023-2024学年七年级下学期期末生物学试题(原卷版+解析版): 这是一份广东省河源市连平县2023-2024学年七年级下学期期末生物学试题(原卷版+解析版),文件包含广东省河源市连平县2023-2024学年七年级下学期期末生物学试题原卷版docx、广东省河源市连平县2023-2024学年七年级下学期期末生物学试题解析版docx等2份试卷配套教学资源,其中试卷共33页, 欢迎下载使用。
[生物][期末]广东省河源市连平县2023~2024学年七年级下学期7月期末生物试题(有答案): 这是一份[生物][期末]广东省河源市连平县2023~2024学年七年级下学期7月期末生物试题(有答案),共7页。
广东省河源市连平县2023-2024学年七年级下学期7月期末生物试题: 这是一份广东省河源市连平县2023-2024学年七年级下学期7月期末生物试题,文件包含七年级生物期末试卷pdf、七年级生物期末考试答题卡pdf、生物23-24学年第二学期七年级期末生物参考答案及评分标准docx等3份试卷配套教学资源,其中试卷共5页, 欢迎下载使用。