苏科版物理九年级下册 期末综合素质评价试卷
展开1.2022北京冬奥会顺利闭幕,本着“绿色办奥”理念,其中最值得关注的莫过于奥运火炬在奥运史上首次采用了氢这种清洁能源作为燃料,以下能源属于清洁能源的是( )
A.石油 B.煤炭 C.天然气 D.太阳能
2.2023年5月30日,我国神舟十六号载人飞船发射成功.飞船和地面通信利用的是( )
A.红外线 B.超声波 C.次声波 D.电磁波
3.下列有关安全用电的说法正确的是( )
A.外壳损坏的插座应及时更换
B.用电器着火时,应迅速向用电器泼水灭火
C.发现有人触电时,立即用手把人拉开
D.使用测电笔时手指要接触笔尖金属体
4.如图所示的是体现我国古代劳动人民智慧的一些成果.关于其中所涉及的物理知识,分析不正确的是( )
A.甲:日晷仪能较准确地显示时间,应用了光的折射
B.乙:站在三音石上拍手,可以听到多次回音,利用了声音的反射
C.丙:司南能指示南北,利用了地磁场对磁体的作用
D.丁:中医用“拔火罐”治疗疾病时,应用了大气压
5.如图所示,小磁针静止在螺线管附近,闭合开关后,下列判断正确的是( )
A.通电螺线管的左端为N极
B.通电螺线管外A点磁场的方向向右
C.小磁针N极指向左
D.小磁针S极指向左
6.节能减排、保护环境是全人类的共同责任,日常生活中以下做法合理的是( )
A.随意把废旧电池丢到垃圾桶中
B.将家中的电视机长时间处于待机状态
C.关停高能耗、高污染的工厂
D.将废水直接排放到江河中
7.我国科学技术迅猛发展,在信息、能源和材料等领域取得了辉煌的成绩,下列说法正确的是( )
A.白鹤滩水电站中的发电机是利用电磁感应原理发电的
B.神舟十六号飞船上的太阳能电池板主要将电能转化为太阳能
C.能量在转移和转化的过程中总量保持不变,因此我们不需要节约能源
D.现在我国已建成的核电站主要是利用核聚变释放能量,核能属于可再生 能源
8.物理学中探究一个变量与多个变量之间的关系时,常常采用控制变量法.下列探究实验中,需要控制电流不变的是( )
A.探究并联电路中电源两端电压与各支路两端电压的关系
B.探究电流通过导体产生的热量与电流大小的关系
C.探究串联电路中电源两端电压与各用电器两端电压的关系
D.探究通电螺线管外部磁场强弱跟螺线管线圈匝数的关系
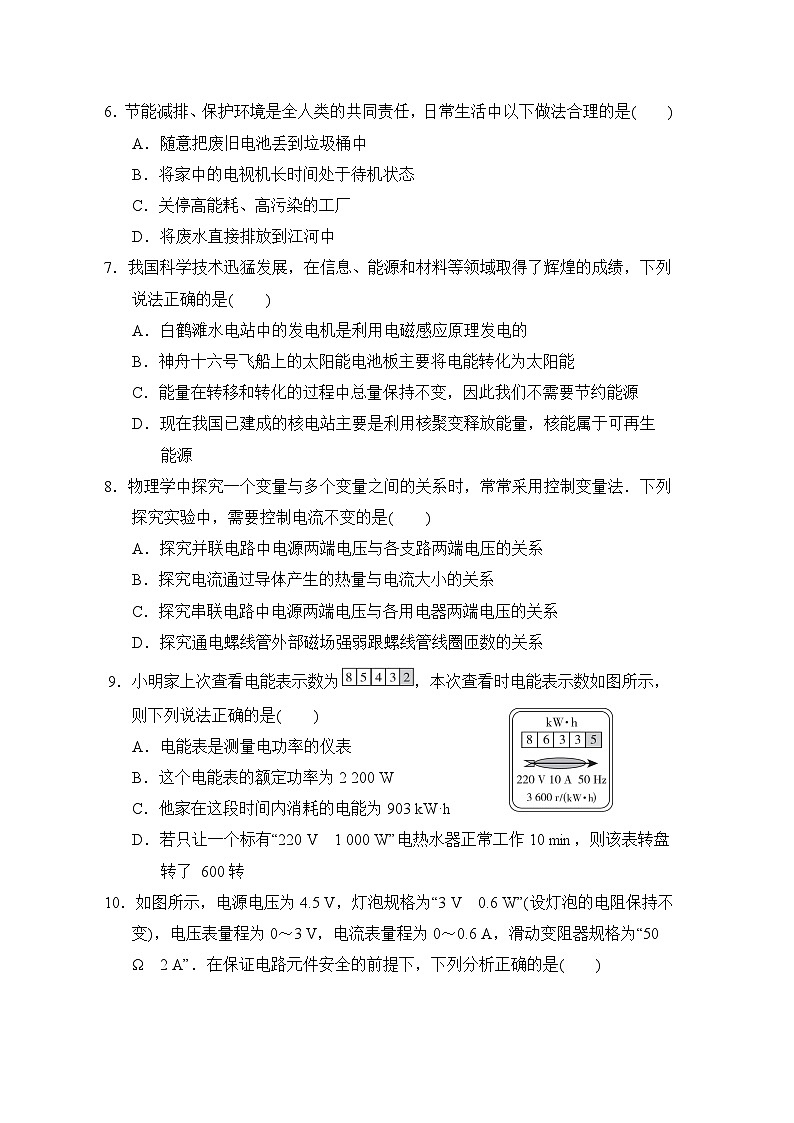
9.小明家上次查看电能表示数为,本次查看时电能表示数如图所示,则下列说法正确的是( )
A.电能表是测量电功率的仪表
B.这个电能表的额定功率为2 200 W
C.他家在这段时间内消耗的电能为903 kW·h
D.若只让一个标有“220 V 1 000 W”电热水器正常工作10 min,则该表转盘转了 600转
10.如图所示,电源电压为4.5 V,灯泡规格为“3 V 0.6 W”(设灯泡的电阻保持不变),电压表量程为0~3 V,电流表量程为0~0.6 A,滑动变阻器规格为“50 Ω 2 A”.在保证电路元件安全的前提下,下列分析正确的是( )
A.电流变化范围是0~0.2 A
B.滑动变阻器的阻值变化范围是7.5~30 Ω
C.灯泡功率的变化范围是0.2~0.6 W
D.电路的最小总功率是0.225 W
二、填空题(每空1分,共15分)
11.为了抵御寒冷,小胡同学购买了某种品牌的暖手宝.暖手宝正常工作时,将电能转化为________能,发热后再通过________的方式给人手供暖.该暖手宝额定功率为4 W,电池容量为5 000 mAh,充放电时的电压均为5 V,则正常工作1 h,该暖手宝消耗的电能为________J.该暖手宝产品说明书上说充满一次电可以续航8 h,若不考虑能量的损失,根据你的计算可以判断出该暖手宝________(填“能”或“不能”)续航8 h.
12.模拟电磁轨道炮是把带有强磁性的炮弹放入通电螺线管中,利用电流的磁效应推动炮弹前行,从而获得极高的弹射速度,通过移动滑动变阻器的滑片来改变电流的强弱,从而改变炮弹的射程(如图),该装置通电后,通电螺线管左端为______(填“N”或“S”)极.若要增大炮弹的射程,可以将滑动变阻器的滑片向______(填“左”或“右”)移动.
13.某一温度下,两个电路元件甲和乙中的电流与电压的关系如图所示.由图可知,元件甲的电阻是________Ω,若将元件甲、乙并联后接在电压为2 V的电源两端,则干路的电流是________A;将元件甲、乙串联后接在电压为3 V的电源两端,则电路的总功率为________W.
14.如图所示的是深受年轻人喜爱的电动平衡车.平衡车采用锂电池组提供电能,行驶时电动机把电能转化为平衡车的______能,实现了碳的零排放.平衡车刹车的过程,伴随着能量从机械能转化为内能,内能散失到空气中,此过程中所有的能量总和_______(填“增大”“不变”或“减小”).散失到空气中的内能无法自动转化为机械能再用来驱动车子,这是因为能量的转移和转化具有_______性.
15.某小区因暴雨引起车库积水,部分车辆被淹,小明看到新闻后,设计了如图所示的车库积水自动报警器,如图所示的是该报警器原理图,金属块A和B分别固定在车库地面附近适当高处,若车库积水水面到达______(填“A”或“B”)处时,______(填“绿”或“红”)灯发光报警,此时电磁铁的上端是______(填“N”或“S”)极.
三、解答题(20题10分,21题13分,其余每题8分,共55分)
16.按要求完成下列各题.
(1)如图所示,小磁针放在两通电螺线管之间,静止时小磁针的N、S极处于如图所示的状态,请完成螺线管B的绕线,并标出电源正、负极.
(2)如图甲所示的是插线板,请将如图乙所示的插线板的部分内部电路连接完整.要求:在开关断开时插线板上的指示灯不发光,插孔不能提供工作电压;在开关闭合时指示灯发光,插孔可提供工作电压,若指示灯损坏,开关闭合时插孔也能提供工作电压.
17.如图所示的是探究“导体在磁场中运动时产生感应电流的条件”的实验装置,铜棒ab通过导线连接在小量程电流表的两个接线柱上.
(1)要使小量程电流表指针发生偏转,一种可行的操作是______________________.
(2)要使小量程电流表指针偏转方向发生改变,可以采取两种方法.
方法一:________________________________.
方法二:________________________________.
(3)利用该实验原理可以制成____________(填“发电机”或“电动机”).
18.在物理实践活动中,某小组设计并组装了如图所示的实验装置,A、B、C瓶内分别装有甲、乙两种不同液体并插有温度计,电阻RA=5 Ω,RB=RC=2.5 Ω.
利用该装置可同时探究“不同物质吸热升温的情况”和“电阻大小对电热的影响”.
(1)为同时完成两个实验的探究,还需控制__________相同.
(2)探究“不同物质吸热升温的情况”,应选择________(填烧瓶序号)两个烧瓶中的液体作为研究对象.
(3)探究“电阻大小对电热的影响”,应选择________(填烧瓶序号)两个烧瓶中的电阻作为研究对象,本实验可以通过_____________来表示电阻放出热量的多少.
19.小明需要测量小灯泡的额定功率,小灯泡铭牌是“3.8 V 1.15 W”.
(1)小明连接电路后,发现小灯泡不亮,下列哪种方法可以一次性解析多项问题( )
A.检查电源 B.检查电流表和电压表的示数
C.检查导线连接 D.调节滑动变阻器观察小灯泡亮度
(2)实验过程中,小明发现小灯泡较暗,如果要让小灯泡正常发光,他应将滑动变阻器滑片向______(填“左”或“右”)滑动.
(3)如图乙所示,当电压表示数为4.5 V时,电流表示数为________A.
(4)从上表可以求出,当小灯泡正常发光时电阻为________Ω.
(5)通过计算,判断出这只小灯泡铭牌上的参数________(填“合格”或“不合格”);在这个实验中,可能会观察到小灯泡出现的现象是______________________________(写出一点即可).
20.某中学为了实现学生错峰用餐,食堂安装了自动加热餐台.其中一个餐台的部分简化电路如图所示.闭合开关S,加热餐台开始工作.当餐台内食品温度降到20 ℃时,控制开关S0转到位置1为食品加热;当餐台内食品温度达到50 ℃时,S0转到位置2为食品保温.定值电阻R1=24.2 Ω,保温功率为400 W.求:
(1)定值电阻R2的阻值.
(2)餐台加热状态下工作5 min消耗的电能.
(3)在加热状态时,餐台工作5 min产生的热量可使5 kg初温20 ℃的汤升温至50 ℃.若不计热量损失,求汤的比热容.
21.太阳能汽车是一种靠太阳能来驱动的汽车.因为其环保的特点,太阳能汽车被诸多国家所提倡.如图所示的是一款新型太阳能家用汽车,它的相关数据如下表所示,请解答:
(1)太阳能电池板一般是由晶体态硅制成的,它能直接把太阳能转化成电能,其主要材料是________(填“导体”“半导体”或“超导体”),如果当地每秒钟1 m2接受太阳辐射的光能为1 000 J,则太阳能电池的光电转化的最大效率为________.
(2)太阳能汽车搭载有蓄电池,当汽车高速行驶时,太阳能电池提供的电能不足,蓄电池可提供电能,为其提供动力.某一天阳光明媚,一司机开着这辆蓄电池已经充满电的太阳能汽车,从上午10:00到下午3:00在水平路面上匀速行驶360 km,若太阳能电池达到了最大输出功率,汽车保持此速度时汽车的电动机可将所消耗电能的90%推动汽车前进,停止时蓄电池容量表显示剩余eq \f(2,3),求该太阳能汽车沿平直公路匀速行驶时,受到的阻力为多少牛?(不计蓄电池对外供电时的能量损失)
答案
一、1.D 2.D 3.A
4.A 【解析】日晷仪能较准确地显示时间,应用了光的直线传播,故A错误.
5.D 6.C 7.A 8.D
9.D 【解析】电能表是测量用电器消耗电能的仪表,故A错误;电路中允许接入的用电器的最大总功率P最大=UI最大=220 V×10 A=2 200 W,故B错误;他家在这段时间内消耗的电能W=8 633.5 kW·h-8 543.2 kW·h=90.3 kW·h,故C错误;只让一个标有“220 V 1 000 W”的电热水器正常工作10 min,其消耗的电能W′=Pt=1 000×10-3 kW×eq \f(10,60) h=eq \f(1,6) kW·h,则该电能表的转盘转过的圈数N=eq \f(1,6) kW·h×3 600 r/(kW·h)=600 r.
10.B 【解析】由题图可知,灯泡L与滑动变阻器串联,电压表测滑动变阻器两端的电压,电流表测电路中的电流.灯泡正常发光时两端的电压为3 V,功率为0.6 W,则灯泡正常发光时电路中的电流IL=eq \f(PL,UL)=eq \f(0.6 W,3 V)=0.2 A,因串联电路中各处的电流相等,且电流表量程为0~0.6 A,滑动变阻器允许通过的最大电流为2 A,所以,电路中的最大电流I大=IL=0.2 A,此时滑动变阻器接入电路的电阻最小,因串联电路中总电压等于各部分电压之和,所以灯泡正常发光时,滑动变阻器两端的电压U滑=U-UL=4.5 V-3 V=1.5 V,滑动变阻器接入电路中的最小阻值R滑小=eq \f(U滑,I大)=eq \f(1.5 V,0.2 A)=7.5 Ω.灯泡的电阻RL=eq \f(UL,IL)=eq \f(3 V,0.2 A)= 15 Ω,由串联分压的规律可知,当电压表的示数最大为3 V时,滑动变阻器接入电路中的电阻最大,电路中的电流最小,电路的总功率最小,此时灯泡两端的电压UL′=U-U滑大=4.5 V-3 V=1.5 V,电路中的最小电流I小=eq \f(UL′,RL)=eq \f(1.5 V,15 Ω)=0.1 A,则电路中电流变化的范围是0.1~0.2 A,故A错误.滑动变阻器接入电路中的最大阻值R滑大=eq \f(U滑大,I小)=eq \f(3 V,0.1 A)=30 Ω<50 Ω,则滑动变阻器的阻值变化范围是7.5~30 Ω,故B正确.灯泡的最小功率PL′=I小2RL=(0.1 A)2×15 Ω=0.15 W,所以灯泡功率的变化范围是0.15~0.6 W,故C错误.电路的最小总功率P小=UI小=4.5 V×0.1 A=0.45 W,故D错误.
二、11.内;热传递;14 400;不能 【解析】暖手宝正常工作1 h消耗的电能 W=Pt=4 W×3 600 s=14 400 J;电池容量为5 000 mAh=5 Ah,充电时的电压U=5 V,故暖水室充满电时的电能W′=UIt′=5 V×5 A×3 600 s=90 000 J,该暖手宝正常工作8 h消耗的电能W″=8W=8×14 400 J=115 200 J>90 000 J,故该暖手宝不能续航8 h.
12.S;左 【解析】由安培定则可知,通电螺线管右端是N极,左端是S极;若要增大炮弹的射程,可以将滑动变阻器的滑片向左移动,减小电路中的电阻,使电路中电流增强,通电螺线管的磁性增强.
13.10;0.3;0.3 【解析】由题图可知,元件甲为定值电阻,当U=1 V时,I= 0.1 A,元件甲的电阻R甲=eq \f(U,I)=eq \f(1 V,0.1 A)=10 Ω;因并联电路中各支路两端的电压相等,所以将元件甲、乙并联后接在电压为2 V的电源两端时,两元件两端的电压均为2 V,由题图可知,I甲=0.2 A,I乙=0.1 A,因并联电路中干路电流等于各支路电流之和,所以干路电流I干=I甲+I乙=0.2 A+0.1 A=0.3 A;将元件甲、乙串联后接在电压为3 V的电源两端时,因串联电路中各处的电流相等,且总电压等于各部分电压之和,由题图可知,当I′=0.1 A时,U甲′=1 V、 U乙′=2 V符合题意,则电路的总功率P=U′I′=3 V×0.1 A=0.3 W.
14.机械;不变;方向 15.B;红;N
三、16.【解】(1)如图甲所示. (2)如图乙所示.
17.(1)使铜棒ab水平向左或向右运动(答案不唯一,合理即可)
(2)调换磁体N、S极位置;使铜棒ab反向运动(答案不唯一,合理即可)
(3)发电机
18.(1)液体质量 (2)B、C (3)A、B;温度计示数的变化 【解析】(2)在探究“不同物质吸热升温的情况”的实验中,是在两种不同的液体吸收的热量相同的情况下,比较温度计示数的升高情况,因此应该选择阻值相同的电阻,让它们在相同时间内放出的热量相同,故应选B、C两个烧瓶.(3)在探究“电阻大小对电热的影响”实验中,应选择相同的液体,阻值不同的电阻,因此应选A、B两个烧瓶.阻值不同的电阻放出的热量不同,则液体升高的温度不同,因此本实验可通过温度计示数的变化来表示电阻放出热量的多少.
19.(1)B (2)左 (3)0.44 (4)9.5 (5)不合格;小灯泡发光较亮,灯丝被烧断
【解析】(5)由题表中数据可知,小灯泡的额定功率P=UI=3.8 V×0.4 A= 1.52 W>1.15 W,这个数值与小灯泡铭牌上的参数相差较大,说明小灯泡铭牌上的参数不合格;由后两组数据计算得出的电功率均大于小灯泡铭牌上的数据,故在这个实验中,可能会观察到小灯泡发光较亮,灯丝被烧断.
20.【解】(1)S0转到位置2时两电阻串联,由P=eq \f(U2,R)可知,总电阻R串=eq \f(U2,P保温)= eq \f((220 V)2,400 W)=121 Ω,
定值电阻R2的阻值R2=R串-R1=121 Ω-24.2 Ω=96.8 Ω.
(2)控制开关S0转到位置1时电路为R1的简单电路,餐台处于加热状态,由 P=eq \f(U2,R)得,加热状态的功率P加热=eq \f(U2,R1)=eq \f((220 V)2,24.2 Ω)=2 000 W,餐台加热状态下工作5 min消耗的电能W=P加热t=2 000 W×5×60 s=6×105 J.
(3)若不计热量损失,则汤吸收的热量Q吸=W=6×105 J,
汤的比热容c=eq \f(Q吸,m(t末-t0))=eq \f(6×105 J,5 kg×(50 ℃-20 ℃))=4×103 J/(kg·℃).
21.【解】(1)半导体;25%
(2)太阳能汽车的行驶时间即光照时间t=(12:00+3:00-10:00) h=5 h,太阳能电池以最大输出功率工作时输出的电能W1=Pt=1.4 kW×5 h=7 kW·h,蓄电池提供的电能W2=eq \b\lc\(\rc\)(\a\vs4\al\c1(1-\f(2,3))) W=eq \b\lc\(\rc\)(\a\vs4\al\c1(1-\f(2,3)))×15 kW·h=5 kW·h,则该太阳能汽车共消耗的电能W电=W1+W2=7 kW·h+5 kW·h=12 kW·h=12×3.6×106 J=4.32×107 J,太阳能汽车将电能转化的机械能W机械=ηW电=90%×4.32×107 J=3.888×107 J,太阳能汽车受到的牵引力F牵=eq \f(W机械,s)=eq \f(3.888×107 J,360×103 m)=108 N,因为太阳能汽车沿平直公路匀速行驶,根据二力平衡条件可知,太阳能汽车受到的阻力f=F牵=108 N.
【解析】(1)太阳能电池板一般是由晶体态硅制成的,而硅属于半导体;太阳能电池1 s内吸收的光能E=1 000 J/(m2·s)×5.6 m2×1 s=5 600 J,太阳能电池1 s最大输出电能W输=Pt1=1.4×103 W×1 s=1 400 J,太阳能电池的光电转化的最大效率η光电=eq \f(W输,E)×100%=eq \f(1 400 J,5 600 J)×100%=25%.
电压表示数
电流表示数
3.0 V
0.32 A
3.8 V
0.4 A
4.5 V
太阳能电池总表面积S
5.6 m2
太阳能电池最大输出功率P
1.4 kW
最大速度v
126 km/h
所搭载的蓄电池容量W
15 kW·h
在蓄电池满电并且太阳能电池达到最大输出功率的情况下,最大续航里程1 000 km
苏科版物理九上 期中综合素质评价试卷: 这是一份苏科版物理九上 期中综合素质评价试卷,共18页。试卷主要包含了选择题,填空题,作图题,实验探究题,科普阅读题,计算题等内容,欢迎下载使用。
苏科版物理九年级 期末综合素质评价试卷: 这是一份苏科版物理九年级 期末综合素质评价试卷,共19页。试卷主要包含了选择题,填空题,作图题,实验探究题,科普阅读题,计算题等内容,欢迎下载使用。
鲁科版物理九上 期末综合素质评价试卷: 这是一份鲁科版物理九上 期末综合素质评价试卷,共14页。试卷主要包含了选择题,填空及作图题,实验探究题,综合应用题等内容,欢迎下载使用。

