


江西省重点学校2025届高三上学期7月开学联考试题+地理+Word版含解析
展开
这是一份江西省重点学校2025届高三上学期7月开学联考试题+地理+Word版含解析,共20页。试卷主要包含了本试卷主要考试内容, 推测样地内主要的植被类型是等内容,欢迎下载使用。
注意事项:
1.答题前,考生务必将自己的姓名、考生号、考场号、座位号填写在答题卡上。
2.回答选择题时,选出每小题答案后,用铅笔把答题卡上对应题目的答案标号涂黑。如需改动,用橡皮擦干净后,再选涂其他答案标号。回答非选择题时,将答案写在答题卡上。写在本试卷上无效。
3.考试结束后,将本试卷和答题卡一并交回。
4.本试卷主要考试内容:高考全部内容。
一、选择题:本题共16小题,每小题3分,共48分。在每小题给出的四个选项中,只有一项是符合题目要求的。
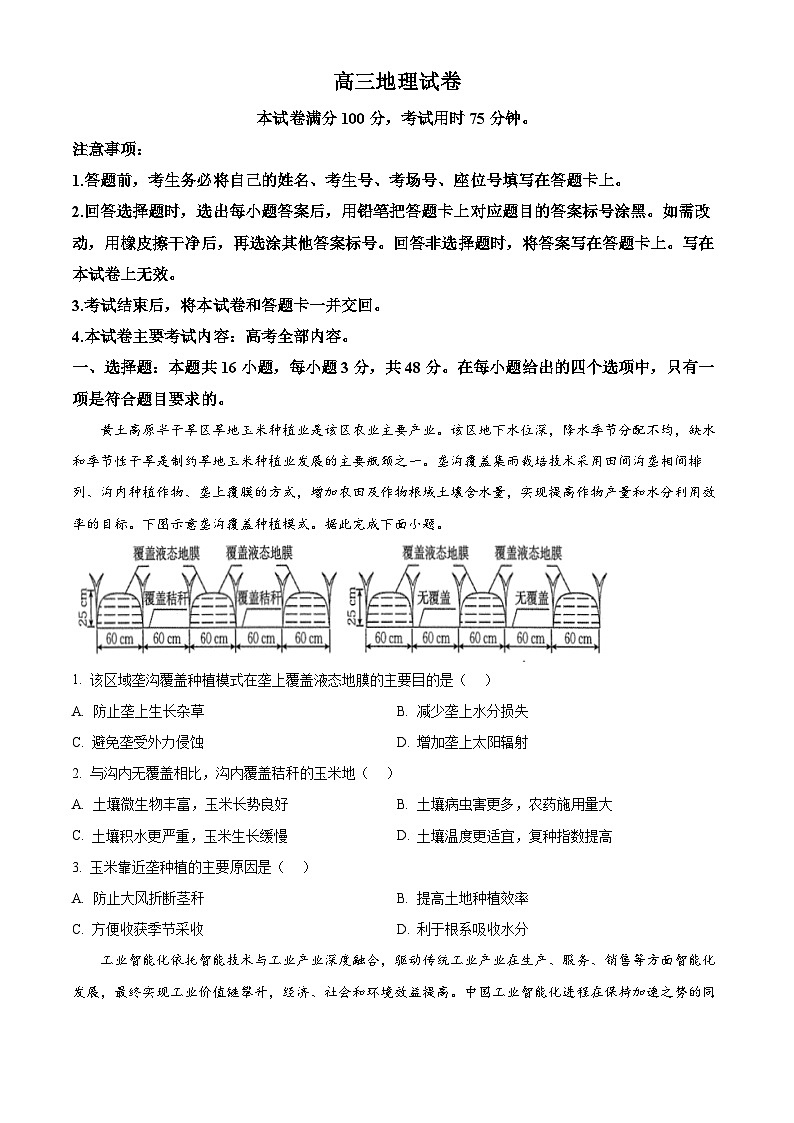
黄土高原半干旱区旱地玉米种植业是该区农业主要产业。该区地下水位深,降水季节分配不均,缺水和季节性干旱是制约旱地玉米种植业发展的主要瓶颈之一。垄沟覆盖集雨栽培技术采用田间沟垄相间排列、沟内种植作物、垄上覆膜的方式,增加农田及作物根域土壤含水量,实现提高作物产量和水分利用效率的目标。下图示意垄沟覆盖种植模式。据此完成下面小题。
1. 该区域垄沟覆盖种植模式在垄上覆盖液态地膜的主要目的是( )
A. 防止垄上生长杂草B. 减少垄上水分损失
C. 避免垄受外力侵蚀D. 增加垄上太阳辐射
2. 与沟内无覆盖相比,沟内覆盖秸秆的玉米地( )
A. 土壤微生物丰富,玉米长势良好B. 土壤病虫害更多,农药施用量大
C. 土壤积水更严重,玉米生长缓慢D. 土壤温度更适宜,复种指数提高
3. 玉米靠近垄种植的主要原因是( )
A. 防止大风折断茎秆B. 提高土地种植效率
C. 方便收获季节采收D. 利于根系吸收水分
工业智能化依托智能技术与工业产业深度融合,驱动传统工业产业在生产、服务、销售等方面智能化发展,最终实现工业价值链攀升,经济、社会和环境效益提高。中国工业智能化进程在保持加速之势的同时,也面临区域劳动力结构变化、核心技术高度依赖国际大循环等突出问题。下图示意2010—2021年中国工业智能化发展的时序演变趋势。据此完成下面小题。
4. 2010—2021年,中国工业智能化发展的时序演变趋势反映出( )
A. 工业智能化水平呈现逐年增长B. 地区工业智能化水平差距缩小
C. 东部地区增长率波动幅度最小D. 西部地区工业智能化发展均衡
5. 导致东、中、西部地区工业智能化水平差异的主要因素有( )
①资源禀赋 ②经济发展水平 ③产业结构 ④人口结构
A. ①②B. ②③C. ①④D. ③④
6. 2020——2021年,中国工业智能化增长率回落的主要原因是( )
A. 技术创新力不足,后期发展优势下降
B. 智能化工业升级,短期内增长率下降
C. 国际环境不稳定,核心技术领域被封锁
D. 传统型产业复苏,智能化工业占比下降
城市15分钟社区生活圈,是指教育、文化、医疗、养老、休闲等基本服务功能齐全的社区共同体,被形象地称作“生活盒子”。郑东新区位于郑州市东北部,总计约365个居民区,如意湖与龙湖之间的居民区连续且集中,其他行政区划居民区相对较分散。该区域已建成16个社区生活圈,计划到2035年建成33个社区生活圈。下图示意郑东新区社区生活圈候选区域的分布。据此完成下面小题。
7. 影响郑东新区社区生活圈候选区域分布的主要因素是( )
A. 主要道路走向B. 居民区密度C. 行政区划面积D. 办事处等级
8. 该区域社区生活圈中服务效率最高的是( )
A. 祭城路街道办事处与商都路办事处B. 豫兴路办事处与白沙镇办事处
C. 博学路办事处与龙子湖街道办事处D. 龙湖办事处与如意湖办事处
种子雨是指种子或果实借重力和外部力量等向地面扩散的一种自然现象。天目山地处浙江省杭州市临安区天目山镇,海拔300—1506m,年降水量1390—1 870 mm,年均气温8.8—14.8℃。该地区植物物种多样性丰富,森林植被具有明显的垂直梯度分布特征,样地(海拔1066m)中主要优势种的种子雨呈现聚集分布。下图为天目山研究样地种子雨密度(种子数量/所在种子收集器面积)和物种数的月动态变化图。据此完成下面小题。
9. 推测样地内主要的植被类型是( )
A. 常绿阔叶林B. 常绿和落叶阔叶混交林
C. 针叶和落叶阔叶混交林D. 山地灌丛
10. 该样地内植物散布种子的时段集中在( )
A. 1——3月B. 4—6月
C. 7——9月D. 9—11月
11. 与种子雨空间集中散布呈正相关的是( )
A. 动物散布B. 风力散布C. 重力散布D. 水力散布
河成壶穴是指基岩河床上形成的近似壶形的凹坑,由急流旋涡挟带砂砾石磨蚀河床而成,集中分布在瀑布、跌水的陡崖下方或坡度较陡的急滩上,具有口小、肚大、底平的特征。龙潭子河壶穴群位于四川省旺苍县,地处川陕交界的米仓山南麓。龙潭子河下游区出现了明显的河流大拐弯和河道变窄,为高速旋转水流的形成提供了条件。下图示意龙潭子河壶穴演化过程。据此完成下面小题。
12. 图示河成壶穴的发育过程是( )
A ①—③—②—④B. ②—④—③—①
C. ③—①—④—②D. ④—②—①—③
13. 在③过程中,河成壶穴多形成倒“Ω”形的主要原因是( )
A. 岩层下部比上部硬度小,更易被侵蚀
B. 河水对壶穴底部的冲刷作用更强烈
C. 砾石集中对壶穴底部和边壁进行磨蚀
D. 壶穴深度加大,导致河水形成涡旋
14. 图示壶穴发育过程中,壶穴中砾石发生变化是( )
A. 表面棱角分明,粒径增大B. 表面变得光滑,粒径变小
C. 沉积层变薄,分选性下降D. 运动速度加快,数量减少
复合生态系统是自然、经济和社会三个子系统组合而成的统一体,其韧性是指受到内部和外部多重因素干扰后表现出的抵抗性,以及恢复原有状态和适应变化的能力。祁连山地区是中国重要的生态功能区,是中国西北地区重要的水源涵养地和生态安全屏障,亦是生态环境脆弱区,其生态环境保护对西部地区的生态稳定至关重要。下图分别示意2007、2021年祁连山地区复合生态韧性等级空间分布。据此完成下面小题。
15. 与2007年相比,2021年祁连山地区复合生态韧性等级空间分布发生变化是( )
A. 低韧性面积变化最显著,空间分布范围缩小
B. 较低韧性面积不变,空间分布范围保持稳定
C. 中等韧性面积扩大,空间分布范围向东扩展
D. 高韧性面积变化较显著,空间分布范围扩大
16. 祁连山东部地区复合生态韧性等级比西部地区高的主要原因是( )
A. 东部地区水源比西部地区丰富,林草植被覆盖率较高
B. 东部地区人口比西部地区稀少,生态环境承载压力小
C. 东部地区经济比西部地区落后,资源开发起步时间晚
D 东部地区地势比西部地区陡峭,生态环境多样性丰富
二、非选择题:共52分。
17. 阅读图文材料,完成下列要求。
蒋家沟是金沙江下游一级支流小江的右侧支沟,属于高山峡谷地貌,地形陡峭,植被稀疏,相对高差大,流域内植被表现出明显的垂直地带性。河谷区气候干热少雨,年平均气温20℃,年平均降水量600——700mm,年平均蒸发量3700 mm,土壤为山地燥红壤(石质土壤和干旱松散堆积物),土壤有机质含量少。下图示意蒋家沟流域地理位置和地形特征。
(1)推测蒋家沟河谷区样带主要植被类型,并分析该植被类型的成因。
(2)阐释蒋家沟流域土壤有机质含量少的原因。
(3)说明蒋家沟流域泥石流多发的自然条件。
18. 阅读图文材料,完成下列要求。
阿尔先沟位于中天山山脉,沿线雪峰雄峙、冰川遍布。阿尔先沟段雪崩频繁而集中,多达百起。该段海拔2000—3500m,沟谷西北侧山体地形起伏较东南侧更大,山势更陡峭,年平均温度在-6℃以下,冬半年(10月至次年4月)为主要降雪期,此期间降雪量总计350 mm左右,最大降雪总量超过394mm。下图示意阿尔先沟段地理位置和雪崩点的分布。
(1)说出可能诱发阿尔先沟段雪崩的主要自然因素。
(2)从地形地势角度,分析阿尔先沟段西北侧雪崩点分布较多的主要原因。
(3)推测阿尔先沟段雪崩主要发生的季节,并解释其原理。
19. 阅读图文材料,完成下列要求。
城市能级的大小主要体现在经济功能(集聚—扩散能力)、创新功能(科技创新辐射能力)和服务功能(基础支撑能力)。宁德市地处中国大陆黄金海岸线中段,具备北承南接、西进东出的独特区位优势。该城市自然资源生态禀赋良好,山海特色鲜明,沿海多山地,地貌以山地丘陵为主,林地占68.73%,呈现“九山半水半分田”的形态,属典型的山海组团型城市。自1999 年以来,宁德市培育形成了锂电新能源、新能源汽车、不锈钢新材料和铜材料等具有国际竞争力的主导产业集群。下图示意宁德市工业区用地现状和工业区用地建议模式。
(1)说明限制宁德市城市能级提升的瓶颈。
(2)对比宁德市工业区用地现状和建议模式,说明建议模式的优势。
(3)为提高宁德市城市能级,请提出合理措施。高三地理试卷
本试卷满分100分,考试用时75分钟。
注意事项:
1.答题前,考生务必将自己的姓名、考生号、考场号、座位号填写在答题卡上。
2.回答选择题时,选出每小题答案后,用铅笔把答题卡上对应题目的答案标号涂黑。如需改动,用橡皮擦干净后,再选涂其他答案标号。回答非选择题时,将答案写在答题卡上。写在本试卷上无效。
3.考试结束后,将本试卷和答题卡一并交回。
4.本试卷主要考试内容:高考全部内容。
一、选择题:本题共16小题,每小题3分,共48分。在每小题给出的四个选项中,只有一项是符合题目要求的。
黄土高原半干旱区旱地玉米种植业是该区农业主要产业。该区地下水位深,降水季节分配不均,缺水和季节性干旱是制约旱地玉米种植业发展的主要瓶颈之一。垄沟覆盖集雨栽培技术采用田间沟垄相间排列、沟内种植作物、垄上覆膜的方式,增加农田及作物根域土壤含水量,实现提高作物产量和水分利用效率的目标。下图示意垄沟覆盖种植模式。据此完成下面小题。
1. 该区域垄沟覆盖种植模式在垄上覆盖液态地膜的主要目的是( )
A. 防止垄上生长杂草B. 减少垄上水分损失
C. 避免垄受外力侵蚀D. 增加垄上太阳辐射
2. 与沟内无覆盖相比,沟内覆盖秸秆的玉米地( )
A. 土壤微生物丰富,玉米长势良好B. 土壤病虫害更多,农药施用量大
C. 土壤积水更严重,玉米生长缓慢D. 土壤温度更适宜,复种指数提高
3. 玉米靠近垄种植的主要原因是( )
A. 防止大风折断茎秆B. 提高土地种植效率
C. 方便收获季节采收D. 利于根系吸收水分
【答案】1. B 2. A 3. D
【解析】
【1题详解】
本题考查农业生产,同时考查学生获取和解读地理信息的能力。由材料可知,该区域位于黄土高原半干旱区,蒸发旺盛,发展农业生产的水源不足,为减少土壤水分蒸发,保障玉米生长所需水分,所以在垄上覆膜,B正确,对防止垄上生长杂草、避免垄受外力侵蚀、增加垄上太阳辐射影响小,ACD错误,故选B。
【2题详解】
本题考查农业生产,同时考查学生描述和阐释地理事物的能力。与沟内无覆盖相比,沟内覆盖秸秆可以减少土壤水分蒸发,秸秆腐烂后可以提高土壤有机质含量,丰富土壤微生物,使玉米长势良好,,A正确,C错误;增强玉米的抗害虫能力,减少农药使用量,B错误;复种指数主要取决于当地的热量条件,D错误。故选A。
【3题详解】
本题考查农业生产,同时考查学生描述和阐释地理事物的能力。玉米靠近垄种植,对防止大风折断茎秆、提高土地种植效率、方便收获季节采收影响小,ABC错误,由材料可知,垄上覆膜减少了垄上土壤水分蒸发,使土壤水分条件更好,玉米靠近垄种植可保障生长所需的水分,D正确,故选D。
【点睛】农业区位因素并非一成不变,它们会随着时间和社会经济的发展而发生变化。例如,随着科学技术的进步,农业生产逐渐改变了“靠天吃饭”的历史,人们通过技术手段对光热、水分等不适宜农业生产的状况进行人工干预,使之适宜发展农业。此外,市场需求的变化、交通运输条件的改善、农业保鲜技术的发展等因素也会对农业区位选择产生影响,使市场对农业区位的影响在地域上大为扩展。
工业智能化依托智能技术与工业产业深度融合,驱动传统工业产业在生产、服务、销售等方面智能化发展,最终实现工业价值链攀升,经济、社会和环境效益提高。中国工业智能化进程在保持加速之势的同时,也面临区域劳动力结构变化、核心技术高度依赖国际大循环等突出问题。下图示意2010—2021年中国工业智能化发展的时序演变趋势。据此完成下面小题。
4. 2010—2021年,中国工业智能化发展的时序演变趋势反映出( )
A. 工业智能化水平呈现逐年增长B. 地区工业智能化水平差距缩小
C. 东部地区增长率波动幅度最小D. 西部地区工业智能化发展均衡
5. 导致东、中、西部地区工业智能化水平差异的主要因素有( )
①资源禀赋 ②经济发展水平 ③产业结构 ④人口结构
A. ①②B. ②③C. ①④D. ③④
6. 2020——2021年,中国工业智能化增长率回落的主要原因是( )
A 技术创新力不足,后期发展优势下降
B. 智能化工业升级,短期内增长率下降
C. 国际环境不稳定,核心技术领域被封锁
D 传统型产业复苏,智能化工业占比下降
【答案】4. A 5. B 6. C
【解析】
【4题详解】
读图可知,2010——2021年中国工业智能化水平值呈逐年增长趋势,增长率一直为正增长,A对;读图可知,2010——2021年地区(东部与中西部)工业智能化水平差距增大,B错;读图可知,与全国增长率比,中部地区增长率波动幅度最小,C错;与东部比,西部地区工业智能化水平较低,工业智能化发展不均衡,D错。故选A。
【5题详解】
根据材料信息“工业智能化依托智能技术与工业产业深度融合,驱动传统工业产业在生产、服务、销售等方面智能化发展,最终实现工业价值链攀升,经济、社会和环境效益提高”提示及所学知识,中国东、中、西部地区经济发展水平不均衡(东部经济发达,智能技术先进),产业结构差异较大(产业结构层次较高),直接影响东、中、西部地区工业智能化的发展水平,②③正确;而资源禀赋、人口结构并非是导致东、中、西部地区工业智能化水平差异的主要因素,①④错误。综上所述,B对,排除ACD。故选B。
【6题详解】
由材料可知,中国工业智能化核心技术高度依赖国际大循环,受国际大环境不稳定的影响,核心技术领域受封锁,导致中国工业智能化增长率回落,C对;由材料信息“中国工业智能化进程在保持加速······”可知,中国技术创新力稳步提高,后期发展优势会上升,A错;智能化工业升级,不会影响到短期内增长率的变化,B错;2020——2021年,中国工业智能化增长率回落,但增长率一直为正增长,所以推测智能化工业占比仍在上升,D错。故选C。
【点睛】人工智能产业位于城市产业链的顶端,属于当前最高端的产业之一,需要完善的基础产业体系支撑,超大城市的产业结构层次较高,具有完善的基础产业体系,有利于人工智能产业发展。
城市15分钟社区生活圈,是指教育、文化、医疗、养老、休闲等基本服务功能齐全的社区共同体,被形象地称作“生活盒子”。郑东新区位于郑州市东北部,总计约365个居民区,如意湖与龙湖之间的居民区连续且集中,其他行政区划居民区相对较分散。该区域已建成16个社区生活圈,计划到2035年建成33个社区生活圈。下图示意郑东新区社区生活圈候选区域的分布。据此完成下面小题。
7. 影响郑东新区社区生活圈候选区域分布的主要因素是( )
A. 主要道路走向B. 居民区密度C. 行政区划面积D. 办事处等级
8. 该区域社区生活圈中服务效率最高的是( )
A. 祭城路街道办事处与商都路办事处B. 豫兴路办事处与白沙镇办事处
C. 博学路办事处与龙子湖街道办事处D. 龙湖办事处与如意湖办事处
【答案】7. B 8. D
【解析】
【7题详解】
根据材料中社区生活圈的概念可知,社区生活圈的主要服务对象是居民,其设置的目的是满足居民的各种生活需求。如果居民区密度大,对教育、文化、医疗、养老、休闲等基本服务的需求就更为集中和迫切,因此在居民区密度大的区域设置社区生活圈候选区域能够更好地服务居民,提高服务的效率和覆盖范围,B正确。主要道路走向、行政区划面积、 办事处等级均不是主要的影响因素,ACD错误。故选B。
【8题详解】
由材料可知,如意湖与龙湖之间的居民区连续且集中,居民区密度高,社区生活圈服务需求大,服务效率最高。D正确,ABC错误。故选D。
【点睛】城市内部一般可分为住宅区、工业区、商业区、行政区、文化区、旅游区和绿化区等,城市功能区布局的主要影响因素有经济、交通、历史、政治等。
种子雨是指种子或果实借重力和外部力量等向地面扩散的一种自然现象。天目山地处浙江省杭州市临安区天目山镇,海拔300—1506m,年降水量1390—1 870 mm,年均气温8.8—14.8℃。该地区植物物种多样性丰富,森林植被具有明显的垂直梯度分布特征,样地(海拔1066m)中主要优势种的种子雨呈现聚集分布。下图为天目山研究样地种子雨密度(种子数量/所在种子收集器面积)和物种数的月动态变化图。据此完成下面小题。
9. 推测样地内主要的植被类型是( )
A. 常绿阔叶林B. 常绿和落叶阔叶混交林
C. 针叶和落叶阔叶混交林D. 山地灌丛
10. 该样地内植物散布种子的时段集中在( )
A. 1——3月B. 4—6月
C. 7——9月D. 9—11月
11. 与种子雨空间集中散布呈正相关的是( )
A. 动物散布B. 风力散布C. 重力散布D. 水力散布
【答案】9. B 10. D 11. C
【解析】
【9题详解】
本题考查自然地理环境的地域分异规律,同时考查学生获取和解读地理信息的能力。天目山位于亚热带季风气候区,降水和热量条件较好,且样地海拔为1066m,海拔不高,故主要植被类型为常绿和落叶阔叶混交林。故B选项正确。故选B。
【10题详解】
本题考查自然地理环境的地域分异规律,同时考查学生获取和解读地理信息的能力。由图可知,9—11月种子的物种数丰富,且种子雨密度大,所以样地内植物散布种子的时段集中在9—11月。故D选项正确。故选D。
【11题详解】
本题考查自然地理环境的地域分异规律,同时考查学生论证和探讨地理问题的能力。动物活动范围越大,依靠动物散布的种子空间集中程度越低;同理,风力散布和水力散布的种子空间集中程度也与其能量的大小呈负相关;而种子的质量越大,重力越大,种子愈发集中在植被附近散布。故C选项正确。故选C。
【点睛】地域分异是指地球表层大小不等、内部具有一定相似性的地域单位的分化以及由此而产生的各自然地理条件的差异。其中,带有普遍性的地域分异现象和地域有序性就是地域分异规律包括:水平地带性;垂直地带性;地方性性分异。
河成壶穴是指基岩河床上形成的近似壶形的凹坑,由急流旋涡挟带砂砾石磨蚀河床而成,集中分布在瀑布、跌水的陡崖下方或坡度较陡的急滩上,具有口小、肚大、底平的特征。龙潭子河壶穴群位于四川省旺苍县,地处川陕交界的米仓山南麓。龙潭子河下游区出现了明显的河流大拐弯和河道变窄,为高速旋转水流的形成提供了条件。下图示意龙潭子河壶穴演化过程。据此完成下面小题。
12. 图示河成壶穴的发育过程是( )
A. ①—③—②—④B. ②—④—③—①
C. ③—①—④—②D. ④—②—①—③
13. 在③过程中,河成壶穴多形成倒“Ω”形的主要原因是( )
A. 岩层下部比上部硬度小,更易被侵蚀
B. 河水对壶穴底部的冲刷作用更强烈
C. 砾石集中对壶穴底部和边壁进行磨蚀
D. 壶穴深度加大,导致河水形成涡旋
14. 图示壶穴发育过程中,壶穴中砾石发生的变化是( )
A. 表面棱角分明,粒径增大B. 表面变得光滑,粒径变小
C. 沉积层变薄,分选性下降D. 运动速度加快,数量减少
【答案】12. A 13. C 14. B
【解析】
【12题详解】
根据图示河成壶穴发育过程的形状变化及壶穴本身具有口小、肚大、底平的特征,可推知:①开口较小为幼年期;②开口较③大较④小,所以为壮年期;③对比①多了侵蚀痕迹但对比②开口小,应为青年期;④侵蚀面积较大为老年期。故河成壶穴的发育过程为①—③—②—④,A项正确,BCD三项错误。故选A。
【13题详解】
依据小题1可知,③为壶穴发育青年期,在其发育过程中,随着壶穴深度加大,砾石对壶穴口的磨蚀逐渐减弱,转为集中对壶穴底部和边壁进行磨蚀,壶穴发育成倒“Ω”形,C项说法正确;岩层下部较上部坚硬,则会形成“v”型,A项说法错误;倒“Ω”形并不是河水的侵蚀作用导致,B项说法错误;壶穴深度加大,但开口较小,只会在壶穴的底部形成旋涡,而不会导致河水形成涡旋,D项错误。故选C。
【14题详解】
在河成壶穴发育的过程中,受流水的搬运,砾石表面被磨圆,进而变得光滑,粒径变小,A项错误,B项正确;伴随流水的沉积作用,其沉积层会变厚,其大颗粒先沉积小颗粒后沉积,分选性增强,C项错误;后期壶穴被侵蚀后相互连通,砾石集中在壶穴中沉积,数量增多,D项错误。故选B。
【点睛】壶穴具有口小、肚大、底平的特征。这是因为壶穴的形成过程中,水流对河床的磨蚀作用从中心向外逐渐减弱,导致壶穴的上部较小,而下部逐渐扩大,形成类似壶形的结构。壶穴的底部通常比较平坦,这是因为水流在壶穴底部的旋涡作用使得底部的砂砾石被不断地磨蚀和搬运,最终形成平坦的底部。
复合生态系统是自然、经济和社会三个子系统组合而成的统一体,其韧性是指受到内部和外部多重因素干扰后表现出的抵抗性,以及恢复原有状态和适应变化的能力。祁连山地区是中国重要的生态功能区,是中国西北地区重要的水源涵养地和生态安全屏障,亦是生态环境脆弱区,其生态环境保护对西部地区的生态稳定至关重要。下图分别示意2007、2021年祁连山地区复合生态韧性等级空间分布。据此完成下面小题。
15. 与2007年相比,2021年祁连山地区复合生态韧性等级空间分布发生的变化是( )
A. 低韧性面积变化最显著,空间分布范围缩小
B. 较低韧性面积不变,空间分布范围保持稳定
C. 中等韧性面积扩大,空间分布范围向东扩展
D. 高韧性面积变化较显著,空间分布范围扩大
16. 祁连山东部地区复合生态韧性等级比西部地区高的主要原因是( )
A. 东部地区水源比西部地区丰富,林草植被覆盖率较高
B. 东部地区人口比西部地区稀少,生态环境承载压力小
C. 东部地区经济比西部地区落后,资源开发起步时间晚
D. 东部地区地势比西部地区陡峭,生态环境多样性丰富
【答案】15. D 16. A
【解析】
【15题详解】
读图可知,与2007年相比,2021年祁连山地区复合生态韧性等级空间分布发生的变化是低韧性面积变化较大,空间分布范围扩大,A错误;较低韧性面积变化显著,且空间分布范围显著缩小,B错误;中等韧性面积扩大,空间分布范围向西扩展,C错误;高韧性面积变化较显著,空间分布范围扩大,D正确。故选D。
【16题详解】
祁连山东部地区位于夏季风的迎风坡,降水量较西部丰富,林草植被覆盖率较高,A正确;东部地区人口比西部地区多,生态环境承载压力大,B错误;东部地区经济比西部地区发展水平高,资源开发起步时间较早,C错误;东部地区为河西走廊,地势比西部地区平坦,D错误。故选A。
【点睛】复合生态系统韧性是一个综合性的概念,它强调在面对内外部压力和干扰时,生态系统能够保持其稳定性、恢复力和适应性。这一理念融合了自然、经济和社会等多个维度,旨在提升生态系统的整体抵抗力和恢复能力。通过增强系统内部的自适应、自协调和自组织能力,复合生态系统韧性有助于解决城市发展中的环境、经济和社会问题,实现可持续和高质量发展。
二、非选择题:共52分。
17. 阅读图文材料,完成下列要求。
蒋家沟是金沙江下游一级支流小江的右侧支沟,属于高山峡谷地貌,地形陡峭,植被稀疏,相对高差大,流域内植被表现出明显的垂直地带性。河谷区气候干热少雨,年平均气温20℃,年平均降水量600——700mm,年平均蒸发量3700 mm,土壤为山地燥红壤(石质土壤和干旱松散堆积物),土壤有机质含量少。下图示意蒋家沟流域地理位置和地形特征。
(1)推测蒋家沟河谷区样带主要植被类型,并分析该植被类型的成因。
(2)阐释蒋家沟流域土壤有机质含量少的原因。
(3)说明蒋家沟流域泥石流多发的自然条件。
【答案】(1)灌丛和草丛。成因:气候干热少雨,土壤水分条件差;土壤有机质含量少,养分不足,难以满足乔木的生长需求。
(2)植被稀疏,枯枝落叶少;气候干旱,微生物活动不活跃,有机质转换少;降水集中,有机质随地表径流流失严重。
(3)地形陡峭,坡度大;植被稀疏,涵养水源能力差;表土层风化严重,结构松散;降水集中,多暴雨。
【解析】
【分析】本题以“蒋家沟”区域自然环境为材料,涉及植被类型及成因、土壤有机质含量较低的原因、泥石流多发的自然条件等相关内容,考查了获取和解读地理信息、论证和探讨地理问题的能力,体现了人地协调观、区域认知、综合思维等学科素养。
【小问1详解】
植被类型主要为灌丛和草丛,原因:位于干热的河谷,降水少,气温高,蒸发量大,土壤含水量低;由材料可知,“土壤为山地燥红壤”,有机质含量少,养分不足,不利于高大乔木的生长。
【小问2详解】
有机质含量少主要与气温、降水、生物有关。该地以灌丛和草丛为主,枯枝落叶少,有机质来源少;干热河谷,气候干旱,微生物活动不活跃,有机质转换少;降水主要集中于夏季,地表径流对有机质的冲刷作用强烈,流失严重,导致土壤有机质含量低。
【小问3详解】
由材料“蒋家沟是金沙江下游一级支流小江的右侧支沟,属于高山峡谷地貌,地形陡峭,植被稀疏,相对高差大”可知,该地的地形陡峭,坡度大;植被稀少,涵养水源能力差;风化作用强烈,土质松散;季风气候,雨水集中,多暴雨,容易形成泥石流。
18. 阅读图文材料,完成下列要求。
阿尔先沟位于中天山山脉,沿线雪峰雄峙、冰川遍布。阿尔先沟段雪崩频繁而集中,多达百起。该段海拔2000—3500m,沟谷西北侧山体地形起伏较东南侧更大,山势更陡峭,年平均温度在-6℃以下,冬半年(10月至次年4月)为主要降雪期,此期间降雪量总计350 mm左右,最大降雪总量超过394mm。下图示意阿尔先沟段地理位置和雪崩点的分布。
(1)说出可能诱发阿尔先沟段雪崩的主要自然因素。
(2)从地形地势角度,分析阿尔先沟段西北侧雪崩点分布较多的主要原因。
(3)推测阿尔先沟段雪崩主要发生的季节,并解释其原理。
【答案】(1)地形;气温;山谷风;积雪厚度。
(2)冬季来自大西洋和北冰洋水汽受西北侧地形阻挡,产生大量降雪;西北侧山地海拔更高,地势更陡峭,积雪稳定性较差;山地海拔更高,山谷风效应更强,山谷风对积雪的搬运作用更强。
(3)春季。原理:冬半年降雪量大,经过长时间的降雪积累,积雪厚度大;春季气温回升,积雪内部融化进而变得松散,积雪失稳,雪崩发生频率提高。
【解析】
【分析】本题以阿尔先沟段雪崩为背景,涉及雪崩的自然原因、西北侧多雪崩的原因及雪崩发生最多的季节等相关知识,考查对图表信息的阅读与获取能力,知识的调动和运用能力,旨在培养学生的综合思维和区域认知等核心素养。
【小问1详解】
诱发雪崩的主要自然因素有气温、风力大小、地形、积雪厚度。具体原因:气温持续升高,积雪融化,容易造成雪崩;陡峭的河谷,坡度较陡,积雪容易崩塌;山谷风较大,容易使积雪被吹到,形成雪崩;积雪厚度大,受重力作用,容易出现雪崩。
【小问2详解】
本题主要从地形对降雪影响、坡度、地形对山谷风的影响等角度分析。冬季来自大西洋和北冰洋的水汽受西北侧地形阻挡,产生大量降雪,积雪厚度大;西北侧地势更陡峭,坡度更大,积雪稳定性较差;山地海拔更高,山谷风效应更强,山谷风对积雪的搬运作用更强,容易造成积雪崩塌。
【小问3详解】
春季雪崩最多。原因:该地冬季降雪量大,积雪厚度大,容易出现雪崩;春季气温回升,积雪融解量大,导致积雪内部变得松散,积雪失去支撑,雪崩发生频率提高。
19. 阅读图文材料,完成下列要求。
城市能级的大小主要体现在经济功能(集聚—扩散能力)、创新功能(科技创新辐射能力)和服务功能(基础支撑能力)。宁德市地处中国大陆黄金海岸线中段,具备北承南接、西进东出的独特区位优势。该城市自然资源生态禀赋良好,山海特色鲜明,沿海多山地,地貌以山地丘陵为主,林地占68.73%,呈现“九山半水半分田”的形态,属典型的山海组团型城市。自1999 年以来,宁德市培育形成了锂电新能源、新能源汽车、不锈钢新材料和铜材料等具有国际竞争力的主导产业集群。下图示意宁德市工业区用地现状和工业区用地建议模式。
(1)说明限制宁德市城市能级提升的瓶颈。
(2)对比宁德市工业区用地现状和建议模式,说明建议模式的优势。
(3)为提高宁德市的城市能级,请提出合理措施。
【答案】(1)城区可拓展范围有限,建设用地紧缺;城区面积较小且分散,中心城区首位度不突出,主城区经济辐射能力有限;区域交通廊道受自然山水阻隔,基础设施建设投入大。
(2)提高工业区土地利用率,缓解城市用地紧缺现状;优化工业布局,淘汰落后产能;企业集聚发展,联系紧密,组织管理高效。
(3)加强城市组团联系,优化交通,改善城市内部道路网系统;中心城区应融合滨海资源、历史人文和生态特色,打造滨海生态休闲旅游胜地,增强山海资源价值转化;培育金融商务、数字经济、智能制造等生产性服务业,提高城市产业创新力和核心城市辐射能力;保护山水格局,完善河湖水系,提高城市生态环境效益。
【解析】
【分析】本大题以“宁德市的城市发展”为材料设置试题,涉及“城市能级、工业区布局模式”等相关内容(知识点),考查学生获取和解读地理信息、调动和运用地理知识、描述和阐释地理事物、论证和探究问题的关键能力和区域认知、综合思维等核心素养。
【小问1详解】
“山海特色鲜明,沿海多山地,地貌以山地丘陵为主”说明地形和地形格局对城市拓展空间限制较大,城区可拓展范围有限,建设用地紧缺,影响经济功能的提升;“典型的山海组团型城市”,说明当地城市平面布局被地形分隔,城区面积较小且分散,中心城区首位度不突出,主城区经济辐射能力有限,影响经济功能和创新功能的提升;复杂的地形地貌造成区域交通廊道受自然山水阻隔,基础设施建设投入大,影响城市服务功能的提升。
【小问2详解】
对比“现状”图与“建议模式”图,可以发现,在城市建设用地极度紧缺的情况下,“建议模式”空间复合布局紧凑,提高了工业园区土地利用率,缓解城市用地紧缺现状;与现状模式稍显随意杂乱相比,“建议模式”则优化了工业空间布局,淘汰了部分落后产能,有限的土地效能大大提高;高效率的土地利用,能承载更多的关联企业链式发展,集聚使园区企业联系紧密,组织管理高效,形成强大的规模效应。
【小问3详解】
材料指出城市能级大小由城市的“经济集聚-扩散能力”、“科技创新辐射能力”、“基础支撑能力”三方面功能组成,这也就指明了提高宁德市城市能级的方向和途径。由于城市被自然山水分隔,一定程度影响了“交通服务”这个“基础支撑能力”,进而制约“经济集聚-扩散能力”,所以首先就得加强城市组团联系,优化交通,改善城市内部道路网系统;其次,“科技创新辐射能力”的提升上应加速培育金融商务、数字经济、智能制造等生产性服务业,提高城市产业创新力和核心城市辐射能力;第三,提升“基础支撑力”应优化配置和综合利用当地的优势资源,上好城市生态人文双优的底色,中心城区应融合滨海资源、历史人文和生态特色,打造滨海生态休闲旅游胜地,增强山海资源价值转化;保护山水格局,完善河湖水系,提高城市生态环境效益。
相关试卷
这是一份江西省萍乡实验学校2024-2025学年高三上学期开学质量检测地理试题(原卷版+解析版),文件包含江西省萍乡实验学校2024-2025学年高三上学期开学质量检测地理试题原卷版docx、江西省萍乡实验学校2024-2025学年高三上学期开学质量检测地理试题解析版docx等2份试卷配套教学资源,其中试卷共25页, 欢迎下载使用。
这是一份2025江西省重点学校高三上学期7月开学联考试题地理含解析,共20页。试卷主要包含了本试卷主要考试内容, 推测样地内主要的植被类型是等内容,欢迎下载使用。
这是一份江西省重点学校2025届高三上学期7月开学联考地理试卷(Word版附解析),共20页。试卷主要包含了本试卷主要考试内容, 推测样地内主要的植被类型是等内容,欢迎下载使用。