2024年河南省汝阳县中考一模物理试题(原卷版+解析版)
展开2.本试卷上不要答题,请按答题卡上注意事项的要求直接把答案填写在答题卡上,答在试卷上的答案无效。
一、填空题(本题共6小题,每空1分,共14分)
1. “遥知不是雪,为有暗香来”。“为有暗香来”说明分子在_______;将两个表面光滑的铅块相互紧压,它们会粘在一起,说明分子间存在_______;若把分子看成一个小球,则一般分子直径的数量级为10-10m,合_______nm。
【答案】 ①. 不停地做无规则运动 ②. 引力 ③. 0.1
【解析】
【详解】[1]“为有暗香来”说明分子在不停地做无规则运动,属于扩散现象。
[2]两个表面光滑的铅块相互紧压后,由于分子间存在引力,两铅块将会粘在一起。
[3]一般分子直径的数量级为10-10m,则
10-10m=10-10×109nm=01nm
2. 四冲程汽油机工作时,把内能转化成机械能的是__________冲程,夏天长时间曝晒在太阳下的汽车内部温度会升高,这是通过___________的方式增加了车内空气的内能。
【答案】 ①. 做功 ②. 热传递
【解析】
【详解】[1]在四冲程汽油机的工作循环中,将机械能转化为内能的是压缩冲程,将内能转化为机械能的是做功冲程。
[2]改变物体内能的方式有做功和热传递,夏天长时间曝晒在太阳下的汽车内部温度会升高,这是由于热传递的原因增加了车内空气的内能。
3. 甲、乙、丙三个轻质泡沫小球用绝缘细线悬挂在天花板上,它们之间相互作用时的情形如图所示,已知丙球与用橡胶棒摩擦过的毛皮所带的电荷相同,则甲球________,乙球_________。
【答案】 ①. 带正电 ②. 可能带负电,也可能不带电
【解析】
【详解】[1]已知丙球与用毛皮摩擦过的毛皮所带的电荷相同,由于用橡胶棒摩擦过的毛皮所带的电荷是正电,所以丙球带正电;由图知,甲球与丙球靠近时相互排斥,根据同种电荷相互排斥知,甲球一定带正电。
[2]甲球与乙球相互吸引,根据异种电荷相互吸引知,乙球可能带负电;但带电体能够吸引不带电的轻小物体,所以乙球可能不带电。综合知,乙球可能带负电,也可能不带电。
4. 在如图所示的电路中,①、②、③是三个电表(电压表或电流表)。闭合开关S,要使灯L1与L2串联,则电路中______是电流表,______是电压表。
【答案】 ①. ② ②. ①③
【解析】
【详解】[1][2]闭合开关S,要让灯泡L1和L2串联,电流的路径只有一条,电流从正极流出,经过灯泡L1,L2和电表②,所以②是电流表,①和③分别是电压表。
5. 如图所示,当甲电路中的开关S闭合时,两个电压表的指针位置均为如图乙所示,则L2两端的电压为 ____________ V;L1两端的电压为 ______ V。
【答案】 ①. 1.3 ②. 5.2
【解析】
【详解】[1][2]电压表V1测量的是电源电压,选的是0~15V的量程,分度值为0.5V,根据指针位置,电压表读数为6.5V。电压表V2测量的是L2两端电压,选的是0~3V的量程,分度值为0.1V,根据指针位置,电压表读数为1.3V;根据串联电路的电压关系,L1两端电压为
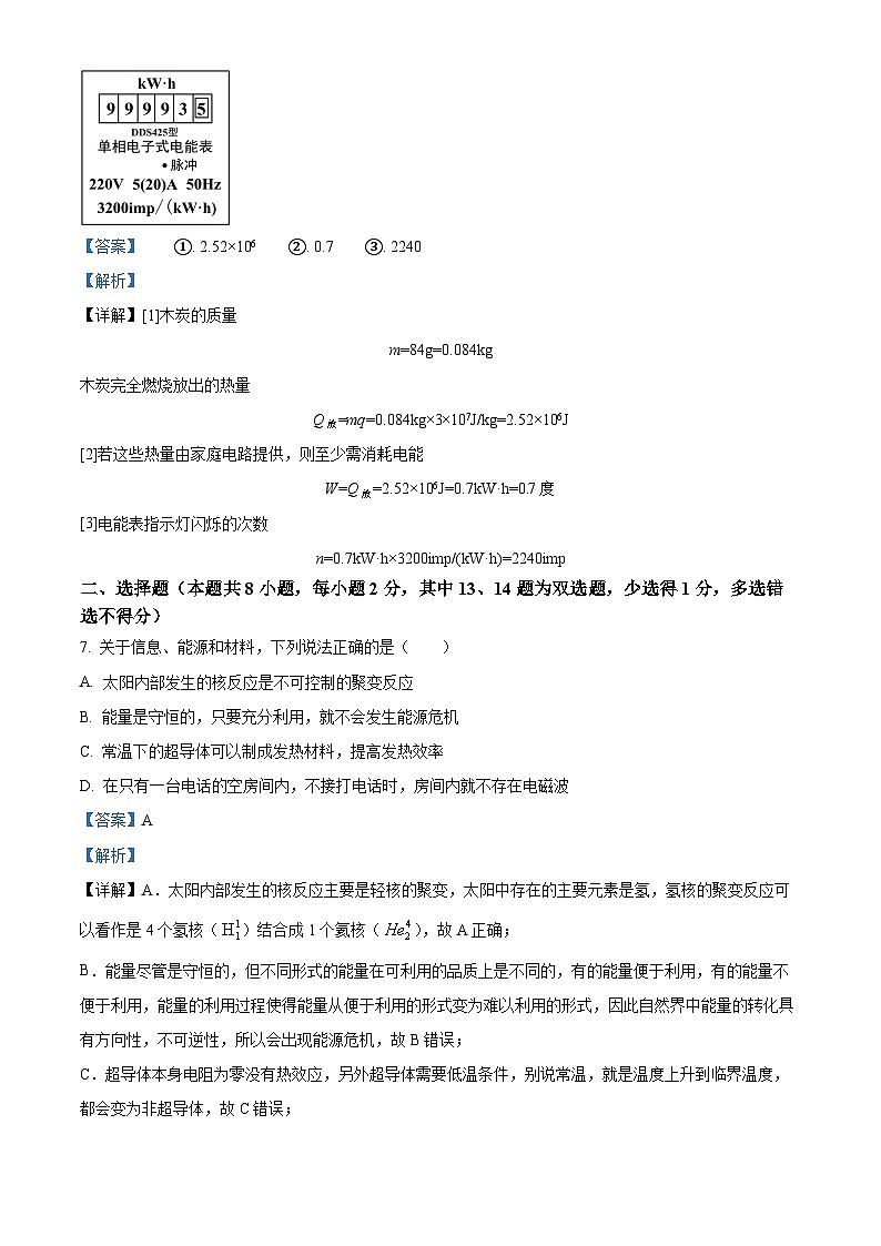
6. 许多同学喜欢吃烧烤食物,烧烤常用木炭作燃料,已知木炭的热值是3×107J/kg。如果完全燃烧84g的木炭,放出______J热量,若这些热量由家庭电路提供,则至少需消耗电能______度,能够使图中的电能表指示灯闪烁______次。
【答案】 ①. 2.52×106 ②. 0.7 ③. 2240
【解析】
【详解】[1]木炭的质量
m=84g=0.084kg
木炭完全燃烧放出的热量
Q放=mq=0.084kg×3×107J/kg=2.52×106J
[2]若这些热量由家庭电路提供,则至少需消耗电能
W=Q放=2.52×106J=0.7kW·h=0.7度
[3]电能表指示灯闪烁的次数
n=0.7kW·h×3200imp/(kW·h)=2240imp
二、选择题(本题共8小题,每小题2分,其中13、14题为双选题,少选得1分,多选错选不得分)
7. 关于信息、能源和材料,下列说法正确的是( )
A. 太阳内部发生的核反应是不可控制的聚变反应
B. 能量是守恒的,只要充分利用,就不会发生能源危机
C. 常温下的超导体可以制成发热材料,提高发热效率
D. 在只有一台电话的空房间内,不接打电话时,房间内就不存在电磁波
【答案】A
【解析】
【详解】A.太阳内部发生的核反应主要是轻核的聚变,太阳中存在的主要元素是氢,氢核的聚变反应可以看作是4个氢核()结合成1个氦核(),故A正确;
B.能量尽管是守恒的,但不同形式的能量在可利用的品质上是不同的,有的能量便于利用,有的能量不便于利用,能量的利用过程使得能量从便于利用的形式变为难以利用的形式,因此自然界中能量的转化具有方向性,不可逆性,所以会出现能源危机,故B错误;
C.超导体本身电阻为零没有热效应,另外超导体需要低温条件,别说常温,就是温度上升到临界温度,都会变为非超导体,故C错误;
D.电磁波是由时断时续变化的电流产生的,通常意义上所指有电磁辐射特性的电磁波是指无线电波、微波、红外线、可见光、紫外线。我们的地球充满了电磁波,所以在只有一台电话的空房间内,即使不接打电话时,房间内也存在电磁波,故D错误。
8. 下列说法正确的是( )
A. 电荷移动的方向就是电流的方向
B. 道路两旁的路灯总是晚上同时亮,早上同时灭,它们是串联的
C. 一轻质小球与丝绸摩擦过的玻璃棒相互吸引,说明小球带负电
D. 教室里同时工作的日光灯越多,电路中的总电阻越小
【答案】D
【解析】
【详解】A.正电荷定向移动的方向规定为电流方向,故A错误;
B.街道的照明灯同时亮,同时灭,但如果一只损坏其余的还可以继续工作,因此是并联的,故B错误;
C.带电体有吸引轻小物体的性质,一轻质小球与丝绸摩擦过的玻璃棒相互吸引,可能是小球带负电,也可能是不带电,故C错误;
D.教室内的电灯是并联的,在并联电路中,并联的电阻越多,则总电阻越小,故D正确。
故选D。
9. 对于欧姆定律导出公式下列说法中正确的是( )
A. 导体电阻与电压成正比
B. 导体电阻与电流成反比
C. 当电压为零时,电阻也为零
D. 电阻是导体本身的性质,与电压和电流无关
【答案】D
【解析】
【详解】电阻是导体本身的性质,与电流电压无关,即电阻与电压、电流无比例关系,不受电流、电压的影响,故ABC错误,D正确。
故选D。
10. 如图,在注射疫苗时,学生只需刷身份证就可以提取个人信息。将身份证靠近机器,机器感应电路中就会产生电流,从而识别学生身份。选项图中与这一原理相同的是( )
A. B.
C. D.
【答案】D
【解析】
【详解】由题意可知,刷身份证时会产生感应电流,即由磁产生电,有感应电流产生,所以其工作原理为电磁感应现象。
A.图示为奥斯特实验,说明通电导线周围存在磁场,故A不符合题意;
B.图中有电源,为电动机的工作原理,说明通电导体在磁场中受力而运动,故B不符合题意;
C.图示的实验是探究影响电磁铁磁性大小的实验,其原理是电流的磁效应,故C不符合题意;
D.图中没有电源,闭合电路的一部分导体在磁场中做切割磁感线运动,会产生感应电流,这是电磁感应现象,故D符合题意。
故选D。
11. 小黄为养鸡场设计报警电路,养鸡场的前、后门分别装有开关、,动物闯入时开关会自动闭合。要求:只要动物闯入任意一个门,电铃都能响起报警。下列电路图符合设计要求的是( )
A. B. C. D.
【答案】A
【解析】
【分析】
【详解】A.由题意可知,只要动物闯入任意一个门,电铃都能响起报警,说明两个开关并联,故A符合题意;
B.由图知,两开关串联,只有当两个门同时有动物闯进时,电铃才会响起报警,故B不符合题意;
C.当有动物从前门闯进时,电铃响起报警,当有动物从后门闯进时,电铃被短路,故C不符合题意;
D.当有动物从后门闯进时,电路形成了断路,电铃不响,当有动物从前门闯进时,电铃才会响起报警,故D不符合题意。
故选A。
12. 如图所示的家庭电路左侧为入户线。闭合开关和,灯发光,灯不发光;用试电笔分别接触插座的左、右孔,氖管均发光。若电路中只有一处故障,下列说法中正确的是( )
A. 试电笔检测e点氖管发光B. ab间短路
C. de间断路D. 试电笔检测c点氖管不亮
【答案】C
【解析】
【详解】闭合开关和,灯发光,这说明灯所在的支路是通路;灯不发光,这说明灯所在的电路出现了断路现象;用试电笔分别接触插座的左、右孔,氖管均发光,这说明插座的左孔与火线之间是接通的,即左孔通过灯泡与火线相连,所以故障是de间断路;c点与火线相连,用试电笔检测c点,氖管发光;e点接在零线上,所以氖管不发光;ab间通路。故ABD错误,C正确。
故选C。
13. 如图所示是电阻甲和乙的图像。下列说法正确的是( )
A. 电阻乙为定值电阻
B. 当电阻甲两端电压为时,R甲=
C. 只将电阻甲和乙串联,若电路电流为,则电路总电压为
D. 只将电阻甲和乙并联,若电源电压为,电路总电流为
【答案】BC
【解析】
【详解】A.由图可知,电阻乙的I-U图像是一条曲线,所以乙的阻值不是一个定值,即电阻乙不是定值电阻,故A错误;
B.由图可知,当电阻甲两端电压为2V时,通过甲的电流为0.4A,则甲的电阻为
故B正确;
C.只将电阻甲和乙串联,若电路电流为0.2A,则甲两端的电压为1V,乙两端的电压为2V,串联电路总电压等于各用电器电压之和,所以总电压为3V,故C正确;
D.只将电阻甲和乙并联,若电源电压为2V,根据并联电路特点和图像信息可知,通过甲的电流为0.4A,通过乙的电流为0.2A,并联电路总电流等于各支路电流之和,即电路总电流为0.6A,故D错误。
故选BC。
14. 如图所示,把标有“”的电阻与最大阻值为的滑动变阻器R连接在电压恒为的电源两端.闭合开关S,电压表所用量程为,电流表所用量程为,在不损坏电路元件的前提下,下列说法正确的是( )
A. 电路中允许流过的最大电流为B. 电阻的额定电压
C. 电路消耗总功率的范围为D. 滑动变阻器的可调范围为
【答案】BD
【解析】
【详解】A.由可得,的额定电流为
而电流表的量程为,所以电路中的最大电流,故A错误;
B.的额定电压
故B正确;
C.当电路中的电流最大时滑动变阻器接入电路中的电阻最小,电功率最大,则
当滑动变阻器的电阻最大时,由欧姆定律可知,电路的总电流最小,最小电流的为
滑动变阻器的两端电压
而小于电压表所用的路程中的最大测量值,电路安全,所以电路消耗的最小功率为
所以电路消耗总功率的范围为,故C错误;
D.滑动变阻器接入电路的最小阻值
而依题意知,滑动变阻器最大阻值为,所以滑动变阻器的可调范围为,故D正确。
故选BD。
三、作图题(共2题,每题2分,共4分)
15. 如图所示,闭合开关后,条形磁体向左偏.请在括号内标出;通电螺线管左侧的磁极及电源的左侧电极符号。
【答案】
【解析】
【详解】通过细线悬挂起来的条形磁体向左偏,说明条形磁体N极与通电螺线管右端相互吸引,故通电螺线管右端为S极,左端为N极。根据安培定则可以判定,通电螺线管正面导线的电流方向是向上的,故电源左边为负极,右边是正极。答案如下:
16. 如图所示:请用笔画线代替导线,将如图中的开关、电灯(开关单独控制电灯)和三孔插座接入家庭电路中。
【答案】
【解析】
【详解】首先辨别上面三根线地线、火线、零线。灯泡接法:火线进入开关,再进入灯泡顶端的金属点,零线直接接入灯泡的螺旋套,这样在断开开关能切断火线,接触灯泡不会发生触电事故。既能控制灯泡,又能更安全。三孔插座的接法:上孔接地线;左孔接零线;右孔接火线。
四、实验题(共3小题,17题4分,18题6分19题9分,共19分。)
17. 如图是“探究水和煤油的吸热能力”的实验装置。实验记录如表。
(1)实验中除了图中所示器材外需要补充的器材是__________;
(2)实验中利用相同规格的电加热器给水和煤油加热,需要控制水和煤油的__________相等;
(3)本实验是通过比较__________来反映水和煤油吸热能力的强弱。分析数据可知__________(填“水”或“煤油”)的吸热能力较强。
【答案】(1)停表 (2)质量
(3) ①. 温度的变化 ②. 水
【解析】
【小问1详解】
实验中需要测量温度和时间长短,除了图中所示器材外需要补充的器材是停表。
【小问2详解】
物体吸收热量的多少与质量有关,根据控制变量法,需要控制水和煤油的质量相等。
【小问3详解】
[1][2]本实验中,相同的加热时间,即吸收相同的热量,水的温度上升较少,温度变化小,表明水的吸热能力强,故是通过比较温度的变化来反映水和煤油吸热能力的强弱。
18. 小芳利用图甲所设计的电路图,探究“电流与电压、电阻的关系”。实验器材:电源(电压恒为4.5V)、电流表、电压表各一个,一个开关,若干定值电阻(5Ω、10Ω、15Ω、25Ω、30Ω),两个滑动变阻器、,导线若干。
(1)小芳正准备闭合开关,突然发现电流表指针如图乙所示,出现这种现象的原因是:______;
(2)小芳在探究“电流与电压的关系”时,用5Ω的定值电阻进行实验,通过实验得到多组实验数据,由这些数据画出如图丙所示的图像,由图像可得结论:______。如果想让实验结论更具有普遍性,你认为可以怎么做?______;
(3)小芳在探究“电流与电阻的关系”时,用5Ω的电阻,电压调为2V完成第一次实验,如果直接换上10Ω的电阻,需要将滑片向______(选填“左”或“右”)移动才能够完成实验;如果要让这5个电阻都能够完成实验,应该选用的滑动变阻器是______;
(4)小芳找来一个小灯泡将定值电阻更换,测得数据后发现小灯泡通过的电流与小灯泡两端电压关系如图丁所示,请问图像不是一条直线的原因是______。
【答案】 ①. 电流表使用前没有调零 ②. 电阻一定时,通过导体的电流与导体两端的电压成正比 ③. 换用不同的定值电阻多次实验 ④. 右 ⑤. ⑥. 灯丝的电阻随温度的升高而增大
【解析】
【详解】(1)[1]小芳正准备闭合开关,突然发现电流表指针如图乙所示,即电流表指针没有与零刻度线对齐,说明电流表使用前没有调零
(2)[2]由图丙可知,电流随电压的变化图象为一过原点的直线,故可得结论:当电阻一定时,通过导体的电流与导体两端的电压成正比。
[3]为了让实验结论更具有普遍性,应换用不同的定值电阻多次实验。
(3)[4]实验中,当把5Ω的电阻换成10Ω的电阻后,根据分压原理,电阻两端的电压变大,研究电流与电阻关系时要控制电压不变,根据串联电路电压的规律,要增大滑动变阻器两端的电压,由分压原理,要增大滑动变阻器电阻阻值,故应把滑动变阻器滑片向右移动才能够完成实验。
[5]实验中使用的定值电阻阻值最大为30Ω,定值电阻两端的电压始终保持UV=2V,根据串联电路电压的规律,滑动变阻器分得的电压
滑动变阻器分得的电压为电压表示数的倍,根据分压原理,当接入30Ω电阻时,滑动变阻器连入电路中的电阻为
故选R1(50Ω 2A)。
(4)[6]由图丁可知,当灯泡两端电压增大,通过灯泡的电流也增大,根据P=UI可知,灯泡功率变大,温度升高,灯丝的电阻随温度的升高而增大,故小灯泡通过的电流与小灯泡两端电压关系图像不是一条直线。
19. 小明和他的实验小组用图甲所示的电路测未知电阻的阻值,电源电压不变。
(1)该实验的实验原理__________;
(2)小明检查电路时发现有一处导线连接错误,请你在甲图中连接错误的导线上打“×”,用笔画线代替导线正确连接电路(注意导线不要交叉)__________;
(3)正确连接电路后,闭合开关,发现电流表无示数,电压表指针超过量程,电路中出现的故障是__________;
(4)闭合开关S,将滑动变阻器的滑片P移到某处时,电压表的示数为,电流表的示数如图乙所示,读数为__________A,被测电阻R的阻值为__________;
(5)小明在测量未知电阻的阻值实验过程中电压表已损坏,老师从实验室拿来一只最大阻值为的滑动变阻器,并设计了如图丙所示的实验电路,按如下步骤进行实验:
①闭合开关S,调节滑片位于最左端a,读出电流表的示数为;
②闭合开关S,__________,读出电流表的示数为;
③未知电阻的阻值:=__________(用字母表示);
(6)通过小明的实验,大家热烈讨论,纷纷设计了单表测电阻的电路图(电流表和电压表均能正常使用,为已知阻值的定值电阻),如图所示方案中不能测出阻值的电路是__________。
A. B.
C D.
【答案】(1)
(2) (3)电阻R断路
(4) ①. 0.3 ②. 10
(5) ①. 调节滑动变阻器的滑片至最右端时 ②.
(6)D
【解析】
【小问1详解】
在测未知电阻的阻值实验中,用电压表测电阻两端的电压,用电流表测通过电阻的电流,利用求出电阻阻值,故该实验原理为。
【小问2详解】
由图甲可知,电流表并联在电路中,电压表串联在电路中,因此是错误的。电压表应并联在被测电阻的两端,电流表串联在电路中,如图所示:
【小问3详解】
正确连接电路后,闭合开关,发现电流表无示数,说明电路中某处断路;电压表指针超过量程,电压表有示数,说明与电压表并联的那部分断路,所以电路中出现的故障是电阻R断路。
【小问4详解】
[1]由电路图可知,电流表量程为0~0.6A,分度值为0.02A,读数为0.30A。
[2]根据欧姆定律表达式变形式可得,被测电阻R的阻值为
【小问5详解】
[1][2]丙图中,第一次将滑动变阻器移至最左端,此时电路为定值电阻的简单电路,根据欧姆定律可得电源电压为
……①
故接下来步骤②为:闭合开关S,调节滑动变阻器的滑片至最右端时,读出电流表的示数为I2;此时电路为定值电阻与滑动变阻器串联,根据串联电路的特点和欧姆定律可得电源电压可表示为
……②
联立以上两式,解得未知电阻的阻值为
【小问6详解】
A.开关S闭合时,R0短路,电压表测量电源电压;开关S断开时,电压表测量Rx两端的电压;根据串联电路总电压等于各分电压之和,可求出R0两端的电压,根据求出通过R0的电流;根据串联电路电流处处相等,通过Rx电流等于通过定值电阻电流,根据可求出Rx电阻;故A不符合题意;
B.由电路图可知,当S断开时,电路为R0的简单电路,电流表测通过R0的电流,根据欧姆定律可求电源的电压;当开关S闭合时R0、Rx并联,电流表测电路的总电流,R0的两端电压始终为电源电压保持不变,由并联电路电流特点可求得通过Rx的电流,并且Rx两端电压等于电源电压,所以可以根据可求出Rx阻值;故B不符合题意;
C.由电路图可知,当开关S闭合时,电路为Rx的简单电路,电流表测电路中的电流,假设此时示数为I1,根据欧姆定律求出电源的电压为
U=I1Rx……①
当开关S断开时,两电阻串联,电流表测串联电路的电流,假设此时示数为I2,根据欧姆定律求出电源的电压为
U=I2Rx+ I2R0……②
由①②式子可以求出Rx阻值;故C不符合题意;
D.开关S闭合时,Rx短路,电压表测量电源电压;开关S断开时,电压表还是测量电源电压,所以无法得到电路中电流,所以不能计算出Rx的值,故D符合题意。
故选D。
五、计算题(本大题共2小题,20题8分,21题9分,共17分)
20. 地铁可以缓解城市公交运输压力,某学习综合实践活动小组同学们收集到地铁机车和公交汽车在某段运行区间内相关数据如表:
(1)甲、乙两地铁站相距,地铁运行需要多长时间?
(2)公交汽车以平均速度行驶时,每千米消耗燃油,则行驶路程所消耗的燃油完全燃烧放出多少热量?
(3)公交汽车以平均速度行驶时的效率是多少?
【答案】(1);
(2)
(3)25%
【解析】
【小问1详解】
(1)地铁运行需要的时间
【小问2详解】
公交汽车行驶1800m路程所消耗的燃油质量为
所消耗的燃油完全燃烧放出的热量
【小问3详解】
公交汽车以平均速度行驶时的效率是
21. 如图甲是某自动控温电热水器的电路图,其中控制电路电压恒为6V,R1为热敏电阻,置于水箱中产生的热量对水箱中水温的影响忽略不计,R1阻值随温度变化的关系如图乙所示,R2为可调电阻,用来设定电热水器的水温;R3、R4为纯电热丝,均置于水箱中,R3=22Ω;电磁铁线圈电阻忽略不计,当电磁铁电流达到0.2A时,继电器衔铁被吸下来;工作过程中,电源电压均保持不变。
(1)加热时电热丝R3的功率为多少?如果电热水器储有60kg的水,电路处于加热状态,正常工作1小时,产生的热量80%被水吸收,则水温升高了多少℃?[,结果保留1位小数]
(2)如果将电热水器水温设为60℃,R2的阻值应该调至多少Ω?
(3)为了使恒温箱内设定的温度降低一些,请你想出一种办法?
【答案】(1)2200W,25.1℃;(2)20Ω;(3)减小滑动变阻器连入的电阻值
【解析】
【详解】解:(1)分析甲图知道,当衔铁与上方触点接通时,电路中只有R3工作,为加热状态;当衔铁与下方触点接通时,电路中R3与R4串联,一起工作,为保温状态;加热时电热丝R3的功率为
电路处于加热状态,正常工作1小时,消耗的电能
产生的热量80%被水吸收,即
Q吸=80%×Q=80%×7.92×106J=6.336×106J
由Q吸=cmΔt可知水升高的温度为
(2)如果将热水器中的水温设置为60℃,此时控制电路中的电流刚好为0.2A,由可知,此时控制电路的总电阻为
由图像知道,60℃时R1的阻值为10Ω,则R2的阻值为
(3)由图乙知道,要降低恒温箱设定温度,就要增大热敏电阻的阻值;但为了使衔铁吸合工作电流即线圈中的电流仍为0.2A,根据欧姆定律可知,应减小滑动变阻器连入的电阻值或增大电源电压。
答:(1)加热时电热丝R3的功率为2200W,水温升高了25.1℃;
(2)R2的阻值应该调至20Ω;
(3)减小滑动变阻器连入的电阻值或增大电源电压。物质
初温/
加热时间/
末温/
水
20
4
30
煤油
20
4
40
××型号地铁机车
地铁电力机车功率
平均速度
牵引力
额定载客量500人
××型号公交汽车
燃油热值
平均速度
牵引力
额定载客量40人
2024年河南省信阳市中考一模物理试题(原卷版+解析版): 这是一份2024年河南省信阳市中考一模物理试题(原卷版+解析版),文件包含2024年河南省信阳市中考一模物理试题原卷版docx、2024年河南省信阳市中考一模物理试题解析版docx等2份试卷配套教学资源,其中试卷共27页, 欢迎下载使用。
2024年河南省济源市中考一模物理试题(原卷版+解析版): 这是一份2024年河南省济源市中考一模物理试题(原卷版+解析版),文件包含2024年河南省济源市中考一模物理试题原卷版docx、2024年河南省济源市中考一模物理试题解析版docx等2份试卷配套教学资源,其中试卷共26页, 欢迎下载使用。
2024年河南省洛阳市中考一模物理试题(原卷版+解析版): 这是一份2024年河南省洛阳市中考一模物理试题(原卷版+解析版),文件包含2024年河南省洛阳市中考一模物理试题原卷版docx、2024年河南省洛阳市中考一模物理试题解析版docx等2份试卷配套教学资源,其中试卷共23页, 欢迎下载使用。

