[物理]2023年江苏省镇江市中考真题物理试题试卷(原题版+解析版)
展开1. 开发和利用可再生能源,可实现人类社会的可持续发展。以下属于可再生能源的是( )
A. 石油B. 天然气C. 煤D. 风能
2. 我们能分辨人工智能语音机器人模仿的是哪位歌唱家的歌声,主要是依据声音的( )
A. 响度B. 音色C. 音量D. 音调
3. 2023年5月30日,神舟十六号载人飞船与空间站成功对接,神舟十六号和神舟十五号航天员们顺利会师,如图所示,以下列哪个物体为参照物,神舟十六号载人飞船是运动的( )
A. 地球B. 核心舱C. 实验舱D. 神舟十五号载人飞船
4. 测量液体温度时,下列操作正确是( )
A. B. C. D.
5. 小华参加校外劳动时,经历了如下过程:①她用力搬一筐玉米,未能搬起;②她又用力推筐,仍未推动;③在小明的帮助下,他们将这筐玉米抬起并放到手推车上;④接着他们用水平力推着手推车沿水平路面前往仓库。则( )
A. ①中小华对这筐玉米做了功B. ②中小华对这筐玉米做了功
C. ③中他们对这筐玉米做了功D. ④中他们对手推车没有做功
6. 即将建成的镇江仑山湖抽水蓄能电站,在用电低谷时利用多余的电能,将山下的水抽往山上的水库实现“蓄能”;在用电高峰时释放山上的水来发电。该电站可以实现“蓄能”主要是将多余的电能转化为水的( )
A. 重力势能B. 内能C. 动能D. 化学能
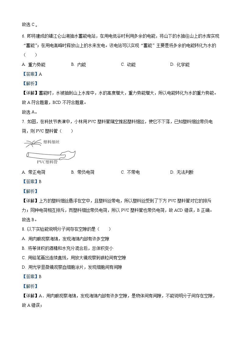
7. 如图,在科技节表演中,小林用PVC塑料管隔空推起塑料细丝,使它不下落,已知塑料细丝带负电荷,则PVC塑料管( )
A. 带正电荷B. 带负电荷C. 不带电D. 无法判断
8. 以下实验能说明分子间存在空隙的是( )
A. 用肉眼观察海绵,发现海绵内部有许多空隙
B. 将等体积的酒精和水充分混合后,总体积变小
C. 用铅笔画出连续直线,用放大镜观察到碳粒间有空隙
D. 用光学显微镜观察血细胞涂片,发现细胞间有间隙
9. 如图所示,在探究串联电路电压特点的实验中,闭合开关,发现两只小灯泡都不发光,两只电压表示数均为3V,则可能发生的故障是( )
A. L2短路B. L1断路C. L2断路D. S 断路
10. 能用纸锅烧开水吗?小华带着疑问进行了如图的实验探究。她惊奇地发现:水真的能烧开!对实验分析正确的是( )
A. 水烧开时水中的气泡是液化形成的
B. 水面上方的“白气”是汽化形成的
C. 水烧开时纸锅底部温度低于水的温度
D. 水的沸点低于纸的着火点故纸没烧着
11. 如图为探究光的反射定律实验,平面镜水平放置, 白色纸板竖直地立在镜面上,入射光线 AO 紧贴纸板射向镜面, 纸板上能看到反射光线OB(图中未画出),O为入射点,ON为法线,则( )
A. 反射光线OB的位置在ON的左侧
B. 仅增大图中α的角度, 反射光线 OB将远离ON
C. 仅将平面镜在水平面内绕O 旋转, OB位置不变
D. 仅将纸板取走, 反射光线OB将不存在
12. 如图所示,甲和乙叠放在光滑水平桌面上,甲、乙之间的接触面粗糙,此时两者均处于静止状态,乙和桌面足够长。快速敲击乙,乙立即水平向右做直线运动。则敲击后( )
A. 乙所受的重力和支持力是一对平衡力
B. 乙所受的摩擦力方向水平向右
C. 甲动能的变化量等于乙动能的变化量
D. 甲沿水平面向右做先加速后匀速的运动
二、填空题(本题共9小题,每空1分,共28分)
13. (1)图1中,电流表示数为 ___________A;
(2)图2中,弹簧测力计示数为 ___________N;
(3)图3中,体温计示数为 ___________℃。
14. 空调工作时由于 ___________会发出声音,这对我们来说是噪声,遥控器通过发射 ___________外线将空调切换成“睡眠”模式,可以在 ___________处减弱噪声。
15. 如图为笔记本电脑的外置散热器,其铝合金板和风扇能加快散热。散热器选用 ___________性良好的铝合金材料,可以通过 ___________方式减小电脑内能。利用通电线圈在 ___________中受力转动制成的风扇,能加快热空气的排出。
16. 如图为单缸四冲程汽油机 ___________冲程,该冲程活塞移动时,汽缸内燃料混合气体的压强变 ___________。若该汽油机转速为2400r/min,则它每分钟完成 ___________个如图所示的冲程。
17. 《墨经》中最早记载了小孔成像现象,该现象由于光的 ______形成。如图为书中绘制的示意图,要让室内墙壁上的像看得更清楚,房间的亮度应较 ______。当室外的人靠近小孔时,他在墙壁上所成像的大小将变 ______。
18. 如图所示,工人师傅利用滑轮将沙发运上楼,该滑轮是 ______滑轮,若工人师傅用1000N的拉力,将重为800N的沙发匀速提升5m,则工人师傅做的有用功为______J,该滑轮的机械效率为 ______%。
19. 物理综合实践小组调查了学校一周的用电情况,如图为两次记录的电能表示数,学校这一周消耗的电能为___________。调查得知,学校共有电功率为40W的日光灯600盏,它们之间是___________联的,他们建议将这些灯更换为15W的节能护眼灯,若每盏灯每月工作90h,更换后,学校因该项目每月共节省电费___________元。[电费单价为0.5元/(kW·h)]
20. 小兵利用图示装置测算酒精的热值。燃烧皿中酒精的质量为12g,烧杯中水的质量为200g,初温为23℃,点燃酒精,当水温升高到43℃时,立即熄灭火焰。该过程水吸收的热量Q=______J。他想利用Q效=Q计算酒精的热值,还需进行的实验操作是______,他所测算出的热值与真实值相比偏______。(选填“大”或“小”)[c水=4.2×103J/(kg·℃)]
21. 在测量小灯泡额定功率的实验中,小兵连接的电路如图1所示。图2中图线a是V与A示数间的关系图线,图线b是一只定值电阻R0的U﹣I图线。电源电压U恒为3V,小灯泡L的额定电压为2.5V。则:
(1)L的额定功率为__________W;
(2)图线a对应的过程中,R的调节范围为__________Ω;
(3)若将R替换成R0,则L工作时的阻值为__________Ω;
(4)若将R替换成与L相同的小灯泡,则根据图线可求得电路消耗的总功率约为__________W。
三、解答题(本题共9小题,共48分,解答26、27、28题时应有必要的解题过程)
22. 茶壶静止在水平桌面上,O为其重心,请画出其所受重力和支持力示意图。
23. 请用笔画线代替导线,将图中的开关和它控制的节能灯正确接入家庭电路。
24. 请根据图中通电螺线管的磁极名称,在虚线框内标出电源的极性(“+”或“﹣”)和静止小磁针的磁极名称。
25. 镇江焦山碑林全国闻名。小林为测量其中一块碑石的密度,他找来一块与其材料相同的石块,进行了如下实验。
(1)将天平放在水平桌面上,游码归零后,指针静止时位置如图1,则应将平衡螺母向 ___________(选填“左”或“右”)端调节;
(2)小林用天平测量石块的质量。
①图2是小林测量时的一个场景,他操作上的错误是:___________;
②小林将50g砝码加入托盘后,发现还需添加砝码,便又将5g的砝码加入托盘,指针静止时位置如图3.他发现砝码盒中最小砝码只有5g,小林接下来的操作是:先___________,然后___________,直到天平平衡,小林最终测得石块质量为54g。
(3)图4是小林测量石块体积的场景,石块的体积为___________cm3,密度为___________g/cm3。
26. 小华利用“F”光源来研究凸透镜成像。
(1)实验前,小华应调整“F”光源和光屏的中心在凸透镜的________上;
(2)小华将“F”光源、凸透镜和光屏按照图1所示位置放置时,光屏上能成清晰的像,所成的像是________立的。凸透镜的焦距为________cm;
(3)小华继续进行研究,当出现图2所示场景时,光屏上像是清晰的;
①依此成像原理可制成________(选填“投影仪”“照相机”或“放大镜”);
②现保持光源和光屏位置不变,小华将凸透镜移至另一位置,发现光屏上也成清晰的像,此时凸透镜所在位置的刻度是________cm。若要再模拟近视眼成因,小华仅需将光屏向_______移动少许。
27. 小明发现家中有一段足够长且粗细均匀的电阻丝,他想用来制作电加热器。不考虑电阻丝阻值随温度的变化。
(1)小明截取5cm长电阻丝,用图1电路来测量其阻值R0。
①用笔画线代替导线,请在图中将实验电路连接完整;_____
②闭合开关前,滑动变阻器的滑片应置于最_____端;
③小明根据实验数据得到的U-I图线如图2所示,则R0=_____Ω。
(2)小明选择以下器材制作电加热器:熔断器(允许通过的最大电流为12A);R1、R2是从上述电阻丝中截取的两段,R1长22cm;开关若干;导线若干。
①电阻丝R1=_____Ω;
②图3是小明制作的电加热器,其低温挡功率为880W,则R2长度为_____cm;
③小明将图3改装成图4所示的电加热器。他调试时发现该电加热器不能正常工作,你认为原因是_____;
④解决③中问题后,小明利用选择的器材又对图4电加热器进行改装,使其具有“四挡”调温功能,请帮他在图5虚线框内画出改装电路图。_____
28. 图1是我国古代劳动人民搬运巨木时的场景,简化装置如图2所示:O为轻质杠杆AB的转轴,OA∶OB=1∶3,物块用轻质细绳系在A端,工人在B端施加竖直向下的拉力F,此时杠杆水平平衡、物块重1200N,底面积为0.25m2,不计转轴摩擦。
(1)图1中,横杆属于 ___________杠杆,垫上石块的目的是为了减小 ___________;
(2)为将图2中物块恰好拉离地面,求工人所用的拉力;___________
(3)剪断图2中A端细绳,求物块静止时对水平地面的压强。___________
29. 某公司设计了一款太阳能无人驾驶汽车,其设计方案中有如表一段描述:
(1)当该车以最高时速在平直公路上匀速行驶时(g取10N/kg),求:
①该车0.5h内行驶的路程;
②维持该车行驶所需机械功率;
(2)小强查找到如下数据:在晴好的夏天,当太阳光垂直照射时,太阳能电池板每平方米面积上接收的太阳辐射功率为700W。请通过计算说明该车的设计方案是否合理。
30. 某水位报警器如图所示:光敏电阻R和光源正对安装在水池侧壁等高处。R接收到光源发出的光时阻值为20Ω,未接收到光时阻值为120Ω。R0为电阻箱,Q为边长5cm的正方体浮子,密度为0.6g/cm3,当池内水面缓慢上升至某处时,浮子将挡住射向R的光线,报警铃声响起。当线圈中的电流I≥0.04A时,铁质开关K被吸上,反之被释放。电源电压U=12V,不计线圈电阻,g取10N/kg。
(1)Q的质量为 ___________g,它缓慢上升时受到的浮力为 ___________N,露出水面的高度为 ___________cm;
(2)如图所示,为保证开始报警时的液面位置MN与R之间高度差h0≥3cm,需要对装置进行适当的调整,下列措施可行的是 ___________;(有多个选项正确)
A.仅换用密度小些的材料制作浮子
B.仅将池内水换为密度小些的液体
C.仅将浮子的边长增大一些
D.仅将浮子做成厚度均匀的空心正方体
(3)在该装置能实现其功能的前提下:
①求电阻箱R0接入电路的阻值应满足的条件;___________
②在满足①问的条件下,求光敏电阻R消耗的电功率范围___________。
◆整车质量为300kg,最高时速54km/h。当该车在平直公路上以最高时速匀速行驶时,所受阻力为车重的0.02倍。
◆所铺设太阳能电池板面积为6.5m2,该太阳能电池的能量转化效率为20%,太阳能电池直接给电机供电,电机将输入电功率的90%转化为汽车行驶所需的机械功率。
[物理]2023年江苏省盐城市中考真题物理试题试卷(原题版+解析版): 这是一份[物理]2023年江苏省盐城市中考真题物理试题试卷(原题版+解析版),文件包含物理2023年江苏省盐城市中考真题真题物理试题解析版docx、物理2023年江苏省盐城市中考真题真题物理试题原题版docx等2份试卷配套教学资源,其中试卷共26页, 欢迎下载使用。
[物理]2023年江苏省徐州市中考真题物理试题试卷(原题版+解析版): 这是一份[物理]2023年江苏省徐州市中考真题物理试题试卷(原题版+解析版),文件包含物理2023年江苏省徐州市中考真题真题物理试题解析版docx、物理2023年江苏省徐州市中考真题真题物理试题原题版docx等2份试卷配套教学资源,其中试卷共21页, 欢迎下载使用。
[物理]2023年江苏省淮安市中考真题物理试题试卷(原题版+解析版): 这是一份[物理]2023年江苏省淮安市中考真题物理试题试卷(原题版+解析版),文件包含物理2023年江苏省淮安市中考真题真题物理试题解析版docx、物理2023年江苏省淮安市中考真题真题物理试题原题版docx等2份试卷配套教学资源,其中试卷共30页, 欢迎下载使用。

