终身会员
搜索
    上传资料 赚现金
    [生物]2023年青海省西宁市城区2023年中考真题生物试卷(原题版+解析版)
    立即下载
    加入资料篮
    资料中包含下列文件,点击文件名可预览资料内容
    • 练习
      [生物]2023年青海省西宁市城区2023年中考真题真题生物真题解析版.docx
    • 练习
      [生物]2023年青海省西宁市城区2023年中考真题真题生物真题原题版.docx
    [生物]2023年青海省西宁市城区2023年中考真题生物试卷(原题版+解析版)01
    [生物]2023年青海省西宁市城区2023年中考真题生物试卷(原题版+解析版)02
    [生物]2023年青海省西宁市城区2023年中考真题生物试卷(原题版+解析版)03
    [生物]2023年青海省西宁市城区2023年中考真题生物试卷(原题版+解析版)01
    [生物]2023年青海省西宁市城区2023年中考真题生物试卷(原题版+解析版)02
    [生物]2023年青海省西宁市城区2023年中考真题生物试卷(原题版+解析版)03
    还剩12页未读, 继续阅读
    下载需要10学贝 1学贝=0.1元
    使用下载券免费下载
    加入资料篮
    立即下载

    [生物]2023年青海省西宁市城区2023年中考真题生物试卷(原题版+解析版)

    展开
    这是一份[生物]2023年青海省西宁市城区2023年中考真题生物试卷(原题版+解析版),文件包含生物2023年青海省西宁市城区2023年中考真题真题生物真题解析版docx、生物2023年青海省西宁市城区2023年中考真题真题生物真题原题版docx等2份试卷配套教学资源,其中试卷共21页, 欢迎下载使用。

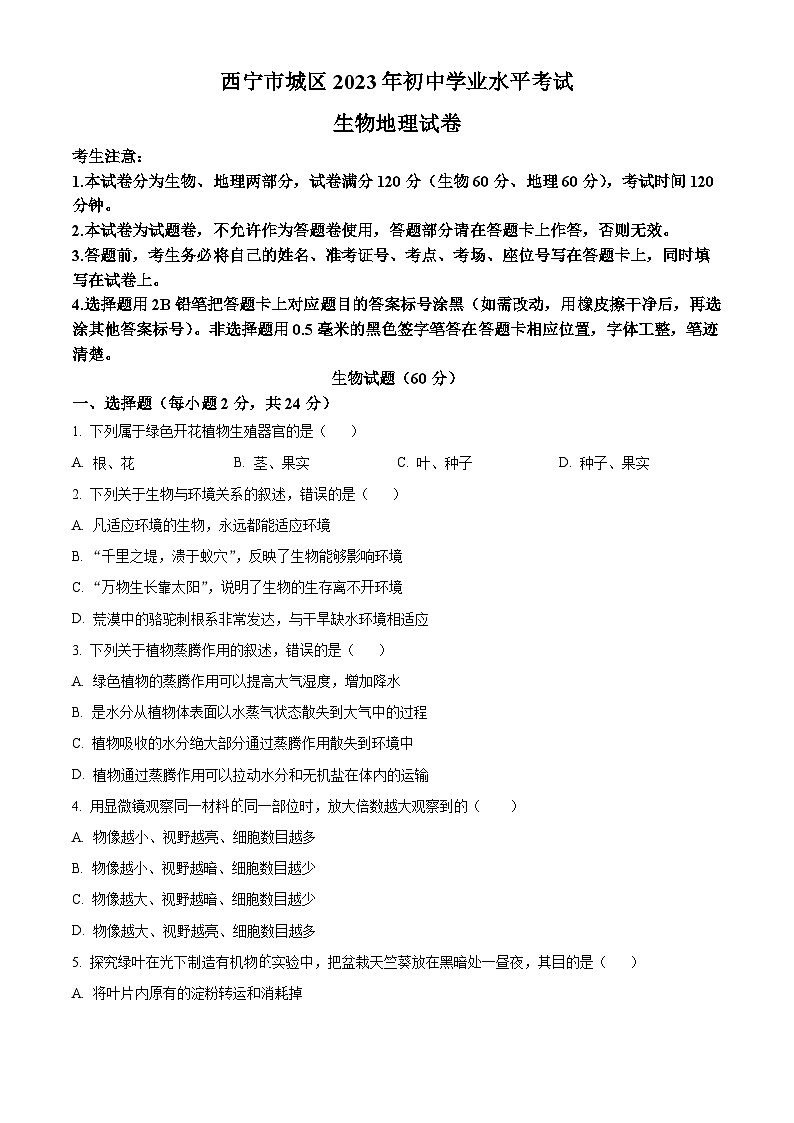
    1.本试卷分为生物、地理两部分,试卷满分120分(生物60分、地理60分),考试时间120分钟。
    2.本试卷为试题卷,不允许作为答题卷使用,答题部分请在答题卡上作答,否则无效。
    3.答题前,考生务必将自己的姓名、准考证号、考点、考场、座位号写在答题卡上,同时填写在试卷上。
    4.选择题用2B铅笔把答题卡上对应题目的答案标号涂黑(如需改动,用橡皮擦干净后,再选涂其他答案标号)。非选择题用0.5毫米的黑色签字笔答在答题卡相应位置,字体工整,笔迹清楚。
    生物试题(60分)
    一、选择题(每小题2分,共24分)
    1. 下列属于绿色开花植物生殖器官的是( )
    A. 根、花B. 茎、果实C. 叶、种子D. 种子、果实
    【答案】D
    【解析】
    【分析】绿色开花植物体由根、茎、叶、花、果实和种子六大器官构成。
    【详解】根吸收来的水和无机盐由茎运到叶等地方供植物体利用,在叶里还能进行光合作用合成有机物,可见植物的根、茎、叶与营养物质有关,所以属于营养器官;花开放之后,经过传粉和受精结出果实和种子,再用种子繁殖后代,因此花、果实和种子属于生殖器官,因此ABC错误,D正确。
    故选D。
    2. 下列关于生物与环境关系的叙述,错误的是( )
    A. 凡适应环境的生物,永远都能适应环境
    B. “千里之堤,溃于蚁穴”,反映了生物能够影响环境
    C. “万物生长靠太阳”,说明了生物的生存离不开环境
    D. 荒漠中的骆驼刺根系非常发达,与干旱缺水环境相适应
    【答案】A
    【解析】
    【分析】生物与环境的关系:环境影响生物,生物适应环境,生物影响环境。1.环境影响生物是指生物的生活受生存空间或生活环境的制约。2.生物适应环境是指生物为了生存下去,在生活习性或者形态结构上力求与环境保持一致。3.生物影响和改变环境是指由于生物的存在或者某些活动,使得环境有了改观或变化。
    【详解】A.生物能够适应环境,但当环境发生巨大变化时,有些生物就不能适应环境了,如天旱水库干了,水库的鱼类会死亡,表明生物只能适应一定的环境,A错误。
    B.蚂蚁将堤坝毁坏体现了生物能影响环境,B正确。
    C.万物生长靠太阳”,是环境因素光对生物的影响,说明生物生存离不开环境,C正确。
    D.在沙漠地区,极度缺水,骆驼刺根系庞大是为了吸收更多的水分,是对干旱环境的一种适应。体现了生物适应环境,D正确。
    故选A。
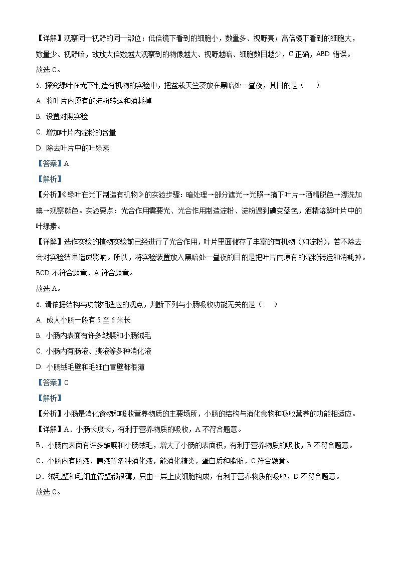
    3. 下列关于植物蒸腾作用的叙述,错误的是( )
    A. 绿色植物的蒸腾作用可以提高大气湿度,增加降水
    B. 是水分从植物体表面以水蒸气状态散失到大气中的过程
    C. 植物吸收的水分绝大部分通过蒸腾作用散失到环境中
    D. 植物通过蒸腾作用可以拉动水分和无机盐在体内的运输
    【答案】B
    【解析】
    【分析】蒸腾作用是植物体内的水分通过叶片上的气孔以水蒸气状态通过散失到大气中的过程。根吸收来的水分99%都通过蒸腾作用散失了。
    【详解】A.蒸腾作用为大气提供大量的水蒸气,增加空气湿度,降雨量增多,这是蒸腾作用在自然界中的作用,A正确。
    B.水分以气体状态从植物体内散发到植物体外的过程,叫作植物的蒸腾作用,B错误。
    C.植物根吸收来的水分99%都通过蒸腾作用散失,C正确。
    D.蒸腾作用是根吸水的动力,促进了水和无机盐向上的运输,D正确。
    故选B。
    4. 用显微镜观察同一材料的同一部位时,放大倍数越大观察到的( )
    A. 物像越小、视野越亮、细胞数目越多
    B. 物像越小、视野越暗、细胞数目越少
    C. 物像越大、视野越暗、细胞数目越少
    D. 物像越大、视野越亮、细胞数目越多
    【答案】C
    【解析】
    【分析】显微镜的放大倍数=目镜放大倍数×物镜放大倍数。
    【详解】观察同一视野的同一部位:低倍镜下看到的细胞小,数量多、视野亮;高倍镜下看到的细胞大,数量少、视野暗,故放大倍数越大观察到的物像越大、视野越暗、细胞数目越少,C正确,ABD错误。
    故选C。
    5. 探究绿叶在光下制造有机物的实验中,把盆栽天竺葵放在黑暗处一昼夜,其目的是( )
    A. 将叶片内原有的淀粉转运和消耗掉
    B. 设置对照实验
    C. 增加叶片内淀粉的含量
    D. 除去叶片中的叶绿素
    【答案】A
    【解析】
    【分析】《绿叶在光下制造有机物》的实验步骤:暗处理→部分遮光→光照→摘下叶片→酒精脱色→漂洗加碘→观察颜色。实验要点:光合作用需要光、光合作用制造淀粉、淀粉遇到碘变蓝色,酒精溶解叶片中的叶绿素。
    【详解】选作实验的植物实验前已经进行了光合作用,叶片里面储存了丰富的有机物(如淀粉),若不除去会对实验结果造成影响。所以,将实验装置放入黑暗处一昼夜的目的是把叶片内原有的淀粉转运和消耗掉。BCD不符合题意,A符合题意。
    故选A。
    6. 请依据结构与功能相适应的观点,判断下列与小肠吸收功能无关的是( )
    A. 成人小肠一般有5至6米长
    B. 小肠内表面有许多皱襞和小肠绒毛
    C. 小肠内有肠液、胰液等多种消化液
    D. 小肠绒毛壁和毛细血管壁都很薄
    【答案】C
    【解析】
    【分析】小肠是消化食物和吸收营养物质的主要场所,小肠的结构与消化食物和吸收营养的功能相适应。
    【详解】A.小肠长度长,有利于营养物质的吸收,A不符合题意。
    B.小肠内表面有许多皱襞和小肠绒毛,增大了小肠的表面积,有利于营养物质的吸收,B不符合题意。
    C.小肠内有肠液、胰液等多种消化液,能消化糖类,蛋白质和脂肪,C符合题意。
    D.绒毛壁和毛细血管壁都很薄,只由一层上皮细胞构成,有利于营养物质的吸收,D不符合题意。
    故选C。
    7. 下列实例与所使用的生物技术搭配不正确的是( )
    A. 青海老酸奶的制作——发酵技术
    B. 青稞植物用种子繁殖后代——组织培养技术
    C. 小羊“多莉”的诞生——克隆技术
    D. 利用大肠杆菌生产胰岛素——转基因技术
    【答案】B
    【解析】
    【分析】(1)克隆的含义是无性繁殖,即由同一个祖先细胞分裂繁殖而形成的纯细胞系,该细胞系中每个细胞的基因彼此相同。
    (2)转基因技术是指运用科学手段从某种生物中提取所需要的基因,将其转入另一种生物中,使与另一种生物的基因进行重组,从而产生特定的具有变异遗传性状的物质。利用转基因技术可以改变动植物性状,培育新品种。
    (3)植物的组织培养指的是在无菌的条件下,将植物的茎尖、茎段或是叶片等切成小块,培养在特制的培养基上,通过细胞的增殖和分化,使它逐渐发育成完整的植物体,组织培养属于无性生殖的范畴。
    (4)微生物的发酵技术在食品、药品的制作中具有重要意义,如制馒头或面包和酿酒要用到酵母菌,制酸奶和泡菜要用到乳酸菌。
    【详解】A.酸奶是以鲜牛奶为原料,加入乳酸菌发酵而成。牛奶经乳酸菌的发酵后使原有的乳糖变为乳酸,易于消化,具有甜酸风味,利用了发酵技术,A正确。
    B.植物的组织培养是利用无性生殖的原理快速繁殖植物的高新技术手段,而青稞植物用种子繁殖后代属于有性生殖,B错误。
    C.克隆又称“体细胞的无性繁殖”。在克隆羊多莉的培育过程中,由甲羊提供细胞核,乙羊提供去核卵细胞,丙羊是代孕母羊,多莉的相貌与甲羊相似,说明遗传信息储存在细胞核中。故小羊“多莉”的诞生利用了克隆技术,C正确。
    D.转基因技术就是把一个生物体的基因转移到另一种生物体内的生物技术。由于细菌繁殖速度很快,科学家把人的胰岛素基因转移到大肠杆菌中,使大肠杆菌表达出了人的胰岛素,故产生胰岛素的大肠杆菌使用到了基因工程技术,D正确。
    故选B。
    8. 下列叙述中,属于人体特异性免疫的是( )
    A. 皮肤对多种病原体的防御屏障作用
    B. 唾液中溶菌酶的抗菌作用
    C. 呼吸道黏膜上纤毛清扫异物的作用
    D. 患过水痘的人只获得对水痘病毒的免疫力
    【答案】D
    【解析】
    【分析】非特异性免疫是生来就有的,人人都有,能对多种病原体有免疫作用,包括第一、二道防线。特异性免疫是指第三道防线,产生抗体,消灭抗原,是出生后才有的,只能对特定的病原体有防御作用。是患过这种病或注射过疫苗后获得的。
    【详解】A.皮肤和黏膜阻挡病原体,对所有的病原体都有作用,属于非特异性免疫,A错误。
    B.唾液中的溶菌酶溶解细菌对所有病原体都有溶解作用,属于非特异性免疫,B错误。
    C.呼吸道黏膜上纤毛清扫异物,属于第一道防线,非特异性免疫,C错误。
    D.引起人体产生抗体的物质,叫抗原,如病原体等异物。病原体等抗原物质侵入人体后,刺激了淋巴细胞,使其产生了一种抵抗该病原体的特殊蛋白质,叫抗体。一定的抗体能与一定的抗原结合,从而促进吞噬细胞的吞噬作用,将抗原清除,或者使病原体失去致病性。所以,接种过水痘疫苗或出过水痘的人体内产生了抵抗水痘病毒的抗体,因此能抵抗水痘病毒的侵袭,属于特异性免疫,D正确。
    故选D。
    9. 下列动物行为中,属于社会行为的是( )
    ①成群的蝗虫啃食庄稼
    ②狒狒“首领”带领狒狒群体有序前进
    ③火蚁在洪水来临时,团队成员在水面上用身体搭建“筏子”,形成一个漂动的“蚁团”随水向岸边漂流
    ④头雁带领雁阵呈“人”字形排列
    ⑤鲫鱼在水中成群觅食
    A. ②③④B. ①④⑤C. ①②③D. ③④⑤
    【答案】A
    【解析】
    【分析】社会行为是群体内形成了一定的组织,成员间有明确分工的动物群集行为,有的高等动物还形成等级。
    【详解】①成群的蝗虫啃食庄稼,蝗虫之间没有形成组织,也没有明确分工,不属于社会行为。
    ②狒狒首领带领狒狒群体有序前进,说明狒狒首领负责指挥整个社群的行动,并且和其他雄狒狒共同保卫这个群体,所以存在明显的等级制度,属于社会行为。
    ③火蚁在洪水来临时,团队成员在水面上用身体搭建“筏子”,蚂蚁群体间有明确分工,属于社会行为。
    ④头雁带领雁阵成“人”字形排列,雁阵由经验丰富的头雁带领,需要彼此配合,密切合作才能维持群体的正常生存,体现了群体之间有明确的分工,属于社会行为。
    ⑤鲫鱼在水底成群觅食,鲫鱼之间没有形成组织,也没有明确分工,不属于社会行为。
    因此属于社会行为的是②③④,A正确。
    故选A。
    10. 下列关于下图中A、B两个细胞结构和功能的叙述,不正确的是( )

    A. ①具有保护和支持细胞的作用
    B. ②具有控制物质进出细胞的作用
    C. A、B两细胞中只有⑤一种能量转换器
    D. 细胞内物质和能量的变化,都和④密不可分
    【答案】C
    【解析】
    【分析】观图可知①是细胞壁;②是细胞膜;③细胞质;④是细胞核;⑤线粒体;⑥叶绿体。
    【详解】A.①细胞壁位于植物细胞的最外层,有保护和支持的作用,A正确。
    B.②细胞膜有保护和控制物质进出的作用,让细胞内有用的物质不能外出,有害的物质不能进入,B正确。
    C.植物细胞的细胞质内有叶绿体和线粒体两种能量转换器,C错误。
    D.④细胞核是遗传物质的控制中心,细胞内物质和能量的变化,都和④细胞核密不可分,D正确。
    故选C。
    11. 下面一组三图是制作并观察生物细胞临时装片实验的部分内容,下列说法错误的是( )

    A. 图甲中带黑边的圆圈是气泡,可能是盖盖玻片时,没有让一侧先接触载玻片上的液滴
    B. 图乙是在显微镜下看到的植物细胞
    C. 图丙中的结构③是反光镜
    D. 下降显微镜镜筒时,眼睛应注视图丙中的①
    【答案】D
    【解析】
    【分析】图丙中,①目镜、②物镜、③反光镜。
    【详解】A.甲图中带黑边的圆圈是气泡,可能是在盖盖玻片时,没有让其一侧先接触载玻片上的水滴造成的,A正确。
    B.图乙中的细胞具有细胞壁、液泡等结构,是在显微镜下看到的植物细胞结构,B正确。
    C.图丙中的结构③是反光镜,C正确。
    D.显微镜下降镜筒时,眼睛应注视物镜,即图丙中的②,防止镜头压碎玻片标本,D错误。
    故选D。
    12. 血液循环的动力来自心脏,下图是人体心脏内部结构及其相连血管的示意图,下列分析正确的是( )
    A. ④是左心室,腔壁肌肉最厚
    B. ①中流的是静脉血
    C. ④中的血液应流向⑤
    D. ③和①之间,⑤和④之间具有防止血液倒流的瓣膜
    【答案】D
    【解析】
    【分析】图中①是主动脉,②是肺动脉,③是左心室,④是右心室,⑤是右心房。
    【详解】A.心脏各腔壁的厚薄与输送血液的距离的长短相适应的,左心室的收缩把血液输送到全身,输送血液的距离最长,壁最厚是图中③左心室,其肌肉壁最发达,A错误。
    B.①是主动脉,内流动脉血,B错误。
    C.④右心室和⑤右心房之间有房室瓣,朝向心室开,血液只能由⑤流向④,C错误。
    D.①主动脉和③左心室之间、④右心室和⑤右心房之间有防止血液倒流的瓣膜,血液只能从心房流向心室,从心室流向动脉,而不能倒流,D正确。
    故选D。
    二、非选择题(每题6分,共36分)
    13. 形形色色的动物是生物圈中的重要成员,请认真阅读下面这一组四图,并运用所学知识完成下列各题。(注:题中“____________”填动物名称,“[ ]”填数字)
    (1)图中动物1是_____,2是________。
    (2)图中有口无肛门的动物是[______],脊椎动物是[_____]。
    (3)图中体内有气囊且与肺相通的动物是[_____],变温动物与恒温动物分别是[______]。
    【答案】(1) ①. 蛔虫 ②. 涡虫
    (2) ①. 2 ②. 3、4##4、3
    (3) ①. 4 ②. 123与4
    【解析】
    【分析】图中:1蛔虫,2涡虫,3蛇,4鸟
    【小问1详解】
    图中动物1是蛔虫,属于线形动物,2是涡虫,属于扁形动物。
    【小问2详解】
    2是涡虫,属于扁形动物,身体呈两侧对称;背腹扁平;有口无肛门;脊椎动物身体内有由脊椎骨组成的脊柱,包括鱼类、两栖类、爬行类、鸟类和哺乳类,图中的脊椎动物有3蛇,4鸟。
    【小问3详解】
    鸟类有气囊,与肺相通,鸟类的肺是气体交换的场所,气囊本身并没有气体交换的作用,气囊的功能是贮存空气。体温随环境温度的变化而变化的动物,是变温动物。体温随环境温度的变化而变化的动物,是变温动物。除了鸟类和哺乳动物,其它动物都为变温动物。图中的变温动物是123,恒温动物是4。
    14. 豌豆是自花传粉生物,下面是豌豆种子形状的遗传图解,请据图并运用所学知识完成下列各题。
    (1)上图豌豆的亲代双方都是圆粒,子代却出现了皱粒,此种现象在生物学上称为____。豌豆的圆粒与皱粒,这一同种生物同一性状的__________,称为相对性状。其中,________是隐性性状。
    (2)如果用B表示显性基因,则亲代双方的基因组成中共有的基因是________,其子代中圆粒的基因组成是___________,皱粒的基因组成是_________。
    【答案】(1) ①. 变异 ②. 不同表现形式 ③. 皱粒
    (2) ①. B和b##b和B ②. BB或Bb##Bb或BB ③. bb
    【解析】
    【分析】遗传是指亲子间在性状上的相似性,变异是指亲子间和子代个体间在性状上的差异。
    生物的性状是由一对基因控制的,当控制某种性状的一对基因都是显性或一个是显性、一个是隐性时,生物体表现出显性基因控制的性状;当控制某种性状的基因都是隐性时,隐性基因控制的性状才会表现出来。
    在一对相对性状的遗传过程中,子代个体中出现了亲代没有的性状,新出现的性状一定是隐性性状,亲代的基因组成是杂合体。
    【小问1详解】
    变异是亲代与子代之间以及子代的个体之间在性状上的差异现象。豌豆的亲代为圆粒,子代中出现了皱粒,体现了亲代与子代之间在性状上的差异现象,因此这种现象在生物学上称为变异。圆粒和皱粒是一对相对性状,同种生物同一性状的不同表现形式叫做相对性状。亲代都是圆粒,子代出现了新的性状皱粒,因此依据豌豆种子的圆粒和皱粒在亲子代的表现情况可以判断出圆粒是显性性状,皱粒为隐性性状
    【小问2详解】
    若用B表示显性基因,则b表示隐性基因,则圆粒的基因组成是BB或Bb,皱粒的基因组成是bb。则亲本圆粒遗传给子代皱粒(bb)的基因一定是b,因此亲本中圆粒植株的基因型均为Bb,遗传图解如图:

    根据遗传图解可知,亲代双方的基因组成中共有的基因是B和b,其子代中圆粒的基因组成是BB或Bb,皱粒的基因组成是bb。
    15. 人体神经系统非常复杂,包含着数以百亿甚至千亿计的神经元,下图是神经元的结构及神经元之间的相互联系示意图,请认真分析并运用所学知识完成下列各题。(注:题中“__________”填文字,“[ ]”填序号)
    (1)神经元又叫__________,是构成人体神经系统_______的基本单位,神经元包括细胞体和图中的[______]两部分。
    (2)神经纤维末端的细小分支是图中的[______],叫做_________。人体内各个神经元的突起末端都与多个神经元的突起相接触形成复杂的网络,是人体内信息传递和处理的_________。
    【答案】(1) ①. 神经细胞 ②. 结构和功能 ③. ③
    (2) ① ④ ②. 神经末梢 ③. 结构基础
    【解析】
    【分析】图中①细胞体,②细胞核,③突起,④神经末梢。
    【小问1详解】
    神经元又叫神经细胞,是神经系统结构和功能的基本单位,包括细胞体和突起两部分。神经细胞的突起,有的很长,有些则较短。一个神经元一般都有多个短的突起,即树突,它的主要功能是接受信息;一般只有一个长的突起,即轴突,它的主要功能是传出信息。
    【小问2详解】
    长突起外表大都套有一层鞘,组成神经纤维。神经纤维集结成束,外面包有膜,构成一条神经。神经纤维末端的细小分支叫做神经末梢,它们分布在全身各处。人体内各个神经元的突起末端都与多个神经元的突起相接触,形成非常复杂的网络。这个复杂的网络就是人体内信息传递和处理的结构基础。
    16. 分类技能在科学探究和工作生活中广泛应用,请运用生物分类原理与方法对下面内容进行归类。(注:题中“__________”填文字,“[ ]”填序号)
    ①霉菌 ②胸腺 ③淋巴结 ④食盐 ⑤坚持体育锻炼 ⑥味精 ⑦木耳 ⑧香菇 ⑨衣藻 ⑩按时作息 ⑪饮食传播⑫变形虫 ⑬食用醋 ⑭空气传播 ⑮脾脏 ⑯不抽烟、不喝酒 ⑰生物媒介传播 ⑱草履虫
    (1)[_________]、[________]、[________]为____________________
    (2)[_________]、[________]、[ _______]为____________________
    (3)[_________]、[_______]、[ _______]____________________
    (4)[________]、[________]、[________]为____________________
    (5)[_______ ]、[________]、[ _______]为____________________
    (6)[_______ ]、[_______]、[________]为____________________
    【答案】(1) ①. ① ②. ⑦ ③. ⑧ ④. 真菌
    (2) ①. ② ②. ③ ③. ⑮ ④. 免疫器官
    (3) ①. ④ ②. ⑥ ③. ⑬ ④. 调味品
    (4) ①. ⑤ ②. ⑩ ③. ⑯ ④. 健康的生活方式
    (5) ①. ⑨ ②. ⑫ ③. ⑱ ④. 单细胞生物
    (6) ①. ⑪ ②. ⑭ ③. ⑰ ④. 传播途径
    【解析】
    【分析】①霉菌常为丝状的有机体,一般有青霉、曲霉都是由菌丝构成的,霉菌是用孢子繁殖后代的。
    ②胸腺是中枢免疫器官,胸腺位于胸骨后、心脏的上方,是T细胞分化发育和成熟的场所。③淋巴结具有以下功能:T细胞和B细胞定居的场所;免疫应答发生的场所;参与淋巴细胞再循环;过滤作用。
    ④食盐是调味品。
    ⑤坚持体育锻炼是健康的生活方式,维持经常性适当的运动,有利于增强心脏功能,促进身体正常的代谢,尤其对促进脂肪代谢,防止动脉粥样硬化的发生有重要作用。
    ⑥味精是调味品。
    ⑦木耳、⑧香菇、蘑菇、霉菌、酵母菌、青霉都是真菌,属于真核生物,有成形的细胞核,营养方式为异养型,生殖方式为孢子生殖。
    ⑨衣藻生活在淡水中,属于淡水藻类。衣藻是单细胞植物,细胞内有一杯状叶绿体,能进行光合作用营养方式自养。衣藻有鞭毛,能在水中游动。
    ⑩按时作息是健康的生活方式,生活有规律,可以养成良好的习惯,形成生物钟,提高神经系统的兴奋性,提高身体的免疫能力。
    ⑪⑭⑰饮食传播、空气传播、生物媒介传播是传播途径,病原体离开传染源到达健康人所经过的途径,如空气传播、饮食传播、生物媒介传播等。
    ⑫变形虫身体仅由一个细胞构成,没有固定的外形,可以任意改变体形。主要生活在清水池塘,或在水流缓慢藻类较多的浅水中。
    ⑬食用醋是调味品。
    ⑮脾脏属于机体重要的淋巴器官,位于腹腔的左上方,通常可以产生淋巴细胞,并制造免疫球蛋白,发挥免疫作用。
    ⑯不抽烟、不喝酒是健康生活方式。
    ⑱草履虫是单细胞的动物,整个身体由一个细胞构成,通过一个细胞可以完成各项生命活动。
    【小问1详解】
    由分析知,①霉菌⑦木耳⑧香菇是真菌。
    小问2详解】
    由分析知,②胸腺③淋巴结⑮脾脏是免疫器官
    【小问3详解】
    由分析知,④食盐⑥味精⑬食用醋是调味品
    小问4详解】
    由分析知,⑤坚持体育锻炼⑩按时作息⑯不抽烟、不喝酒是健康生活方式。
    【小问5详解】
    由分析知,⑨衣藻⑫变形虫⑱草履虫是单细胞生物。
    【小问6详解】
    由分析知,⑪饮食传播⑭空气传播⑰生物媒介传播是传播途径。
    17. 生物通过生殖和发育使得生命世代相续,且生生不息,下面一组二图示意昆虫的生长发育过程,请认真分析并运用所学知识完成下列各题。

    (1)在由受精卵发育成新个体的过程中,幼体与成体的形态结构和生活习性差异很大,这种发育过程称为__________发育。图一中家蚕的发育过程称为_________发育,其中⑥是_________。
    (2)图二中蝗虫的发育过程称为_______________发育,其中④是_______________,昆虫在生长发育过程中有蜕皮现象,蜕皮蜕去的是昆虫的_______________。
    【答案】(1) ①. 变态 ②. 完全变态 ③. 蛹
    (2) ①. 不完全变态 ②. 若虫##跳蝻 ③. 外骨骼
    【解析】
    【分析】图一:①受精卵,②幼虫,⑤成虫,⑥蛹;图二:③受精卵,④若虫(或跳蝻),⑦成虫。
    【小问1详解】
    在由受精卵发育成新个体的过程中,幼体与成体的形态结构和生活习性差异很大,这种发育过程称为变态发育;家蚕的生殖和发育:经过“卵→幼虫→蛹→成虫”四个时期,这样的变态发育称为完全变态发育。
    【小问2详解】
    蝗虫的生殖和发育:经过“卵→若虫→成虫”三个时期,这样的变态发育称为不完全变态发育;昆虫的体表具有坚硬的外骨骼,其主要作用是保护和支持内部的柔软器官、防止体内水分的蒸发散失。这是适应陆地生活的特点之一。外骨骼不能随着昆虫身体的生长而长大,所以在蝗虫的生长发育过程中,有脱掉原来的外骨骼的现象,这就是蜕皮。
    18. 青海地区,辽阔的草原生态系统在保持水土、防风固沙等方面发挥着重要作用。下图一表示该地区草原生态系统的部分食物网,下图二示意该生态系统中的物质循环状况。其中,甲、乙、丙是生物成分,A、B、C是乙中具有食物关系的三种生物,①②③④表示物质循环过程中发生的某些生理过程。请据图综合分析并运用所学知识完成下列各题。

    (1)图一中,共有_______________条食物链,其中,最长的食物链是______________。
    (2)图二中,若A、B、C表示图一中具有直接食物关系的三种生物,则B对应的生物是_________,请写出它在图一中获得物质和能量最多的一条食物链:___________。
    (3)请写出能表示图二中生理过程①的式子:____________。生物体内有机物中的碳返回到无机环境的生理过程有[__________ ](填序号)。
    【答案】(1) ①. 4 ②. 草→蝗虫→青蛙→蛇→鹰
    (2) ①. 鹰 ②. 草→老鼠→鹰
    (3) ①. ②. ②③④
    【解析】
    【分析】食物链反映的是生产者与消费者之间吃与被吃的关系,所以食物链中不应该出现分解者和非生物部分。食物链的正确写法是:生产者→初级消费者→次级消费者,注意起始点是生产者。
    图二中甲是生产者,乙是消费者,丙是分解者。①表示光合作用、②③呼吸作用、④分解作用。
    【小问1详解】
    食物链以生产者开始,以最高营养级结束,图一中食物链有:草→蝗虫→青蛙→蛇→鹰,草→蝗虫→食虫鸟→鹰,草→老鼠→蛇→鹰,草→老鼠→鹰,共4条。最长的食物链是草→蝗虫→青蛙→蛇→鹰。
    【小问2详解】
    图二中,甲能吸收大气中的二氧化碳,是生产者(草),乙是消费者,丙是分解者。图二中食物链为:甲→A→B和甲→A→C→B,对应图一食物链有“草→老鼠→蛇→鹰、草→老鼠→鹰”,则B代表鹰。能量流经生态系统各个营养级时是逐级递减,所以鹰获得能量最多的一条食物链是最短的一条:草→老鼠→鹰。
    【小问3详解】
    碳参与物质循环的主要形式是二氧化碳,碳元素在生物体内主要以含碳的有机物的形式存在。在生态系统中,植物能够通过①光合作用把二氧化碳和水合成有机物,并将光能储存在有机物中,即。植物、动物通过②③呼吸作用将有机物分解为二氧化碳和水,并释放能量,分解者将动植物的遗体通过④分解作用分解为二氧化碳等物质,这些物质又被植物通过光合作用所利用。图二中,生物体内的碳返回到无机环境的生理过程有②③④。
    相关试卷

    [生物]2023年吉林省中考真题生物试卷(原题版+解析版): 这是一份[生物]2023年吉林省中考真题生物试卷(原题版+解析版),文件包含生物2023年吉林省中考真题真题生物真题解析版docx、生物2023年吉林省中考真题真题生物真题原题版docx等2份试卷配套教学资源,其中试卷共28页, 欢迎下载使用。

    [生物]2023年海南省中考真题生物试卷(原题版+解析版): 这是一份[生物]2023年海南省中考真题生物试卷(原题版+解析版),文件包含生物2023年海南省中考真题真题生物真题解析版docx、生物2023年海南省中考真题真题生物真题原题版docx等2份试卷配套教学资源,其中试卷共35页, 欢迎下载使用。

    [生物]2023年北京市中考真题生物试卷(原题版+解析版): 这是一份[生物]2023年北京市中考真题生物试卷(原题版+解析版),文件包含生物2023年北京市中考真题真题生物真题解析版docx、生物2023年北京市中考真题真题生物真题原题版docx等2份试卷配套教学资源,其中试卷共40页, 欢迎下载使用。

    免费资料下载额度不足,请先充值

    每充值一元即可获得5份免费资料下载额度

    今日免费资料下载份数已用完,请明天再来。

    充值学贝或者加入云校通,全网资料任意下。

    提示

    您所在的“深圳市第一中学”云校通为试用账号,试用账号每位老师每日最多可下载 10 份资料 (今日还可下载 0 份),请取消部分资料后重试或选择从个人账户扣费下载。

    您所在的“深深圳市第一中学”云校通为试用账号,试用账号每位老师每日最多可下载10份资料,您的当日额度已用完,请明天再来,或选择从个人账户扣费下载。

    您所在的“深圳市第一中学”云校通余额已不足,请提醒校管理员续费或选择从个人账户扣费下载。

    重新选择
    明天再来
    个人账户下载
    下载确认
    您当前为教习网VIP用户,下载已享8.5折优惠
    您当前为云校通用户,下载免费
    下载需要:
    本次下载:免费
    账户余额:0 学贝
    首次下载后60天内可免费重复下载
    立即下载
    即将下载:资料
    资料售价:学贝 账户剩余:学贝
    选择教习网的4大理由
    • 更专业
      地区版本全覆盖, 同步最新教材, 公开课⾸选;1200+名校合作, 5600+⼀线名师供稿
    • 更丰富
      涵盖课件/教案/试卷/素材等各种教学资源;900万+优选资源 ⽇更新5000+
    • 更便捷
      课件/教案/试卷配套, 打包下载;手机/电脑随时随地浏览;⽆⽔印, 下载即可⽤
    • 真低价
      超⾼性价⽐, 让优质资源普惠更多师⽣
    VIP权益介绍
    • 充值学贝下载 本单免费 90%的用户选择
    • 扫码直接下载
    元开通VIP,立享充值加送10%学贝及全站85折下载
    您当前为VIP用户,已享全站下载85折优惠,充值学贝可获10%赠送
      充值到账1学贝=0.1元
      0学贝
      本次充值学贝
      0学贝
      VIP充值赠送
      0学贝
      下载消耗
      0学贝
      资料原价
      100学贝
      VIP下载优惠
      0学贝
      0学贝
      下载后剩余学贝永久有效
      0学贝
      • 微信
      • 支付宝
      支付:¥
      元开通VIP,立享充值加送10%学贝及全站85折下载
      您当前为VIP用户,已享全站下载85折优惠,充值学贝可获10%赠送
      扫码支付0直接下载
      • 微信
      • 支付宝
      微信扫码支付
      充值学贝下载,立省60% 充值学贝下载,本次下载免费
        下载成功

        Ctrl + Shift + J 查看文件保存位置

        若下载不成功,可重新下载,或查看 资料下载帮助

        本资源来自成套资源

        更多精品资料

        正在打包资料,请稍候…

        预计需要约10秒钟,请勿关闭页面

        服务器繁忙,打包失败

        请联系右侧的在线客服解决

        单次下载文件已超2GB,请分批下载

        请单份下载或分批下载

        支付后60天内可免费重复下载

        我知道了
        正在提交订单

        欢迎来到教习网

        • 900万优选资源,让备课更轻松
        • 600万优选试题,支持自由组卷
        • 高质量可编辑,日均更新2000+
        • 百万教师选择,专业更值得信赖
        微信扫码注册
        qrcode
        二维码已过期
        刷新

        微信扫码,快速注册

        还可免费领教师专享福利「樊登读书VIP」

        手机号注册
        手机号码

        手机号格式错误

        手机验证码 获取验证码

        手机验证码已经成功发送,5分钟内有效

        设置密码

        6-20个字符,数字、字母或符号

        注册即视为同意教习网「注册协议」「隐私条款」
        QQ注册
        手机号注册
        微信注册

        注册成功

        下载确认

        下载需要:0 张下载券

        账户可用:0 张下载券

        立即下载
        账户可用下载券不足,请取消部分资料或者使用学贝继续下载 学贝支付

        如何免费获得下载券?

        加入教习网教师福利群,群内会不定期免费赠送下载券及各种教学资源, 立即入群

        返回
        顶部
        Baidu
        map