[生物]2023年江苏省南通市中考真题生物试卷(原题版+解析版)
展开第Ⅰ卷(选择题共15分)
一、选择题:每小题给出四个选项中只有一个选项是最符合题意的。所选答案按要求填 涂在答题卡上。本大题共15题,每小题1分,共15分。
1. 生物圈是人类生存的唯一家园,相关叙述错误的是( )
A. 生物圈是地球上最大的生态系统
B. 生物圈包括大气圈下层、水圈和岩石圈上层
C. 地球上的所有生物共同构成生物圈
D. 人类活动对生物圈有重要的影响
【答案】C
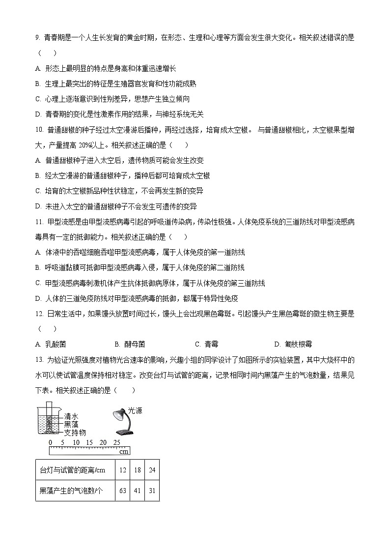
【解析】
【分析】生物圈就是生物与环境构成的一个统一的整体,它包括了地球上所有的生物及其生存的全部环境,因此生物圈是一个生态系统,而且是最大的生态系统。
【详解】AC.生物圈是地球上的所有生物与其生存的环境形成的一个统一整体,包括森林生态系统、海洋生态系统、农田生态系统、草原生态系统、淡水生态系统、湿地生态系统、城市生态系统等等,是最大的生态系统,A正确,C错误。
B.生物圈的范围:以海平面为标准来划分,生物圈向上可到达约10千米的高度,向下可深入10千米左右深处,厚度为20千米左右的圈层,包括大气圈的下层、水圈和岩石圈的上层,B正确。
D.生物圈是地球上所有生物共同的家园,人类活动对生物圈有重要的影响,D正确。
故选C。
2. 下图是某同学用显微镜观察绿萝叶横切临时装片时先后看到的两个视野,由视野①→视野②的相关操作与分析正确的是( )
A. 装片向左移,使物像向左移
B. 用手掰物镜,换上高倍物镜
C. 调节细准焦螺旋,可使视野②更清晰
D. 视野②中“?”为绿萝叶的下表皮
【答案】C
【解析】
【分析】1.显微镜的结构由光学部分、支持部分及调节部分三部分组成。我们在显微镜下看到的物像是上下左右均颠倒的倒像,“倒立”不是相反,是旋转180度后得到的像。
2.显微镜的放大倍数是目镜和物镜放大倍数的乘积。观察同一玻片的同一部位:低倍镜下物镜距离玻片标本的距离远,看到的视野范围大、视野亮,细胞小、细胞数量多;高倍镜下物镜距离玻片标本的距离近,看到的视野范围小、视野暗,细胞大、细胞数量少。
【详解】A.图中需要观察的物像在视野中央的右侧,如需将其移动到中央,则物像在视野中是向左移动,而显微镜成倒立的像,物像的移动方向和玻片的移动方向相反,因此需要向右移动装片,A错误。
B.显微镜的镜筒下端有一个能转动的圆盘叫做转换器,其上可以安装多个物镜。观察时,可通过转动转换器来调换不同倍数的物镜镜头。可见,“用手掰物镜换上高倍物镜”的操作是错误的,B错误。
C.细准焦螺旋的作用是较小幅度的升降镜筒,更重要的作用是能使焦距更准确,调出更加清晰的物像。可见,调节细准焦螺旋,可使视野②更清晰,C正确。
D.叶片的结构包括叶肉、叶脉、表皮三部分,表皮包括上表皮和下表皮。视野②中“?”为绿萝叶的上表皮(与之接触的叶肉细胞排列整齐),D错误。
故选C。
3. 如图为洋葱根尖的结构示意图,细胞分裂主要发生在( )
A. ④分生区B. ③分生区
C. ②成熟区D. ①成熟区
【答案】B
【解析】
【分析】图片表示洋葱根尖结构示意图,①成熟区、②伸长区、③分生区、④根冠。
【详解】A.④是根冠,根冠位于根的顶端,套在分生区的外方,它的作用是保护幼嫩的分生区,A不符合题意。
B.③是分生区,分生区的细胞很小,排列紧密,并通过分裂产生新细胞,不断补充细胞数量,B符合题意。
C.②是伸长区,伸长区细胞逐渐停止分裂,开始迅速伸长,伸长区是根伸长最快的地方,C不符合题意。
D.①是成熟区,也称根毛区,此区的各种细胞已停止伸长生长,是根吸收水分和无机盐的主要部位,D不符合题意。
故选B。
4. 南通的条斑紫菜是中国国家地理标志产品。条斑紫菜生活在浅海中,没有根、茎、叶等器官,体内有叶绿素,能够进行光合作用。条斑紫菜属于( )
A. 藻类植物B. 苔藓植物
C. 蕨类植物D. 种子植物
【答案】A
【解析】
【分析】绿色植物分为藻类植物、苔藓植物、蕨类植物、种子植物四大类群。
【详解】苔藓植物是空气污染的监测植物,蕨类植物有了输导组织长得高大,现在的煤是古代蕨类植物埋在地下形成的。种子植物是产生了种子可以适应陆地生活的植物。自然界中藻类植物的数量极为庞大,分布也十分广泛。藻类植物结构简单,无根、茎、叶的分化,细胞内有叶绿体,全身都能进行光合作用,放出氧气,自然界中百分之九十的氧气都是藻类植物产生的,因此藻类植物是空气中氧的重要来源。分析题干条斑紫菜属于藻类植物,BCD不符合题意,A符合题意。
故选A。
5. 我国约有1/3的成年人由于乳糖酶分泌少,不能完全消化牛奶中的乳糖,食用牛奶后会出现腹泻等不适症状,这称为乳糖不耐受。为解决这一问题,科学家将肠乳糖酶基因导入奶牛的基因组中,使获得的“新品种牛”乳汁中乳糖含量大大降低,而其他营养成分不受影响。用这种技术培育的“新品种牛”称为( )
A. 克隆牛B. 转基因牛C. 试管牛D. 杂交牛
【答案】B
【解析】
【分析】转基因技术操作过程为:按照预先设计好的蓝图,把一种生物的基因分离出来,在体外巧妙地拼接组合,然后转入另一种生物体内,从而改造其某些遗传性状,最终获得我们所需要的新品种;这种含有非自身基因的生物被称为转基因生物。
【详解】A.克隆牛是在细胞水平上进行的无性生殖技术,而转基因技术是在分子水平上的操作;克隆牛没有转入非自身基因,不属于转基因生物,A不符合题意。
B.科学家将肠乳糖酶基因导入奶牛的基因组中,获得的“新品种牛”的性状发生了改变(乳汁中乳糖含量大大降低),这种“新品种牛”含有非自身基因——肠乳糖酶基因,所以是转基因牛,B符合题意。
C.试管牛是将牛的精子和卵细胞在体外进行受精,然后植入母体而诞生的牛,试管牛体内没有转入非自身基因,不属于转基因生物,C不符合题意。
D.杂交牛是指的是通过人工授精等方法,将不同品种、不同血缘、不同地域的牛杂交,使不同牛的基因重新组合获得的新品种;杂交牛体内没有转入外源基因,不属于转基因生物,D不符合题意。
故选B。
6. 球腹蛛专门以蚂蚁为食,它先靠气味找到一个蚁穴,等一天中气温最高、蚂蚁活动最少时,悄悄地、迅速地在穴口外织一张网。午后第一批蚂蚁从穴中出来时,就会落入网中被球腹蛛捕食。球腹蛛的这种行为属于( )
A. 觅食行B. 争斗行为
C. 防御行为D. 繁殖行为
【答案】A
【解析】
【分析】动物的行为复杂多样,按获得途径可分为先天性行为和学习行为;按行为的功能、不同表现可分为觅食行为、贮食行为、攻击行为、防御行为、领域行为、繁殖行为、节律行为、社会行为、定向行为、通讯行为等。
【详解】A.觅食行为是通过自身独特的方式获取生存所需食物的行为,与之密切相连的是贮食行为,球腹蛛捕食蚂蚁的行为为觅食行为,A符合题意。
B.争斗行为是同种动物个体之间常常由于争夺食物、配偶、领地或巢区而发生相互攻击或战斗,B不符合题意。
C.动物表现出来的,为了保护自己,防御敌害的各种行为都是防御行为,如逃跑、装死、释放臭气、保护色、警戒色等,C不符合题意。
D.繁殖行为是生物为延续种族所进行的产生后代的生理过程,即生物产生新的个体的过程,繁殖行为包括识别、占有空间、求偶、交配、孵卵、对后代的哺育等一系列的复杂行为,D不符合题意。
故选A。
7. 神舟十五号乘组于2023年6月4日清晨顺利返回东风着陆场,回到祖国怀抱。指令长费俊龙(江苏昆山人)回到地球后的第一餐包括鸡汤面、煎鸡蛋、炒青菜。相关叙述错误的是( )
A. 面条中含有丰富的淀粉,可在人的口腔中被初步消化
B. 鸡蛋中含有丰富的蛋白质,消化吸收后可用于人体组织的更新
C. 青菜中含有丰富的维生素,吸收后主要为生命活动提供能量
D. 制订食谱时既要考虑饮食习惯,也要注意比例适当、营养全面
【答案】C
【解析】
【分析】食物中含有蛋白质、糖类、脂肪、维生素、水和无机盐六大类营养物质,每一类营养物质都是人体所必需的。
【详解】A.面条中含有丰富的淀粉,淀粉可在人的口腔中被初步消化,口腔中的唾液淀粉酶能够将部分淀粉分解为麦芽糖,A正确。
B.鸡蛋中含有丰富的蛋白质,蛋白质是构成人体细胞的基本物质,人体的生长发育、组织的更新等都离不开蛋白质,B正确。
C.青菜中含有丰富的维生素,维生素既不参与构 成人体细胞,也不为人体提供能量,而且人体对它的需要量很小,但它对人体的各项生命活动有重要的作用,C错误。
D.制订食谱时要考虑饮食习惯,注意全面而平衡的营养,“全面”是指摄取的营养素(六类营养物质和膳食纤维)种类要齐全;“平衡”是指摄取各种营养素的量要合适(不少也不多,比例适当),与身体的需要要保持平衡,D正确。
故选C。
8. 人体细胞中染色体、DNA、基因的关系如下图所示,相关叙述正确的是( )
A. 染色体存在于细胞质中
B. 一条染色体上含有多个DNA分子
C. 一条染色体上只有1个或2个基因
D. 基因是包含遗传信息的DNA片段
【答案】D
【解析】
【分析】染色体是指细胞核容易被碱性染料染成深色的物质,它是由DNA和蛋白质两种物质组成,遗传信息在DNA上,DNA是主要的遗传物质。通常一条染色体包含一个DNA分子,一个DNA分子上包含有许多个基因,基因是DNA上具有特定遗传信息的片段,是决定生物性状的最小单位。
【详解】A.染色体存在于细胞核中,A错误。
BC.染色体由DNA和蛋白质两种物质组成,DNA是主要的遗传物质,一条染色体上包含一个DNA分子。一个DNA分子上包含有多个基因,BC错误。
D.基因是染色体上具有控制生物性状的DNA片段,是决定生物性状的最小单位。基因是染色体上具有特定遗传信息的DNA片段,D正确。
故选D。
9. 青春期是一个人生长发育的黄金时期,在形态、生理和心理等方面会发生很大变化。相关叙述错误的是( )
A. 形态上最明显的特点是身高和体重迅速增长
B. 生理上最突出的特征是生殖器官发育和性功能成熟
C. 心理上逐渐意识到性别差异,思想产生独立倾向
D. 青春期的变化是性激素作用的结果,与神经系统无关
【答案】D
【解析】
【分析】青春期形态发育的显著特点是身高和体重迅速发育。性发育和性成熟是青春期发育的突出特点。
【详解】A.青春期是一个生长和发育发生重要变化的时期,其中身高突增是青春期的一个显著特点,其次是体重增加,另外,神经系统和心、肺等器官的功能也显著增强,A正确。
B.进入青春期后,突出特征是生殖器官的迅速发育和性功能成熟,B正确。
C.青少年内心世界逐渐复杂,有了强烈的独立的意识,随着身体的发育,性意识也开始萌动,常表现为从初期的与异性疏远,到逐渐愿意与异性接近,或对异性产生朦胧的依恋,C正确。
D.青春期是一个生长和发育发生重要变化的时期,其中人体形态发育的显著特点是身高突增和体重增加,另外神经系统和心、肺等器官的功能也显著增强,心理和生理逐渐发育成熟。因此,青春期的身体变化是激素作用的结果,心理变化与神经系统发育有关,D错误。
故选D。
10. 普通甜椒的种子经过太空漫游后播种,再经过选择,培育成太空椒。 与普通甜椒相比,太空椒果型增大,产量提高20%以上。相关叙述正确的是( )
A. 普通甜椒种子进入太空后,遗传物质可能会发生改变
B. 经太空漫游的普通甜椒种子,播种后都可培育成太空椒
C. 培育的太空椒新品种性状稳定,不会再发生新的变异
D. 未进入太空的普通甜椒种子不会发生可遗传的变异
【答案】A
【解析】
【分析】通过卫星搭载培育出的太空椒,它的品质和产量大大提高,其根本原因是:太空椒是在太空条件下,引起遗传物质发生改变而培育成的新品种。变异是指亲代间和子代个体间的差异,根据变异是否可以遗传,分为可遗传变异和不可遗传变异,遗传物质改变引起的变异属于可遗传的变异,仅由环境因素引起的变异属于不可遗传的变异。
【详解】A.普通甜椒种子进入太空后,由于宇宙射线的照射,其遗传物质可能会发生改变,这是太空育种的基本原理,A正确。
B.经太空漫游的普通甜椒种子,其遗传物质可能发生改变,但并非所有种子都会发生有利变异,因此播种后并非都可培育成太空椒,B错误。
C.培育的太空椒新品种性状虽然相对稳定,但由于遗传物质和环境的影响,仍然可能发生新的变异,C错误。
D.未进入太空的普通甜椒种子也可能由于基因突变、染色体变异或基因重组等原因发生可遗传的变异,D错误。
故选A。
11. 甲型流感是由甲型流感病毒引起的呼吸道传染病,传染性极强。人体免疫系统的三道防线对甲型流感病毒具有一定的抵御能力。相关叙述正确的是( )
A. 体液中的吞噬细胞吞噬甲型流感病毒,属于人体免疫的第一道防线
B. 呼吸道黏膜可抵御甲型流感病毒入侵,属于人体免疫的第二道防线
C. 甲型流感病毒刺激机体产生抗体抵御病原体,属于从体免疫的第三道防线
D. 人体的三道免疫防线对甲型流感病毒的抵御,都属于特异性免疫
【答案】C
【解析】
【分析】人体有三道防线:第一道防线是由皮肤和黏膜构成的,它们不仅能够阻挡病原体侵入人体,而且它们的分泌物(如乳酸、脂肪酸、胃酸和酶等)还有杀菌的作用,呼吸道黏膜上有纤毛,具有清扫异物的作用;第二道防线是体液中的杀菌物质--溶菌酶和吞噬细胞(如白细胞),具有溶解、吞噬和消灭病原体的作用;人体的第三道防线主要是由免疫器官和免疫细胞组成,病原体侵入人体后,刺激淋巴细胞产生抗体。病原体等异物称为抗原。第三道防线属于特异性免疫,是出生后逐渐建立起来的,只针对某一特定的病原体或异物起作用。
【详解】A.人体的第二道防线由体液中的杀菌物质和吞噬细胞组成,能够溶解杀死病原体,故体液中的吞噬细胞吞噬甲型流感病毒,属于人体免疫的第二道防线,A错误。
B.人体的第一道防线由皮肤和黏膜组成,能够阻挡和杀死病原体,阻挡和清除异物,故呼吸道黏膜可抵御甲型流感病毒入侵,属于人体免疫的第一道防线,B错误。
C.人体的第三道防线包括免疫器官和免疫细胞,能够产生抗体来抵抗抗原,甲型流感病毒刺激机体产生抗体抵御病原体,属于从体免疫的第三道防线,C正确。
D.第一、二道防线属于非特异性免疫,对多种病原体都有防御作用;第三道防线能产生抗体、消灭抗原,属于特异性免疫,D错误。
故选C。
12. 日常生活中,如果馒头放置时间过长,馒头上会出现黑色霉斑。引起馒头产生黑色霉斑的微生物主要是( )
A. 乳酸菌B. 酵母菌C. 青霉D. 匍枝根霉
【答案】D
【解析】
【分析】真菌的菌落一般较大,如“毛状“,可见物质的发霉长毛,应该是由霉菌等多细胞真菌引起的。
【详解】由一个细菌或真菌繁殖后形成的肉眼可见的集合体,称为菌落。细菌的菌落,较小,表面光滑粘稠或粗糙干燥,大多白色;真菌菌落,较大,形态为绒毛状、絮状或蜘蛛网状,颜色有红、褐、绿、黑、黄等。可见馒头产生黑色霉斑的微生物,应该是由多细胞真菌引起的,乳酸菌是细菌,酵母菌是单细胞真菌,青霉产生青绿色的孢子,菌落是青绿色,匍枝根霉亦称黑面包霉,是一种常见的霉菌,ABC不符合题意,D符合题意。
故选D。
13. 为验证光照强度对植物光合速率的影响,兴趣小组的同学设计了如图所示的实验装置,其中大烧杯中的水可以使试管温度保持相对稳定。改变台灯与试管的距离,记录相同时间内黑藻产生的气泡数量,结果见下表。相关叙述正确的是( )
A. 本实验的实验变量是光照强度和温度
B. 如果去掉大烧杯,对实验结果不会有影响
C. 结果表明一定范围内光照越强光合作用越强
D. 要使实验结果更准确,应多次重复实验取最大值
【答案】C
【解析】
【分析】绿色植物通过叶绿素捕获太阳光,利用光提供的能量,在叶绿体中合成淀粉等有机物,并且把光能转化为化学能,储存在有机物中,这个过程叫作光合作用。叶是植物进行光合作用主要器官。影响光合作用的因素:光照强度、二氧化碳浓度、温度。
【详解】A.改变台灯与试管的距离,即改变了植物周围的光照强度。可见,本实验的实验变量是光照强度,而温度不是变量,A错误。
B.温度对光合作用有影响。大烧杯中的水可以使试管温度保持相对稳定。如果去掉大烧杯,对实验结果可能会有影响,B错误。
C.台灯与试管的距离近,光照强度大,黑藻产生的气泡数多,说明植物进行光合作用的强度大,释放的氧气多。可见,根据表格数据可知:一定范围内光照越强,光合作用越强,C正确。
D.为保证实验的准确性、避免实验的偶然性、减少实验的误差,需要对实验设置重复组,或进行多次实验,取其平均值,作为实验的最后结果。可见,该实验中,要使实验结果更准确,应多次重复实验取平均值,D错误。
故选C。
14. 一位孕妇在怀孕期间体重明显增加,身体各组成部分增重情况见下表。相关叙述错误的是( )
A. 胎盘是胎儿和母体进行物质交换的器官
B 俗语说“酸儿辣女”,孕妇多吃辣味食物就能生女儿
C. 孕妇怀孕期间体重增加,行动不便,我们要礼让孕妇
D. 孕妇身体出现的一系列变化,说明人体是统一协调的整体
【答案】B
【解析】
【分析】人类的生殖属于有性生殖,是需要雌雄两性生殖细胞参与完成的过程,也就是精子与卵细胞结合形成受精卵的过程,受精卵不断进行分裂,形成胚泡,胚泡埋入子宫内膜进一步发育成胚胎,形成胎儿,经过胚胎发育形成新个体,这过程是由人的生殖系统来完成的。
【详解】A.胎盘呈扁圆形,是胎儿和母体交换物质的器官,A不符合题意。
B.怀孕后胎儿性别与孕妇口味没有直接关系,喜欢吃辣的可能会是女儿,但也不排除男孩的可能性,B符合题意。
C.怀孕期间,随着体重胎儿的长大,孕妇体重不断增加,怀孕期间怀孕期间的妈妈越来越感到行动不便行动不方便,因此也就需要我们要礼让孕妇,C不符合题意。
D.孕期母体生殖、循环、血液、泌尿、消化、呼吸等系统都会发生变化,这一系列的变化是人体统一协调多个系统后的结果,D不符合题意。
故选B。
15. 森林生态系统中绿色植被以及土壤中储存了大量的含碳有机物,在维持全球碳平衡中发挥着重要作用。为探究人工林中林木密度对植被及土壤碳储量的影响,科研人员测定了不同林木密度下植被及土壤中的碳储量,结果如下图所示。相关叙述错误的是( )
A. 森林植被及土壤中的含碳有机物都直接或间接来自光合作用
B. 森林生态系统中的含碳有机物(碳储量)大多分布于绿色植被中
C. 植树造林可增加植被及土壤中的碳储量,有助于缓解温室效应
D. 分解者可将土壤中的含碳有机物转变成二氧化碳,释放到大气中
【答案】B
【解析】
【分析】森林生态系统通过两种主要方式来储存碳。第一种是通过植物的光合作用,将二氧化碳转化为生物质并储存在树木、枝干树叶和其他植被中,这种储存方式通常被称为生物固碳。第二种方式是将有机碳储存在森林土壤中,通常是以有机质和碎石的形式。这种储存方式被称为土壤碳储存。森林生态系统树林中碳储存能力很大,通常在林冠下的土壤和植被中能够储存大量的碳。
【详解】A.植被是土壤有机碳的主要来源之一,其通过光合作用将二氧化碳转化为有机物质,并通过根系分泌物、枯落物和死亡生物体等方式将有机物质输入到土壤中,A正确。
B.森林生态系统中的含碳有机物(碳储量),一部分通过光合作用储存在绿色植被中,另一部分以有机碳形式储存在森林土壤中,据图可知碳储量主要分布在土壤中,B错误。
C.植物吸收二氧化碳,放出氧气,减缓温室气体的排放,有助于缓解温室效应,因此要多植树造林,C正确。
D.分解者能把动植物的遗体遗物分解成二氧化碳、水和无机盐,这些物质又能被植物吸收和利用,进而制造有机物,D正确。
故选B。
第Ⅱ卷(选择题共15分)
二、非选择题(第16题4分,第17题3.5分,第18题4分,第19题3.5分,共计15分)
16. 玉米是我国重要的农作物之一,研究如何提高玉米产量具有十分重要的意义。请回答下列问题。
(1)玉米植株吸收水分的主要器官是___,吸收的水分大部分通过叶表面的___(结构)散失到大气中。
(2)玉米叶肉细胞中某生理过程的物质变化如图所示,该过程吸收二氧化碳、释放氧,是___作用,进行的场所是___。
(3)蔗糖基聚合物是一种植物生长调节剂。为探究蔗糖基聚合物能否用于玉米增产,研究人员用浓度为2%的蔗糖基聚合物水溶液在玉米各个生长期进行叶面喷施,获得下表结果(单位:uml·m-2·s-1)。
①对照组的处理方法是用___在玉米各个生长期进行叶面喷施。
②根据实验结果可初步得出蔗糖基聚合物能使玉米增产的结论,其依据有:a.光合速率___,合成有机物增多;b.___。
【答案】(1) ①. 根 ②. 气孔
(2) ① 光合 ②. 叶绿体
(3) ①. 等量清水(蒸馏水) ②. 提高 ③. 呼吸速率降低,有机物分解减少
【解析】
【分析】(1)光合作用是绿色植物利用光能,在叶绿体内,把二氧化碳和水转化成贮存能量的有机物,并释放出氧气的过程。
(2)呼吸作用是细胞内的有机物在氧的参与下被分解成二氧化碳和水,同时释放出能量的过程。
(3)水分以气体状态通过叶片表皮上的气孔从植物体内散失到植物体外的过程叫做蒸腾作用。
【小问1详解】
玉米植株吸收水分的主要器官是根,根吸收的水分会经过根、茎、叶中的导管运输到达植物各处,只有约1%被植物体利用,99%以上的水都通过蒸腾作用以水蒸气的形式,从叶片的气孔散发到大气中去了。
【小问2详解】
绿色植物通过叶绿素捕获太阳光,利用光提供的能量,在叶绿体中合成淀粉等有机物,并且把光能转化为化学能,储存在有机物中,这个过程叫作光合作用。结合题图可知,图中过程吸收二氧化碳、释放氧气,代表光合作用,光合作用进行的场所是叶绿体。
【小问3详解】
①蔗糖基聚合物是一种植物生长调节剂。为探究蔗糖基聚合物能否用于玉米增产,唯一变量是蔗糖基聚合物,其它条件应该相同且适宜。该实验中,对照组处理方法是用等量清水(蒸馏水)在玉米各个生长期进行叶面喷施。
②光合作用制造有机物,呼吸作用分解有机物。植物积累的有机物=植物进行光合作用制造有机物的量-植物进行呼吸作用消耗有机物的量。因此,要想提高作物的产量就要想办法促进植物的光合作用,并抑制植物的呼吸作用。根据表格信息可初步得出结论:蔗糖基聚合物能使玉米增产的结论,其依据有:a.光合速率提高,合成有机物增多;b.呼吸速率降低,有机物分解减少。
17. 人的肱二头肌收缩力量增强是青春期的显著变化之一。肱二头肌位于上臂前侧,整块肌肉呈梭形,主要由肌肉组织、结缔组织和神经组织构成。肱二头肌的生命活动需要消耗有机物和氧气,同时产生二氧化碳等废物,如图所示。请回答下列问题。
(1)肱二头肌在结构层次上属于___。人的手指受某刺激后引起肱二头肌收缩,完成此反射的反射弧中,肱二头肌属于___。
(2)肱二头肌的肌细胞通过___作用分解有机物,获得能量。肌细胞需要的有机物通过图中途径___(填字母)获得,产生的含氮废物(尿素)主要通过途径D以___的形式排出体外。
(3)肱二头肌通过途径B、C获得氧气、排出二氧化碳,过程如下图所示。请根据提供的结构,在相应位置用箭头和序号将相关过程补充完整①___;②___。
【答案】(1) ①. 器官 ②. 效应器
(2) ①. 呼吸 ②. A ③. 尿液
(3) ①. ←①←④←③ ②. ②→⑤→⑥→
【解析】
【分析】1.题图中,骨骼肌通过途径A获取有机物,骨骼肌通过途径B获取氧气,骨骼肌通过途径C排出二氧化碳,骨骼肌通过途径D排出尿素等代谢废物。
2.人体的血液循环途径包括体循环和肺循环,这两条途径同时进行,在心脏处连通在一起。体循环途径是:左心室→主动脉→全身各级动脉→全身各处毛细血管→全身各级静脉→上、下腔静脉→右心房;肺循环途径是:右心室→肺动脉→肺部毛细血管→肺静脉→左心房。
3.神经调节的基本方式是反射,完成反射的结构基础是反射弧,反射弧通常由感受器、传入神经、神经中枢、传出神经、效应器组成。
【小问1详解】
由不同的组织按照一定的次序结合在一起构成的行使一定功能的结构,叫做器官。肱二头肌主要由肌肉组织、结缔组织和神经组织构成。可见,肱二头肌在结构层次上属于器官。
效应器由传出神经末梢和它控制的肌肉或腺体组成,接受传出神经传来的神经冲动,引起肌肉或腺体活动。可见,人的手指受某刺激后引起肱二头肌收缩,完成此反射的反射弧中,肱二头肌属于效应器。
【小问2详解】
细胞进行呼吸作用的原料是有机物和氧,场所是线粒体,产物是二氧化碳和水。呼吸作用的实质是分解有机物,释放能量,为生物的生命活动提供能量。可见,肱二头肌的肌细胞是通过呼吸作用分解有机物,获得能量的。
小肠是消化和吸收的主要场所,其内表面有许多环形皱襞,它的表面又有很多小突起,称为小肠绒毛,这样就大大增加了消化和吸收的面积。人体的绝大部分水、无机盐和尿素等废物以尿的形式通过泌尿系统排出。结合题图可知,肌细胞需要的有机物通过图中途径A(小肠绒毛吸收营养物质)获得,产生的含氮废物(尿素)主要通过途径D以尿液的形式排出体外。
【小问3详解】
根据血液循环途径可知,外界的氧气到达骨骼肌组织细胞的过程:外界→呼吸道→肺泡→肺部毛细血管→肺静脉→左心房→左心室→主动脉→各级动脉→骨骼肌周围的毛细血管网→骨骼肌细胞;骨骼肌组织细胞产生的二氧化碳经扩散进入血液,经过各级静脉→上、下腔静脉→右心房→右心室→肺动脉→肺部毛细血管后,二氧化碳扩散进入肺泡,通过呼气排出体外。结合题图可知,肱二头肌通过途径B、C获得氧气、排出二氧化碳,步骤过程如下,①处是:←①主动脉←④左心室←③左心房;②处是:②上腔静脉→⑤右心房→⑥右心室→。
18. 番茄含有丰富的胡萝卜素、维生素,营养价值高。图1是某同学观察、解剖番茄花时绘制的雌蕊结构图,图2为番茄雌蕊经人工授粉、受精发育成的番茄果实结构图,请回答下列问题。
(1)花粉落到雌蕊柱头上后,长出花粉管,图1中的一个[2]___接受花粉管传送的___个精子,完成双受精后,可发育成图2中的[ ]___。
(2)番茄的紫茎和绿茎由一对基因R、r控制,科研人员进行了如图3所示的杂交实验:
①番茄的紫茎和绿茎是一对___,根据实验结果推断,___为显性性状。
②紫茎番茄A产生的精子的基因组成有___种。杂交一产生的子代中,紫茎的基因组成为___。杂交二产生的紫茎子代中,细胞中不含r基因的概率是___。
【答案】(1) ①. 胚珠 ②. 2##两 ③. 4种子
(2) ①. 相对性状 ②. 紫茎 ③. 2##两 ④. Rr ⑤. 1/3
【解析】
【分析】(1)图中:1子房壁,2胚珠,3果皮,4种子。
(2)生物体的性状是由一对基因控制的,当控制某种性状的一对基因都是显性或一个是显性、一个是隐性时,生物体表现出显性基因控制的性状;当控制某种性状的基因都是隐性时,隐性基因控制的性状才会表现出来。
(3)在一对相对性状的遗传过程中,子代个体中出现了亲代没有的性状,新出现的性状一定是隐性性状,亲代的基因组成是杂合体。
【小问1详解】
当花粉落到雌蕊的柱头上后,在柱头黏液的刺激下,花粉萌发出花粉管,花粉管穿过花柱到达子房,进入胚珠珠孔后,前端破裂释放出两个精子,其中一个精子与珠孔附近的卵细胞融合,形成受精卵。另一个精子与胚珠中央的两个极核融合形成受精极核,这个过程称为双受精,双受精现象不是所有植物都具有的,而是绿色开花植物所特有的。图1中的2胚珠接受花粉管释放的2个精子,完成受精,图1中的2胚珠发育为图2中的4种子。
【小问2详解】
①生物体的形态特征、生理特征和行为方式叫做性状,同种生物同一性状的不同表现形式叫做相对性状。图中番茄的紫茎和绿茎是一对相对性状。在一对相对性状的遗传过程中,子代个体中出现了亲代没有的性状,新出现的性状一定是隐性性状,亲代的基因组成是杂合体。图3中紫茎A紫茎C,后代出现了绿茎,绿茎为隐性性状,紫茎为显性性状。
②,图3中紫茎×紫茎,后代出现了绿茎,绿茎为隐性性状,紫茎为显性性状。亲代的紫茎基因都携带了隐性基因,则亲代的紫茎A和紫茎C的基因组成为Rr和Rr,紫茎番茄A产生的精子的基因组成有两种R或者r,它们子二代的基因组合有三种:RR∶Rr∶rr=1∶2∶1,紫茎中是纯合体的占了1/3。杂交一代中,紫茎番茄A基因为Rr,绿茎番茄B的基因为rr,只产生一种卵细胞r,与精子R和r 结合几率相等,即杂交一产生的子代中产生两种基因组成:Rr和rr,紫茎基因是Rr。
19. 阅读材料,回答下列问题。
材料一 在研究植物与植食性昆虫之间的关系时,科学家发现了一个有趣的现象。当烟草植株受到蛾幼虫攻击后,能够产生和释放可挥发的化学物质。这些化学物质白天可以吸引蛾幼虫的天敌,夜间能够驱除活动的雌蛾,使它们不能在植物叶片上停留产卵。
材料二 瞪羚是植食性动物。在非洲大草原上,瞪羚跑得越快,生存概率就越高,而瞪羚奔跑速度的提高,促使猎豹也在进化中提高了奔跑速度。
材料三 科研人员在研究污水处理的实验中,向一个容器中加入小球藻和水蚤,并加入适量的含氮、磷丰富的污水。发现实验初期小球藻数量上升,水蚤数量也上升,实验中期小球藻数量下降,水蚤数量也随之下降。
(1)材料一中,蛾的天敌在生态系统中属于___(填成分),蛾的天敌和烟草之间的关系为___(填“种间互助”或“种间斗争”)。
(2)根据材料二,写出一条食物链:___。瞪羚和猎豹奔跑速度的提高是长期___的结果。
(3)材料三中,实验中期小球藻数量下降的主要原因是___。本实验表明生态系统具有一定的___能力。
【答案】19. ①. 消费者 ②. 种间互助
20. ①. 草→瞪羚→猎豹 ②. 自然选择
21. ①. 水蚤数量上升,小球藻被大量取食 ②. 自我调节##自动调节
【解析】
【分析】(1)生态系统由生物部分和非生物部分构成的。生物部分包括生产者(植物)、消费者〈动物)和分解者(细菌和真菌),非生物部分指阳光、温度、水和土壤等。
(2)食物链反映的是生产者与消费者之间吃与被吃的关系,所以食物链中不应该出现分解者和非生物部分。食物链的正确写法是:生产者→初级消费者→次级消费者,注意起始点是生产者。
【小问1详解】
蛾的天敌是以蛾为食的动物,在生态系统中属于消费者。当烟草植株受到蛾幼虫攻击后,能够产生和释放可挥发的化学物质。这些化学物质白天可以吸引蛾幼虫的天敌,蛾的天敌可以捕食蛾获得食物,同时也帮助烟草除去蛾,它们在一起对彼此都有利,因此蛾的天敌和烟草之间的关系属于种间互助。
【小问2详解】
根据材料二“瞪羚是植食性动物。在非洲大草原上,瞪羚跑得越快,生存概率就越高,而瞪羚奔跑速度的提高,促使猎豹也在进化中提高了奔跑速度。”的描述,结合分析可知,材料二中涉及的食物链为:草→瞪羚→猎豹。在长期的生存斗争中,跑得快的猎豹能够得到食物就容易生存下去,跑得慢的猎豹得不到 食物,就会被自然淘汰。这是食 物和环境对猎豹的奔跑速度的定向选择的结果。同样,跑得快的瞪羚不会被猎豹追上,而跑得慢的瞪羚就成了猎豹的食物,因此猎豹和瞪羚在进化的过程中起到了相互选择作用,共同进化的结果。
【小问3详解】
植物的生活需要无机盐,由于向容器中加入适量的含氮、磷丰富的污水,实验初期小球藻数量上升,水蚤数量也上升,实验中期水蚤数量上升,小球藻被大量取食,小球藻数量下降,水蚤数量也随之下降。本实验表明生态系统具有一定的自我调节能力。台灯与试管的距离/cm
12
18
24
黑藻产生的气泡数/个
63
41
31
各组成部分
胎儿
胎盘
羊水
子宫
乳腺
血液
母体储藏的营养物质
增加质量/kg
4
1
1
1
1
2
2.5
处理
苗期
拔节期
抽穗期
灌浆期
对照组
实验组
对照组
实验组
对照组
实验组
对照组
实验组
光合速率
30.90
37.12
55.60
69.22
14.07
19.28
18.91
22.73
呼吸速率
5.13
2.75
10.28
5.78
553
3.10
5.67
3.24
蒸腾速率
3.53
3.16
7.20
6.46
0.78
0.65
1.27
1.14
[生物]2023年江苏省无锡市中考真题生物试卷(原题版+解析版): 这是一份[生物]2023年江苏省无锡市中考真题生物试卷(原题版+解析版),文件包含生物2023年江苏省无锡市学考生物真题解析版docx、生物2023年江苏省无锡市学考生物真题原题版docx等2份试卷配套教学资源,其中试卷共52页, 欢迎下载使用。
[生物]2023年海南省中考真题生物试卷(原题版+解析版): 这是一份[生物]2023年海南省中考真题生物试卷(原题版+解析版),文件包含生物2023年海南省中考真题真题生物真题解析版docx、生物2023年海南省中考真题真题生物真题原题版docx等2份试卷配套教学资源,其中试卷共35页, 欢迎下载使用。
[生物]2023年北京市中考真题生物试卷(原题版+解析版): 这是一份[生物]2023年北京市中考真题生物试卷(原题版+解析版),文件包含生物2023年北京市中考真题真题生物真题解析版docx、生物2023年北京市中考真题真题生物真题原题版docx等2份试卷配套教学资源,其中试卷共40页, 欢迎下载使用。

