


最新人教版九年级全册物理期末测评高效提分备考名校A卷(解析版)
展开
这是一份最新人教版九年级全册物理期末测评高效提分备考名校A卷(解析版),共23页。试卷主要包含了单选题,填空题,作图题,实验探究题等内容,欢迎下载使用。
学校:___________姓名:___________班级:___________考号:___________
一、单选题(每小题3分,共24分)
1.如图的电路中,是一定量的水的体积随温度的变化图像;在盛0℃水的烧杯中固定一只压敏电阻RF(其阻值不受温度影响,阻值随压力的增大而减小),与一电压表和两个合适阻值的电阻、电源组成电路,如图乙所示.当给烧杯中的水从0℃缓慢加热到8℃的过程中(不考虑水质量变化的影响),则电压表的示数变化是( )
A.变大 B.变小
C.先由大变小,后由小变大 D.先由小变大,后由大变小
【答案】C
【解析】由图甲可以知道,0℃缓慢加热到8℃的过程中,水的体积先减小后增大,由
可以知道,水的质量一定时,水的密度先增大后减小;因为压敏电阻在烧杯中的位置一定,即压敏电阻下面水的体积一定,并且压敏电阻下面部分水的质量先增大后减小,则压敏电阻上面水的质量先减小后增大,所以水平面上物体的压力和自身的重力相等,即压敏电阻受到的压力先减小后增大;又因为压敏电阻的阻值随压力的增大而减小,所以电路中的总电阻先增大后减小;由可以知道,电路中的电流先减小后增大;由可以知道,定值电阻R1两端的电压先减小后增大,即电压表的示数先变小后变大。
所以C选项是正确的.
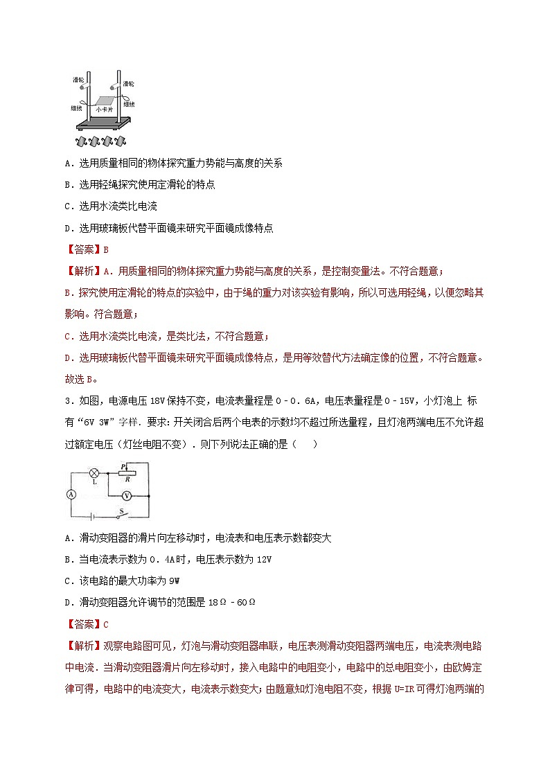
2.如图所示,在做“探究二力平衡条件”实验时,选用质量较小的卡片,目的是忽略小卡片的重力对实验的影响。这种突出问题的主要方面,忽略次要因素,是物理学中经常采用的一种科学研究方法。以下四个实例中所用研究方法与此相同的是( )
A.选用质量相同的物体探究重力势能与高度的关系
B.选用轻绳探究使用定滑轮的特点
C.选用水流类比电流
D.选用玻璃板代替平面镜来研究平面镜成像特点
【答案】B
【解析】A.用质量相同的物体探究重力势能与高度的关系,是控制变量法。不符合题意;
B.探究使用定滑轮的特点的实验中,由于绳的重力对该实验有影响,所以可选用轻绳,以便忽略其影响。符合题意;
C.选用水流类比电流,是类比法,不符合题意;
D.选用玻璃板代替平面镜来研究平面镜成像特点,是用等效替代方法确定像的位置,不符合题意。
故选B。
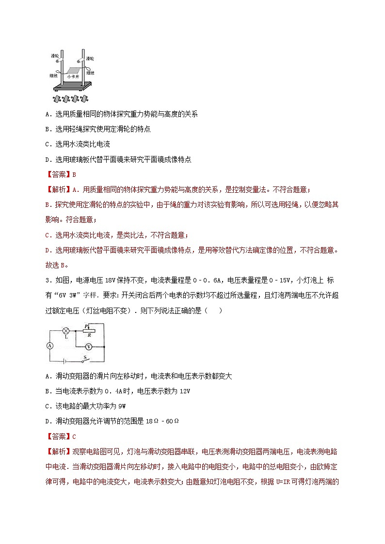
3.如图,电源电压18V保持不变,电流表量程是0﹣0.6A,电压表量程是0﹣15V,小灯泡上 标有“6V 3W”字样.要求:开关闭合后两个电表的示数均不超过所选量程,且灯泡两端电压不允许超过额定电压(灯丝电阻不变).则下列说法正确的是( )
A.滑动变阻器的滑片向左移动时,电流表和电压表示数都变大
B.当电流表示数为0.4A时,电压表示数为12V
C.该电路的最大功率为9W
D.滑动变阻器允许调节的范围是18Ω﹣60Ω
【答案】C
【解析】观察电路图可见,灯泡与滑动变阻器串联,电压表测滑动变阻器两端电压,电流表测电路中电流.当滑动变阻器滑片向左移动时,接入电路中的电阻变小,电路中的总电阻变小,由欧姆定律可得,电路中的电流变大,电流表示数变大;由题意知灯泡电阻不变,根据U=IR可得灯泡两端的电压变大;串联电路中总电压等于各串联用电器电压之和,所以滑动变阻器两端的电压变小,即电压表的示数变小,A选项错误;由P=UI可得,灯泡的额定电流:,灯泡的电阻:,当电流表示数为0.4A时,灯泡两端的电压:,电压表的示数:,B选项错误错误;串联电路中电流处处相等,灯泡的额定电流为0.5A,电流表的量程为0~0.6A,所以,电路中允许通过的最大电流为0.5A;此时电路中的总电阻:,串联总电阻等于各串联电阻之和,滑动变阻器接入电路中的最小阻值:,电路消耗的最大功率:,C选项正确;当电压表的示数为15V时,滑动变阻器接入电路中的电阻最大,此时灯泡两端的电压:,因串联电路中电流处处相等,所以,即,所以滑动变阻器阻值允许调节的范围是24Ω~60Ω,D选项错误.答案:C
4.关于温度、内能和热量,下列说法正确的是( )
A.把零下10℃的冰块放在0℃的冰箱保鲜室中,一段时间后,冰块的内能会增加
B.在汽油机的压缩冲程中,内能转化为机械能
C.用锯条锯木板,锯条的温度升高,是由于锯条从木板吸收了热量
D.我们不敢大口喝热气腾腾的汤,是因为汤含有的热量较多
【答案】A
【解析】把-10℃的冰块放在0℃的冰箱保鲜室中,冰块会从冰箱中吸热,所以内能会增加,故A正确;在压缩冲程中,机械能转化为内能,故B错;用锯条锯木板,锯条的温度升高,是通过做功的方式增加内能的,故C错;热量不能说含有,我们不敢大口喝热气腾腾的汤,是因为汤的温度太高了,故D错;应选A。
5.学校实践小组成员利用某休息日,从早上8:00开始每隔半小时对流花湖公园内气温和园内湖水温度进行了测量,根据记录数据绘成温度随时间变化的图线,如图所示,可以判断( )
A.实线是气温图线,虚线是水温图线,因为水的比热容较大
B.实线是水温图线,虚线是气温图线,因为水的比热容较小
C.实线是水温图线,虚线是气温图线,因为水的比热容较大
D.实线是气温图线,虚线是水温图线,因为水的比热容较小
【答案】A
【解析】海水和沙子在同样吸放热条件下,因为水的比热容大,温度变化小,所以温度变化较小的虚线是水温的图线。故选A.
对水的比热容大的理 相同质量的水和其它物质比较,吸收或放出相同的热量,水的温度升高或降低的少,据此分析。
6.将标有“2V 1W”字样的小灯泡(灯丝电阻不变)和标有“20Ω 1A”字样的滑动变阻器连接在如图所示的电路图中,其中电源两端电压恒为4.5V,电流表量程为0~0.6A,电压表量程为0~3V.闭合开关,为保证电路安全,在移动滑动变阻器的滑片过程中,下列说法中正确的是( )
A.电流表示数变化范围是0.15A~0.5A
B.电压表示数变化范围是2.4V~3V
C.滑动变阻器阻值变化范围是5Ω~20Ω
D.电路的最大功率是2.25W
【答案】D
【解析】由电路图可知,滑动变阻器与灯泡串联,电压表测滑动变阻器两端的电压,电流表测电路中的电流。(1)根据PUI可得,灯的额定电流:I额0.5A,由于串联电路中各处的电流相等,且电流表的量程为0∼0.6A,所以,电路中的最大电流为Imax0.5A,由I得:灯泡的电阻RL4Ω,电路中的最小总电阻R9Ω,根据串联电路中总电阻等于各分电阻之和可知:滑动变阻器接入电路中的最小阻值:R滑minR−RL9Ω−4Ω5Ω;滑动变阻器两端的最小电压为:U滑minImaxR滑min0.5A5Ω2.5V,该电路的最大功率:PmaxUImax4.5V×,故D正确;(2)当滑动变阻器接入电路中的电阻最大时,此时电路中的电流:I′0.1875A,则滑动变阻器两端的电压为UmaxIminR滑max0.1875A20Ω3.75V>3V,所以,当滑动变阻器接入电路中的电阻不能为20Ω,则当滑动变阻器两端的最大电压为3V,所以,电压表示数的变化范围是2.5V∼3V,故B错误;根据串联电路的总电压电压各部分电路两端电压之和可知:灯泡两端的最小电压为ULminU−U滑max4.5V−3V1.5V,滑动变阻器两端的最小电压为:U滑minImaxR滑min0.5A×5Ω2.5V,电路中的最小电流为Imin0.375A,则电流表示数的变化范围是0.375A∼0.5A,故A错误;滑动变阻器接入电路中的最大电阻为:R′滑max8Ω,则滑动变阻器阻值变化范围是5Ω−8Ω,故C错误。故选D.
7.在如图所示的电路中,M为电子集成元件,其阻值与两端所加的电压成正比,(即RM=kUM,式中k为常数)且遵循欧姆定律,L是小灯泡(其电阻不随温度变化),R为滑动变阻器。现闭合开关S,调节R使其接入电路的电阻值逐渐减小,下列说法正确的是( )
A.灯泡L变亮 B.通过电阻R的电流减小
C.电子元件M两端的电压不变 D.灯泡L的实际功率不变
【答案】D
【解析】由电路图可知,电子集成元件M与灯泡L、滑动变阻器R串联;
因电子集成元件M的阻值与两端所加的电压成正比,且遵循欧姆定律,根据这个特征可知,如果元件M两端电压升高时,电阻成比例增大,所以通过M的电流不变,即电流为定值;
当调节R使其接入电路的电阻值逐渐减小时,由于集成元件M的调节性能,电路中的电流不变,则通过灯泡L和滑动变阻器R的电流不变,故B错误;
根据可知,灯泡L的电流和电阻都不变,所以L两端的电压不变,R阻值变小,所以两端的电压减小,因串联电路中总电压等于各分电压之和,可得电子元件M两端的电压增大,故C错误;
灯泡L的电流和电阻都不变,根据可知,灯泡的实际功率不变,亮度不变,故A错误,D正确。
故选D。
8.如图所示,电源电压保持不变,R1是定值电阻,闭合开关S,变阻器R2的滑片P从A端滑到B端,则下列表示电压表示数U、电流表示数I与R2的关系图像中,可能正确的是( )
A.B.
C.D.
【答案】A
【解析】AB.由图可知R1、R2串联,电流表测电路中电流,电压表测R2两端的电压,U与R2的关系式:
U==
U电源与R1为定值,但U随R2增大而增大,但与R2不成正比,故A正确,B错误;
CD.I与R2的关系式:
I=
U电源与R1为定值,I随R2增大而减小,I与R2的关系为反比例函数关系,故CD错误。
二、填空题(每小题2分,共20分)
9.如图所示的电路,当S1、S2都闭合时,R1的电功率为25W,当把S2断开时,R1的电功率为4W,则此时R2的电功率为_____W.
【答案】6
【解析】根据电路图分析电路结构,由R1的功率求出R1的实际电压之比,根据串联电路的电压特点得出功率之比,即可根据灯泡实际功率求出R2上的功率.
详解:分析电路可知,闭合开关S1、S2时,电阻R2被短路,电路只有R1,则R1两端电压等于电源电压为U,由可得,R1的电阻为:;
由图可知,当把S2断开时,R1与R2串联,设此时R1两端电压为U1,R1的电阻为:;
R1的阻值不变,则:;解得:,所以U1=U;
串联电路的总电压等于各分电压之和,即U=U1U2,则此时R2两端的电压为:
;
根据P=UI可得,此时R1的电功率与R2的电功率之比为:,
则:.
10.1标有“6V 3W”、“3V 3W”的灯L1和L2(假设灯丝电阻不变),若将它们串联接在一可变电压的电源上发光时,灯______(选填“L1”、“L2”或“一样亮”)较亮,电源电压最大为______V,若将它们并联在一可变电压的电源上发光时,灯______(选填“L1”或“L2”或“一样亮”)较亮,干路中电流最大为________A。
【答案】L17.5 L21.25
【解析】(1)由
得灯L1和L2的电阻:
,
,所以
,因两电灯串联电流相等,故由
得灯泡的实际功率
,所以L1较亮;
两灯串联允许通过的最大电流
,电源电压最大为
。(2)若两灯并联,灯泡两端的电压最大为3V,灯L1的实际
,故L2亮;通过两个灯泡的电流分别为
,
,故干路中电流最大为。
11.如图所示电路中:
(1)若使L1、L2串联,则应只闭合______________;
(2)若使L1、L2并联,则应只闭合____________;
(3)同时闭合开关_______________是不允许的。
【答案】S2 S1、S3 S2、S3
【解析】(1)[1]假设只闭合S2,断开S1、S3,电流从电源的正极流出,流过开关S2,不会流过开关S1,再流过灯泡L1、L2,最后回负极,这时两灯泡首尾相连,L1、L2是串联的;即只闭合S2,L1、L2是串联的;
(2)[2]假设只闭合S1、S3,电流从电源正极流出,流过开关S1后,分成两部分电流,一部分电流流过灯泡L1,再流过开关S3,最后回负极;另一部分电流流过灯泡L2,最后回负极;这两灯泡两端分别连在一起,再接入电路中,这是并联电路,L1、L2是并联的;即只闭合S1、S3,L1、L2是并联的;
(3)[3]假设同时闭合开关S2、S3,电流流过开关S2后,再流过开关S3,最后回负极,电流没有流过两灯泡,这相当于一根导线接在电源两端,电流很大,会烧坏电源;所以同时闭合开关S2、S3是不允许的。
12.现代家庭电器化程度越来越高,用电安全是一个十分突出的问题。如图所示,用电器接在电压为220V的电源上,消耗电功率是1100W,电路中还有额定电流为10A的保险丝及漏电保护器(在图中虚线框内,未画出)。则:
(1)只有该用电器接入电路中,通过保险丝的电流为___________A。
(2)—个潮湿的人(电阻为8.8kΩ),赤脚站在地上,不小心手接触了火线,此时通过人体的电流是___________A,保险丝___________熔断(选填“会”或“不会”),漏电保护器检测到通过A、B两处的电流IA___________IB(选填“>”、“<”或“=”),从而切断电路,保护人身安全。
【答案】5 0.025 不会 >
【解析】(1)[1]只有该用电器接入电路中,那么流过该用电器的电流是
从图中可以看到,这也是通过保险丝的电流大小;
(2)[2]人体的电阻是,由题意可知,此时通过人体的电流是
[3]这个电流大小小于保险丝的额定电流,那么保险丝不会熔断;
[4]从图中可以看到,人体和用电器是并联的,流过A处的电流等于流过用电器的电流和人体的电流之和,所以通过A、B两处的电流。
13.如图甲所示的电路中,电源电压保持不变。闭合开关,将变阻器滑片从一端移动到另一端的过程中,两只电压表与电流表示数的变化关系图线如图乙所示,则电源电压为_______________V,的阻值为____________。
【答案】15 15
【解析】[1][2]由电路图可知,电阻R1、电阻R2、滑动变阻器,串联在电路中,电压表V1测量R2两端的电压,电压表V2测量R2和滑动变阻器两端的总电压,电流表测量电路中的电流。当滑片P向右移动时,滑动变阻器连入电路的电阻变小,电路中的总电阻变小,由可知,电路中的电流变大,由可知,R1和R2两端的电压变大,因串联电路中总电压等于各分电压之和,所以电压表V2的示数变小,结合图乙可知,图象中上半部分为电压表V2的示数变化图线,下半部分为电压表V1示数变化图线。当滑片P移至最右端时,两电压表均测R2两端的电压,电路中的电流最大为
,
根据串联电路电压的特点知,电源电压为
①
当滑片移至最左端时,电压表V2的示数
电路中的电流
则电源电压为
②
因电源电压不变,所以,由①②可得
,
14.如图所示,电源电压12V恒定不变,,滑动变阻器R阻值变化范围。小灯泡L的阻值为。
(1)闭合开关______时,L与R串联,当滑动变阻器的滑片P在中点时,电路中电流是______A;
(2)闭合开关S、和,电路以最小功率状态工作5分钟消耗的电能是______J。
【答案】S 0.6 4320
【解析】(1)[1]由电路图知,当只闭合开关S时,L与R串联。
[2]当滑动变阻器的滑片位于中点时,接入电路的电阻为
电路中的总电阻为
根据欧姆定律可得,电路的电流为
(2)[3]闭合开关S、和时,灯L被短路,R0与滑动变阻器R并联,当滑动变阻器以最大阻值接入电路时,此时电路中的电流最小,消耗的功率最小,由并联电路电阻的特点知,并联后电路中的总电阻
由得,电路中消耗的最小功率
由得,以最小功率状态工作5分钟消耗的电能
15.如图所示,电源电压不变,R1为定值电阻,R2为滑动变阻器当滑片在a,b两点间移动时,电流表示数变化范围为0.2A~0.6A,电压表示数变化范围4V~2V,则电源电压为_____V,R1功率的变化量为____W。
【答案】5 1.6
【解析】[1][2]分析图可知,电路为R1与R2串联电路,电压表测R2两端电压,电流表测整体电流,当滑片在a点时比在b点时接入阻值更大,由串联分压及欧姆定律可知,当滑片位于a点时,电流表示数更小为0.2A,电压表示数更大为4V,则此时电源电压为
U=U1+U2=0.2A×R1+4V
当滑片位于b点时,电流表示数更大,为0.6A,电压表示数更小为2V,则此时电源电压为
两式综合求解可得
U=5V,R1=5Ω
由P=I2R可求R1功率变化量为
16.如图是某家用电热水器的简化电路图,温控开关可根据水温自动切换加热和保温两种状态,、是发热电阻热水器主要参数如下表。[水的比热容为]
(1)开关跳至_____触点位置时,热水器进入保温状态;
(2)的阻值为多大_____?
(3)水箱中装满初温为25℃的水,热水器加热使水温度升高到55℃,此过程中水吸收多少热量_____?热水器的加热效率是多少_____?
【答案】b 36.3Ω 90%
【解析】(1)[1]由电路图可知,开关S跳至b触点位置时,两电阻串联,电路电阻较大,开关S跳至a触点位置时,只有电阻R1接入电路,电阻R2被短路,此时电路电阻较小,电源电压U一定,由可知,电阻越大,电路功率越小,电阻越小,电热水器功率越大,因此当开关S跳至b触点位置时,电路阻值较大,电功率较小,电热水器处于保温状态。
(2)[2]根据题图可知,开关接时只有按入电路,根据可知,为加热状态,即
开关跳至处,两个电阻串联,为保温状态,则
(3)[3][4]
已知电热水器的容积
V=30L=30dm3=0.03m3
由ρ=mV可知,水的质量
m=ρV=1.0×103kg/m3×0.03m3=30kg
水吸收的热量
=4.2×103J/(kg⋅℃)×30kg×(55℃−25℃)=3.78×106J
加热状态下,热水器正常工作35min需消耗电能
加热效率
17.小红家买了一台电烤箱,有高、中、低三个挡位的发热功率.如图是其内部简化电路图,开关S1可分别与触点a、b接触.已知:R1=48.4Ω,R2=96.8Ω,电源电压保持不变.当开关Sl置于b端,S2断开时,电烤箱处于 挡位;当开关Sl置于b端,S2闭合时,电烤箱处于 挡位;电烤箱在高挡位工作时,对食物加热5min,消耗的电能是 J.
【答案】低;中;4.5×105
【解析】(1)电烤箱的电压一定,由P=可知电阻越大,功率越小;分析电路图,根据开关的闭合情况判断出电路的连接方式,分析出电烤箱处于什么档位;
(2)根据电路的特点和P=求出两种档位的电功率.电烤箱处于高温档时,电烤箱消耗的电功率等于二者之和,再利用W=Pt可求得电烤箱在高挡位工作时,对食物加热5min消耗的电能.
解:
(1)当开关S1置于b端,S2断开时,两电阻串联,电路中的总电阻最大,电功率最小,电烤箱处于低档位;
当开关S1置于b端,S2闭合时,电路为R1的简单电路,此时电烤箱处于中档位;
(2)当开关S1置于a端,S2闭合时,两电阻并联,电路中的总电阻最小,由P=可知,此时电功率最大,电烤箱处于高档位;
因并联电路中各支路两端的电压相等,
所以,两电阻消耗的电功率分别为:
P1===1000W,
P2===500W,
则电烤箱处于高温档时,电烤箱消耗的电功率P高=P1+P2=1000W+500W=1500W;
由P=可得,对食物加热5min,消耗的电能W=P高t=1500W×5×60s=4.5×105J.
故答案为低;中;4.5×105.
18.甲种液体的质量是乙种液体质量的2倍,甲的温度为10℃,乙的温度为50℃.如果把两种液体混合后的温度是30℃,不考虑热量损失,则甲、乙两种液体的比热容之比为( )
【答案】1∶2
【解析】根据热量的计算公式Q=cmΔt 进行分析,把公式变形为根据题目中的比例代入计算。甲种液体的质量是乙种液体质量的2倍即m甲∶m乙=2∶1,甲的温度为10℃,乙的温度为50℃.如果把两种液体混合后的温度是30℃,则Δt甲∶Δt乙=1∶1,因不考虑热量损失,甲吸收的热量就等于乙放出的热量,所以Q甲∶Q乙=1∶1。代入比例式得:
三、作图题(每小题6分,共12分)
19.如图所示,用滑动变阻器来调节灯泡L1的亮度。要求当滑片P向左移动时,灯泡L1变亮灯泡L2亮度不变且灯L1与L2互不影响,请将元件连成符合要求的电路。
(____)
【答案】
【解析】由题意可知,当滑片P向左移动时,灯泡L1变亮,这说明滑动变阻器和灯泡L1是串联的,灯泡L2亮度不变且灯L1与L2互不影响,说明灯泡L2并联接在另一条支路;由于当滑片P向左移动时,灯泡L1变亮,即流过灯泡L1的电流变大,这条支路的总电阻变小,从图中可知,滑动变阻器的右上端和左下端接入电路;由此连接实物图,如下图所示。
20.在如图所示的光路图中,分别填入合适的透镜和能矫正该眼睛视力的透镜.
【答案】
【解析】左图中平行光经透镜后变得会聚,因此该透镜对光线起会聚作用,为凸透镜;
中图的折射光线比起入射光线更加远离主光轴,所以这个透镜对光线有发散作用,因此填凹透镜;
右图中,物体的像在视网膜的前方,是近视眼,应用凹透镜矫正.如图所示:
四、实验探究题(每小题11分,共44分)
21.如图是某同学测量小灯泡电功率的电路。小灯泡的额定电压为2.5V,电源电压为6V。
(1)图中有一根导线接错了,请把接错的一根导线打上“×”,再画线把它改到正确的位置上(导线不允许交叉)。
(_______)
(2)电路改正过来后进行正确操作实验,记录部分数据如表所示,分析实验数据可知,有一组数据明显存在错误,这组数据是__(填序号),小灯泡的额定功率是___W。
(3)该同学还想探究电流与电阻的关系,于是将图中的小灯泡换成定值电阻。实验时,将阻值分别为16Ω,10Ω,8Ω和4Ω的四个定值电阻依次接入电路,其余连接均不改变,调节滑动变阻器顺利得到四组I、R数据,要完成实验,则滑动变阻器的最大阻值至少______Ω。
【答案】见解析所示 3 0.7 24
【解析】(1)电压表要与小灯泡并联,测小灯泡两端的电压,所以正确的电路连接如图所示:
;
(2)将第一组、第二组、第三组数据代入可分别得出灯丝电阻是8.93Ω、8.08Ω、11.8Ω,灯丝电阻随着灯泡两端的电压而增大,所以第三组数据有明显的错误,第四组测量时,灯泡不亮,第五组电压大于额定电压,非常亮;
灯泡的额定功率是:P=UI=2.5V×0.28A=0.7W;
(3)把四个电阻串联接入电路中,为了保护电流表,电路中的电流不能超过0.6A,故电路的最小电阻为:,电路中接入4Ω的电阻时,电阻两端的电压是:U1=I最大R=0.6A×4Ω=2.4V, 则电路的最小电流是:,电路中的最大电阻:,则滑动变阻器的最大阻值至少:
R滑=R最大-R’=40Ω-16Ω=24Ω。
22.现有下列器材:学生电源(6V),电流表(0-0.6A,0- 3A)、电压表(O- 3V,0- 15V)、定值电阻(5Ω、10Ω、20Ω各一个)、开关、滑动变阻器和导线若干,利用这些器材探究“电流与电阻的关系”
(1)请根据图甲所示的电路图用笔画线代替导线将图乙所示的实物连接成完整电路__________。(要求连线不得交叉)
(2)连接电路时,开关应该______。
(3)正确连接电路后,调节滑动变阻器的阻值至最大并闭合开关,发现两电表示数均为零,则电路故障可能为______。(填字母)
A.定值电阻短路 B.定值电阻断路 C.滑动变阻器短路 D.滑动变阻器断路
(4)消除故障后,小强用5Ω的电阻做完实验后,保持滑动变阻器滑片的位置不变,接着把R换为10 Ω的电阻接入电路,闭合开关,向____(选填“A”或“B”)端移动滑片,使电压表示数U为____V时,读出电流表的示数,然后用20 Ω电阻替换10 Ω电阻继续实验,她发现无论如何调节滑动变阻器的阻值,电压表示数无法调至U,原因可能是______________
(5)将电路重接正确后,开始实验,实验中依次接入了三个定值电阻,调节滑动变阻器的滑片,保持电压表示数不变,记下电流表的示数,利用描点法得到如图丙所示的电流I随电阻R变化的图象.由图象可以得出结论______________
(6)为完成整个实验,他应该选取哪种规格的滑动变阻器_______
A.50 Ω l.O A B.30 Ω 1.O A C.20 Ω 1.O A
【答案】断开DA2滑动变阻器值太小当电压一定时,通过导体的电流与导体电阻成反比A
【解析】(1)探究“电流与电阻的关系”时,电压表与定值电阻并联,电流表串联在电路中测量电流,如图乙连接电阻的右端到滑动变阻器的左上接线柱,再连接电阻的右端到电压表的负接线柱,如图:
(2)为了保护电路,连接电路时,开关应该断开。
(3)正确连接电路后,调节滑动变阻器的阻值至最大并闭合开关,发现两电表示数均为零,则电路中发生了断路;
A.定值电阻短路时,电路仍然是通的,电流表会有示数,故A错误;
B.定值电阻断路时,电压表会串联在电路中,能测量出近似的电源电压,故B错误;
C.滑动变阻器短路时,电路仍然是通的,电流表、电压表都会有示数,故C错误;
D.滑动变阻器断路时,整个电路为断路状态,电流表、电压表都不会有示数,故D正确;
选D。
(4)消除故障后,小强用5Ω的电阻做完实验后,保持滑动变阻器滑片的位置不变,接着把R换为10 Ω的电阻接入电路,闭合开关,为了保证定值电阻两端的电压不变,根据串联电路的分压特点,即电压与电阻成正比的特点,滑动变阻器的电阻也应增大,即向A端移动滑片;
由图丙知,5Ω的电阻实验时,电流为0.4A,则两端电压为:,所以移动滑片使电压表示数U为2V时,读出电流表的示数;
然后用20 Ω电阻替换10 Ω电阻继续实验,她发现无论如何调节滑动变阻器的阻值,电压表示数无法调至U,原因可能是滑动变阻器值太小。
(5)得到如图丙所示的电流I随电阻R变化的图象,分析图像知,三次的电流与电阻的乘积都相等.所以由图象可以得出结论:当电压一定时,通过导体的电流与导体电阻成反比
(6)串联时电流处处相等,可得:
,代入数据得:
解得需要滑动变阻器的最小阻值达到:
故先A滑动变阻器。
23.有一种双温电炉,其电路图如图甲所示,由两段阻值相同的电阻丝 R1、R2 组成的发热体,A、B、C 为三根引出线,其中开关接 A 为低温挡,接 B 为高温挡,且高温挡每秒产生的热量是低 温挡每秒产生热量的 2 倍,已知该双温电炉工作时的额定电压为 220V,高位挡时的额定功率 为 1210W.
(1)该双温电炉是利用电流的________来工作的;
(2)试在方框内画出两段电阻丝的连接图;
(_______)
(3)千宇妈妈某次用此电炉炖汤,用时 54 分钟,图乙是炖汤模式下发热功率随时间变化的图 像,试求在该过程消耗的电能_______;(整个过程,电炉一直正常工作)
(4)若该双温电炉高温挡的效率是 80%,将 1kg 的水从 20℃用高温挡加热到 100℃,整个过 程用时 7min,求当时的实际电压________.
【答案】热效应 2.6136×106J 200V
【解析】(1)该双温电炉是利用电流通过电阻时,电流做功产生热量即电流的热效应来工作的;
(2)因高温档每秒产生的热量是低温档每秒产生热量的2倍,由可知,在电源电压和时间相同时,高温上电路中的阻值应为低温档上阻值的一半,即高温档是只有一个电阻接入电路组成,低温档时是由两电阻串联连接组成的,如图.
;
(3)由图可知,t=54min,电炉一个工作循环是t=9min,9min钟内的功率是
,54min消耗的电能:
;
(4)7min内水吸收的热量:
,
则产生的电热是:,由 得, ;则 .
答案:热效应 ; ;2.6136×106J ;200V.
24.某同学在科学实践活动中,对一个电路元件A进行了探究.他将元件A与电源、开关、变阻器、电流表串联成电路,在元件A两端并联—个电压表,研究通过元件A的电流跟电压的关系,得到如下表所示的数据:
(1)请在图甲中画出元件A的电流跟电压的关系图线.
(2)然后,该同学在电路中去掉变阻器、电流表、电压表,再连接一个电阻R,如图乙所示.若电源电压为5伏并保持不变,元件A消耗的功率超过4瓦时将被烧坏.
①串联电阻R至少要多大才不会烧坏电路元件A?
②在保证不致烧坏电路元件A的条件下,R值为多大时,输入给R的功率达到最大,此最大功率值为多大?
【答案】(1);(2)①串联电阻R至少为1.5Ω才不会烧坏电路元件A;②R值为1.5Ω时,输入给R的功率达到最大,此最大功率值为6W.
【解析】(1).根据表中实验数据在坐标系内描出对应点,根据描出的点作出图象如图所示:
(2).①电路元件A两端电压U与其中的电流I的关系曲线如上图所示,电路元件A上所加电压U<1V时电流为零,U>1V时,I和U为线性关系,由图甲可得电路元件A电流和电压的关系为:
I=2U-2,
又电路元件A的功率:
P=UI≤4W,
整理得:
U2-U-2≤0
解得:U≤2V,I≤2A,
由电路欧姆定律
U电源=U+IR,
即:
5V=2V+2A•R,
解得:R≥1.5Ω;
②R的电功率:
PR=(U电源-U)I=(U电源-U)(2U-2)=-2U2+12U-10=-2(U-3)2+8,
可见PR随U按抛物线规律变化,其开口向下,最大值时U=3V,故要使R的功率最大,其电压只能是电路元件A不被烧坏的最大电压U=2V,当R=1.5Ω时,PR的最大值:
PR=(U电源-U)I,
代入数据解得:PRmax=6W.
额定电压
容积
加热功率
保温功率
实验次数
1
2
3
4
5
电压U/V
2.5
2.1
1.3
0.1
3.0
电流I/A
0.28
0.26
0.11
0.05
0.3
电压/伏
0
1
2
3
4
电流/安
0
0
2
4
6
相关试卷
这是一份最新人教版九年级全册物理期末测评高效提分备考真题A卷(原卷版),共10页。试卷主要包含了单选题,填空题,作图题,实验探究题等内容,欢迎下载使用。
这是一份最新人教版九年级全册物理期末测评高效提分备考真题A卷(解析版),共22页。试卷主要包含了单选题,填空题,作图题,实验探究题等内容,欢迎下载使用。
这是一份最新人教版九年级全册物理期末测评高效提分备考模拟B卷(原卷版),共10页。试卷主要包含了单选题,填空题,作图题,实验探究题等内容,欢迎下载使用。
