还剩15页未读,
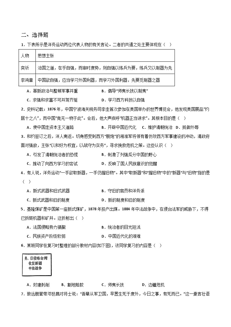
继续阅读
所属成套资源:部编版八年级上册大单元教学(课件+学案+设计)
成套系列资料,整套一键下载
- 第5课甲午中日战争与列强瓜分中国狂潮学案 学案 0 次下载
- 第6课戊戌变法学案 学案 0 次下载
- 第7课八国联军侵华与《辛丑条约》签订学案 学案 0 次下载
- 第2单元 近代化的早期探索与民族危机加剧 复习课件 课件 1 次下载
- 第2单元 近代化的早期探索与民族危机加剧 单元教学设计 教案 0 次下载
统编历史八年级上册第2单元 近代化的早期探索与民族危机加剧 单元测试
展开相关资料
更多

