资料中包含下列文件,点击文件名可预览资料内容
还剩11页未读,
继续阅读
所属成套资源:2024-2025学年 高一历史部编版(2019)中外历史纲要(下)同步练习(含解析)(23份)
成套系列资料,整套一键下载
- 第15课 十月革命的胜利与苏联的社会主义实践练习(含解析) 2024-2025学年高一历史部编版(2019)中外历史纲要(下) 试卷 0 次下载
- 第16课 亚非拉民族民主运动的高涨练习(含解析)——2024-2025学年 高一历史部编版(2019)中外历史纲要(下) 试卷 0 次下载
- 第18课 冷战与国际格局的演变练习(含解析)—— 2024-2025学年高一历史部编版(2019)中外历史纲要(下) 试卷 0 次下载
- 第19课 资本主义国家的新变化练习(含解析)——2024-2025学年高一历史部编版(2019)中外历史纲要(下) 试卷 0 次下载
- 第20课 社会主义国家的发展与变化练习(含解析)2024-2025学年 高一历史部编版(2019)中外历史纲要(下) 试卷 0 次下载
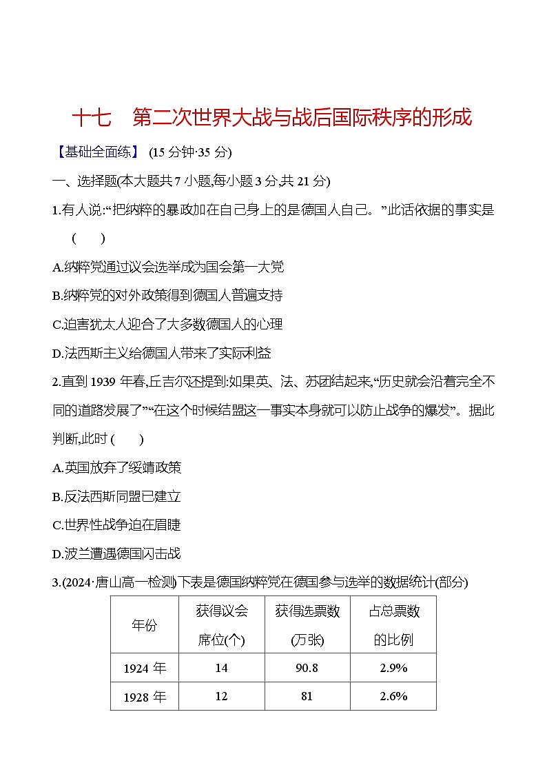
高中历史人教统编版(必修)中外历史纲要(下)第17课 第二次世界大战与战后国际秩序的形成当堂达标检测题
展开
这是一份高中历史人教统编版(必修)中外历史纲要(下)第17课 第二次世界大战与战后国际秩序的形成当堂达标检测题,文件包含十七第二次世界大战与战后国际秩序的形成docx、十七第二次世界大战与战后国际秩序的形成-学生版docx等2份试卷配套教学资源,其中试卷共22页, 欢迎下载使用。
相关试卷
历史(必修)中外历史纲要(下)第五单元 工业革命与马克思主义的诞生第10课 影响世界的工业革命 课后复习题:
这是一份历史(必修)中外历史纲要(下)第五单元 工业革命与马克思主义的诞生第10课 影响世界的工业革命 课后复习题,文件包含十影响世界的工业革命docx、十影响世界的工业革命-学生版docx等2份试卷配套教学资源,其中试卷共18页, 欢迎下载使用。
人教统编版(必修)中外历史纲要(下)第6课 全球航路的开辟 巩固练习:
这是一份人教统编版(必修)中外历史纲要(下)第6课 全球航路的开辟 巩固练习,文件包含六全球航路的开辟docx、六全球航路的开辟-学生版docx等2份试卷配套教学资源,其中试卷共17页, 欢迎下载使用。
高中历史人教统编版(必修)中外历史纲要(下)第5课 古代非洲与美洲随堂练习题:
这是一份高中历史人教统编版(必修)中外历史纲要(下)第5课 古代非洲与美洲随堂练习题,文件包含五古代非洲与美洲docx、五古代非洲与美洲-学生版docx等2份试卷配套教学资源,其中试卷共18页, 欢迎下载使用。

