








所属成套资源:【开学考】2024年新高二生物开学摸底考试卷(多地区、多版本)
【开学考】2024秋高二上册开学摸底考试卷生物(湖北专用).zip
展开
这是一份【开学考】2024秋高二上册开学摸底考试卷生物(湖北专用).zip,文件包含生物湖北专用解析版docx、生物湖北专用考试版docx、生物湖北专用答题卡docx、生物湖北专用答题卡pdf、生物湖北专用答案及评分标准docx等5份试卷配套教学资源,其中试卷共26页, 欢迎下载使用。
(考试时间:75分钟 试卷满分:100分)
注意事项:
1.答卷前,考生务必将自己的姓名、考生号等填写在答题卡和试卷指定位置上。
2.回答选择题时,选出每小题答案后,用铅笔把答题卡对应题目的答案标号涂黑。如需改动,用橡皮擦干净后,再选涂其他答案标号。回答非选择题时,将答案写在答题卡上。写在本试卷上无效。
3.考试结束后,将本试卷和答题卡一并交回。
一、单选题:本题共18小题,每小题2分,共36分。在每小题给出的四个选项中,只有一项是符合题目要求的。
1.“采莲南塘秋,莲花过人头。低头弄莲子,莲子清如水。”这些诗句描绘了荷塘的生动景致。下列叙述正确的是( )
A.莲与采莲人都具有细胞、组织、器官、系统这些生命系统的结构层次
B.荷塘中的所有鱼、所有莲各自构成一个种群
C.荷塘中的所有动物、植物和微生物构成生态系统
D.莲依赖各种分化的细胞密切合作,共同完成复杂的生命活动
2.2023年1月7日,合成生物学国际论坛在杭州召开。合成生物学是生物科学的一个新兴分支学科,其研究成果有望破解人类面临的健康、能源、环境等诸多问题,比如为食品研发赋能:开发多种功能的替代蛋白、糖类和脂质等。下列有关蛋白质、糖类和脂质的叙述正确的是( )
A.脂肪分子中C、H的比例高,O的比例低,是细胞的主要能源物质
B.糖原和淀粉的功能不同是因为其单体的排列顺序不同
C.细胞中各种蛋白质的合成过程都需要核糖体和线粒体参与
D.细胞膜、细胞质、细胞核中均含有由糖类参与形成的化合物
3.以碳链为基本骨架的小分子单体能构成许多不同的多聚体,模式图如下。有关说法正确的是( )
A.若图中多聚体为多糖,则构成它的单体一定是葡萄糖
B.若图中多聚体为DNA,则参与其构成的脱氧核糖有4种
C.若图中S1、S2、S3、S4……是同一种单体,则该多聚体可以表示脂肪
D.若图中单体表示氨基酸,则形成长链时不是所有氨基和羧基都参与脱水缩合
4.某企业宣称研发出一种新型解酒药,该企业的营销人员以非常“专业”的说辞推介其产品。下列关于解酒机理的说辞,合理的是( )
A.提高肝细胞内质网上酶的活性,加快酒精的分解
B.提高胃细胞中线粒体的活性,促进胃蛋白酶对酒精的消化
C.提高肠道细胞中溶酶体的活性,增加消化酶的分泌以快速消化酒精
D.提高血细胞中高尔基体的活性,加快酒精转运使血液中酒精含量快速下降
5.红苋菜的叶肉细胞中含有花青素。将红菜叶片放在清水中,水的颜色无明显变化而对其加热后,随着水温升高,水的颜色逐渐变成红色。其原因是( )
A.花青素在水等无机溶剂中难以溶解
B.水温升高使花青素的溶解度增大
C.加热使细胞壁失去了选择透过性
D.加热使叶肉细胞的生物膜被破坏
6.ATP是细胞的直接能源物质,ATP分子失去两个磷酸基团后的产物是核糖核苷酸,下图为ATP的结构式,下列相关叙述正确的是( )
(注:C1表示碳原子的位置是1号碳,其他同理)
A.ATP与ADP是同一种物质的两种不同存在形式
B.ATP末端磷酸基团(Pγ)转移,可为某些吸能反应供能
C.ATP的能量主要储存在腺苷与磷酸基团(Pa)之间的化学键中
D.剧烈运动时ATP被大量消耗,导致细胞中ATP/ADP的比值失衡
7.下图 1 是植物细胞进行有丝分裂时细胞内染色体及核DNA数量变化曲线图,图2示细胞分裂某个时期示意图。下列叙述错误的是( )
A.图l中实线代表细胞内核DNA数量变化,AF代表一个细胞周期
B.BC段细胞含姐妹染色单体,DF段细胞染色体数目是体细胞数目的两倍
C.D、F点对应曲线发生变化的原因分别是着丝粒分裂、子染色体分别进入两个子细胞
D.图2所示细胞位于DE段,含有姐妹染色单体
8.下图为有关细胞分裂的概念图,下列说法正确的是( )
A.②过程有利于维持亲子代细胞遗传物质的稳定性
B.①的过程中无纺锤体和染色体出现,不发生DNA复制
C.蛙的红细胞能通过①方式增殖,人的成熟红细胞能通过②方式增殖
D.③过程中也具有细胞周期,精原细胞以③的方式增殖
9.番茄的紫茎对绿茎为完全显性。欲判断一株紫茎番茄是否为纯合子,下列方法不可行的是( )
A.让该紫茎番茄自交B.与绿茎番茄杂交C.与纯合紫茎番茄杂交D.与杂合紫茎番茄杂交
10.有丝分裂和减数分裂是哺乳动物细胞分裂的两种形式。某动物的基因型是Aa,若该动物的某细胞在四分体时期一条染色单体上的A和另一条染色单体上的a发生了互换,则通常情况下姐妹染色单体分离导致等位基因A和a进入不同细胞的时期是( )
A.有丝分裂的后期B.有丝分裂的末期
C.减数第一次分裂D.减数第二次分裂
11.人的某条染色体上A、B、C三个基因紧密排列,不发生互换。这三个基因各有上百个等位基因(例如:A1~An均为A的等位基因)。父母及孩子的基因组成如下表。下列叙述正确的是( )
A.基因A、B、C的遗传方式是伴X染色体遗传
B.母亲的其中一条染色体上基因组成是A3B44C9
C.基因A与基因B的遗传符合基因的自由组合定律
D.若此夫妻第3个孩子的A基因组成为A23A24,则其C基因组成为C4C5
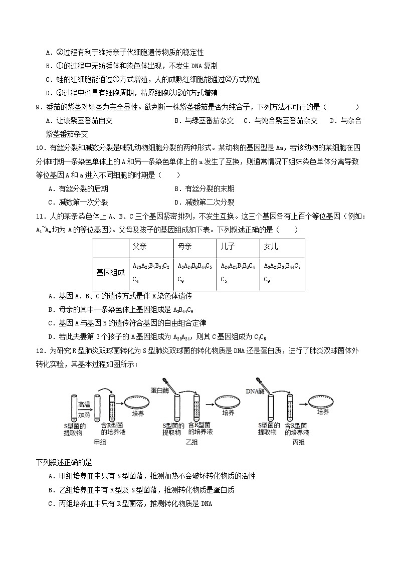
12.为研究R型肺炎双球菌转化为S型肺炎双球菌的转化物质是DNA还是蛋白质,进行了肺炎双球菌体外转化实验,其基本过程如图所示:
下列叙述正确的是
A.甲组培养皿中只有S型菌落,推测加热不会破坏转化物质的活性
B.乙组培养皿中有R型及S型菌落,推测转化物质是蛋白质
C.丙组培养皿中只有R型菌落,推测转化物质是DNA
D.该实验能证明肺炎双球菌的主要遗传物质是DNA
13.细胞中的核糖体由大、小2个亚基组成。在真核细胞的核仁中,由核rDNA转录形成的rRNA与相关蛋白组装成核糖体亚基。下列说法正确的是( )
A.原核细胞无核仁,不能合成rRNAB.真核细胞的核糖体蛋白在核糖体上合成
C.rRNA上3个相邻的碱基构成一个密码子D.细胞在有丝分裂各时期都进行核DNA的转录
14.基因表达与性状关系如下图示意,下列相关叙述正确的是( )
A.①是基因选择性表达过程,不同细胞中表达的基因都不相同
B.某段DNA发生甲基化后,通过①②过程一定不会形成蛋白质
C.豌豆的圆粒和皱粒性状属于基因间接控制生物性状的实例
D.若某段DNA上发生核苷酸序列改变,则形成的蛋白质一定会改变
15.下图是某二倍体动物细胞在分裂(不发生染色体变异)某一时刻的细胞示意图。下列叙述正确的是( )
A.该细胞进行的是有丝分裂B.该细胞产生的子细胞是极体
C.该细胞不可能含有等位基因D.该细胞与其子细胞染色体数目相同
16.某遗传病由线粒体基因突变引起,当个体携带含突变基因的线粒体数量达到一定比例后会表现出典型症状。Ⅰ-1患者家族系谱如图所示。
下列有关叙述正确的是( )
A.若Ⅱ-1与正常男性结婚,无法推断所生子女的患病概率
B.若Ⅱ-2与Ⅱ-3再生一个女儿,该女儿是突变基因携带者的概率是1/2
C.若Ⅲ-1与男性患者结婚,所生女儿不能把突变基因传递给下一代
D.该遗传病的遗传规律符合孟德尔遗传定律
17.浙江浦江县上山村发现了距今1万年的稻作遗址,证明我国先民在1万年前就开始了野生稻驯化。经过长期驯化和改良,现代稻产量不断提高。尤其是袁隆平院士团队培育成的超级杂交稻品种,创造水稻高产新记录,为我国粮食安全作出杰出贡献。下列叙述正确的是( )
A.自然选择在水稻驯化过程中起主导作用
B.现代稻的基因库与野生稻的基因库完全相同
C.驯化形成的现代稻保留了野生稻的各种性状
D.超级杂交稻品种的培育主要利用基因重组原理
18.农业害虫二化螟的种群数量在不同季节有很大差异,春夏季大量繁殖,到了冬季由于寒冷原因而大量死亡,仅有少数个体能存活下来,如下图所示(抗药性为隐性突变)。第二年春,二化螟的种群数量因存活的少量个体繁殖而恢复。下列叙述错误的是
A.突变是不定向的,因此抗药基因在使用杀虫剂前已经存在
B.若过程中未发生基因突变,第二年夏天该二化螟种群的抗药基因频率为0
C.图示中抗药性基因的频率变化,不能说明抗药性状不利于二化螟生存
D.该现象表明,在自然界中抗药性的个体的存留具有一定偶然性
二、非选择题:共64分。
19.(12分)蛋白质是构成细胞膜的重要成分之一,膜 蛋白的种类和功能多种多样。请回答以下问题:
(1)小肠上皮细胞不同表面可执行多种功能,且有的具有高度的专一性。从膜的成分分析,出现这一现象的原因是 。小肠上皮细胞面向肠腔侧形成很多微绒毛,以增加细胞膜上 数量,高效地吸收来自肠腔的葡萄糖等物质。小肠上皮细胞膜表面还存在水解二糖的膜蛋白,说明膜蛋白还具有 功能。此外细胞膜表面还存在 ,其与细胞间的信息交流有关。
(2)如图所示,根据能量的来源不同,将细胞膜上可能进行的主动运输分为甲、乙所示的两种类型,■、▲、O代表跨膜的离子或小分子。
I、人体细胞膜上的Na+-K+泵应属于图示中的 (填“甲”或“乙”),其结果是造成细胞膜外侧钠离子浓度高于内侧。
II、小肠上皮细胞就是借助细胞膜内外两侧钠离子的电化学梯度通过 (填“甲”或“乙”)吸收葡萄糖进入小肠上皮细胞。
20.(18分)下图中图1为草莓植物叶肉细胞中部分结构及相关代谢中发生的气体转移情况。图2为将生长状况相同的等量花生叶片分成4等份,在不同温度下分别暗处理1 h,再光照1 h(光照强度相同),测其有机物变化,得到如下数据。
(1)有同学认为c过程不仅可以代表气体的转移情况,还可以表示葡萄糖的去向。你的观点是 (可以/不可以),原因是 。
(2)图1中d过程中产生的气体参与叶绿体生理过程的 阶段,在 内完成。
(3)据图2分析,当花生叶片所处温度为图示 ℃时,呼吸速率最大;当花生叶片所处温度为 ℃时,CO2固定速率最大,制造有机物的速率最大,数值为 mg/h。如果昼夜恒温,只在白天光照10小时,图2所示温度中,从积累有机物角度分析,最适合花生生长的温度是 。
(4)为研究环境因素对草莓的影响,可帮助农民增收致富。科研人员研究了大棚内不同条件对草莓植株光合速率的影响,测得草莓植株CO2吸收量随条件变化而发生的改变,结果如图所示。据图分析,回答下列问题:
①本实验的自变量是 。A点时,草莓产生ATP的场所是 。
②已知C、D两点的CO2吸收量相等。根据以上信息分析,草莓在C、D两点时制造的有机物量 (填“相等”或“不相等”),依据是 。
③E点后,草莓的CO2吸收量不再增加,此时限制草莓光合速率的环境因素主要是 。若要提高草莓产量,根据图中信息分析,可以采取的措施是 。
21.(16分)某生物兴趣小组对果蝇的长翅和残翅这一相对性状进行了研究,其结果如表所示,相应遗传因子用A、a表示。回答下列问题。
(1)根据组合 ,可以判断 是隐性性状。组合2的杂交方式称为 ,可验证分离定律。
(2)组合3的子一代长翅果蝇中,纯合个体所占的比例是 。
(3)为判断某长翅雄果蝇的遗传因子组成,可将该长翅雄果蝇与 果蝇进行杂交,观察记录杂交后代的表现类型,预期结果得出相应结论:
①若杂交后代全为长翅,则其遗传因子组成为 ;
②若杂交后代出现残翅,则其遗传因子组成为 。
(4)若遗传因子组成为aa的雄果蝇产生的配子没有受精能力,遗传因子组成为Aa的雌雄果蝇交配产生子一代,子一代雌雄果蝇相互交配产生的F2果蝇中长翅与残翅的比为 。
22.(18分)雌猫在胚胎发育早期,胚胎细胞中的1条X染色体会随机失活,形成巴氏小体,只有1条X染色体保留活性。巴氏小体在减数分裂过程中重新激活。某种猫的毛色是由一对等位基因XO(黄色)和XB(黑色)控制,由于X染色体的随机失活,基因型为XBXO的个体表型为黑黄相间(玳瑁猫)。
(1)基因型为XBXO的雌猫在发育早期,如果某胚胎细胞中携带XB基因的X染色体失活,则由该细胞通过 分裂和分化而形成的皮肤上会长出 色体毛;同理,如果某细胞中携带基XO因的X染色体失活,则相应的皮肤上会长出 色体毛,因此呈现黑黄相间。
(2)黄色雌猫和黑色雄猫交配,正常情况下后代的表型有 。
(3)若上述黄色雌猫和黑色雄猫交配所生的后代中出现一只玳瑁雄猫,其形成原因是:在减数分裂Ⅰ的 期, ,然后该精子与正常的含XO基因的卵细胞结合。
(4)研究发现,X染色体失活的分子机制如图。当某条X染色体失活中心上的XIST基因转录出XistRNA后,该分子能起到 的作用,使该X染色体失活。TSLX基因是XIST基因的反义基因(其模板链位于XIST基因的非模板链上),该基因转录得到的TsixRNA通过 ,就会阻止XistRNA发挥作用,使表达该基因的X染色体保持活性。
(5)人类同样具有上述X染色体失活的分子机制,科学家希望能将该机制应用于21三体综合征的治疗研究,简述其研究设想: 。
父亲
母亲
儿子
女儿
基因组成
A23A25B7B35C2C4
A3A24B8B44C5C9
A24A25B7B8C4C5
A3A23B35B44C2C9
组合
亲本性状
子一代性状
1
残翅×残翅
残翅
2
长翅×残翅
长翅、残翅
3
长翅×长翅
长翅、残翅
相关试卷
这是一份【开学考】2024秋高二上册开学摸底考试卷高二上册开学摸底考试卷生物(福建专用).zip,文件包含生物福建专用解析版docx、生物福建专用考试版docx、生物福建专用答案及评分标准docx、生物福建专用答题卡docx、生物福建专用答题卡pdf等5份试卷配套教学资源,其中试卷共39页, 欢迎下载使用。
这是一份【开学考】2024秋高二上册开学摸底考试卷高二上册开学摸底考试卷生物(湖南专用).zip,文件包含生物湖南专用解析版docx、生物湖南专用考试版docx、生物湖南专用答案及评分标准docx、生物湖南专用答题卡docx、生物湖南专用答题卡pdf等5份试卷配套教学资源,其中试卷共33页, 欢迎下载使用。
这是一份【开学考】2024秋高二上册开学摸底考试卷高二上册开学摸底考试卷生物(浙江专用).zip,文件包含生物浙江专用解析版docx、生物浙江专用考试版docx、生物浙江专用答案及评分标准docx、生物浙江专用答题卡docx、生物浙江专用答题卡pdf等5份试卷配套教学资源,其中试卷共34页, 欢迎下载使用。