


还剩5页未读,
继续阅读
所属成套资源:2024—2025 学年洛阳一高 高二(上)开学摸底考试卷及答案【9科全】
成套系列资料,整套一键下载
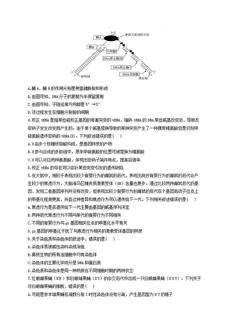
2024—2025 学年洛阳一高 高二(上)开学摸底考生物试卷及答案
展开
这是一份2024—2025 学年洛阳一高 高二(上)开学摸底考生物试卷及答案,共8页。
相关试卷
生物-2025届新高三开学摸底考试卷(山东专用):
这是一份生物-2025届新高三开学摸底考试卷(山东专用),文件包含生物山东专用解析版docx、生物山东专用考试版docx、生物山东专用答案及评分标准docx、生物山东专用答题卡docx等4份试卷配套教学资源,其中试卷共41页, 欢迎下载使用。
【开学摸底考】高二生物(重庆专用)-2023-2024学年高中下学期开学摸底考试卷.zip:
这是一份【开学摸底考】高二生物(重庆专用)-2023-2024学年高中下学期开学摸底考试卷.zip,文件包含高二生物开学摸底考重庆专用解析版docx、高二生物开学摸底考重庆专用考试版docx、高二生物开学摸底考重庆专用答案及评分标准docx、高二生物开学摸底考重庆专用答题卡docx、高二生物开学摸底考重庆专用答题卡pdf等5份试卷配套教学资源,其中试卷共31页, 欢迎下载使用。
【开学摸底考】高二生物(江苏专用)-2023-2024学年高中下学期开学摸底考试卷.zip:
这是一份【开学摸底考】高二生物(江苏专用)-2023-2024学年高中下学期开学摸底考试卷.zip,文件包含高二生物开学摸底考江苏专用解析版docx、高二生物开学摸底考江苏专用考试版docx、高二生物开学摸底考江苏专用答案及评分标准docx、高二生物开学摸底考江苏专用答题卡docx、高二生物开学摸底考江苏专用答题卡pdf等5份试卷配套教学资源,其中试卷共42页, 欢迎下载使用。