所属成套资源:高考化学二轮复习核心考点逐项突破(原卷版+解析)
高考化学二轮复习核心考点逐项突破专题一0五盐类的水解(专讲)(原卷版+解析)
展开
这是一份高考化学二轮复习核心考点逐项突破专题一0五盐类的水解(专讲)(原卷版+解析),共30页。试卷主要包含了盐类的水解及其规律,盐类水解的影响因素及应用,把握三种守恒,明确等量关系等内容,欢迎下载使用。
一、盐类的水解及其规律
1.定义:在水溶液中盐电离出来的离子跟水所电离出来的H+或 OH-结合生成弱电解质的反应,叫做盐类的水解。
2.水解实质:盐和水发生反应生成弱电解质,使水的电离平衡被破坏,从而建立新的平衡的过程。
3.水解特点:①只有弱酸的阴离子或弱碱的阳离子才能与H+或OH-结合生成弱电解质。
②盐类水解使水的电离平衡发生移动,促进水的电离,使水电离出的c(OH-)≠c(H+)并使溶液呈酸性或碱性。
③盐类水解反应是酸碱中和反应的逆反应。水解是微弱的程度很小,故水解产物极少,盐溶液的酸碱性极弱,用“”号。
= 4 \* GB3 \* MERGEFORMAT ④盐类水解是吸热反应。
4.盐类的水解规律:有弱才水解、无弱不水解、越弱越水解、谁强显谁性、双弱具体定。
具体为:
(1)正盐溶液:①强酸弱碱盐呈酸性;②强碱弱酸盐呈碱性;
③强酸强碱盐呈中性;④弱酸弱碱盐不一定。
如 NH4CN CH3COONH4 NH4F
碱性 中性 酸性
取决于弱酸弱碱 相对强弱
(2)酸式盐
①若只有电离而无水解,则呈酸性(如NaHSO4);
②若既有电离又有水解,取决于两者相对大小;
电离程度>水解程度,呈酸性;电离程度<水解程度,呈碱性
强碱弱酸式盐的电离和水解,如H3PO4及其三种阴离子随溶液pH变化可相互转化:
pH值增大
H3PO4 H2PO4- HPO42- PO43-
pH减小
③常见酸式盐溶液的酸碱性
碱性:NaHCO3、NaHS、Na2HPO4
酸性:NaHSO3、NaHC2O4、NaH2PO4
【注意】比较盐类水解程度的相对大小
(1)盐对应的弱酸(或弱碱)越弱,水解程度越大。
(2)同种弱酸(或弱碱)的盐溶液浓度越小,水解程度越大。
(3)相同条件下的水解程度:正盐>相应酸式盐,如COeq \\al(2-,3)>HCOeq \\al(-,3)。
(4)相互促进水解的盐>单独水解的盐>水解相互抑制的盐。如NHeq \\al(+,4)的水解:
(NH4)2CO3>(NH4)2SO4>(NH4)2Fe(SO4)2。
(5)温度越高,盐的水解程度越大。
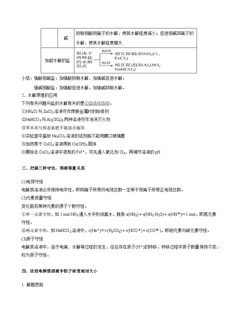
二、盐类水解的影响因素及应用
1.探究影响盐类水解平衡的因素
(1)内因:盐类本身的性质是影响盐类水解的内在因素,也是主要因素。组成盐的酸或碱越弱,盐的水解程度越大,其盐溶液的酸性或碱性就越强。
(2)外界条件: \* MERGEFORMAT
①温度:盐的水解是吸热反应,升高温度,水解程度增大。
②浓度:加入水,溶液浓度减小,使平衡向正反应方向移动,水解程度增大。
③外加相关离子:盐类水解后,溶液会呈现不同的酸碱性。外加酸或碱,可以促进或抑制盐的水解。如在配制FeCl3溶液时常加入少量盐酸来抑制FeCl3水解。
【小结】影响盐类水解的因素
小结:强酸弱碱盐:加强酸抑制水解,加强碱促进水解;
强碱弱酸盐:加强酸促进水解,加强碱抑制水解。
2.水解原理的应用
下列有关问题与盐的水解有关的是①②③④⑤⑥。
①NH4Cl与ZnCl2溶液可作焊接金属时的除锈剂
②NaHCO3与Al2(SO4)3两种溶液可作泡沫灭火剂
③草木灰与铵态氮肥不能混合施用
④实验室中盛放Na2CO3溶液的试剂瓶不能用磨口玻璃塞
⑤加热蒸干CuCl2溶液得到Cu(OH)2固体
⑥要除去CuCl2溶液中混有的Fe2+,可先通入氧化剂Cl2,再调节溶液的pH
三、把握三种守恒,明确等量关系
(1)电荷守恒
电解质溶液必须保持电中性,即阴离子所带负电荷总数一定等于阳离子所带正电荷总数。
(2)元素质量守恒
变化前后某种元素的原子个数守恒。
①单一元素守恒,如1 ml NH3通入水中形成氨水,就有n(NH3)+n(NH3·H2O)+n(NHeq \\al(+,4))=1 ml,即氮元素守恒。
②两元素守恒,如NaHCO3溶液中,c(Na+)=c(H2CO3)+c(HCOeq \\al(-,3))+c(COeq \\al(2-,3)),即钠元素与碳元素守恒。
(3)质子守恒
电解质溶液中,由于电离、水解等过程的发生,往往存在质子(H+)的转移,转移过程中质子数量保持不变,称为质子守恒。
四、比较电解质溶液中粒子浓度相对大小
1. 解题思路
2. 溶液中粒子浓度的三个守恒关系
(1)电荷守恒:指在电解质的水溶液中,阳离子的所带总电荷数与阴离子的所带总电荷数必须相等。因为溶液总是呈电中性的。
如在Na2CO3溶液中存在Na+、CO32-、H+、OH-、HCO3-,它们存在如下关
系: c(Na+)+c(H+)=2c(CO32-)+c(HCO3-)+c(OH-)。
(2)物料守恒(原子守恒):指一个平衡体系中,某一组分的总浓度一定等于它所离解成的多种微粒的平衡浓度之和,也就是变化前后某种元素的原子个数守恒。
例如:c ml·L-1的Na2CO3溶液的物料守恒,可以根据溶液中存在的平衡关系:
在Na2CO3溶液的物料守恒:c(Na+)=2 c(CO32-)+2c(HCO3-)+2c(H2CO3)
(3)质子守恒
即H2O电离的H+和OH-浓度相等。指溶液中得到质子的物质的量应该与失去质子的物质的量相等。如在Na2CO3溶液中水电离出OH-和H+,其中水电离出的H+以H+、HCO3-、H2CO3三种形式存在于溶液中,则有
c(OH-)=c(H+)+c(HCO3-)+2c(H2CO3)(由电荷守恒式减去物料守恒式也可求出质子守恒式)。
规律小结 盐溶液的配制与保存注意事项
(1)强酸弱碱盐:配制FeCl3、SnCl2、Fe2(SO4)3溶液时,常加入少量相应酸来抑制弱碱阳离子的水解。
(2)强碱弱酸盐:配制Na2CO3溶液时,常加入少量相应的碱来抑制弱酸根离子的水解。
(3)Na2CO3溶液、NaHCO3溶液等由于水解使溶液呈碱性,故不能用带玻璃塞的玻璃瓶来盛。又如:NaF溶液保存时不能用玻璃容器装,因F-+H2OHF+OH-,生成的氢氟酸会与玻璃的成分之一二氧化硅反应,长时间会漏液。常用塑料或铅制容器装NaF溶液或氢氟酸。
1.【2022年辽宁卷】甘氨酸是人体必需氨基酸之一、在时,、和的分布分数【如】与溶液关系如图。下列说法错误的是
A.甘氨酸具有两性
B.曲线c代表
C.的平衡常数
D.
2.(2021·广东真题)鸟嘌呤()是一种有机弱碱,可与盐酸反应生成盐酸盐(用表示)。已知水溶液呈酸性,下列叙述正确的是
A.水溶液的
B.水溶液加水稀释,升高
C.在水中的电离方程式为:
D.水溶液中:
3.(2021·山东真题)赖氨酸[H3N+(CH2)4CH(NH2)COO-,用HR表示]是人体必需氨基酸,其盐酸盐(H3RCl2)在水溶液中存在如下平衡:H3R2+H2R+HRR-。向一定浓度的H3RCl2溶液中滴加NaOH溶液,溶液中H3R2+、H2R+、HR和R-的分布系数δ(x)随pH变化如图所示。已知δ(x)=,下列表述正确的是
A.>
B.M点,c(Cl-) +c(OH-)+c(R-)=2c(H2R+)+c(Na+)+c(H+)
C.O点,pH=
D.P点,c(Na+)>c(Cl-)>c(OH-)>c(H+)
4.(2021.6·浙江真题)取两份的溶液,一份滴加的盐酸,另一份滴加溶液,溶液的pH随加入酸(或碱)体积的变化如图。
下列说法不正确的是
A.由a点可知:溶液中的水解程度大于电离程度
B.过程中:逐渐减小
C.过程中:
D.令c点的,e点的,则
5.【2022年江苏卷】一种捕集烟气中CO2的过程如图所示。室温下以0.1ml∙L-1KOH溶液吸收CO2,若通入CO2所引起的溶液体积变化和H2O挥发可忽略,溶液中含碳物种的浓度c总=c(H2CO3)+c()+c()。H2CO3电离常数分别为Ka1=4.4×10-7、Ka2=4.4×10-11。下列说法正确的是
A.KOH吸收CO2所得到的溶液中:c(H2CO3)>c()
B.KOH完全转化为K2CO3时,溶液中:c(OH-)= c(H+)+c()+c(H2CO3)
C.KOH溶液吸收CO2,c总=0.1ml∙L-1溶液中:c(H2CO3)>c()
D.如图所示的“吸收”“转化”过程中,溶液的温度下降
6.(2021.1·浙江真题)实验测得10 mL 0.50 ml·L-1NH4Cl溶液、10 mL 0.50ml·L-1CH3COONa溶液的pH分别随温度与稀释加水量的变化如图所示。已知25 ℃时CH3COOH和NH3·H2O的电离常数均为1.8×10-5.下列说法不正确的是
A.图中实线表示pH随加水量的变化,虚线表示pH随温度的变化'
B.将NH4Cl溶液加水稀释至浓度ml·L-1,溶液pH变化值小于lgx
C.随温度升高,Kw增大,CH3COONa溶液中c(OH- )减小,c(H+)增大,pH减小
D.25 ℃时稀释相同倍数的NH4Cl溶液与CH3COONa溶液中:c(Na+ )-c(CH3COO- )=c(Cl-)-c(NH)
7.(2020·天津高考真题)常温下,下列有关电解质溶液的说法错误的是
A.相同浓度的 HCOONa和NaF两溶液,前者的pH较大,则
B.相同浓度的CH3COOH和CH3COONa两溶液等体积混合后pH约为4.7,则溶液中
C.FeS溶于稀硫酸,而CuS不溶于稀硫酸,则
D.在溶液中,
1.(2023·安徽黄山·统考一模)以含锌废液(主要成分为ZnSO4,含少量的Fe2+、Mn2+)为原料制备ZnCO3·2Zn(OH)2的实验流程如下。下列说法不正确的是
A.1ml过二硫酸钠(Na2S2O8)中含有σ键数9NA
B.氧化除锰后的溶液中一定存在:Na+、Zn2+、Fe3+、
C.调节pH时试剂X可以选用Zn、ZnO、ZnCO3等物质
D.氧化除锰过程中生成MnO2的离子方程式:Mn2++S2O+2H2O=MnO2↓+2SO+4H+
2.(2023·福建漳州·统考模拟预测)工业上用氨水作为沉淀剂去除酸性废水中的铅元素。除铅时,体系中含铅微粒的物质的量分数(d)与pH的关系如图所示[已知:常温下,;难溶于水]。下列说法错误的是
A.时,与氨水反应生成,溶液中
B.时,
C.时,物质的量分数最大,除铅效果最好
D.时,转化为的离子方程式为
3.(2023·广东清远·清新一中校考模拟预测)下列叙述中正确的是
A.室温下,向浓度为弱酸HA溶液中,滴加同浓度的NaOH溶液,溶液的pH与的差为定值
B.常温下, H2SeO4的电离方程式:,,浓度均为的①溶液、②溶液、③溶液,由大到小的顺序为③>②>①
C.同浓度的溶液和盐酸,加水稀释相同倍数时相等
D.将硫化氢气体通入硫酸铜溶液中,不能发生反应(已知:室温下,氢硫酸两级电离常数分别为、,)
4.(2023·湖南邵阳·统考一模)根据下列各图曲线表征的信息,得出的结论正确的是
A.由图1得出若要除去溶液中的,可采用向溶液中加入适量CuO,调节溶液的pH至4左右
B.图2表示用水稀释pH相同的盐酸和溶液时,溶液的pH变化曲线,其中I表示盐酸,II表示溶液,且溶液导电性:c>b>a
C.图3表示与反应时含铝微粒浓度变化曲线,图中a点溶液中大量存在
D.图4表示常温下向体积为NaOH溶液中逐滴加入溶液后溶液的pH变化曲线,则b点处有:
5.(2022·河北衡水·河北衡水中学校考模拟预测)常温下,下列说法错误的是
A.向0.01 ml/L NH4HSO4溶液中滴加NaOH溶液至中性:c() > c() > c() > c() = c()
B.FeS溶于稀硫酸,而CuS不溶于稀硫酸,则Ksp (FeS) > Ksp(CuS)
C.向盐酸中加入氨水至中性,溶液中
D.0.01 ml/LNaHCO3溶液:c()+c(H2CO3) =c()+c()
6.(2022·福建·福建师大附中校联考模拟预测)25℃时,将稀硫酸滴入Na2R溶液中,混合溶液中离子浓度变化与pH的关系如图所示。下列说法正确的是
A.L1表示-lg与pH的关系曲线
B.H2R的第二步电离常数Ka2的数量级为10-4
C.NaHR溶液能使酚酞溶液变红
D.M点对应溶液中存在c(Na+)>3c(R2-)
7.(2022·浙江·模拟预测)已知:常温下, 碳酸的电离平衡常数, 。常温下, 向 溶液中缓慢滴加盐酸, 溶液中各离子的物质的量随加入盐酸的物质的量的变化如图所示(和未画出)。
下列说法不正确的是
A.A点到B点,水的电离程度逐渐减小
B.滴加至B点时,
C.滴加至C点时,
D.滴加至D点时,溶液因素
水解平衡
水解程度
溶液中离
子的浓度
温度
升高
右移
增大
增大
浓度
增大
右移
减小
增大
减小(稀释)
右移
增大
减小
外加酸、碱
酸
促进弱酸阴离子的水解,使其水解程度增大;抑制弱碱阳离子的水解,使其水解程度减小
碱
抑制弱酸阴离子的水解,使其水解程度减小;促进弱碱阳离子的水解,使其水解程度增大
加能水解的盐
专题十五 盐类的水解
一、盐类的水解及其规律
1.定义:在水溶液中盐电离出来的离子跟水所电离出来的H+或 OH-结合生成弱电解质的反应,叫做盐类的水解。
2.水解实质:盐和水发生反应生成弱电解质,使水的电离平衡被破坏,从而建立新的平衡的过程。
3.水解特点:①只有弱酸的阴离子或弱碱的阳离子才能与H+或OH-结合生成弱电解质。
②盐类水解使水的电离平衡发生移动,促进水的电离,使水电离出的c(OH-)≠c(H+)并使溶液呈酸性或碱性。
③盐类水解反应是酸碱中和反应的逆反应。水解是微弱的程度很小,故水解产物极少,盐溶液的酸碱性极弱,用“”号。
= 4 \* GB3 \* MERGEFORMAT ④盐类水解是吸热反应。
4.盐类的水解规律:有弱才水解、无弱不水解、越弱越水解、谁强显谁性、双弱具体定。
具体为:
(1)正盐溶液:①强酸弱碱盐呈酸性;②强碱弱酸盐呈碱性;
③强酸强碱盐呈中性;④弱酸弱碱盐不一定。
如 NH4CN CH3COONH4 NH4F
碱性 中性 酸性
取决于弱酸弱碱 相对强弱
(2)酸式盐
①若只有电离而无水解,则呈酸性(如NaHSO4);
②若既有电离又有水解,取决于两者相对大小;
电离程度>水解程度,呈酸性;电离程度<水解程度,呈碱性
强碱弱酸式盐的电离和水解,如H3PO4及其三种阴离子随溶液pH变化可相互转化:
pH值增大
H3PO4 H2PO4- HPO42- PO43-
pH减小
③常见酸式盐溶液的酸碱性
碱性:NaHCO3、NaHS、Na2HPO4
酸性:NaHSO3、NaHC2O4、NaH2PO4
【注意】比较盐类水解程度的相对大小
(1)盐对应的弱酸(或弱碱)越弱,水解程度越大。
(2)同种弱酸(或弱碱)的盐溶液浓度越小,水解程度越大。
(3)相同条件下的水解程度:正盐>相应酸式盐,如COeq \\al(2-,3)>HCOeq \\al(-,3)。
(4)相互促进水解的盐>单独水解的盐>水解相互抑制的盐。如NHeq \\al(+,4)的水解:
(NH4)2CO3>(NH4)2SO4>(NH4)2Fe(SO4)2。
(5)温度越高,盐的水解程度越大。
二、盐类水解的影响因素及应用
1.探究影响盐类水解平衡的因素
(1)内因:盐类本身的性质是影响盐类水解的内在因素,也是主要因素。组成盐的酸或碱越弱,盐的水解程度越大,其盐溶液的酸性或碱性就越强。
(2)外界条件: \* MERGEFORMAT
①温度:盐的水解是吸热反应,升高温度,水解程度增大。
②浓度:加入水,溶液浓度减小,使平衡向正反应方向移动,水解程度增大。
③外加相关离子:盐类水解后,溶液会呈现不同的酸碱性。外加酸或碱,可以促进或抑制盐的水解。如在配制FeCl3溶液时常加入少量盐酸来抑制FeCl3水解。
【小结】影响盐类水解的因素
小结:强酸弱碱盐:加强酸抑制水解,加强碱促进水解;
强碱弱酸盐:加强酸促进水解,加强碱抑制水解。
2.水解原理的应用
下列有关问题与盐的水解有关的是①②③④⑤⑥。
①NH4Cl与ZnCl2溶液可作焊接金属时的除锈剂
②NaHCO3与Al2(SO4)3两种溶液可作泡沫灭火剂
③草木灰与铵态氮肥不能混合施用
④实验室中盛放Na2CO3溶液的试剂瓶不能用磨口玻璃塞
⑤加热蒸干CuCl2溶液得到Cu(OH)2固体
⑥要除去CuCl2溶液中混有的Fe2+,可先通入氧化剂Cl2,再调节溶液的pH
三、把握三种守恒,明确等量关系
(1)电荷守恒
电解质溶液必须保持电中性,即阴离子所带负电荷总数一定等于阳离子所带正电荷总数。
(2)元素质量守恒
变化前后某种元素的原子个数守恒。
①单一元素守恒,如1 ml NH3通入水中形成氨水,就有n(NH3)+n(NH3·H2O)+n(NHeq \\al(+,4))=1 ml,即氮元素守恒。
②两元素守恒,如NaHCO3溶液中,c(Na+)=c(H2CO3)+c(HCOeq \\al(-,3))+c(COeq \\al(2-,3)),即钠元素与碳元素守恒。
(3)质子守恒
电解质溶液中,由于电离、水解等过程的发生,往往存在质子(H+)的转移,转移过程中质子数量保持不变,称为质子守恒。
四、比较电解质溶液中粒子浓度相对大小
1. 解题思路
2. 溶液中粒子浓度的三个守恒关系
(1)电荷守恒:指在电解质的水溶液中,阳离子的所带总电荷数与阴离子的所带总电荷数必须相等。因为溶液总是呈电中性的。
如在Na2CO3溶液中存在Na+、CO32-、H+、OH-、HCO3-,它们存在如下关
系: c(Na+)+c(H+)=2c(CO32-)+c(HCO3-)+c(OH-)。
(2)物料守恒(原子守恒):指一个平衡体系中,某一组分的总浓度一定等于它所离解成的多种微粒的平衡浓度之和,也就是变化前后某种元素的原子个数守恒。
例如:c ml·L-1的Na2CO3溶液的物料守恒,可以根据溶液中存在的平衡关系:
在Na2CO3溶液的物料守恒:c(Na+)=2 c(CO32-)+2c(HCO3-)+2c(H2CO3)
(3)质子守恒
即H2O电离的H+和OH-浓度相等。指溶液中得到质子的物质的量应该与失去质子的物质的量相等。如在Na2CO3溶液中水电离出OH-和H+,其中水电离出的H+以H+、HCO3-、H2CO3三种形式存在于溶液中,则有
c(OH-)=c(H+)+c(HCO3-)+2c(H2CO3)(由电荷守恒式减去物料守恒式也可求出质子守恒式)。
规律小结 盐溶液的配制与保存注意事项
(1)强酸弱碱盐:配制FeCl3、SnCl2、Fe2(SO4)3溶液时,常加入少量相应酸来抑制弱碱阳离子的水解。
(2)强碱弱酸盐:配制Na2CO3溶液时,常加入少量相应的碱来抑制弱酸根离子的水解。
(3)Na2CO3溶液、NaHCO3溶液等由于水解使溶液呈碱性,故不能用带玻璃塞的玻璃瓶来盛。又如:NaF溶液保存时不能用玻璃容器装,因F-+H2OHF+OH-,生成的氢氟酸会与玻璃的成分之一二氧化硅反应,长时间会漏液。常用塑料或铅制容器装NaF溶液或氢氟酸。
1.【2022年辽宁卷】甘氨酸是人体必需氨基酸之一、在时,、和的分布分数【如】与溶液关系如图。下列说法错误的是
A.甘氨酸具有两性
B.曲线c代表
C.的平衡常数
D.
【答案】D
【解析】A.中存在和-COOH,所以溶液显两性,故A正确;B.氨基具有碱性,在酸性较强时会结合H+,羧基具有酸性,在碱性较强时与OH-反应,故曲线a表示 的分布分数随溶液pH的变化,曲b表示的分布分数随溶液pH的变化,曲线c表示的分布分数随溶液pH的变化,故B正确;C.的平衡常数,时,根据a,b曲线交点坐标可知,时,,则,故C正确;D.由C项分析可知,,根据b,c曲线交点坐标坐标分析可得电离平衡的电离常数为K1=,,则,即,故D错误。
2.(2021·广东真题)鸟嘌呤()是一种有机弱碱,可与盐酸反应生成盐酸盐(用表示)。已知水溶液呈酸性,下列叙述正确的是
A.水溶液的
B.水溶液加水稀释,升高
C.在水中的电离方程式为:
D.水溶液中:
【答案】B
【解析】A.GHCl为强酸弱碱盐,电离出的GH+会发生水解,弱离子的水解较为微弱,因此0.001ml/L GHCl水溶液的pH>3,故A错误;B.稀释GHCl溶液时,GH+水解程度将增大,根据勒夏特列原理可知溶液中c(H+)将减小,溶液pH将升高,故B正确;C.GHCl为强酸弱碱盐,在水中电离方程式为GHCl=GH++Cl-,故C错误;D.根据电荷守恒可知,GHCl溶液中c(OH-)+c(Cl-)=c(H+)+c(GH+),故D错误;综上所述,叙述正确的是B项,故答案为B。
3.(2021·山东真题)赖氨酸[H3N+(CH2)4CH(NH2)COO-,用HR表示]是人体必需氨基酸,其盐酸盐(H3RCl2)在水溶液中存在如下平衡:H3R2+H2R+HRR-。向一定浓度的H3RCl2溶液中滴加NaOH溶液,溶液中H3R2+、H2R+、HR和R-的分布系数δ(x)随pH变化如图所示。已知δ(x)=,下列表述正确的是
A.>
B.M点,c(Cl-) +c(OH-)+c(R-)=2c(H2R+)+c(Na+)+c(H+)
C.O点,pH=
D.P点,c(Na+)>c(Cl-)>c(OH-)>c(H+)
【答案】CD
【解析】向H3RCl2溶液中滴加NaOH溶液,依次发生离子反应:、、,溶液中逐渐减小,和先增大后减小,逐渐增大。,,,M点,由此可知,N点,则,P点,则。A.,,因此,故A错误;B.M点存在电荷守恒:,此时,因此,故B错误;C.O点,因此,即,因此,溶液,故C正确;D.P点溶质为NaCl、HR、NaR,此时溶液呈碱性,因此,溶质浓度大于水解和电离所产生微粒浓度,因此,故D正确;综上所述,正确的是CD,故答案为CD。
4.(2021.6·浙江真题)取两份的溶液,一份滴加的盐酸,另一份滴加溶液,溶液的pH随加入酸(或碱)体积的变化如图。
下列说法不正确的是
A.由a点可知:溶液中的水解程度大于电离程度
B.过程中:逐渐减小
C.过程中:
D.令c点的,e点的,则
【答案】C
【解析】向溶液中滴加盐酸,溶液酸性增强,溶液pH将逐渐减小,向溶液中滴加NaOH溶液,溶液碱性增强,溶液pH将逐渐增大,因此abc曲线为向溶液中滴加NaOH溶液,ade曲线为向溶液中滴加盐酸。A.a点溶质为,此时溶液呈碱性,在溶液中电离使溶液呈酸性,在溶液中水解使溶液呈碱性,由此可知,溶液中的水解程度大于电离程度,故A正确;B.由电荷守恒可知,过程溶液中,滴加NaOH溶液的过程中保持不变,逐渐减小,因此逐渐减小,故B正确;C.由物料守恒可知,a点溶液中,向溶液中滴加盐酸过程中有CO2逸出,因此过程中,故C错误;D.c点溶液中=(0.05+10-11.3)ml/L,e点溶液体积增大1倍,此时溶液中=(0.025+10-4)ml/L,因此x>y,故D正确;综上所述,说法不正确的是C项,故答案为C。
5.【2022年江苏卷】一种捕集烟气中CO2的过程如图所示。室温下以0.1ml∙L-1KOH溶液吸收CO2,若通入CO2所引起的溶液体积变化和H2O挥发可忽略,溶液中含碳物种的浓度c总=c(H2CO3)+c()+c()。H2CO3电离常数分别为Ka1=4.4×10-7、Ka2=4.4×10-11。下列说法正确的是
A.KOH吸收CO2所得到的溶液中:c(H2CO3)>c()
B.KOH完全转化为K2CO3时,溶液中:c(OH-)= c(H+)+c()+c(H2CO3)
C.KOH溶液吸收CO2,c总=0.1ml∙L-1溶液中:c(H2CO3)>c()
D.如图所示的“吸收”“转化”过程中,溶液的温度下降
【答案】C
【解析】A.KOH吸收CO2所得到的溶液,若为Na2CO3溶液,则主要发生第一步水解,溶液中:c(H2CO3)<c(),若为NaHCO3溶液,则发生水解的程度很小,溶液中:c(H2CO3)<c(),A不正确;B.KOH完全转化为K2CO3时,依据电荷守恒,溶液中:c(K+)+ c(H+)=c(OH-)+ +c()+2c(),依据物料守恒,溶液中:c(K+)=2[c()+c()+c(H2CO3)],则c(OH-)= c(H+)+c()+2c(H2CO3),B不正确;C.KOH溶液吸收CO2,c(KOH)=0.1ml∙L-1,c总=0.1ml∙L-1,则溶液为KHCO3溶液, Kh2==≈2.3×10-8>Ka2=4.4×10-11,表明以水解为主,所以溶液中:c(H2CO3)>c(),C正确;D.如图所示的“吸收”“转化”过程中,发生反应为:CO2+2KOH=K2CO3+H2O、K2CO3+CaO+H2O=CaCO3↓+2KOH(若生成KHCO3或K2CO3与KHCO3的混合物,则原理相同),二式相加得:CO2+CaO=CaCO3↓,该反应放热,溶液的温度升高,D不正确。
6.(2021.1·浙江真题)实验测得10 mL 0.50 ml·L-1NH4Cl溶液、10 mL 0.50ml·L-1CH3COONa溶液的pH分别随温度与稀释加水量的变化如图所示。已知25 ℃时CH3COOH和NH3·H2O的电离常数均为1.8×10-5.下列说法不正确的是
A.图中实线表示pH随加水量的变化,虚线表示pH随温度的变化'
B.将NH4Cl溶液加水稀释至浓度ml·L-1,溶液pH变化值小于lgx
C.随温度升高,Kw增大,CH3COONa溶液中c(OH- )减小,c(H+)增大,pH减小
D.25 ℃时稀释相同倍数的NH4Cl溶液与CH3COONa溶液中:c(Na+ )-c(CH3COO- )=c(Cl-)-c(NH)
【答案】C
【解析】由题中信息可知,图中两条曲线为10 mL 0. 50 ml·L-1 NH4Cl溶液、10 mL 0.50ml·L-1CH3COONa溶液的pH分别随温度与稀释加水量的变化曲线,由于两种盐均能水解,水解反应为吸热过程,且温度越高、浓度越小其水解程度越大。氯化铵水解能使溶液呈酸性,浓度越小,虽然水程度越大,但其溶液的酸性越弱,故其pH越大;醋酸钠水解能使溶液呈碱性,浓度越小,其水溶液的碱性越弱,故其pH越小。温度越高,水的电离度越大。因此,图中的实线为pH随加水量的变化,虚线表示pH随温度的变化。A.由分析可知,图中实线表示pH随加水量的变化,虚线表示pH随温度的变化,A说法正确;B.将NH4Cl溶液加水稀释至浓度ml·L-1时,若氯化铵的水解平衡不发生移动,则其中的c(H+)变为原来的,则溶液的pH将增大lgx,但是,加水稀释时,氯化铵的水解平衡向正反应方向移动,c(H+)大于原来的,因此,溶液pH的变化值小于lgx,B说法正确;C.随温度升高,水的电离程度变大,因此水的离子积变大,即Kw增大;随温度升高,CH3COONa的水解程度变大,溶液中c(OH-)增大,因此,C说法不正确;D. 25℃时稀释相同倍数的NH4C1溶液与CH3COONa溶液中均分别存在电荷守恒,c(Na+ ) +c(H+) =c(OH-)+c(CH3COO- ) ,c(NH4+)+c(H+ ) =c(Cl-)+c(OH- )。因此,氯化铵溶液中,c(Cl-)-c(NH4+) =c(H+ )-c(OH- ),醋酸钠溶液中,c(Na+ )-c(CH3COO- )= c(OH-) -c(H+) 。由于25 ℃时CH3COOH和NH3·H2O的电离常数均为1.8 ×10-5,因此,由于原溶液的物质的量浓度相同,稀释相同倍数后的NH4C1溶液与CH3COONa溶液,溶质的物质的量浓度仍相等,由于电离常数相同,其中盐的水解程度是相同的,因此,两溶液中c(OH-) -c(H+)(两者差的绝对值)相等,故c(Na+ )-c(CH3COO- )=c(Cl-)-c(NH4+),D说法正确。综上所述,本题选C。
7.(2020·天津高考真题)常温下,下列有关电解质溶液的说法错误的是
A.相同浓度的 HCOONa和NaF两溶液,前者的pH较大,则
B.相同浓度的CH3COOH和CH3COONa两溶液等体积混合后pH约为4.7,则溶液中
C.FeS溶于稀硫酸,而CuS不溶于稀硫酸,则
D.在溶液中,
【答案】A
【解析】A.HCOONa和NaF的浓度相同,HCOONa溶液的pH较大,说明HCOO-的水解程度较大,根据越弱越水解,因此甲酸的电离平衡常数较小,即Ka(HCOOH)<Ka(HF),错误;B.相同浓度的CH3COOH和CH3COONa两溶液等体积混合后pH约为4.7,此时溶液呈酸性,氢离子浓度大于氢氧根浓度,说明溶液中醋酸电离程度大于水解程度,则醋酸根浓度大于钠离子浓度,则溶液中c(CH3COO-)>c(Na+)>c(H+)>c(OH-),正确;C.CuS的溶解度较小,将CuS投入到稀硫酸溶液中,CuS溶解平衡电离出的S2−不足以与H+发生反应,而将FeS投入到稀硫酸后可以得到H2S气体,说明Ksp(FeS)>Ksp(CuS),正确;D.根据溶液中的物料守恒定律,1 ml∙L−1 Na2S溶液中所有含S元素的粒子的总物质的量的浓度为1 ml∙L−1,即c(S2−)+c(HS-)+c(H2S)=1 ml∙L−1,正确;综上所述,答案为A。
1.(2023·安徽黄山·统考一模)以含锌废液(主要成分为ZnSO4,含少量的Fe2+、Mn2+)为原料制备ZnCO3·2Zn(OH)2的实验流程如下。下列说法不正确的是
A.1ml过二硫酸钠(Na2S2O8)中含有σ键数9NA
B.氧化除锰后的溶液中一定存在:Na+、Zn2+、Fe3+、
C.调节pH时试剂X可以选用Zn、ZnO、ZnCO3等物质
D.氧化除锰过程中生成MnO2的离子方程式:Mn2++S2O+2H2O=MnO2↓+2SO+4H+
【答案】C
【分析】向含锌废液(主要成分为ZnSO4,含少量的Fe2+、Mn2+)中加入Na2S2O8溶液,生成MnO2沉淀且将Fe2+氧化为Fe3+,过滤后向滤液中加入试剂X调节pH使Fe3+转化为Fe(OH)3沉淀,为了不引入新杂质,试剂X可以为ZnO、ZnCO3、Zn(OH)2等,最后过滤后再加入NH4HCO3沉锌生成碱式碳酸锌ZnCO3·2Zn(OH)2。
【详解】A.中含有1个过氧键(-O-O-),结构式为,单键均为σ键,双键中有1条σ键,1条π键,因此1ml过二硫酸钠(Na2S2O8)中含有σ键数9NA,A正确;
B.根据分析,氧化除锰后的溶液中存在的离子为Na+、Zn2+、Fe3+、,B正确;
C.溶液中Fe3+能与锌反应生成Fe2+和Zn2+,所以调节溶液pH时试剂X不能选用Zn,C错误;
D.根据分析,“氧化除锰”工序用Na2S2O8把Fe2+、Mn2+氧化为Fe3+、MnO2,根据电子转移守恒和质量守恒可知,除锰发生反应的离子反应方程式是Mn2++S2O+2H2O=MnO2↓+2SO+4H+,D正确;
故选C。
2.(2023·福建漳州·统考模拟预测)工业上用氨水作为沉淀剂去除酸性废水中的铅元素。除铅时,体系中含铅微粒的物质的量分数(d)与pH的关系如图所示[已知:常温下,;难溶于水]。下列说法错误的是
A.时,与氨水反应生成,溶液中
B.时,
C.时,物质的量分数最大,除铅效果最好
D.时,转化为的离子方程式为
【答案】B
【详解】A.分析图像可知,pH=6时,与氨水反应生成,此时溶液中,根据可得,A正确;
B.pH=8时,溶液中的离子有、、、、,根据电荷守恒,B错误;
C.根据题目信息,难溶于水,废水中的铅转化为时除铅效果最好,而pH=10时,物质的量分数最大,C正确;
D.pH=12时,转化为的离子反应为,D正确。
故选B。
3.(2023·广东清远·清新一中校考模拟预测)下列叙述中正确的是
A.室温下,向浓度为弱酸HA溶液中,滴加同浓度的NaOH溶液,溶液的pH与的差为定值
B.常温下, H2SeO4的电离方程式:,,浓度均为的①溶液、②溶液、③溶液,由大到小的顺序为③>②>①
C.同浓度的溶液和盐酸,加水稀释相同倍数时相等
D.将硫化氢气体通入硫酸铜溶液中,不能发生反应(已知:室温下,氢硫酸两级电离常数分别为、,)
【答案】A
【详解】A.室温下,向浓度为弱酸HA溶液中,滴加同浓度的NaOH溶液,反应后溶液的溶质为NaA,溶液的pH与即-lgc(H+)-()=- lgc(H+)==lg,Ka为定值,故溶液的pH与的差为定值,A正确;
B.常温下, H2SeO4的电离方程式:,,浓度均为的①溶液中只存在,②溶液存在,,且第一步电离产生的H+抑制了第二步电离,③溶液中存在Na2SeO4=2Na++,+H2O+OH-,且水解程度很小,故由大到小的顺序为③>①>②,B错误;
C.虽然NH4Cl溶液由于水解也呈酸性,但同浓度的NH4Cl溶液和盐酸中H+浓度不相等,故加水稀释相同倍数时不相等,C错误;
D.一般一个反应的化学平衡常数大于105便认为能够自发进行,已知反应Cu2++H2S=CuS↓+2H+的平衡常数K======7.1×1014远大于105,故将硫化氢气体通入硫酸铜溶液中,能发生反应Cu2++H2S=CuS↓+2H+ ,D错误;
故答案为:A。
4.(2023·湖南邵阳·统考一模)根据下列各图曲线表征的信息,得出的结论正确的是
A.由图1得出若要除去溶液中的,可采用向溶液中加入适量CuO,调节溶液的pH至4左右
B.图2表示用水稀释pH相同的盐酸和溶液时,溶液的pH变化曲线,其中I表示盐酸,II表示溶液,且溶液导电性:c>b>a
C.图3表示与反应时含铝微粒浓度变化曲线,图中a点溶液中大量存在
D.图4表示常温下向体积为NaOH溶液中逐滴加入溶液后溶液的pH变化曲线,则b点处有:
【答案】A
【详解】A.除去CuSO4溶液中的Fe3+,要使铁离子除去但不能除去铜离子,根据溶液pH与产生沉淀的关系知,当pH=4时氢氧化铁完全沉淀,可以加入CuO调节溶液的pH且不引进杂质,故A正确;
B.用水稀释pH相同的盐酸和醋酸,盐酸的pH变化较大,醋酸的pH变化小,即Ⅰ表示盐酸,Ⅱ表示醋酸。溶液的导电能力取决于自由移动离子的浓度的大小,相同pH值的盐酸、醋酸,浓度醋酸更大,稀释相同倍数之后,醋酸浓度依然比盐酸大,所以a>b,c的稀释倍数多,所以浓度更小,所以且溶液导电性:a>b>c,故B错误;
C.在强碱性条件下,铝元素以偏铝酸根离子形式存在,图中a点溶液中应存在大量AlO,故C错误;
D.体积为NaOH溶液中逐滴加入溶液,b点加入10mL溶液,所得的溶液是醋酸钠溶液,醋酸根发生水解常数醋酸和氢氧根,溶液中存在,故D错误;
故选A。
5.(2022·河北衡水·河北衡水中学校考模拟预测)常温下,下列说法错误的是
A.向0.01 ml/L NH4HSO4溶液中滴加NaOH溶液至中性:c() > c() > c() > c() = c()
B.FeS溶于稀硫酸,而CuS不溶于稀硫酸,则Ksp (FeS) > Ksp(CuS)
C.向盐酸中加入氨水至中性,溶液中
D.0.01 ml/LNaHCO3溶液:c()+c(H2CO3) =c()+c()
【答案】C
【详解】A.向0.01 ml · NH4HSO4溶液中滴加NaOH溶液,若加入等物质的量的NaOH,溶液呈酸性,若呈中性,则加入的NaOH应多于硫酸氢铵,但小于硫酸氢铵物质的量的2倍,溶液中存在和NH3·H2O,故有c() > c() > c() > c() = c(),A项正确;
B.CuS不溶于稀硫酸,说明CuS溶解产生的不足以与发生反应生成H2S气体,而FeS溶于稀硫酸,说明FeS溶解产生的可以与发生反应生成H2S气体,导致固体不断溶解,证明Ksp (FeS) > Ksp(CuS),B项正确;
C.向盐酸中加入氨水至中性,则c() =c (),由电荷守恒可知,溶液中,C项错误;
D.NaHCO3溶液中,根据电荷守恒c()+c() =2c()+c()+c(),根据物料守恒c() = c()+c()+c(H2CO3),故c()+c(H2CO3) =c()+c(),D项正确;
答案选C。
6.(2022·福建·福建师大附中校联考模拟预测)25℃时,将稀硫酸滴入Na2R溶液中,混合溶液中离子浓度变化与pH的关系如图所示。下列说法正确的是
A.L1表示-lg与pH的关系曲线
B.H2R的第二步电离常数Ka2的数量级为10-4
C.NaHR溶液能使酚酞溶液变红
D.M点对应溶液中存在c(Na+)>3c(R2-)
【答案】D
【详解】A.由图可知Na2R为强碱弱酸盐,H2R为二元弱酸,以第一步电离为主, 电离常数Ka1>Ka2,当pH相同时,>,则L1表示与pH的关系曲线,L2表示与pH的关系曲线,故A错误;
B.由图可知,当溶液pH为7时,=2.5,则Ka2==10—7×10—2.5=10—9.5,H2R的第二步电离常数Ka2的数量级为10-10,故B错误;
C.由图可知,当溶液pH为7时,=—3.5,则Ka1==10—7×103.5=10—3.5,NaHR的水解常数Kh===10—10.5<Ka2=10—9.5,HR—在溶液中的电离程度大于水解程度,溶液呈酸性,则NaHR溶液不能使酚酞溶液变红,故C错误;
D.由图可知,M点溶液中pH>7,=0,则溶液中c(HR—)=c(R2-),由电荷守恒关系可得c(Na+)+ c(H+)=2c(R2-)+ c(HR—)+ c(OH—),由溶液pH>7可知,溶液中c(Na+)>3c(R2-),故D正确;
故选D。
7.(2022·浙江·模拟预测)已知:常温下, 碳酸的电离平衡常数, 。常温下, 向 溶液中缓慢滴加盐酸, 溶液中各离子的物质的量随加入盐酸的物质的量的变化如图所示(和未画出)。
下列说法不正确的是
A.A点到B点,水的电离程度逐渐减小
B.滴加至B点时,
C.滴加至C点时,
D.滴加至D点时,溶液
【答案】C
【详解】A.的水解能力强于,A点到B点,浓度减小,浓度增大,对水的电离促进作用减弱,水的电离程度变小,故A正确:
B.由图可知,B点时,,,可得,故B正确;
C.物质的量先增大后减小,C点物质的量最大,说明与以物质的量之比为1:1恰好完全反应,得到等浓度的碳酸氢钠和氯化钠溶液,由物料守恒可得,,说明碳酸氢根离子的水解程度大于电离程度,即溶液中浓度大于浓度,则,故C错误;
D.滴定至D点时,与以物质的量之比为1:2恰好完全反应生成、和,溶解二氧化碳气体使溶液显酸性,溶液,故D正确;
选C。因素
水解平衡
水解程度
溶液中离
子的浓度
温度
升高
右移
增大
增大
浓度
增大
右移
减小
增大
减小(稀释)
右移
增大
减小
外加酸、碱
酸
促进弱酸阴离子的水解,使其水解程度增大;抑制弱碱阳离子的水解,使其水解程度减小
碱
抑制弱酸阴离子的水解,使其水解程度减小;促进弱碱阳离子的水解,使其水解程度增大
加能水解的盐
相关试卷
这是一份高考化学二轮复习核心考点逐项突破专题一0五盐类的水解(专练)(原卷版+解析),共31页。试卷主要包含了所有题目必须在答题卡上作答,考试结束后,只交试卷答题页,5~8,90,8-2等内容,欢迎下载使用。
这是一份高考化学二轮复习核心考点逐项突破专题一0二化学反应速率与化学平衡(专讲)(原卷版+解析),共49页。试卷主要包含了化学反应速率的计算,化学反应速率快慢的比较方法,稀有气体对反应速率的影响等内容,欢迎下载使用。
这是一份高考化学二轮复习核心考点逐项突破专题一0三水的电离与溶液的pH(专讲)(原卷版+解析),共43页。试卷主要包含了水的电离溶液的酸碱性等内容,欢迎下载使用。

