【开学考】2024年秋季高一上入学分班考试模拟卷生物(天津专用).zip
展开(考试时间:60分钟 试卷满分:100分)
注意事项:
1.答卷前,考生务必将自己的姓名、考生号等填写在答题卡和试卷指定位置上。
2.回答选择题时,选出每小题答案后,用铅笔把答题卡对应题目的答案标号涂黑。如需改动,用橡皮擦干净后,再选涂其他答案标号。回答非选择题时,将答案写在答题卡上。写在本试卷上无效。
3.考试结束后,将本试卷和答题卡一并交回。
一、单选题:本题共20小题,每小题3分,共60分。在每小题给出的四个选项中,只有一项是符合题目要求的。
1.中国有“诗国”之称,古典诗词是我国千百年灿烂文化的精华,诗句“竹外桃花三两枝,春江水暖鸭先知”描写了几种生物,下图是桃树某类细胞的结构模式图,下列关于生物细胞结构的说法中,正确的是( )
A. 该图可表示桃树的根尖细胞,它比鸭的体细胞多了①③⑤
B. ⑤中所含液体是细胞液,其中有糖类、无机盐、叶绿素等物质
C. 桃树和鸭的细胞基本结构均有[②]细胞膜,只能控制物质的进出
D. ⑦是细胞进行呼吸作用的主要场所,因此被称作“动力车间”
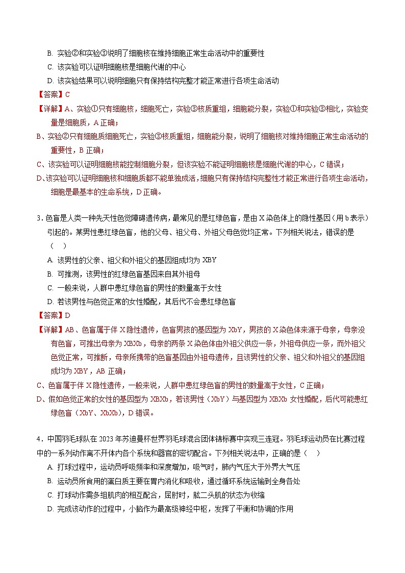
2.科学家以动物受精卵为材料进行如下图实验,下列相关实验分析中,错误的是( )
A. 实验①和实验③相比,实验变量是细胞质
B. 实验②和实验③说明了细胞核在维持细胞正常生命活动中的重要性
C. 该实验可以证明细胞核是细胞代谢的中心
D. 该实验结果可以说明细胞只有保持结构完整才能正常进行各项生命活动
3.色盲是人类一种先天性色觉障碍遗传病,最常见的是红绿色盲,是由X染色体上的隐性基因(用b表示)引起的。某男性患红绿色盲,他的父母、祖父母、外祖父母色觉均正常。下列相关说法,错误的是( )
A. 该男性的父亲、祖父和外祖父的基因组成均为XBY
B. 可推测,该男性的红绿色盲基因来自其外祖母
C. 一般来说,人群中患红绿色盲的男性的数量高于女性
D. 若该男性与色觉正常的女性婚配,其后代不会患红绿色盲
4.中国羽毛球队在2023年苏迪曼杯世界羽毛球混合团体锦标赛中实现三连冠。羽毛球运动员在比赛过程中的一系列动作离不开体内各个系统和器官的密切配合。下列相关说法中,正确的是( )
A. 打球过程中,运动员呼吸频率和深度增加,吸气时,肺内气压大于外界大气压
B. 运动员所食用的蛋白质主要在胃内消化和吸收,通过循环系统运输到全身各处
C. 打球动作需多组肌肉的相互配合,屈肘时,肱二头肌的状态为收缩
D. 完成该动作的过程中,小脑作为最高级神经中枢,发挥了平衡和协调的作用
5.人体的骨髓中含大量造血干细胞,将志愿者的造血干细胞提取出来后,移植到患者体内,可治疗白血病等血液系统疾病。捐献造血干细胞后,可刺激骨髓加速造血,一两周内,捐献者血液中的各种血细胞就能恢复到原来的水平。越来越多的爱心人士加入到了造血干细胞捐献志愿者的行列,使成千上万的患者重燃生命的希望。下列相关说法中,错误的是( )
A. 志愿者的造血干细胞通过分裂和分化,可产生正常的血细胞
B. 从免疫学的角度分析,移植的造血干细胞属于抗原
C. 移植后可能引起患者的排异反应,这属于非特异性免疫
D. 捐献造血干细胞一般不会影响志愿者的健康
6.下图表示某生态系统的碳循环,其中字母表示生物或物质,下列相关说法中,错误的是( )
A. 图中A为大气中的CO2,C为分解者
B. 碳在生物部分以有机物的形式存在
C. 图中食物链是E→F→D→B
D. 图中E→C的箭头表示呼吸作用
7.微生物与人类生活有密切的关系,在食品制作、疾病防治、环境保护等方面有着广泛应用,如传统食品中的酒、面包、酸奶、泡菜、醋、腐乳、酱油等就是利用微生物制作而成的。下列相关说法中,错误的是( )
A. 乳酸菌属于原核生物,可利用乳酸菌的无氧呼吸制作酸奶、泡菜
B. 霉菌属于真核生物,可利用霉菌的无氧呼吸制作腐乳、酱油
C. 酵母菌属于真核生物,可利用酵母菌的无氧呼吸制作酒和面包
D. 醋酸菌属于原核生物,可利用醋酸菌的有氧呼吸制作各种醋
8.如图表示玉米种子的形成和萌发过程。下列叙述错误的是( )
A. ①与③细胞的基因组成可能不同 B. ①结构由胚芽、胚轴、胚根和子叶构成
C. 所有被子植物的成熟种子中都具有胚乳 D. ④过程最先突破种皮的结构是胚根
9.19世纪,英国曼彻斯特地区,桦尺蛾有三种不同的体色。为了解环境对其体色的影响,研究人员进行初次调查,结果如图甲。多年后,该地区工业污染加重,研究人员进行第二次调查,结果如乙。下列叙述错误的是( )
A. 白桦尺蛾可通过改变自身体色以适应环境变化
B. 两次调查结果的差异是自然选择导致的
C. 若该地区环境得到整治,白桦尺蛾数量可能会增多
D. 在此期间,三种体色的蛾中最不适宜在此地区生存的是白桦尺蛾
10.科学结论往往需要通过科学实验获取证据。某同学用金鱼藻和BTB(一种化学试剂水溶液)探究二氧化碳是不是光合作用的原料。BTB水溶液颜色变化与水中二氧化碳含量变化有关,原理如图一所示;某同学的实验过程和结果如图二所示(甲、乙两试管的试管口密封)。下列叙述错误的是( )
A. 根据实验可知,光照是光合作用的必要条件
B. BTB水溶液由黄色变成蓝绿色,说明二氧化碳含量减少
C. 实验结果表明,甲试管中的金鱼藻光合作用吸收了二氧化碳
D. 实验结果表明,乙试管中金鱼藻呼吸时吸收了氧气
11.如图表示某一生态系统中四种生物所含有机物的总量,假设这四种生物只构成一条食物链。下列叙述错误的是( )
A. 该食物链可表示为乙→甲→丁→丙
B. 在该食物链中生产者是丙
C. 若某一有毒物质进入该食物链,则体内含该有毒物质最多的是乙
D. 在一段时间内,如果甲的数量增加,可能引起的后果是乙和丙的数量都增加
12.“2023中国诗词大会”伴随着新春的钟声如约而至,将经典古诗词与新时代精神相结合,寻文化基因、品生活之美、赞时代欢喜。古人所作的诗词里常常蕴含着生物学现象和规律。下列对相关诗词的叙述正确的是( )
A. “落红不是无情物,化作春泥更护花”,体现的是生态系统中的物质循环
B. “近水楼台先得月,向阳花木早逢春”,体现的是生物因素对生物的影响
C. “种豆南山下,草盛豆苗稀”,体现的是非生物因素对生物的影响
D. “竹外桃花三两枝,春江水暖鸭先知”,影响这一现象的因素是水分
13.下图表示血液流经人体器官M时,血液中有关物质含量的变化。a、b、c表示血管,曲线X、Y表示物质含量的变化。下列叙述正确的是( )
A. 若M为大脑、则a中流动脉血,X可表示二氧化碳
B. 若M为肾脏,则a表示静脉,X可表示尿素
C. 若M为小肠,则c表示静脉,Y可表示葡萄糖
D. 若M为肺,则c中流静脉血,Y可表示氧气
14.研究显示“呼吸睡眠法”可帮助身体放松,不仅有助于睡眠,还能缓解焦虑。具体步骤为:①慢慢用鼻子吸气4秒;②憋气7秒;③嘴唇微开吐气8秒,下列对此过程的描述正确的是( )
A. 进行①时:呼吸肌收缩→胸廓容积减小→气体入肺
B. 进行②时:膈肌收缩导致膈顶处于上升状态
C. 进行③时:肺内气压大于外界大气压
D. 进行③时:气体依次经肺、气管、支气管、喉、咽、鼻
15.下列有关人体生理状态异常及疾病的相关叙述,正确的是( )
A. 人醉酒时出现语无伦次,主要原因是酒精麻醉了小脑
B. 人体内甲状腺激素分泌过多,人会变得消瘦,且情绪容易激动
C. 患艾滋病的妇女生下患艾滋病的婴儿,说明艾滋病是遗传病
D. 人缺乏维生素B1会患皮肤干燥、夜盲症和干眼症
16.生物的某些生命活动和生理功能可以通过坐标曲线的方式形象地表达出来。对下列四个曲线图的分析,正确的是( )
A. 图甲可用来表示玉米种子从萌发到发育成幼苗过程中的鲜重变化
B. 若图乙中纵坐标表示血液中氧气含量,则部位②可代表组织细胞处毛细血管
C. 图丙表示3种营养物质在消化道各部位被消化的程度,Y曲线可表示脂肪
D. 由图丁可知,当用药量达到一定程度后,随用药时间增加,害虫群体中拥有抗药性的个体数量增多
17.下列有关细胞学说的叙述,错误的是( )
A. 细胞学说使人们认识到植物和动物有着共同的结构基础
B. 细胞学说使人们对生命的认识由细胞水平进入到分子水平
C. 细胞学说的建立过程说明科学理论的形成需要科学观察与归纳的结合
D. 细胞学说最初由施菜登和施旺提出后来经过多位科学家努力完善
18.下而有关显微镜使用的叙述错误的是( )
A. 如要将图1中的微生物放大,可以换上更长的物镜
B. 若要持续观察图中微生物,应将装片往甲方向移动
C. 转换高倍镜后,物镜离载物台更近,只能用细准焦螺旋调焦
D. 如果标本颜色太浅,观察时可以用小光圈和平而反光镜
19.下图为叶绿体结构示意图,下列有关叙述错误的是( )
A. 1的存在使叶绿体相对独立于细胞质基质
B. 吸收、传递、转化光能的色素分布在2上
C. 与光合作用有关的酶分布在1、2上
D. 叶绿体与线粒体一样都是具有双层膜的细胞器
20.植物细胞的细胞呼吸是( )
A. 白天进行,晚上停止
B. 白天晚上都进行
C. 在不进行光合作用时进行
D. 白天停止,晚上进行
二、综合题:共40分。
21.(13分)显微镜是生物学研究中常用的观察仪器。图一为显微镜结构图,图二A~D为显微镜下观察到的物像。请据图分析回答下列问题:
(1)使用显微镜对光时,应依次转动的结构是图一中的_______(填序号);在光线比较弱的情况下,应选用7的_______镜进行对光;将装片安放在载物台上后,从侧面注视物镜,并转动[ ]__________________,使镜筒慢慢下降。
(2)图二A是在观察洋葱鳞片叶内表皮细胞临时装片时的视野,气泡产生的原因可能是在制作临时装片时,_______________操作不当导致。
(3)图二B是观察人血永久涂片时看到的视野,细胞3的作用是_______________;当人体患急性炎症时,会增多的是细胞[ ]_______________,该细胞与图二A中洋葱鳞片叶内表皮细胞相比,缺少的结构有_______________________。
(4)图二C是观察洋葱根尖细胞临时装片时的视野,该物像区域可能是根尖的_______区,判断的依据是细胞排列紧密,_______________较大;4是遗传物质的载体,该结构由_______________组成。
(5)图二D是显微镜下小鱼尾鳍内的血液流动情况示意图,血液在三种血管内的血流速度由快到慢依次是_______________(用数字和“>”表示)。
22.(12分)豌豆是遗传学研究的经典实验材料。研究人员用豌豆种子进行研究,实验结果如下。请据图分析回答下列问题:
(1)根据表中_______组数据分析,可知豌豆皱粒是_______性状。如果用R、r表示控制种子形状的基因,则甲组子一代圆粒豌豆的基因组成是_______________。
(2)在乙组子一代的圆粒豌豆中、出现基因组成为Rr的概率是_______;将丙组子一代圆粒豌豆进行播种,经过自花传粉,则子二代胚的基因组成是_______________。
(3)通过图可知、豌豆生殖细胞中有_______________条染色体;图中A基因的改变使种子内的_______________含量减少,导致种子成熟后大量失水,种子皱缩,这一事实说明_______________控制生物性状。
(4)豌豆的豆荚有黄色和绿色之分,在遗传学上,它们是一对_______________;若豆荚的黄色(Y)对绿色(y)为显性,现将豆荚黄色(YY)的花粉授到豆荚绿色(yy)的柱头上,该植株所结豌豆豆荚的颜色是_______________,其种子中胚的基因组成是_______________。
23.(15分)山楂是我国特有的药果兼用树种,抗衰老作用位居群果之首。某生物兴趣小组在大棚内对山楂进行了栽种和探究。图一是山楂叶片进行的部分生理活动模式图(①、②代表生理过程,A、B代表气体),图二是山楂叶片横切面结构示意图,图三是大棚内山楂幼苗在24小时中二氧化碳的吸收量和释放量曲线示意图。请据图分析回答下列问题:
(1)山楂可用种子繁殖,具体操作步骤是:①用湿沙将成熟的种子深埋两至三年;②在春秋两季取出播种;③播种前要先松土,播种后覆盖一层薄土,再覆盖一厘米湿沙。过程①可以软化种皮,帮助种子度过休眠期,有利于种子萌发;过程②③的目的是为种子萌发供___________。山楂还可以用嫁接的方式繁殖,嫁接成活的关键是_______________。
(2)图一中①生理活动的实质是_________________,该生理活动主要在图二中的[ ]________进行,叶片制造的有机物通过5中的__________运输到植物体各部分。
(3)据图三分析,山楂幼苗积累有机物的时间段是____________(用字母表示),一天内氧气浓度最高的时间点是________点(用字母表示)。
(4)用大小相似的山楂叶片,分组进行如下实验。实验前,将叶片放在不同温度下分别暗处理1小时,测其质量变化,立即再光照1小时(光照强度相同),再测其质量变化,得到如下结果:
据表中数据分析,光合作用的最适温度大约为___________;在此温度时,叶片真正的光合作用速率为每小时___________mg。
(5)为进一步探究二氧化碳浓度和光照强度对山楂光合作用和呼吸作用的影响,科研人员进行了相关实验(除了表中条件不同外,其它条件均相同),结果见表:
根据表中数据分析、D组中“?”的处理条件是_____________________;表中A、B、C、D四组可组成______组对照实验;在______组条件下山楂产量最高。
(6)山楂果实具有的酸甜口感源于其中含有糖类、有机酸等成分,这些有机物主要储存在果肉细胞的_______中,果肉属于______组织。组别
亲代性状
子一代性状
甲
圆粒×皱粒
圆粒 皱粒
乙
圆粒×圆粒
圆粒 皱粒
丙
圆粒×皱粒
全部圆粒
条件
组别
甲
乙
丙
丁
温度(℃)
27
28
29
30
暗处理后质量变化( mg)
-1
-2
-3
-1
光照后与暗处理前质量变化( mg)
+3
+3
+3
+3
组别
处理条件
最大光合速率( uml·m-2·s-1)
呼吸速率( uml·m-2·s-1)
A
高二氧化碳浓度、自然光照
29.72
1.25
B
正常二氧化碳浓度、自然光照
21.43
1.92
C
高二氧化碳浓度、遮阴
25.69
1.04
D
?
15.78
1.08
【开学考】2024年秋季高一上入学分班考试模拟卷生物(黑吉辽通用).zip: 这是一份【开学考】2024年秋季高一上入学分班考试模拟卷生物(黑吉辽通用).zip,文件包含高一生物黑吉辽通用解析版docx、高一生物黑吉辽通用考试版docx、高一生物黑吉辽通用答案及评分标准docx、高一生物黑吉辽通用答题卡docx、高一生物黑吉辽通用答题卡pdf等5份试卷配套教学资源,其中试卷共31页, 欢迎下载使用。
【开学考】2024年秋季高一上入学分班考试模拟卷生物(江苏专用).zip: 这是一份【开学考】2024年秋季高一上入学分班考试模拟卷生物(江苏专用).zip,文件包含高一生物江苏专用解析版docx、高一生物江苏专用考试版docx、高一生物江苏专用答案及评分标准docx、高一生物江苏专用答题卡docx、高一生物江苏专用答题卡pdf等5份试卷配套教学资源,其中试卷共53页, 欢迎下载使用。
【开学考】2024年秋季高一上入学分班考试模拟卷生物(新高考通用)03.zip: 这是一份【开学考】2024年秋季高一上入学分班考试模拟卷生物(新高考通用)03.zip,文件包含高一生物新高考通用03解析版docx、高一生物新高考通用03考试版docx、高一生物新高考通用03答案及评分标准docx、高一生物新高考通用03答题卡docx、高一生物新高考通用03答题卡pdf等5份试卷配套教学资源,其中试卷共29页, 欢迎下载使用。

