- 近十年(2015-2024)高考数学真题分项汇编专题15函数及其基本性质(单调性、奇偶性、周期性、对称性)小题综合(Word版附解析) 试卷 0 次下载
- 近十年(2015-2024)高考数学真题分项汇编专题16导数及其应用小题综合(Word版附解析) 试卷 0 次下载
- 近十年(2015-2024)高考数学真题分项汇编专题18圆锥曲线(椭圆、双曲线、抛物线)小题综合(Word版附解析) 试卷 0 次下载
- 近十年(2015-2024)高考数学真题分项汇编专题19解三角形大题综合(Word版附解析) 试卷 0 次下载
- 近十年(2015-2024)高考数学真题分项汇编专题20数列的通项公式及数列求和大题综合(Word版附解析) 试卷 0 次下载
近十年(2015-2024)高考数学真题分项汇编专题17直线与圆小题综合(Word版附解析)
展开考点01 直线方程与圆的方程
1.(2024·北京·高考真题)圆的圆心到直线的距离为( )
A.B.C.D.
2.(2022·全国甲卷·高考真题)设点M在直线上,点和均在上,则的方程为 .
3.(2022·全国乙卷·高考真题)过四点中的三点的一个圆的方程为 .
4.(2018·天津·高考真题)在平面直角坐标系中,经过三点(0,0),(1,1),(2,0)的圆的方程为 .
5.(2016·上海·高考真题)已知平行直线,则的距离是 .
6.(2016·浙江·高考真题)已知,方程表示圆,则圆心坐标是 ,半径是 .
7.(2016·天津·高考真题)已知圆C的圆心在x轴的正半轴上,点在圆C上,且圆心到直线的距离为,则圆C的方程为 .
8.(2016·全国·高考真题)圆的圆心到直线的距离为1,则
A.B.C.D.2
9.(2015·全国·高考真题)过三点,,的圆交y轴于M,N两点,则
A.2B.8C.4D.10
10.(2016·北京·高考真题)圆(x+1)2+y2=2的圆心到直线y=x+3的距离为 ( )
A.1B.2
C.D.2
11.(2015·北京·高考真题)圆心为且过原点的圆的方程是
A. B.
C. D.
考点02 直线与圆的位置关系及其应用
1.(2023·全国新Ⅱ卷·高考真题)已知直线与交于A,B两点,写出满足“面积为”的m的一个值 .
2.(2022·北京·高考真题)若直线是圆的一条对称轴,则( )
A.B.C.1D.
3.(2022·天津·高考真题)若直线与圆相交所得的弦长为,则 .
4.(2020·天津·高考真题)已知直线和圆相交于两点.若,则的值为 .
5.(2018·全国·高考真题)直线与圆交于两点,则 .
6.(2016·全国·高考真题)已知直线:与圆交于两点,过分别作的垂线与轴交于两点.则 .
7.(2016·全国·高考真题)已知直线:与圆交于,两点,过,分别作的垂线与轴交于,两点,若,则 .
8.(2016·全国·高考真题)设直线与圆C:x2+y2-2ay-2=0相交于A,B两点,若,则圆C的面积为
9.(2016·山东·高考真题)已知圆截直线所得线段的长度是,则圆与圆的位置关系是
A.内切B.相交C.外切D.相离
10.(2015·湖北·高考真题)如图,已知圆与轴相切于点,与轴正半轴交于两点A,B(B在A的上方),且.
(Ⅰ)圆的标准方程为_________;
(Ⅱ)圆在点处的切线在轴上的截距为_________.
11.(2015·湖北·高考真题)如图,圆与轴相切于点,与轴正半轴交于两点(在的上方),且.
(Ⅰ)圆的标准方程为 ;
(Ⅱ)过点任作一条直线与圆相交于两点,下列三个结论:
①; ②; ③.
其中正确结论的序号是 .(写出所有正确结论的序号)
12.(2015·全国·高考真题)过三点,,的圆交y轴于M,N两点,则
A.2B.8C.4D.10
考点03 圆中的切线问题
1.(2024·全国新Ⅱ卷·高考真题)(多选)抛物线C:的准线为l,P为C上的动点,过P作的一条切线,Q为切点,过P作l的垂线,垂足为B,则( )
A.l与相切
B.当P,A,B三点共线时,
C.当时,
D.满足的点有且仅有2个
2.(2023·全国新Ⅰ卷·高考真题)过点与圆相切的两条直线的夹角为,则( )
A.1B.C.D.
3.(2023·天津·高考真题)已知过原点O的一条直线l与圆相切,且l与抛物线交于点两点,若,则 .
4.(2022·全国甲卷·高考真题)若双曲线的渐近线与圆相切,则 .
5.(2021·全国新Ⅱ卷·高考真题)(多选)已知直线与圆,点,则下列说法正确的是( )
A.若点A在圆C上,则直线l与圆C相切B.若点A在圆C内,则直线l与圆C相离
C.若点A在圆C外,则直线l与圆C相离D.若点A在直线l上,则直线l与圆C相切
6.(2020·全国·高考真题)若直线l与曲线y=和x2+y2=都相切,则l的方程为( )
A.y=2x+1B.y=2x+C.y=x+1D.y=x+
7.(2020·全国·高考真题)若过点(2,1)的圆与两坐标轴都相切,则圆心到直线的距离为( )
A.B.C.D.
8.(2020·浙江·高考真题)设直线与圆和圆均相切,则 ;b= .
9.(2019·浙江·高考真题)已知圆的圆心坐标是,半径长是.若直线与圆相切于点,则 , .
10.(2015·山东·高考真题)一条光线从点射出,经轴反射后与圆相切,则反射光线所在直线的斜率为( )
A.或B.或C.或D.或
11.(2015·山东·高考真题)过点作圆的两条切线,切点分别为,则= .
12.(2015·湖北·高考真题)如图,已知圆与轴相切于点,与轴正半轴交于两点A,B(B在A的上方),且.
(Ⅰ)圆的标准方程为_________;
(Ⅱ)圆在点处的切线在轴上的截距为_________.
考点04 直线、圆与其他知识点综合
1.(2024·天津·高考真题)圆的圆心与抛物线的焦点重合,为两曲线的交点,则原点到直线的距离为 .
2.(2023·全国甲卷·高考真题)已知双曲线的离心率为,C的一条渐近线与圆交于A,B两点,则( )
A.B.C.D.
3.(2023·全国乙卷·高考真题)设O为平面坐标系的坐标原点,在区域内随机取一点,记该点为A,则直线OA的倾斜角不大于的概率为( )
A.B.C.D.
4.(2022·全国新Ⅱ卷·高考真题)图1是中国古代建筑中的举架结构,是桁,相邻桁的水平距离称为步,垂直距离称为举,图2是某古代建筑屋顶截面的示意图.其中是举,是相等的步,相邻桁的举步之比分别为.已知成公差为0.1的等差数列,且直线的斜率为0.725,则( )
A.0.75B.0.8C.0.85D.0.9
5.(2022·全国甲卷·高考真题)若双曲线的渐近线与圆相切,则 .
6.(2021·全国新Ⅱ卷·高考真题)抛物线的焦点到直线的距离为,则( )
A.1B.2C.D.4
7.(2021·全国乙卷·高考真题)双曲线的右焦点到直线的距离为 .
8.(2021·全国甲卷·高考真题)点到双曲线的一条渐近线的距离为( )
A.B.C.D.
9.(2020·山东·高考真题)(多选)已知曲线.( )
A.若m>n>0,则C是椭圆,其焦点在y轴上
B.若m=n>0,则C是圆,其半径为
C.若mn<0,则C是双曲线,其渐近线方程为
D.若m=0,n>0,则C是两条直线
10.(2020·北京·高考真题)已知双曲线,则C的右焦点的坐标为 ;C的焦点到其渐近线的距离是 .
11.(2018·全国·高考真题)已知双曲线的离心率为,则点到的渐近线的距离为
A.B.C.D.
12.(2015·全国·高考真题)一个圆经过椭圆的三个顶点,且圆心在x轴的正半轴上,则该圆的标准方程为 .
考点05 直线与圆中的最值及范围问题
1.(2024·全国甲卷·高考真题)已知直线与圆交于两点,则的最小值为( )
A.2B.3C.4D.6
2.(2024·全国甲卷·高考真题)已知b是的等差中项,直线与圆交于两点,则的最小值为( )
A.1B.2C.4D.
3.(2023·全国乙卷·高考真题)已知实数满足,则的最大值是( )
A.B.4C.D.7
4.(2022·全国新Ⅱ卷·高考真题)设点,若直线关于对称的直线与圆有公共点,则a的取值范围是 .
5.(2021·北京·高考真题)已知直线(为常数)与圆交于点,当变化时,若的最小值为2,则
A.B.C.D.
6.(2021·全国新Ⅰ卷·高考真题)(多选)已知点在圆上,点、,则( )
A.点到直线的距离小于
B.点到直线的距离大于
C.当最小时,
D.当最大时,
7.(2020·全国·高考真题)点(0,﹣1)到直线距离的最大值为( )
A.1B.C.D.2
8.(2020·北京·高考真题)已知半径为1的圆经过点,则其圆心到原点的距离的最小值为( ).
A.4B.5C.6D.7
9.(2020·全国·高考真题)已知圆,过点(1,2)的直线被该圆所截得的弦的长度的最小值为( )
A.1B.2
C.3D.4
10.(2020·全国·高考真题)已知⊙M:,直线:,为上的动点,过点作⊙M的切线,切点为,当最小时,直线的方程为( )
A.B.C.D.
11.(2019·江苏·高考真题)在平面直角坐标系中,P是曲线上的一个动点,则点P到直线x+y=0的距离的最小值是 .
12.(2018·北京·高考真题)在平面直角坐标系中,记为点到直线的距离,当、变化时,的最大值为
A.B.
C.D.
13.(2018·全国·高考真题)直线分别与轴,轴交于,两点,点在圆上,则面积的取值范围是
A.B.C.D.
14.(2017·江苏·高考真题)在平面直角坐标系xOy中,A(-12,0),B(0,6),点P在圆O:x2+y2=50上,若·20,则点P的横坐标的取值范围是
15.(2016·四川·高考真题)已知正三角形ABC的边长为,平面ABC内的动点P,M满足,,则的最大值是
A.B.C.D.
16.(2016·四川·高考真题)在平面内,定点A,B,C,D满足==,===–2,动点P,M满足=1,=,则的最大值是
A.B.C.D.
17.(2016·北京·高考真题)已知A(2,5),B(4,1).若点P(x,y)在线段AB上,则2x−y的最大值为
A.−1B.3C.7D.8
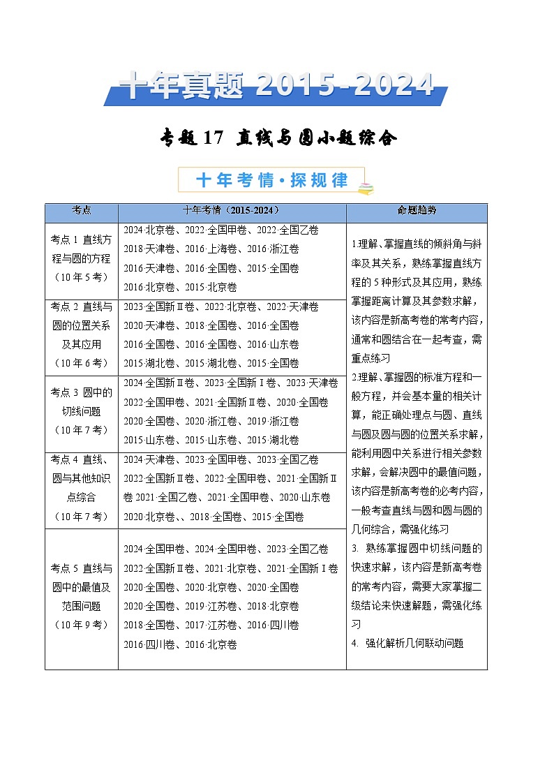
考点
十年考情(2015-2024)
命题趋势
考点1 直线方程与圆的方程
(10年5考)
2024·北京卷、2022·全国甲卷、2022·全国乙卷
2018·天津卷、2016·上海卷、2016·浙江卷
2016·天津卷、2016·全国卷、2015·全国卷
2016·北京卷、2015·北京卷
1.理解、掌握直线的倾斜角与斜率及其关系,熟练掌握直线方程的5种形式及其应用,熟练掌握距离计算及其参数求解,该内容是新高考卷的常考内容,通常和圆结合在一起考查,需重点练习
2.理解、掌握圆的标准方程和一般方程,并会基本量的相关计算,能正确处理点与圆、直线与圆及圆与圆的位置关系求解,能利用圆中关系进行相关参数求解,会解决圆中的最值问题,该内容是新高考卷的必考内容,一般考查直线与圆和圆与圆的几何综合,需强化练习
熟练掌握圆中切线问题的快速求解,该内容是新高考卷的常考内容,需要大家掌握二级结论来快速解题,需强化练习
强化解析几何联动问题
考点2 直线与圆的位置关系及其应用
(10年6考)
2023·全国新Ⅱ卷、2022·北京卷、2022·天津卷
2020·天津卷、2018·全国卷、2016·全国卷
2016·全国卷、2016·全国卷、2016·山东卷
2015·湖北卷、2015·湖北卷、2015·全国卷
考点3 圆中的切线问题
(10年7考)
2024·全国新Ⅱ卷、2023·全国新Ⅰ卷、2023·天津卷
2022·全国甲卷、2021·全国新Ⅱ卷、2020·全国卷
2020·全国卷、2020·浙江卷、2019·浙江卷
2015·山东卷、2015·山东卷、2015·湖北卷
考点4 直线、圆与其他知识点综合
(10年7考)
2024·天津卷、2023·全国甲卷、2023·全国乙卷
2022·全国新Ⅱ卷、2022·全国甲卷、2021·全国新Ⅱ卷2021·全国乙卷、2021·全国甲卷、2020·山东卷2020·北京卷、、2018·全国卷、2015·全国卷
考点5 直线与圆中的最值及范围问题
(10年9考)
2024·全国甲卷、2024·全国甲卷、2023·全国乙卷
2022·全国新Ⅱ卷、2021·北京卷、2021·全国新Ⅰ卷
2020·全国卷、2020·北京卷、2020·全国卷
2020·全国卷、2019·江苏卷、2018·北京卷
2018·全国卷、2017·江苏卷、2016·四川卷
2016·四川卷、2016·北京卷
近十年(2015-2024)高考数学真题分项汇编专题19解三角形大题综合(Word版附解析): 这是一份近十年(2015-2024)高考数学真题分项汇编专题19解三角形大题综合(Word版附解析),文件包含十年2015-2024高考真题分项汇编数学专题19解三角形大题综合Word版含解析docx、十年2015-2024高考真题分项汇编数学专题19解三角形大题综合Word版无答案docx等2份试卷配套教学资源,其中试卷共77页, 欢迎下载使用。
近十年(2015-2024)高考数学真题分项汇编专题20数列的通项公式及数列求和大题综合(Word版附解析): 这是一份近十年(2015-2024)高考数学真题分项汇编专题20数列的通项公式及数列求和大题综合(Word版附解析),文件包含十年2015-2024高考真题分项汇编数学专题20数列的通项公式及数列求和大题综合Word版含解析docx、十年2015-2024高考真题分项汇编数学专题20数列的通项公式及数列求和大题综合Word版无答案docx等2份试卷配套教学资源,其中试卷共100页, 欢迎下载使用。
近十年(2015-2024)高考数学真题分项汇编专题22概率统计及数字特征大题综合(Word版附解析): 这是一份近十年(2015-2024)高考数学真题分项汇编专题22概率统计及数字特征大题综合(Word版附解析),文件包含十年2015-2024高考真题分项汇编数学专题22概率统计及数字特征大题综合Word版含解析docx、十年2015-2024高考真题分项汇编数学专题22概率统计及数字特征大题综合Word版无答案docx等2份试卷配套教学资源,其中试卷共111页, 欢迎下载使用。

