初中科学浙教版八年级上册第6节 物质的分离优秀第1课时课后测评
展开题型一 晶体及结晶
角度1:晶体
1下列关于晶体的说法正确的是( )
A.将饱和硫酸铜溶液降温,析出的固体不是晶体
B.河水、矿泉水中含矿物质,可以结晶获得晶体
C.石蜡和玻璃都是非晶体,但它们都有固定的熔点
D.晒海水获得的食盐没有规则的几何外形
角度2:结晶的条件
2.下列关于结晶和晶体的说法,正确的是( )
A.从溶液中析出的晶体一定有结晶水
B.把溶液的溶剂蒸发一些一定会有晶体析出
C.升高温度后,饱和溶液一定变为不饱和溶液
D.饱和溶液降温析出晶体后的溶液一定是饱和溶液
题型二 结晶的方法
角度1:蒸发溶剂
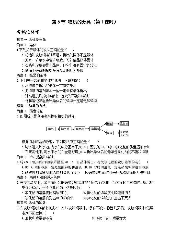
3.如图所示是利用海水提取粗盐的过程:
根据海水晒盐的原理,下列说法中正确的是( )
A.海水进入贮水池,海水的成分基本不变 B.在蒸发池中,海水中氯化钠的质量逐渐增加
C.在蒸发池中,海水中水的质量逐渐增加 D.析出晶体后的母液是氯化钠的不饱和溶液
角度2:冷却热饱和溶液
4.将60 ℃的硝酸钾溶液降温至20 ℃,有晶体析出。有关该过程的说法错误的是( )
A.60 ℃时的溶液一定是硝酸钾饱和溶液 B.20 ℃时的溶液一定是硝酸钾的饱和溶液
C.硝酸钾的溶解度随温度的降低而减小 D.硝酸钾的晶体可采用降温结晶的方法得到
角度3:两种方法的适用条件
5.在较高温度下,某溶液所含的硝酸钾和氯化钠都已接近饱和,当其冷却至室温时,析出的
晶体经检验几乎不含氯化钠,这是因为( )
A.氯化钠的溶解度比硝酸钾的小 B.氯化钠的溶解度比硝酸钾的大
C.氯化钠的溶解度受温度的影响小 D.氯化钠的溶解度在室温下更大
题型三 晶体的制备
6.在硫酸铜饱和溶液中放入一小块硫酸铜晶体,条件不变,静置几天后,硫酸铜晶体(假设溶剂不蒸发掉)( )
A.形状和质量都不变 B.形状不变,质量增大
C.形状改变,质量不变 D.形状不变,质量减少
7.小科在学习“硫酸铜晶体的制备”实验后,采用冷却热饱和溶液的方法配制一杯过饱和硫
酸铜溶液,取一小块硫酸铜晶体作为晶种,晶种消失了。不考虑溶剂的蒸发及室温的变
化,有关这次实验的说法正确的是( )
A.放入晶种前的硫酸铜溶液一定不是饱和溶液
B.放入晶种后的硫酸铜溶液一定是饱和溶液
C.硫酸铜晶体的溶解度随温度升高而降低
D.放入晶种前硫酸铜溶液的溶质质量分数比放入晶种后的大
题型四 学科综合
8.小明用热水配制了大半烧杯硝酸钾的饱和水溶液,让一个较大的木块在液面上漂浮,当时
溶液的温度约60℃.然后,小明让溶液冷却,注意观察.请你说出小明会看到的两个现
象并作出解释。
(1)现象1: ;原因: 。
(2)现象2: ;原因 。
题型五 拓展创新
9.苯甲酸是一种食品防腐剂,它是一种片状晶体,在水中的溶解度如下表:
(1)室温时,取一定量含有难溶性杂质的样品放入烧杯中,加入50 mL蒸馏水充分搅拌;
发现样品几乎没溶解,原因是 。
(2)将烧杯放在石棉网上加热至95 ℃,待样品完全溶解后,趁热过滤。趁热过滤的目的
是 。
(3)将所得滤液 ,使苯甲酸以晶体形式析出,然后过滤得到较纯净的苯甲
酸晶体。
能力提升训练
1.甲、乙两同学在室温下各取50克某溶液分别做制晶体实验,甲将溶液蒸发掉10克水后冷却至室温得晶体1.2克(晶体不含结晶水),乙将溶液蒸发掉15克水后冷却至室温,得晶体2.4克。若两人实验结果都正确,则原50克某溶液中溶质的质量分数为( )
A.1.1% B.17.4% C.22.2% D.36.1%
2.t℃时,将一定质量的某物质的不饱和溶液分成三等份,分别加热蒸发溶剂.然后,把温度降至t℃.已知从三份溶液中蒸发的溶剂分别为10g、20g、30g,析出晶体(不含结晶水)分别为a g、b g、c g,则a、b、c三者的关系是( )
A.c=2b-aB.c=a+bC.c=a+2bD.c=2a+b
降温
3.一杯热硝酸钾溶液放在桌面上,一段时间后观察到烧杯底部有少量的晶体析出,如图所示。忽略水的蒸发,下列关于硝酸钾及其溶液的分析正确的是( )
A.溶液质量不变 B.溶液的溶质质量分数变小
C.硝酸钾的溶解度变大 D.原溶液一定是饱和溶液
参考答案
考试这样考
1.B 2.D 3.A 4.A 5.C 6.C 7.A
8.(1)现象1:烧杯底部有硝酸钾晶体析出;原因:硝酸钾溶解度随温度降低而减小;(2)现象2:木块会下沉一些;原因:降温后,饱和硝酸钾溶液会有晶体析出,溶液的密度减少,由阿基米德原理可知,浮力不变时,V排增大.
9.(1)常温下苯甲酸在水中的溶解度很小 (2)避免苯甲酸因温度降低,溶解度减小而析出,过滤时造成损失 (3)缓慢冷却至室温
能力提升训练
1.B 2.A 3.B
温度/℃
25
50
95
溶解度/g
0.17
0.95
6.8
初中科学浙教版八年级上册第3节 大气的压强精品第1课时一课一练: 这是一份初中科学浙教版八年级上册<a href="/kx/tb_c5692_t7/?tag_id=28" target="_blank">第3节 大气的压强精品第1课时一课一练</a>,共3页。试卷主要包含了大气压强的存在,学科综合,拓展创新等内容,欢迎下载使用。
初中科学浙教版八年级上册第6节 物质的分离精品第2课时课后测评: 这是一份初中科学浙教版八年级上册<a href="/kx/tb_c92807_t7/?tag_id=28" target="_blank">第6节 物质的分离精品第2课时课后测评</a>,共3页。试卷主要包含了几种常用的分离方法,精制粗盐,学科综合,拓展创新等内容,欢迎下载使用。
初中科学浙教版八年级上册第5节 物质的溶解精品第1课时巩固练习: 这是一份初中科学浙教版八年级上册<a href="/kx/tb_c92806_t7/?tag_id=28" target="_blank">第5节 物质的溶解精品第1课时巩固练习</a>,共3页。试卷主要包含了物质的溶解性,物质溶解时的吸热和放热现象,学科综合,拓展创新等内容,欢迎下载使用。

