[生物][期末]甘肃省酒泉市2023-2024学年高一下学期7月期末试卷(解析版)
展开
这是一份[生物][期末]甘肃省酒泉市2023-2024学年高一下学期7月期末试卷(解析版),共18页。试卷主要包含了答题前,考生务必用直径0,本卷命题范围等内容,欢迎下载使用。
1.本试卷满分100分,考试时间75分钟。
2.答题前,考生务必用直径0.5毫米黑色墨水签字笔将密封线内项目填写清楚。
3.考生作答时,请将答案答在答题卡上。选择题每小题选出答案后,用2B铅笔把答题卡上对应题目的答案标号涂黑;非选择题请用直径0.5毫米黑色墨水签字笔在答题卡上各题的答题区域内作答,超出答题区域书写的答案无效,在试题卷、草稿纸上作答无效。
4.本卷命题范围:必修2。
一、选择题:本大题共16小题,每小题3分,共48分。在每小题给出的四个选项中,只有一项是符合题目要求的。
1. 孟德尔遗传规律包括分离定律和自由组合定律。下列相关叙述正确的是( )
A. 自由组合定律是以分离定律为基础的
B. 分离定律不能用于分析两对等位基因的遗传
C. 自由组合定律也能用于分析一对等位基因的遗传
D. 基因的分离发生在配子形成的过程中,基因的自由组合发生在合子形成的过程中
【答案】A
【分析】(1)基因分离定律的实质:在杂合子的细胞中,位于一对同源染色体上的等位基因,具有一定的独立性;生物体在进行减数分裂形成配子时,等位基因会随着同源染色体的分开而分离,分别进入到两个配子中,独立地随配子遗传给后代。
(2)基因自由组合定律的实质是:位于非同源染色体上的非等位基因的分离或自由组合是互不干扰的;在减数分裂过程中,同源染色体上的等位基因彼此分离的同时,非同源染色体上的非等位基因自由组合。
【详解】A、自由组合定律是以分离定律为基础的,位于非同源染色体上的非等位基因的分离或自由组合是互不干扰的;无论多少对相对独立的性状在一起遗传,再怎么组合每对基因都会先遵循分离定律,A正确;
B、分离定律能用于分析两对等位基因的遗传,如位于一对同源染色体上的两对或多对等位基因,B错误;
C、自由组合定律研究的是非同源染色体上的非等位基因,不能用于分析一对等位基因的遗传,C错误;
D、基因的分离和自由组合是同时发生的,均发生在减数第一次分裂后期,等位基因随同源染色体分开而分离的同时,非同源染色体上的非等位基因自由组合,D错误。
故选A。
2. 下列关于遗传学的基本概念的叙述中正确的是( )
A. 后代同时出现显性性状和隐性性状的现象就叫性状分离
B. 表现性状相同的生物,遗传因子组成不一定相同
C. 纯合子杂交后代都是纯合子,杂合子自交后代都是杂合子
D. 麂的白毛和黑毛,狗的长毛和卷毛都是相对性状
【答案】B
【分析】(1)相对性状是指同一生物的同种性状的不同表现类型,具有相对性状的亲本杂交,F1表现出来的性状是显性性状,不表现出的性状是隐性性状;
(2)纯合子自交后代仍然是纯合子,不会发生性状分离,杂合子自交后代会发生性状分离,能产生纯合子和杂合子;
(3)表现型是基因型和环境共同作用的结果。
【详解】A、性状分离是指在杂种后代中同时出现显性性状和隐性性状的个体的现象,A错误;
B、表现性状相同的生物,遗传因子组成不一定相同,例如豌豆的高茎的基因型可能是DD,也可能是Dd,B正确;
C、纯合子杂交后代可能是杂合子,如AA×aa→Aa;杂合子自交后代也会出现纯合子,如Aa×Aa→AA、Aa、aa, C错误;
D、相对性状是指同一生物的同种性状的不同表现类型,麂的白毛与黑毛属于相对性状,狗的长毛和卷毛不属于相对性状,D错误。
故选B。
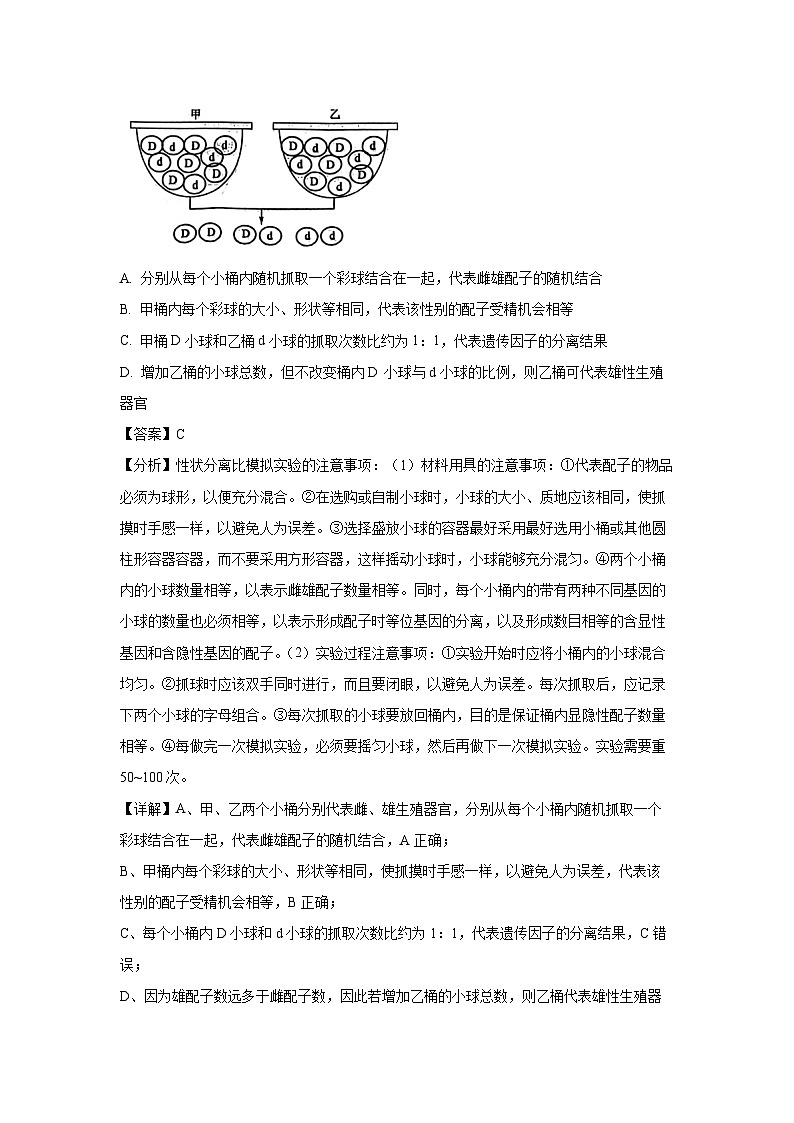
3. 为验证孟德尔假说的合理性,某班级开展了如下图所示的“性状分离比的模拟实验”。下列相关叙述错误的是( )
A. 分别从每个小桶内随机抓取一个彩球结合在一起,代表雌雄配子的随机结合
B. 甲桶内每个彩球的大小、形状等相同,代表该性别的配子受精机会相等
C. 甲桶D小球和乙桶d小球的抓取次数比约为1:1,代表遗传因子的分离结果
D. 增加乙桶的小球总数,但不改变桶内D 小球与d小球的比例,则乙桶可代表雄性生殖器官
【答案】C
【分析】性状分离比模拟实验的注意事项:(1)材料用具的注意事项:①代表配子的物品必须为球形,以便充分混合。②在选购或自制小球时,小球的大小、质地应该相同,使抓摸时手感一样,以避免人为误差。③选择盛放小球的容器最好采用最好选用小桶或其他圆柱形容器容器,而不要采用方形容器,这样摇动小球时,小球能够充分混匀。④两个小桶内的小球数量相等,以表示雌雄配子数量相等。同时,每个小桶内的带有两种不同基因的小球的数量也必须相等,以表示形成配子时等位基因的分离,以及形成数目相等的含显性基因和含隐性基因的配子。(2)实验过程注意事项:①实验开始时应将小桶内的小球混合均匀。②抓球时应该双手同时进行,而且要闭眼,以避免人为误差。每次抓取后,应记录下两个小球的字母组合。③每次抓取的小球要放回桶内,目的是保证桶内显隐性配子数量相等。④每做完一次模拟实验,必须要摇匀小球,然后再做下一次模拟实验。实验需要重50~100次。
【详解】A、甲、乙两个小桶分别代表雌、雄生殖器官,分别从每个小桶内随机抓取一个彩球结合在一起,代表雌雄配子的随机结合,A正确;
B、甲桶内每个彩球的大小、形状等相同,使抓摸时手感一样,以避免人为误差,代表该性别的配子受精机会相等,B正确;
C、每个小桶内D小球和d小球的抓取次数比约为1:1,代表遗传因子的分离结果,C错误;
D、因为雄配子数远多于雌配子数,因此若增加乙桶的小球总数,则乙桶代表雄性生殖器官,D正确。
故选C。
4. 肺炎链球菌有R型和S型两种类型,S型菌有荚膜,R型菌无荚膜。下图是肺炎链球菌的转化实验,有关叙述错误的是( )
A. 该实验可证明DNA是主要的遗传物质
B. 该实验运用了自变量控制中的减法原理
C. 甲、乙两组的培养产物中都有S型菌
D. 该实验属于艾弗里的体外转化实验
【答案】A
【分析】艾弗里证明DNA是遗传物质的实验(肺炎链球菌体外转化实验):(1)研究者:1944年,美国科学家艾弗里等人。(2)实验材料:S型和R型肺炎链球菌、细菌培养基等。(3)实验设计思路:把DNA与其他物质分开,单独直接研究各自的遗传功能。
【详解】A、该实验证明DNA是遗传物质,没有证明DNA是主要的遗传物质,A错误;
B、该实验设计思路是用不同的酶,分别把DNA、蛋白质等物质去除,研究各自的遗传功能,即该实验的自变量控制利用了“减法原理”,B正确;
C、S型细菌的提取物中含有转化因子DNA,不做处理,转化因子DNA会将部分R型细菌转化为S型细菌,因此甲组既有R型活菌也有S型活菌;S型细菌的提取物中含有转化因子DNA,蛋白酶不能水解DNA,转化因子DNA会将部分R型细菌转化为S型细菌,因此乙组既有R型活菌也有S型活菌,C正确;
D、艾弗里的体外转化实验的设计思路为:用DNA酶、蛋白酶等,把DNA与其他物质分开,研究各自的遗传功能,该实验属于艾弗里的体外转化实验,D正确。
故选A。
5. 如图为某家族的遗传系谱图,甲病由基因A/a 控制,乙病由基因B/b控制。已知Ⅰ-1携带两种致病基因,Ⅰ-2、Ⅱ-4均只携带一种致病基因。下列叙述错误的是( )
A. Ⅱ﹣5与Ⅰ﹣1基因型相同的概率是1/8
B. 甲病和乙病均属于隐性遗传病
C. Ⅲ﹣9的基因型为BBXaXa或BbXaXa
D. Ⅱ﹣3与Ⅱ﹣4生出正常孩子的概率为9/16
【答案】A
【分析】分析系谱图可知,Ⅱ-3、Ⅱ-4表现正常,他们的女儿Ⅲ-7患乙病,可推知乙病为常染色体隐性遗传(若为X染色体上遗传病,其父亲应患病),Ⅱ-3、Ⅱ-4均为Bb;他们的儿子Ⅲ-8患甲病,且Ⅱ-4只携带一种致病基因(b基因),即不携带甲病的致病基因,故甲病为伴X染色体隐性遗传。综上分析可知,Ⅱ-3的基因型为BbXAXa,Ⅱ-4的基因型为BbXAY。
【详解】A、根据题意“已知Ⅰ-1携带两种致病基因”所以Ⅰ-1基因型为BbXAXa;由于Ⅰ-2只携带一种致病基因,并且在系谱图上是正常个体,则Ⅰ-2的基因型为BbXAY,所以Ⅱ-5关于乙病的基因型是1/3BB,2/3Bb;由于Ⅲ-9患甲病(基因型为XaXa),必然有一个致病基因来自Ⅱ-5,而Ⅱ-5表现正常,可知Ⅱ-5的关于甲病基因型为XAXa,综上所述,Ⅱ-5的基因型是1/3BBXAXa,2/3BbXAXa,与Ⅰ﹣1基因型相同的概率是2/3,A错误;
B、由分析可知,甲病为伴X隐性遗传病,乙病为常染色体隐性遗传病,B正确;
C、由B选项可知,Ⅱ-5的乙病基因为 BB或 Bb,且Ⅲ-9只患甲病,则Ⅲ-9的基因型为BBXaXa或BbXaXa,C正确;
D、Ⅱ-3的基因型为BbXAXa,Ⅱ-4的基因型为BbXAY,生出后代患乙病概率为1/4,不患乙病概率为3/4,甲病概率为1/4,不患甲病概率为3/4,则正常的概率为3/4×3/4=9/16,D正确。
故选A。
6. 如图是某DNA片段的结构示意图,下列叙述错误的是( )
A. ①是氢键;②是脱氧核糖,图示上端是②所在脱氧核苷酸链的3'端
B. a链和b链方向相反,两条链互补且遵循碱基互补配对原则
C. 一个细胞周期中,①可能多次断裂和生成,物质②与③交替连接构成DNA的基本骨架
D. 若该DNA分子含有200个碱基,碱基间的氢键有260个,则其共含有60个A
【答案】D
【分析】DNA的双螺旋结构:
①DNA分子是由两条反向平行的脱氧核苷酸长链盘旋而成的。
②DNA分子中的脱氧核糖和磷酸交替连接,排列在外侧,构成基本骨架,碱基在内侧。
③两条链上的碱基通过氢键连接起来,形成碱基对且遵循碱基互补配对原则。
【详解】A、图中①是氢键,②是脱氧核糖,图示上端是②是脱氧核苷酸链的3'端,③是5'端,A正确;
B、DNA分子是由两条反向平行的脱氧核苷酸长链盘旋而成的,a链、b链反向平行,两条链为互补关系,遵循碱基互补配对原则,B正确;
C、一个细胞周期中,DNA会发生复制,故①处的化学键(氢键)可能发生断裂和生成,磷酸③与脱氧核糖②交替连接形成长链排列在DNA分子的外侧,构成DNA分子的基本骨架,C正确;
D、若该DNA分子含有200个碱基,则含有100个碱基对,设A有x个,则A=T=x,C=G=100-x,A与T之间有2个氢键,C与G之间有3个氢键,所以2x+3×(100-x)=260,解得x=40,所以腺嘌呤(A)共有40个,D错误。
故选D
7. 下列不能说明基因和染色体的行为存在平行关系的是( )
A. 基因和染色体在配子形成和受精作用过程中行为一致
B. 在体细胞中,染色体是成对存在的,基因也是成对存在的
C. 等位基因是一个来自父方,一个来自母方,同源染色体也是
D. 一条染色体上有许多个基因
【答案】D
【分析】基因和染色体存在着明显的平行关系:
1、基因在杂交过程中保持完整性和独立性,染色体在配子形成和受精过程中也有相对稳定的形态结构。
2、体细胞中基因、染色体成对存在,配子中成对的基因只有以个,同样,也只有成对的染色体中的一条。
3、基因、染色体来源相同,均一个来自父方,一个来自母方。
4、减数分裂过程中基因和染色体行相同。
【详解】A、基因和染色体在配子形成和受精作用过程中行为一致,这说明基因和染色体行为存在明显的平行关系,A正确;
B、在体细胞中,染色体是成对存在的,基因也是成对存在的,这说明基因和染色体行为存在明显的平行关系,B正确;
C、等位基因是一个来自父方,一个来自母方,同源染色体也是,这说明基因和染色体行为存在明显的平行关系,C正确;
D、染色体是由基因构成的,一条染色体上有多个基因,但这不能说明基因和染色体行为存在明显的平行关系,D错误。
故选D。
8. 表现型正常的夫妇,生育了一个正常的女儿和一个患红绿色盲的儿子,下列分析正确的是( )
A. 儿子的色盲基因来自父亲或母亲,女儿没有红绿色盲基因
B. 女儿与表现型正常的男性结婚,后代只有男性可能患红绿色盲
C. 儿子与表现型正常的女性结婚,后代只有女性可能患红绿色盲
D. 该夫妇再生育一个女儿患红绿色盲的概率为 1/2
【答案】B
【分析】红绿色盲属于伴X隐性遗传病,假设用基因B、b表示,根据题意,表现型正常的夫妇,生育了一个正常的女儿和一个患红绿色盲的儿子,则该夫妇的基因型分别为XBY、XBXb,那么后代中表现正常的女儿的基因型为XBXB或 XBXb,儿子的基因型为XbY。
【详解】A. 根据以上分析可知,儿子的色盲基因来自母亲,女儿的基因型为XBXB或 XBXb,因此可能有红绿色盲基因,A错误;
B. 女儿与表现型正常的男性结婚,女儿的基因型为XBXB或 XBXb,表现正常的男性的基因型为XBY,故后代只有男性可能患红绿色盲,B正确;
C.根据以上分析可知,儿子的基因型为XbY,与表现型正常的女性结婚,该女性的基因型为XBXB或 XBXb,则后代男性和女性均可能患红绿色盲,C错误;
D. 根据以上分析可知,该夫妇的基因型分别为XBY、XBXb,则该夫妇再生育一个女儿基因型为XBXB或 XBXb,不会患红绿色盲,D错误。
故选B。
9. 下列关于细胞中 DNA 复制的叙述,错误的是( )
A. 染色体复制的实质是 DNA 分子的复制
B. DNA 复制时解旋酶提供能量并将DNA 两条链之间的氢键解开
C. 游离的4种脱氧核糖核苷酸在DNA 聚合酶的作用下合成子链
D. 碱基互补配对原则是 DNA准确复制的条件之一
【答案】B
【分析】DNA复制是指DNA双链在细胞分裂以前进行的复制过程,从一个原始DNA分子产生两个相同DNA分子的生物学过程。DNA复制方式为半保留复制。
【详解】A、染色体复制实际指的是 DNA 分子的复制,因为染色体是DNA的主要载体,A正确;
B、解旋酶不能为化学反应提供能量,但可以将DNA两条链之间的氢键解开,B错误;
C、游离的脱氧核糖核苷酸在DNA聚合酶的作用下合成子链,即DNA复制过程需要DNA聚合酶的催化,C正确,
D、碱基互补配对原则和精确的模板保证了DNA复制的准确性,D正确。
故选B。
10. 如图表示洋葱根尖分生区某细胞内正在发生的某种生理过程,图中甲、乙、丙均表示 DNA分子,a、b、c、d均表示 DNA的一条链,A、B表示相关酶。下列相关叙述错误的是( )
A. 图中酶A是解旋酶,能使甲解旋
B. 合成两条子链时,两条子链延伸的方向都是5'→3'
C. 图示过程主要发生在该细胞的细胞核
D. 正常情况下,a链与c链的碱基排列顺序互补
【答案】D
【分析】图示为DNA复制的过程。甲为亲代DNA分子,乙、丙为子代DNA分子,A为解旋酶,B为DNA聚合酶,a、d为DNA的两条母链,b、c为正在合成的子链。
【详解】A、由图可知,A为解旋酶,能使DNA解旋,B为DNA聚合酶,A正确;
B、由于DNA是反向平行双螺旋结构,子链延伸方向均为5'端-3'端,B正确;
C、DNA主要分布在细胞核中,少量的分布在细胞质中,因此DNA复制主要场所是细胞核,C正确;
D、a、d两条链碱基互补配对,c是以d链为模板,根据碱基互补配对原则新合成的,因此a、c两条链的碱基排列顺序一般相同,D错误。
故选D。
11. 基因甲基化是指DNA分子中的某些区域甲基化程度增加,从而影响基因的表达和功能。下列叙述正确的是( )
A. 基因甲基化通过改变DNA的碱基序列来改变遗传信息
B. 某显性基因甲基化后可能使该个体表现出隐性基因的性状
C. 吸烟等不良生活习惯改变基因甲基化水平不会遗传给后代
D. 基因甲基化可能导致DNA聚合酶无法与DNA结合,影响转录过程
【答案】B
【分析】表观遗传是指生物体基因的碱基序列保持不变,但基因表达和表型发生可遗传变化的现象,如甲基化会抑制基因的表达。
【详解】A、基因甲基化通过影响基因的表达来影响性状,但不改变DNA的碱基序列,不改变遗传信息,A错误;
B、某显性基因甲基化后不能表达,不能体现显性性状,可能使该个体表现出隐性基因的性状,B正确;
C、吸烟等不良生活习惯改变基因甲基化水平,会遗传给后代,C错误;
D、DNA聚合酶催化的是DNA复制过程,而基因甲基化可能导致RNA聚合酶无法与DNA结合,影响转录过程,D错误。
故选B。
12. 下图甲~丁表示某二倍体生物细胞中不同的变异类型,图甲中字母表示染色体片段,下列有关叙述错误的是( )
A. 乙细胞发育形成的个体称为三体
B. 甲为染色体结构变异,乙为染色体数目变异
C. 丙和丁所示的变异属于基因重组
D. 甲~丁的变异都可能发生在减数分裂过程中
【答案】C
【分析】题图分析:甲图中出现了两个c,发生的是染色体结构变异中的重复;乙图中发生了染色体数目个别增加,形成三体,属于染色体数目的变异;丙图表示同源染色体上非姐妹染色单体之间的互换,属于基因重组;丁表示非同源染色体之间的易位,属于染色体结构变异。
【详解】A、乙图中发生了染色体数目个别增加,形成三体,属于染色体数目的变异,A正确;
B、甲图中出现了两个c,发生的是染色体结构变异中的重复;乙图中发生了染色体数目个别增加,属于染色体数目的变异,B正确;
C、丙图表示同源染色体上非姐妹染色单体之间的互换,属于基因重组;丁表示非同源染色体之间的易位,属于染色体结构变异,C错误;
D、图中所示的变异类型包括染色体变异和基因重组,在减数分裂过程中均可能发生,D正确。
故选C。
13. 以下关于生物变异的叙述,正确的是( )
A. 基因突变都会遗传给后代
B. 基因碱基序列发生改变,一定导致性状改变
C. 染色体变异产生的后代都是不育的
D. 基因重组发生在生殖细胞形成过程中
【答案】D
【分析】变异包括不可遗传的变异和可遗传的变异,可遗传的变异包括基因突变、基因重组和染色体变异;
基因突变是由于碱基对发生增添、缺失或替换导致基因结构发生改变。
基因重组:是指在生物体进行有性生殖的过程中,控制不同性状的基因的重新组合,包括非同源染色体上的非等位基因自由组合(减Ⅰ后期)和四分体时期非姐妹染色单体的交叉互换(减Ⅰ前期)。
染色体变异包括染色体结构变异(缺失、增添、倒位和易位)和染色体数目变异。
【详解】A、如果基因突变发生在体细胞中,则一般不会传递给后代,A错误;
B、基因碱基序列发生改变,不一定导致性状改变,如若该亲代DNA上某个碱基对发生改变产生的是一个隐性基因,并将该隐性基因传给子代,而子代为杂合子,则隐性性状不会表现出来;根据密码子的简并性,有可能翻译出相同的氨基酸;性状表现是遗传基因和环境因素共同作用的结果,在某些环境条件下,改变了的基因可能并不会在性状上表现出来等,B错误;
C、染色体变异包括染色体结构变异和染色体数目变异,若染色体数目成倍的增加,后代可能可育,例如四倍体,C错误;
D、基因重组主要发生在生殖细胞形成过程中,减数第一次分裂前期和减数第一次分裂后期,D正确。
故选D。
14. 蜂兰的花朵形似蜜蜂,并可释放信息素吸引雄蜂,提高传粉率。下列叙述错误的是( )
A. 此信息传递有利于蜂兰种群的繁衍
B. 蜂兰与雄蜂在相互影响中不断进化和发展
C. 蜂兰的花形与释放信息素的种类是定向突变的结果
D. 自然选择可引起蜂兰信息素相关基因的基因频率定向改变
【答案】C
【分析】 现代进化理论的基本内容是:①进化是以种群为基本单位,进化的实质是种群的基因频率的改变。②突变和基因重组产生进化的原材料。③自然选择决定生物进化的方向。④隔离导致物种形成。
【详解】A、蜂兰的花朵形似蜜蜂,并可释放信息素吸引雄蜂,提高传粉率,此信息传递有利于蜂兰种群的繁衍,A正确;
B、蜂兰与雄蜂在相互影响中不断进化和发展,属于协同进化的一种,B正确;
C、突变是不定向的,自然选择是定向的,C错误;
D、生物进化的实质是基因频率改变,自然选择决定生物进化方向,故自然选择可引起蜂兰信息素相关基因的基因频率定向改变,D正确。
故选C。
15. 19世纪70年代,10对原产于美国的灰松鼠被引入英国,结果在英国大量繁殖、泛滥成灾。对生活在两国的灰松鼠种群,可以作出的判断是( )
A. 两者尚未形成两个物种
B. 两者的外部形态有明显差别
C 两者之间已经出现生殖隔离
D. 两者的基因库向不同方向改变
【答案】D
【分析】物种形成的必要条件是隔离,由于地理隔离的存在使处于不同区域内的种群之间由于地理障碍的原因不能进行基因交流;同时,不同区域的环境条件不同,对于不同种群的自然选择的作用不同,使处于不同地域的不同种群的基因频率朝着不同方向改变,造成种群基因库发生改变,进一步产生生殖隔离,形成新物种。
【详解】A、由于地理环境的不同,两者之间可能已经形成两个物种,A错误;
B、两者的外部形态不一定有明显差别,B错误;
C、两者之间不一定已经产生了生殖隔离,C错误;
D、对生活在两国的灰松鼠种群,由于地理隔离,它们之间不能进行基因交流,通过自然选择,生活食性等方面可能发生了明显变化,故原产于美国的灰松鼠被引入英国后大量繁殖,可判断它们朝不同方向进化了,即两者的基因库向不同方向改变,D正确。
故选D。
16. 在某昆虫种群中,决定翅色为绿色的基因是A,决定翅色为褐色的基因是a。该种群中A基因频率为48%,由于环境改变,一段时间后,A基因频率变为85%。这一变化说明,在这段时间内( )
A. 种群中的a基因消失
B. 翅色为绿色的个体不适应环境
C. 种群发生进化
D. 形成新的物种
【答案】C
【分析】(1)在种群中一对等位基因的频率之和等于1,基因型频率之和也等于1;
(2)一个等位基因的频率=该等位基因纯合子的频率+杂合子的频率。
【详解】A、由题意可知,由于环境改变,A基因频率由48%变为85%,a变为15%,种群中的a基因在减少,没有消失,A错误;
B、决定翅色为绿色的基因是A,一段时间后,A基因频率由48%变为85%,说明翅色为绿色的个体更适应环境,B错误;
C、A基因频率由48%变为85%,种群基因频率发生改变,说明种群发生进化,C正确;
D、种群基因频率发生改变,说明种群发生进化,但不一定形成新物种,D错误。
故选C。
二、非选择题:本大题共5小题,共52分。
17. 下图1、2、3分别是某动物细胞的细胞分裂图和分裂过程中物质或结构数量变化的相关模式图。请据图回答下列问题:
(1)该动物的性别是________(填“雌”或“雄”)性。等位基因的分离和非等位基因的自由组合发生于图1中的细胞________(填图1中的序号)中。
(2)图1的细胞③对应图2中的________(填字母)段,该细胞中有________个染色体组;图3中表示染色体的是________(填字母),图1的四个细胞中,处于图3中Ⅱ时期的是________(填数字)。
【答案】(1)①. 雌 ②. ②
(2)①. HI ②. 1 ③. a ④. ①②
【分析】(1)图1中②表现为细胞质不均等分裂,因此该动物为雌性;等位基因的分离和非等位基因的自由组合发生于减数第一次分裂后期细胞②中。
(2)细胞①中含有同源染色体2对,②中含有2对,③中无同源染色体,④中无同源染色体,因此分别处于图2中的AB、FG、HI、HI, 图1的细胞③对应图2中的HI段,该细胞中有1个染色体组;图3中表示染色体的是a,b表示染色单体,c表示核DNA;图1的四个细胞中,处于图3中Ⅱ时期(染色体数目为4且含有染色单体)的是①②。
18. 图1是脱氧核苷酸示意图,图2是多肽链部分结构示意图,图3 是噬菌体侵染细菌实验示意图,据图回答下列问题:
(1)图 3 中用³²P标记噬菌体的DNA,标记元素所在部位是图1中的_________。如果用³⁵S标记噬菌体的蛋白质外壳,标记元素所在部位是图2中的________。
(2)获得被³²P标记的噬菌体的具体方法是先用________________培养大肠杆菌,再用噬菌体侵染________________。
(3)仅有图3的实验过程,_________(填“能”或“不能”)说明 DNA 是遗传物质,原因是____________________________________。
【答案】(1)①. ① ②. ④
(2)①. 32P的培养基 ②. 被32P标记的大肠杆菌
(3)①. 不能 ②. 该实验没有设置对照实验,不能排除蛋白质也可能是遗传物质的可能性
【分析】图1中①为磷酸,②为脱氧核糖,③为含氮碱基。图2中④为R基,⑤为肽键。图3表示用32P标记噬菌体(DNA)侵染细菌的过程。
(1)32P位于DNA分子中的磷酸基团上,即图一中的①位置。如果用35S标记噬菌体的蛋白质外壳,图2表示蛋白质的分子式,35S位于R基上,即标记元素所在部位是图2中的④位置。
(2) 获得分别被32P和35S标记的噬菌体的具体方法是分别用含32P和35S的培养基培养大肠杆菌,再用噬菌体分别侵染被32P和35S标记的大肠杆菌。
(3)仅有图 3 的实验过程,不能说明 DNA 是遗传物质,原因是该实验没有设置对照实验,不能排除蛋白质也可能是遗传物质的可能性。
19. 下图甲是某动物细胞内基因表达过程示意图,图乙是该动物DNA 分子结构模式图。请据图分析回答(丙氨酸GCA、苯丙氨酸 UUC、谷氨酰胺CAG):
(1)图甲中①过程主要发生在动物细胞的________中。图甲中翻译过程需要________作为运输工具运输氨基酸,已知该工具上的反密码子是 AAG,则其携带的氨基酸是________。
(2)由图乙可知,结构④的名称是______________________。
(3)已知该动物的DNA 分子中共含有a个碱基对,则最多可构成________种排列顺序;若该DNA分子中含胞嘧啶m个,连续复制4次,则第4次复制需要游离的腺嘌呤脱氧核苷酸数为__________。
【答案】(1)①. 细胞核 ②. tRNA ③. 苯丙氨酸
(2)胸腺嘧啶脱氧核苷酸##胸腺嘧啶脱氧核糖核苷酸
(3)①. 4a ②. 8(a-m)
【分析】(1)图甲中①过程为以DNA的一条链为模板合成mRNA的转录过程,主要发生在细胞核中。⑥所示的核糖体是翻译的场所,在翻译过程中转运氨基酸的运输工具是tRNA。若tRNA的反密码子是AAG,依据碱基互补配对原则可推知,其携带的氨基酸对应的密码子是UUC,根据题干信息可知,该密码子编码的氨基酸是苯丙氨酸。
(2)由图乙可知,①为胸腺嘧啶(T),②是脱氧核糖,③是磷酸,因此由①②③组成的结构④为胸腺嘧啶脱氧核苷酸。
(3)已知该动物的DNA 分子中共含有a个碱基对,而该DNA分子含有2条链,每条链有a个碱基,因此最多可构成4a种排列顺序。
若该DNA分子中含胞嘧啶(C)m个,依据碱基互补配对原则可推知,在该DNA分子中,C=G=m个,A=T=a-m个,其连续复制4次得到24=16个DNA分子,连续复制3次得到23=8个DNA分子,则第4次复制需要游离的腺嘌呤脱氧核苷酸数=(16-8)×(a-m)=8(a-m)。
20. 下图表示某自花传粉植物花色遗传情况,请回答下列问题:
(1)利用该植物进行杂交实验时,应对________(填“母本”或“父本”)进行去雄。
(2)F₂中出现各种花色的现象称为______。该植物花色性状的遗传至少受___对等位基因控制,有关基因的遗传遵循基因________定律。
(3)F₂中的白花植株的基因型有________种。让F₂中的蓝花植株进行自交,则理论上子代蓝花植株中纯合子所占的比例为____。让图中的F₁进行测交,则后代表现型及比例为_________________。
【答案】(1)母本 (2)①. 性状分离 ②. 2##两 ③. 自由组合
(3)①. 3 ②. 3/5 ③. 紫花∶蓝花∶白花=1∶1∶2
【分析】(1) 该植物为自花传粉植物,属于两性花,利用其进行杂交实验,应在花未成熟时对母本进行去雄。
(2)F2是由F1杂合子紫花自交产生的,出现了各种花色,该现象称为性状分离。据图分析可知:F2的性状分离比为9∶3∶4,为为9∶3∶3∶1 的变式,说明F1紫花植株能产生四种数量相等的配子,从而说明该植物花色性状的遗传至少受2对等位基因控制,且这两对等位基因分别位于两对同源染色体上,因此该植物花色性状的遗传遵循自由组合定律。
(3)若相关基因用A/a、B/b表示,根据图可知:F1紫花植株的基因型可表示为AaBb,F2中的白花植株的基因型有3种,可能分别是aabb、aaBB、aaBb,也可能是A_bb和aabb。假设白花的基因型是第一种假设,则F2蓝花植株的基因型可表示为A_bb,基因型为AAbb与Aabb的个体各占1/3和2/3,让F₂中的蓝花植株进行自交,则理论上白花比例为2/3×1/4=1/6,兰花纯合子占1/3+2/3×1/4=3/6,子代蓝花植株中纯合子所占的比例,3/6÷(1-1/6)=3/5。图中F1紫花植株的基因型为AaBb,进行测交,即AaBb与aabb杂交,则后代表现型及比例为紫花(AaBb)∶蓝花(Aabb)∶白花(aabb、aaBb)=1∶1∶2。
21. 玉米(2N=20)是世界上重要的粮食作物之一,也是遗传学研究中常用的模式生物。图1为玉米植株示意图。玉米的高秆(H)对矮秆(h)为显性,抗病(R)对易感病(r)为显性,两对基因分别位于两对同源染色体上。图2表示利用品种甲(HHRR)和乙(hhrr)通过三种育种方法(Ⅰ~Ⅲ)培育纯合优良品种矮秆抗病(hhRR)的过程。
(1)对玉米进行人工杂交的基本步骤是_________________________。
(2)利用方法Ⅰ培育优良品种时,获得hR 植株常用的方法为_________________,方法Ⅰ通常使用适宜浓度的秋水仙素处理________(选填标号①“休眠的种子”、②“幼苗”、③“萌发的种子或幼苗”),其作用原理是_________________________。
(3)图2所示的三种方法中,最难获得优良品种(hhRR)的是方法_________________,其原因是_________________________。
【答案】(1)套袋→人工传粉→套袋
(2)①. 花药离体培养 ②. ② ③. 抑制纺锤体的形成,使染色体数量加倍
(3)①. Ⅲ ②. 基因突变是不定向的
【分析】题图分析:方法Ⅰ是单倍体育种,原理是染色体数目变异;方法Ⅱ是杂交育种,原理是基因重组;方法Ⅲ是诱变育种,原理是基因突变。
(1)玉米为单性花,雌雄同株,对玉米进行人工杂交的基本步骤是应在花蕊还未成熟时,对母本进行套袋,防止外来花粉的干扰;待花蕊成熟后,进行人工授粉,然后对母本进行套袋处理,即套袋→人工传粉→套袋 ,两次套袋的目的都是防止外来花粉的干扰。
(2)方法Ⅰ是单倍体育种,利用方法Ⅰ培育优良品种时,获得hR植株常用的方法为花药离体培养,这种单倍体植株由于不含有同源染色体,不能进行正常的减数分裂,即不能产生正常的配子而表现为高度不育且植株弱小,通常使用适宜浓度秋水仙素处理单倍体的幼苗诱导植物细胞染色体加倍,其原理是抑制纺锤体的形成,使染色体数量加倍。
(3)图2所示的三种方法(Ⅰ~Ⅲ)中,方法Ⅲ是诱变育种,原理是基因突变。由于基因突变频率很低,且是不定向的,大多有害,所以最难获得优良品种(hhRR)的是方法Ⅲ。
相关试卷
这是一份[生物][期末]甘肃省甘南藏族自治州卓尼县2023-2024学年高一下学期期末试卷(解析版),共23页。试卷主要包含了本试卷分选择题和非选择题两部分,本卷命题范围等内容,欢迎下载使用。
这是一份甘肃省酒泉市2023-2024学年高一下学期7月期末考试生物试卷(含答案),共15页。试卷主要包含了单选题,读图填空题等内容,欢迎下载使用。
这是一份甘肃省酒泉市2023-2024学年高一下学期7月期末考试 生物试题 Word版含答案,共7页。试卷主要包含了答题前,考生务必用直径0,本卷命题范围等内容,欢迎下载使用。

