


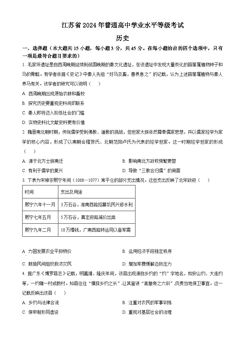
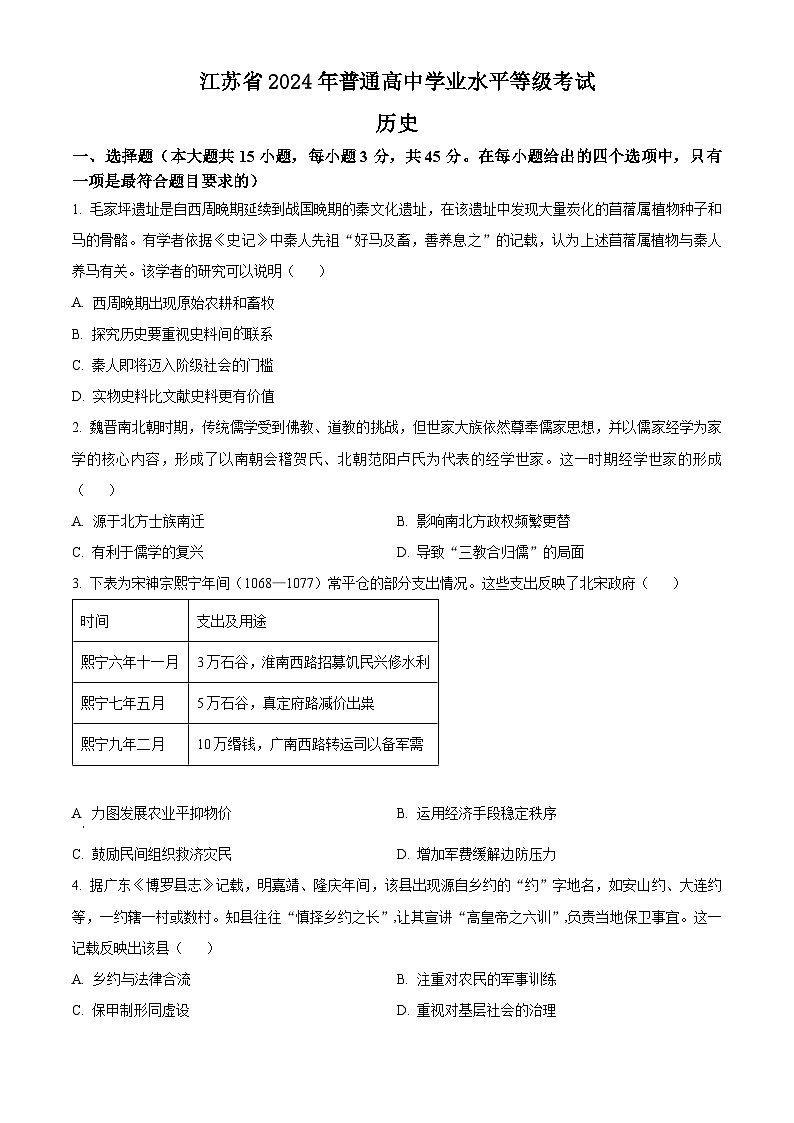
2024年新高考江苏卷历史高考真题解析(原卷+解析)
展开2021年高考全国乙卷文综历史高考真题及答案解析 (原卷+解析卷): 这是一份2021年高考全国乙卷文综历史高考真题及答案解析 (原卷+解析卷),文件包含2021年全国乙卷文综历史试题原卷版doc、2021年全国乙卷文综历史试题解析版doc等2份试卷配套教学资源,其中试卷共15页, 欢迎下载使用。
精编:2018年江苏卷历史高考真题及答案解析(原卷+解析卷): 这是一份精编:2018年江苏卷历史高考真题及答案解析(原卷+解析卷),文件包含精编2018年普通高等学校招生全国统一考试江苏卷及答案解析解析版doc、精编2018年普通高等学校招生全国统一考试江苏卷原卷doc等2份试卷配套教学资源,其中试卷共25页, 欢迎下载使用。
精编:2019年江苏卷历史高考真题及答案解析(原卷+解析卷): 这是一份精编:2019年江苏卷历史高考真题及答案解析(原卷+解析卷),文件包含精编2019年江苏高考文综历史试卷及答案解析解析版doc、精编2019年江苏高考文综历史试卷原卷doc等2份试卷配套教学资源,其中试卷共31页, 欢迎下载使用。