资料中包含下列文件,点击文件名可预览资料内容
还剩5页未读,
继续阅读
2024年山东省淄博市周村区中考二模生物试题(原卷版+解析版)
展开这是一份2024年山东省淄博市周村区中考二模生物试题(原卷版+解析版),文件包含2024年山东省淄博市周村区中考二模生物试题原卷版docx、2024年山东省淄博市周村区中考二模生物试题解析版docx等2份试卷配套教学资源,其中试卷共29页, 欢迎下载使用。
第I卷(选择题共18分)
一、选择题(本题包括18个小题,每小题1分,共18分。每小题只有一个选项符合题意)
1. 风吹麦浪,稻花飘香,夏蝉低吟,鸟儿浅唱……万千生物演绎着生命奇迹,诠释了强大而神秘的生命力量。下列选项中属于生物生命现象的是( )
A. 春日和煦B. 夏荷绽放C. 秋风送爽D. 冬雪飞舞
2. 生物的生活环境中各种因素都会影响其生存,下列现象与影响因素对应不正确的是( )
A. 雨水充足,五谷丰登——水
B. 人间四月芳菲尽,山寺桃花始盛开——温度
C. 橘生淮南则为橘,橘生淮北则为积——光照
D. 海洋的不同水层中分布着不同种类的藻类——光照
3. 观察如图,甲和乙是两类不同细胞的模式图,以下有关叙述正确的是( )
A. 甲和乙的细胞都具有细胞核、细胞质、细胞膜、细胞壁
B. 甲能够形成结缔组织,乙能够形成输导组织
C. 甲构成生物的结构层次是:甲→组织→系统→个体
D. 甲、乙细胞生命活动的控制中心都是细胞核
4. 将一株质量为20克的番茄幼苗栽种在光照等适宜生长的环境中,一段时间后植株达到400克。其增加的质量不可能来自( )
A. 土壤中的有机物B. 水
C. 土壤中的无机盐D. 二氧化碳
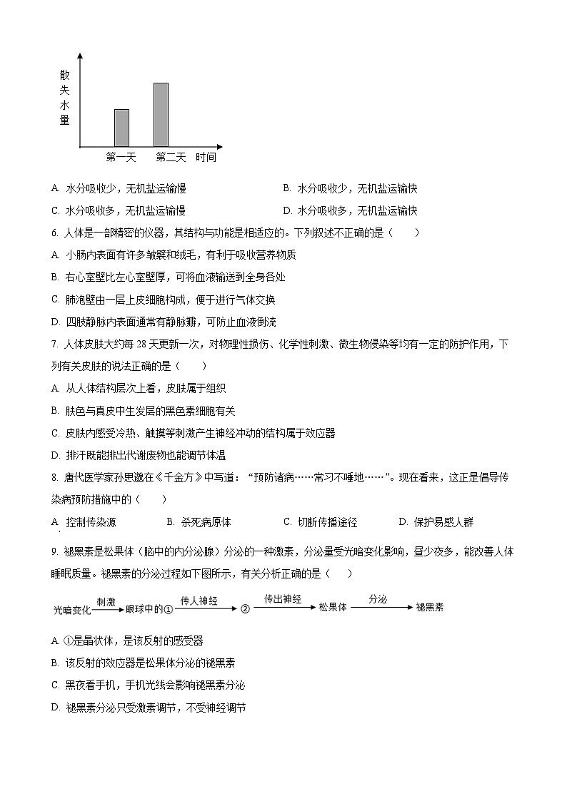
5. 某植株在前后两天通过蒸腾作用散失的水量如图所示。据图分析,与第一天相比,该植物第二天( )
A. 水分吸收少,无机盐运输慢B. 水分吸收少,无机盐运输快
C. 水分吸收多,无机盐运输慢D. 水分吸收多,无机盐运输快
6. 人体是一部精密的仪器,其结构与功能是相适应的。下列叙述不正确的是( )
A. 小肠内表面有许多皱襞和绒毛,有利于吸收营养物质
B. 右心室壁比左心室壁厚,可将血液输送到全身各处
C. 肺泡壁由一层上皮细胞构成,便于进行气体交换
D. 四肢静脉内表面通常有静脉瓣,可防止血液倒流
7. 人体皮肤大约每28天更新一次,对物理性损伤、化学性刺激、微生物侵染等均有一定的防护作用,下列有关皮肤的说法正确的是( )
A. 从人体结构层次上看,皮肤属于组织
B. 肤色与真皮中生发层的黑色素细胞有关
C. 皮肤内感受冷热、触摸等刺激产生神经冲动的结构属于效应器
D. 排汗既能排出代谢废物也能调节体温
8. 唐代医学家孙思邈在《千金方》中写道:“预防诸病……常习不唾地……”。现在看来,这正是倡导传染病预防措施中的( )
A 控制传染源B. 杀死病原体C. 切断传播途径D. 保护易感人群
9. 褪黑素是松果体(脑中的内分泌腺)分泌的一种激素,分泌量受光暗变化影响,昼少夜多,能改善人体睡眠质量。褪黑素的分泌过程如下图所示,有关分析正确的是( )
A. ①是晶状体,是该反射的感受器
B. 该反射的效应器是松果体分泌的褪黑素
C. 黑夜看手机,手机光线会影响褪黑素分泌
D. 褪黑素分泌只受激素调节,不受神经调节
10. “幸福的首要条件在于健康”。下列关于健康、免疫及急救的说法,不正确的是( )
A. 健康包含身体上、心理上及社会适应方面的良好状态
B. 分析图Ⅰ可知第二次注射疫苗后,体内产生抗体的速度加快
C. 第一次接种疫苗后,人体获得了抵抗病原体的持续免疫力
D. 三种血管血流速度如图Ⅱ所示,若乙受伤,应在伤口的近心端用止血带按压止血
11. 微生物是一个庞大的群体,广泛分布在我们周围。如图为各种微生物示意图,相关叙述合理的是( )
A. ①靠寄主细胞的遗传物质中的遗传信息,复制新的病毒
B. 荚膜是②的休眠体,对不良环境有较强的抵抗能力
C. 酿酒时,③必须有氧环境下产生酒精
D. ④的地下部分是纤细的菌丝,能够吸收水分和有机物
12. 若想探究酵母菌在有氧条件下是否产生二氧化碳,下列应选择的装置序号及顺序正确的是( )
(提示:NaOH溶液适于吸收空气中的二氧化碳)
A. c→b→aB. d→b→cC. c→a→bD. d→c→a
13. 下列关于四种野生动物的特征叙述正确的是( )
A. 中国林蛙幼体用鳃和皮肤呼吸
B 棕黑蝮蛇皮肤裸露,体温高而恒定
C. 中华秋沙鸭有气囊辅助肺呼吸
D. 白山羊的牙齿有门齿和犬齿的分化
14. 眼保健操中的“脚趾抓地”动作能刺激足部穴位,使眼睛周围的气血通畅,有助于预防近视。下列叙述错误的是( )
A. 关节囊使脚趾运动更灵活
B. 关节在抓地过程中起支点作用
C. 骨骼肌牵引骨绕关节运动,使脚趾抓地
D. 抓地动作的完成受神经系统的支配
15. 自古有“鸿雁传书”飞鸽传信”等传递信息的方式。下列相关叙述错误的是( )
A. “鸿雁、飞鸽”体表被覆羽毛,是恒温动物
B. “鸿雁传书、飞鸽传信”属于学习行为
C. 鸿雁、飞鸽传递信息的行为一旦形成,就不会改变
D. “鸿雁传书”“飞鸽传信”是建立在遗传因素基础上的行为
16. 如图是果蝇生殖细胞中的两条染色体上的部分基因分布示意图。下列相关说法正确的是( )
A. 果蝇朱红眼基因和白眼基因是成对的基因
B. 基因是成对存在的,且位于同一条染色体上
C. 图中标示了控制果蝇眼色的4个基因
D. 该生殖细胞为卵细胞
17. 下列生物的生殖方式实例中,属于有性生殖的是( )
①“试管婴儿”的诞生
②“克隆羊”的出现
③“脱毒土豆”的培育
④生产胰岛素“工程菌”的培育
⑤春种一粒粟,秋收万颗籽
⑥有心栽花花不开,无心插柳柳成荫
A. ②⑥B. ①⑤C. ③⑥D. ④⑥
18. 现在多姿多彩的生物界,是生物亿万年进化的结果。如图表示由a进化成几种古生物的进化历程及相互之间的亲缘关系(字母表示生物种类),相关推测错误的是( )
A. 图中最低等的生物是aB. a只是b、d、e的共同祖先
C. b和c的亲缘关系比b和e的更远D. c的化石一般不会出现在最古老的地层中
第Ⅱ卷(非选择题共27分)
二、非选择题(本题包括5个小题,共27分)
19. 生物圈是人类赖以生存和发展的家园。图一为生态系统的碳循环示意图,其中甲、乙、丙分别为该生态系统的组成成分,a、b、c是三种生物,1、2、3、4表示甲、乙、丙的某些生理过程;图二表示某海洋生态系统部分食物网示意图。请据图回答问题:
(1)图二中,要组成完整的生态系统还缺少______,在图一中,能分解有机物、释放能量的过程有______(填序号),图一中的食物链可以表示成______。
(2)该生态系统中,鲨鱼所在的营养级的能量最少,因为能量沿着食物链流动时会______。
(3)若将核污水排入海洋,不仅影响周围海域海洋生态系统的稳定性,也会给全球生态环境、生态安全乃至人类健康带来一定的影响,这说明______。
20. 小明同学参加了近期学校组织的全员体质监测,除了基本的跑、跳等项目外,还进行了血压、肺活量等测试。图1表示袖带加压法,图2中甲乙丙对应心脏三种状态,图3是血液流经小肠、骨骼肌等器官的过程示意图,①~⑥表示血管。请回答下列问题:
(1)临床上常用图1袖带加压法测量血压,此时袖带应该包裹在_____处(填血管名称)。图2中,心脏处于甲所示的生理状况时,心房和心室分别应处于_____状态。
(2)测定肺活量过程中要先尽力吸气再尽力吹气整个过程中膈肌的位置变化是_____。
(3)小明妈妈为他准备了丰富的早餐,有胡萝卜肉蒸包、鸡蛋、牛奶、水果等,这些食物所含的营养物质中能直接被吸收的物质有_____。
(4)图3的心脏四腔以及①~⑥所示结构中,流动脉血的有_____(填名称或序号)。
21. 近年来,得益于现代科技的助力,西瓜无论是口感还是甜度都有了很大的提升。阅读下面有关西瓜种植的资料,回答问题。
资料一:西瓜种植可采用大棚种植,不仅可以减少雨水、大风等自然灾害,设施内温度、湿度、病虫害等方面能够得到很好的控制。加上现代化的栽培技术如种子处理技术、天窗放风技术、水肥一体化技术、蜜蜂授粉技术等,使得西瓜产量大大增加。
资料二:西瓜的栽种一般分为爬地栽种和吊蔓栽种。爬地栽种是最常见的栽培方式,省时省工,如图1。吊蔓栽种属于立体种植,将西瓜藤蔓覆在支架上让西瓜挂起来长,这样种出来的西瓜产量更高,品质更好,如图2。
(1)西瓜是深受人们喜欢的一种水果,甜甜的西瓜汁主要来自西瓜果肉细胞中的______。
(2)西瓜播种前需要浸种,这是为种子萌发提供______。
(3)西瓜的需肥量大,水肥一体化的灌溉,同时满足了植物对于水和_______的需求。
(4)吊蔓栽种西瓜比爬地栽种西瓜的产量更高、品质更好的原因有_____(多选)。
A. 占地面积小,单位面积产量高B. 植物得到的光照更加充分
C. 通风好,有利于光合作用D. 植株易被害虫危害
(5)西瓜在结果时期,晚上要打开天窗通风,这样结出的西瓜会更甜,分析其原理。_________。
22. 家蚕起源于中国,是一种专以桑叶为食的寡食性昆虫。家蚕的性别决定方式为ZW型,雄蚕(ZZ)与雌蚕(ZW)相比,在生命力、桑叶利用率和吐丝结茧等方面具有更大的优势,因此选择性地调控家蚕的性别比例有助于促进蚕丝产业的发展。
(1)家蚕体细胞中染色体为56条,欲测定家蚕基因组序列,需对家蚕_____条染色体上DNA进行测序。
(2)家蚕取食湿桑叶后,会出现发育延缓、体重下降等现象,检测发现家蚕肠道内蛋白酶活性发生了如图1所示变化。据检测结果分析产生这一现象的原因是_____。
(3)为获得广食性(可食用多种植物)的家蚕,研究人员利用生物学方法改变家蚕控制寡食性的基因,并通过图2所示的杂交方案在其后代中选育出广食性家蚕。将寡食性家蚕与广食性家蚕进行杂交,实验过程及结果如图2所示。据此判断_____是隐性性状,其判断依据为_____。
(4)家蚕的体色多样,刚孵化的幼虫体色黑色对赤色为显性,且相关基因(B/b)只位于Z染色体上。研究发现,赤色个体在高温干燥(30℃,相对湿度60%)条件下胚胎致死。要想达到只孵化雄蚕的目的,我们可以选择体色分别为_____的雄蚕与雌蚕进行杂交产卵,并将卵放置于_____条件下进行孵化。
23. 细胞膜将细胞内部与外部环境隔开,对细胞有保护作用。细胞膜与半透膜具有一些相似的特性,如某些物质能通过,某些物质不能通过。鸡蛋的卵壳膜是一种半透膜,葡萄糖分子可以通过该半透膜,而淀粉不能通过。某生物兴趣小组用葡萄糖溶液、淀粉溶液、蒸馏水、碘液、尿糖试纸(遇葡萄糖会变色)、鸡蛋壳(上端开口、下端露出卵壳膜)、烧杯、滴管等实验材料和用具做了以下实验:
步骤一:将两个鸡蛋壳(上端开口、下端露出卵壳膜)放置在装有30mL蒸馏水的A、B两个烧杯中,让蒸馏水淹没下端露出的卵壳膜(如图)。
步骤二:取10mL葡萄糖溶液、10mL淀粉溶液分别加入到烧杯A和烧杯B的鸡蛋壳中,静置一段时间。
步骤三:取烧杯A中鸡蛋壳内外两侧①②处的液体用尿糖试纸检测,取烧杯B中鸡蛋壳内外两侧③④处的液体用碘液检测,观察颜色变化。
回答下列问题:
(1)本实验的目的是为了验证______。
(2)用尿糖试纸检测①处的液体,试纸______(填“变”或“不变”)色,检测②处的液体,试纸______(填“变”或“不变”)色;用碘液检测③处的液体,溶液______(填“变”或“不变”)成蓝色,检测④处的液体,溶液______(填“变”或“不变”)成蓝色。
(3)该兴趣小组通过查阅资料获知,维生素C也能通过半透膜,且加碘的淀粉溶液遇到维生素C后会褪色。为了验证维生素C能通过半透膜,该兴趣小组利用上图所示的装置继续进行实验。请补充完善实验方案:将30mL______加入烧杯中,并淹没下端露出的卵壳膜,再取10mL______加入到鸡蛋壳中,静置一段时间后,能观察到的实验现象是______。
相关试卷
2024年山东省淄博市沂源县中考二模生物试题(原卷版+解析版):
这是一份2024年山东省淄博市沂源县中考二模生物试题(原卷版+解析版),共30页。试卷主要包含了选择题,非选择题,单参等内容,欢迎下载使用。
2024年山东省淄博市周村区中考一模生物试题:
这是一份2024年山东省淄博市周村区中考一模生物试题,文件包含2024年山东省淄博市周村区中考一模生物试题pdf、8年级生物学试题答案202441docx等2份试卷配套教学资源,其中试卷共3页, 欢迎下载使用。
2023年山东省淄博市周村区中考生物二模试卷(含解析):
这是一份2023年山东省淄博市周村区中考生物二模试卷(含解析),共22页。试卷主要包含了选择题,简答题,实验探究题等内容,欢迎下载使用。

