





吉林省长春市高新区2023-2024学年七年级下学期期末考试生物试题(原卷版+解析版)
展开
这是一份吉林省长春市高新区2023-2024学年七年级下学期期末考试生物试题(原卷版+解析版),文件包含吉林省长春市高新区2023-2024学年七年级下学期期末考试生物试题原卷版docx、吉林省长春市高新区2023-2024学年七年级下学期期末考试生物试题解析版docx等2份试卷配套教学资源,其中试卷共28页, 欢迎下载使用。
一、选择题(本题包括20道小题,每小题只有1个正确答案,每题1分,共20分)
1. 进化论的建立者达尔文在仔细比较了人和现代类人猿的相似之处后,提出人类和现代类人猿的共同祖先是( )
A. 长臂猿B. 大猩猩C. 黑猩猩D. 森林古猿
【答案】D
【解析】
【分析】19世纪著名的进化论建立者是达尔文,他提出了人类与类人猿的共同祖先是森林古猿。
【详解】达尔文,英国生物学家,进化论的奠基人,在探究生物进化奥秘的过程中,具有重要贡献,认为人类和现代类人猿的共同祖先是森林古猿。
故选:D。
【点睛】注意查阅资料,了解相关的事迹,注意知识的积累。
2. 结合女性生殖系统示意图,判断下列与人的生殖和发育有关的叙述正确的是( )
A. 胚胎发育的场所是④B. ①能够分泌雌性激素
C. 精子和卵细胞结合的部位在③D. 胎儿与母体进行物质交换的器官是脐带
【答案】B
【解析】
【分析】女性生殖系统包括卵巢,输卵管,子宫,阴道等,题图中①卵巢、②输卵管、③子宫、④阴道。
【详解】A.人体胚胎发育的主要场所是③子宫,A错误。
B.①卵巢产生卵细胞,分泌雌性激素,是女性的主要生殖器官,B正确。
C.②输卵管是精子和卵细胞结合的场所,C错误。
D.胚胎在母体子宫内发育,通过胎盘和脐带从母体获得所需要营养物质和氧气;胎儿产生的二氧化碳等废物是通过胎盘经母体排出。胎儿和母体进行物质交换的结构是胎盘,D错误。
故选B。
3. 亲爱的同学们:你们正步入一生中最重要的生长发育时期-青春期。青春期的特点不包括( )
A. 身高突增B. 心脏和肺的功能增强
C. 神经系统刚开始发育D. 有强烈的独立意识
【答案】C
【解析】
【分析】青春期是一个生长和发育发生重要变化的时期,其中人体形态发育的显著特点是身高突增和体重增加;另外,神经系统和心、肺等器官的功能也显著增强;性发育和性成熟也是青春期的重要特征。因此,青春期是人一生中身体发育和智力发展的黄金时期。
【详解】AB.身高突增,心脏和肺等器官功能也明显增强,都是青春期身体发育的特点,AB不符合题意。
C.人一出生,神经系统就已经开始发育了,C符合题意。
D.青春期有了强烈的独立的意识、叛逆性,遇到挫折又有依赖性,渴望得到家长和老师的关怀,D不符合题意。
故选C。
4. 2023年6月4日,我国神舟十五号返回舱成功返回地球,结束为期半年在太空中的科学实验,能为航天员在太空中提供能量的一组营养物质是( )
A. 水和维生素B. 脂肪和无机盐C. 糖类和脂肪D. 糖类和维生素
【答案】C
【解析】
【分析】食物中营养物质分为能源物质(糖类、脂肪、蛋白质)和非能源物质(水、无机盐、维生素)。
【详解】糖类、脂肪、蛋白质都是组成细胞的主要物质,并能为生命活动提供能量。糖类是主要的供能物质,能为人体提供能量;蛋白质是构成人体细胞的基本物质,与人体的生长发育以及细胞的修复和更新有重要关系,也能提供少量的能量;脂肪是备用能源,一般存储在皮下备用;水、无机盐、维生素不能提供能量。可见,选项中能为航天员在太空中提供能量的一组营养物质是糖类和脂肪,C正确,ABD错误。
故选C。
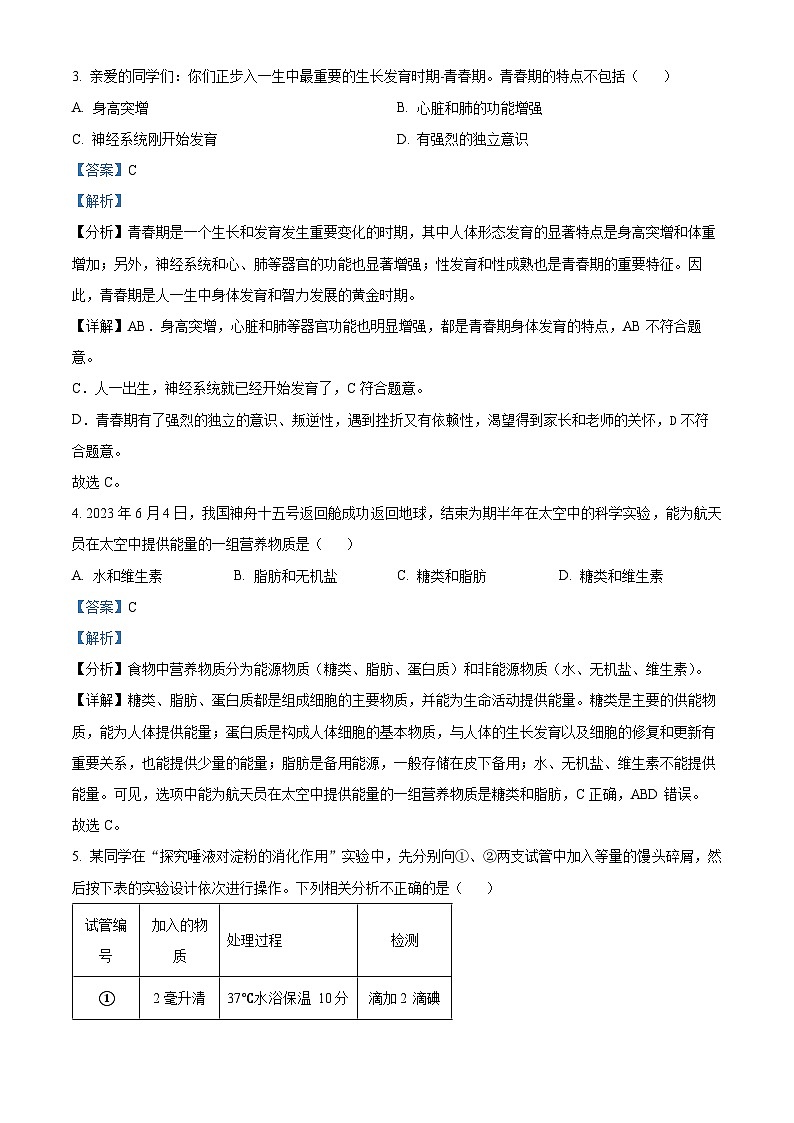
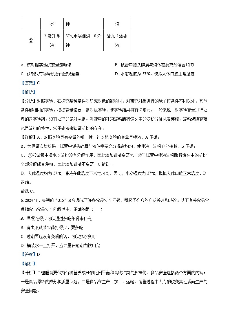
5. 某同学在“探究唾液对淀粉的消化作用”实验中,先分别向①、②两支试管中加入等量的馒头碎屑,然后按下表的实验设计依次进行操作。下列相关分析不正确的是( )
A. 该对照实验的变量是唾液B. 试管中馒头碎屑与液体需要充分混合均匀
C. 预期只有②号试管内出现蓝色D. 水浴温度为37℃,模拟人体口腔正常温度
【答案】C
【解析】
【分析】对照实验:在探究某种条件对研究对象的影响时,对研究对象进行的除了该条件不同以外,其他条件都相同的实验。根据变量设置一组对照实验,使实验结果具有说服力。一般来说,对实验变量进行处理的是实验组,没有处理的是对照组。唾液中的唾液淀粉酶将馒头中的淀粉分解成麦芽糖;淀粉遇碘变蓝色是淀粉的特性,常用碘液来验证淀粉的存在。
【详解】A.对照实验具有变量的唯一性,该对照实验的变量是唾液,A正确。
B.为保证实验效果,试管中馒头碎屑与液体需要充分混合均匀,使唾液与淀粉充分接触,B正确。
C.①号试管中清水对淀粉没有分解作用,因此滴加碘液变蓝色;②号试管中唾液淀粉酶将馒头中的淀粉全部分解成麦芽糖,因此滴加碘液不变蓝,C错误。
D.人体温度约为37℃,唾液在此温度下活性较高,因此,水浴温度为37℃,模拟人体口腔正常温度,D正确。
故选C。
6. 2024年,央视的“315”晚会曝光了许多食品安全问题,引起了公众的广泛关注和热议。以下有关食品合理膳食与食品安全的叙述中,正确的是( )
A. 早餐吃得少可以通过多吃午餐来补充
B. 有虫眼蔬菜农药打得少,要多吃
C. 过期面包没有变质的话,可以放心食用
D. 桶装水一旦打开,应尽量在短期内饮用完
【答案】D
【解析】
【分析】合理膳食要保持各种营养成分的比例平衡和食物种类的多样化。食品安全包括两个方面的内容:一是食品原料的成分和质量问题,二是食品在生产、加工、运输、销售过程中人为的改变其性质而生产的安全问题。
【详解】A.早餐是一日三餐中非常重要的一餐,不应少吃。即使早餐吃得少,也不应通过多吃午餐来补充,这样容易导致消化系统负担过重,且不利于营养均衡,A错误。
B.有虫眼的蔬菜不一定农药打得少,因为虫害可能发生在喷药前或者农药对某些害虫无效。可见,仅凭是否有虫眼判断农药残留量是不准确的,B错误。
C.过期面包没有变质,也可能存在细菌,食用可能导致食物中毒,C错误。
D.桶装水与外界隔绝,细菌不能进入,而桶装水一旦打开,空气中的细菌容易进入水中生长繁殖,因此应尽量在短期内使用完,D正确。
故选D。
7. 防控新冠肺炎、甲流等传染病的一个重要措施就是戴口罩,遮住口鼻,避免病毒通过呼吸道进入人体。下列关于呼吸道的说法,错误的是( )
A. 是气体进出肺的通道B. 包括鼻、咽、喉、气管、支气管
C. 能过滤空气中的全部有害物质D. 对空气的处理能力是有限的
【答案】C
【解析】
【分析】人体的呼吸系统包括呼吸道和肺,呼吸道包括鼻、咽、喉、气管和支气管。
【详解】A.呼吸道是是气体进出肺的通道,肺是气体交换的场所,是呼吸系统的主要器官,A不符合题意。
B.人体的呼吸系统包括呼吸道和肺,呼吸道包括鼻、咽、喉、气管和支气管,B不符合题意。
CD.呼吸道对空气的处理能力是有限的,并不能过滤空气中的全部有害物质,C符合题意、D不符合题意。
故选C。
8. 与吸入气体相比,呼气气体中含量减少的是( )
A. 氮气B. 二氧化碳C. 氧气D. 水蒸气
【答案】C
【解析】
【分析】细胞的呼吸作用利用了氧气,产生了二氧化碳。
【详解】人体吸入的气体通过肺泡与血液的气体交换,氧气进入进入血液,最终被组织细胞利用,同时组织细胞产生的二氧化碳,通过血液运输到肺部,通过气体交换进入肺泡,通过呼气排出体外,所以呼出气体与吸入气体相比,氧气含量减少,二氧化碳增加,C符合题意,ABD不符合题意。
故选C。
9. 某生物学习小组做了肺与外界气体交换的模拟实验,对其分析错误的是( )
A. 瓶内的气球模拟肺,手持的橡皮膜模拟膈B. 甲图表示呼气过程,膈顶部下降
C. 乙图表示吸气过程,膈肌收缩D. 若瓶内气球破损漏气,实验无法正常进行
【答案】B
【解析】
【分析】图示模拟了膈肌的收缩和舒张与呼吸运动的关系,甲图示表示膈肌舒张,膈顶上升,肺内气体排出,是呼气过程;乙图示表示膈肌收缩,膈顶下降,外界气体进入肺内,是吸气过程。
【详解】A.肺是气体交换的主要场所,是主要的呼吸器官;膈肌位于胸腔与腹腔之间,是机体重要的呼吸肌,占所有呼吸肌功能的60%~80%;因此,气球模拟肺,橡皮膜模拟膈肌,A正确。
B.甲图中,膈肌舒张,膈肌顶部上升,表示呼气过程,B错误。
C.乙图中,膈肌收缩,膈顶部下降,表示吸气过程,C正确。
D.如果气球破损漏气,或者罩口密封不严,结果会导致气球无法胀大或回缩,实验无法正常进行,D正确。
故选B。
10. 将一定量的人的血液放入装有抗凝剂的试管中,用离心机离心或者静置一段时间后,可以观察到血液有明显的分层现象如下图所示,下层C部分的功能是( )
A. 将病菌包围、吞噬B. 运输氧
C. 释放与血液凝固有关物质D. 运输、防御和保护
【答案】B
【解析】
【分析】将一定量的血液放入装有抗凝剂的试管中,用离心机离心或静置一段时间后,可以观察到血液有明显的分层现象。上层黄色透明的液体是A血浆,下层呈现深红色,是C红细胞,中间的白色物质是B白细胞和血小板。
【详解】由分析可知,血液由A血浆和血细胞组成,血细胞有C红细胞、B白细胞和血小板。C红细胞内富含血红蛋白,血红蛋白在氧浓度高的地方与氧结合,在氧浓度低的地方与氧分离,所以红细胞的功能是运输氧气;ACD不符合题意,B符合题意。
故选B
11. 我们看到手臂上的“青筋”和输血、输液时针刺入的血管都是( )
A. 动脉B. 静脉C. 毛细血管D. 主动脉
【答案】B
【解析】
【分析】人的血管分为动脉、静脉和毛细血管。
【详解】A.动脉是心脏发出的血管,负责将血液从心脏输送到身体各部分。动脉的管壁较厚,弹性大,管腔较小,血流速度快。但动脉一般位于身体较深的部位,不易从体表看到或摸到,且由于流速快、压力大,不适合作为输血、输液的血管,A不符合题意。
B.静脉是引导、输送血液返回心脏的血管。静脉的管壁较薄,弹性较小,管腔较大,血流速度较慢。有些静脉与动脉伴行,位于体表较浅的部位,如手臂上的“青筋”就是静脉。此外,由于静脉流速慢、压力小,且管壁较薄,易于刺入,因此常被选作输血、输液的血管,B符合题意。
C.毛细血管是连接小动脉和小静脉的血管,数量多、分布广、管壁极薄、口径很小、血流速度极慢。毛细血管是血液与组织细胞进行物质交换的场所,但由于其口径极小,不易被肉眼看到或针刺入,C不符合题意。
D.主动脉是体循环的动脉主干,直接发自左心室,是心脏泵出的血液流向全身各处的起始段。主动脉位于胸腔和腹腔内,是体内最大的动脉,不可能从体表看到或针刺入,D不符合题意。
故选B。
12. 如图是人体心脏结构模式图。下列相关叙述错误的是( )
A. 心肌收缩为血液循环提供动力B. 一次心跳包括了心脏的收缩与舒张过程
C. ac间、bd间的瓣膜可防止血液倒流D. b是左心室,血液流入d左心房
【答案】D
【解析】
【分析】图中,①上腔静脉,②主动脉,③肺动脉,④肺静脉;a右心房,b左心房,c右心室,d左心室。
【详解】A.心脏的壁主要由肌肉组织构成,能够收缩和舒张,推动血液在心脏和血管组成的管道中循环流动,是血液循环的动力器官,A正确。
B.一次心跳包括了心脏的收缩和舒张过程,分为心房收缩、心室收缩和全心舒张,B正确。
C.心房和心室之间的瓣膜叫房室瓣,它只能朝向心室开,保证血液只能从心房流向心室,因此,a右心房和c右心室间、b左心房和d左心室间有房室瓣,可防止血液倒流,C正确。
D.由上述分析和题图可知,b左心房的血液能够流入d左心室,D错误。
故选D。
13. 肾单位是形成尿液的基本单位,其部分结构如图所示。下列叙述正确的是( )
A. ①是肾小囊B. ②内的液体称为尿液
C. 经过③时,全部葡萄糖被重吸收D. 若尿液中出现血细胞,则说明③功能异常
【答案】C
【解析】
【分析】肾单位是肾脏的结构和功能单位,是形成尿液的基本单位。肾单位包括肾小体和肾小管。肾小体包括呈球状的肾小球和呈囊状包绕在肾小球外面的肾小囊,囊腔与肾小管相通。尿的形成要经过肾小球和肾小囊壁的滤过和肾小管的重吸收作用。图中:①肾小球、②肾小囊、③肾小管。
【详解】A.肾小球是毛细血管球,①是肾小球,A错误。
B.图中②是肾小囊,当血液流经肾小球时,除了血细胞和大分子的蛋白质外,血浆中的一部分水、无机盐、葡萄糖和尿素等物质,都可以经过肾小球滤过到肾小囊内,形成原尿,所以肾小囊中的液体是原尿,B错误。
C.图中③是肾小管,肾小管的重吸收作用吸收的是大部分的水、部分无机盐、全部的葡萄糖和氨基酸会被重吸收进入血液再次循环,其余的物质形成尿液进入肾盂,随后排出体外,C正确。
D.正常情况下肾小球不能过滤血细胞和大分子蛋白质,若①肾小球病变,肾小球的通透性增大,原本不能过滤的血细胞和大分子蛋白质进入了原尿;而肾小管又不重吸收血细胞和大分子蛋白质,因此尿液中会出现血细胞和大分子蛋白质,D错误。
故选C。
14. 人体每天形成原尿大约180升,而排出的尿液约1.5升是由于( )
A. 肾小球的过滤作用B. 肾小球的重吸收作用
C. 肾小管的过滤作用D. 肾小管的重吸收作用
【答案】D
【解析】
【分析】尿的形成要经过肾小球和肾小囊壁的滤过和肾小管的重吸收作用。
【详解】一个正常的成年人一昼夜产生的原尿约有180升,而每天排出的尿液量仅为1.5升,这主要是由于原尿流经肾小管时,对人体有用的一些物质如大部分的水、全部的葡萄糖和部分无机盐等被重新吸收进入血液。
故选D。
15. 人体生命活动中,会产生很多废物,下列途径不能排出废物是( )
A. 消化过程B. 呼吸过程C. 排汗过程D. 排尿过程
【答案】A
【解析】
【分析】排泄是指人体内细胞代谢的终产物如水、无机盐、尿素、二氧化碳等排出体外的过程。排泄的方式有排汗、呼气和排尿。
【详解】排泄的途径有三条:①二氧化碳和少量的水以气体的形式通过呼吸系统排出;②水、无机盐、尿素等废物以尿的形式通过泌尿系统排出;③水、无机盐和尿素以汗的形式通过皮肤排出。消化过程中排出的粪便是食物残渣,不属于排泄,A符合题意,BCD不符合题意。
故选A。
16. 生物体对外界刺激作出反应。下列生命现象中,不属于反射的是( )
A. 物体突然出现眼前会眨眼B. 海豚顶球表演
C. 小明躲开树上掉下来的树枝D. 草履虫游向食物
【答案】D
【解析】
【分析】反射是指人或动物通过神经系统对外界或内部的各种刺激所发生的有规律性的反应活动。反射必须有神经系统的参与,没有神经系统参与的生理活动就不是反射,反射包括简单反射和复杂反射。
【详解】ABC.选项中“物体突然出现眼前会眨眼”、“海豚顶球表演”、“小明躲开树上掉下来的树枝”,都是通过神经系统对外界刺激做出的有规律的反应活动,因此都属于反射,ABC不符合题意。
D.草履虫没有神经系统,因此“草履虫游向食物”是草履虫的应激性,不属于反射,D符合题意。
故选D。
17. 人体神经系统结构和功能的基本单位是( )
A. 神经纤维B. 神经元C. 反射弧D. 反射
【答案】B
【解析】
【分析】神经元(又叫神经细胞)是神经系统结构和功能的基本单位。神经元的基本结构包括细胞体和突起两部分,神经元的突起一般包括一条长而分支少的轴突和数条短而呈树枝状的树突,轴突以及套在外面的髓鞘叫神经纤维,神经纤维末端的细小分支叫神经末梢,神经末梢分布在全身各处,神经元的功能是受到刺激后能产生和传导兴奋。
【详解】A.神经纤维由神经元的轴突和长的树突以及包裹在轴突外的髓鞘构成,A不符合题意。
B.结合分析可知:人体神经系统结构和功能的基本单位是神经元,B符合题意。
C.神经调节的基本方式是反射,完成反射的结构基础是反射弧,反射弧通常由感受器、传入神经、神经中枢、传出神经、效应器组成,C不符合题意。
D.反射是指动物通过神经系统对各种刺激发生的有规律的反应,D不符合题意。
故选B。
18. 如图为人体膝跳反射神经冲动传导路径示意图,当感受器受到刺激时,下列叙述正确的是( )
A. 若只有a处受损,则无感觉,能完成反射
B. 若只有b处受损,则无感觉,能完成反射
C. 若只有c处受损,则无感觉,能完成反射
D. 若只有d处受损,则有感觉,不能完成反射
【答案】C
【解析】
【分析】反射活动的结构基础称为反射弧,包括感受器、a传入神经、神经中枢、b传出神经和效应器。
【详解】A.若只有a处传入神经受损,则无法向神经中枢传达兴奋,神经冲动不能沿上行的神经纤维传达到脑,因此不能产生感觉。由于反射弧不完整,因此也不能完成反射,A错误。
B.若只有b处传出神经受损,神经中枢能够接受传入神经传来的兴奋,神经冲动能沿上行的神经纤维传达到脑,因此能产生感觉。由于反射弧不完整,因此也不能完成反射,B错误。
C.若只有c处上行的神经纤维受损,神经中枢产生的神经冲动不能传达到脑,因此不能产生感觉。由于反射弧完整,因此能完成反射,C正确。
D.若只有d处下行的神经纤维受损,神经中枢产生的神经冲动能传达都脑,因此能产生感觉。由于反射弧完整,因此能完成反射,D错误。
故选C。
19. 下列反射中,属于人所特有的是( )
A. 排尿反射B. 眨眼反射C. 膝跳反射D. 谈虎色变
【答案】D
【解析】
【分析】(1)人和动物都能对具体刺激建立反射如简单反射和具体条件刺激的复杂反射,如常打针的小孩看到穿白衣服的护士就会哭,狗看见拿木棍的人会逃跑,表明人和动物都能对具体条件引起的刺激建立条件反射。
(2)人与动物最大的区别在于人类有特有的语言中枢,因此人类特有的反射是通过大脑皮层的语言中枢对抽象的语言文字、符号、特征建立的条件反射。
【详解】“排尿反射”、“眨眼反射”、“膝跳反射”,都是由具体条件刺激引起的反射,人和动物共有;“谈虎色变”,是通过大脑皮层的语言中枢形成的人类特有的反射,选项D符合题意。
【点睛】解答此类题目的关键是理解人类特有的条件反射的特点有语言中枢的参与的反射。
20. 习总书记用“眼睛”和“生命”为喻,强调推动形成绿色发展方式和生活方式。关于绿色发展,下列做法不正确的是( )
A. 骑自行车低碳绿色出行B. 为提高粮食产量,毁林开田
C. 将垃圾分类回收处理D. 严格控制各种污染物进入河流
【答案】B
【解析】
【分析】绿色发展是一种以环境保护为前提,以节能减排、循环经济、低碳生活为特征的发展模式,旨在实现经济发展与环境保护的双赢。
【详解】A.骑自行车低碳绿色出行是一种环保的出行方式,可以减少碳排放和空气污染,符合绿色发展的理念,A正确。
B.毁林开田的做法会导致生态破坏和生物多样性丧失,不符合绿色发展的理念,B错误。
C.将垃圾分类回收处理可以减少环境的污染,减少浪费,C正确。
D.严格控制各种污染物进入河流可以保护水资源,减少水污染,D正确。
故选B。
二、非选择题(本题包括6道小题,每空1分,共30分)
21. 图甲为“观察小鱼尾鳍内血液的流动”实验材料处理,图乙为显微镜观察到的视野图,图丙为人血的永久涂片视野图。请回答下列问题:
(1)图甲实验在选择活小鱼时,应选尾鳍色素_______的(填“多”或“少”),以利于观察。
(2)用湿纱布包住小鱼头部的鳃盖和躯干部,目的是_________________________。
(3)图乙中,若要将①处的血管,移到视野中央,则培养皿应向_________方移动。血管2是____________,从判断的依据是红细胞单行通过。
(4)图丙中,体积较大,数量比较少的细胞是__________(填序号)。
【答案】(1)少 (2)维持小鱼正常呼吸
(3) ①. 左上 ②. 毛细血管
(4)④
【解析】
【分析】用显微镜观察小鱼尾鳍时,判断小动脉、小静脉和毛细血管的依据是:从主干流向分支的血管是小动脉,血液流动的速度最快;由分支汇集而成的血管是小静脉,红细胞单行通过的是毛细血管,连通与最小的动脉和静脉之间。图中①是动脉,②是毛细血管,③是静脉,④是白细胞,⑤是红细胞,⑥是血浆。
【小问1详解】
用显微镜观察小鱼尾鳍内的血流情况时,为了便于观察,应选取尾鳍色素少的活鱼,若尾鳍的色素较深时,不易观察到红细胞单行通过的情况。
【小问2详解】
小鱼生活在水中,用鳃呼吸,来获得水中的溶解氧,因此在观察小鱼尾鳍内血液的流动的实验过程中,要用湿纱布包裹住小鱼头部的鳃盖和躯干部,并时常向纱布上滴加清水,目的是保持小鱼正常的呼吸。
【小问3详解】
显微镜视野中的物像是倒像,物像的移动方向与物体的移动方向相反。图乙中,若要将①处的血管,移到视野中央,则培养皿应向左上方移动。红细胞单行通过的是毛细血管,连通与最小的动脉和静脉之间,因此,血管2是毛细血管。
【小问4详解】
血细胞包括红细胞、白细胞和血小板,其中,白细胞最大,数量最少。图丙中,体积较大,数量比较少的细胞是④白细胞。
22. 近年来,紫外线对人类和动物生命活动的影响越来越受到关注。为探究紫外线照射对小白鼠体重的影响,实验小组进行了如下实验:
第一步:选取健康且体重相近的小白鼠20只,随机平均分为甲、乙、丙、丁四组,对每只小白鼠称重,计算并记录各组第1天的平均体重。
第二步:给每只小白鼠每天饲喂等量的食物和水,并置于相同且适宜的环境中饲养(饲养环境中紫外线忽略不计)。
第三步:对甲组不做处理,乙、丙、丁组每天分别用相同紫外线照射,时间分别设置为1 小时、3 小时、6小时。
第四步:第14天对每只小白鼠称重,并计算各组小白鼠体重的平均值及体重增长率,结果如下表:
回答下列问题:
(1)本实验探究的问题是________________________________,实验的变量是________。
(2)乙、丙、丁组的体重增长率与甲组相比均呈现的趋势是_______,结论是紫外线照射对小白鼠体重有影响,照射时间越长体重增长率越低。
(3)为尽量排除偶然因素对实验结果的影响、减小实验误差,本实验中采取了哪些具体操作?请举出1例:__________________。
(4)实验后,同学们推测每天用紫外线照射小白鼠9小时,其体重增长率会比照射6小时更低。为此实验小组进行了戊组实验,除每天用紫外线照射小白鼠9小时外,其他步骤均需要与上述实验相同,目的是________________ 。
【答案】(1) ①. 紫外线照射对小鼠体重有影响吗? (合理即可) ②. 紫外线照射、紫外线照射时间、紫外线
(2)下降/降低/减少/变少
(3)选用小白鼠20只/每组选用5 只/计算小鼠体重的平均值(合理即可)
(4)控制单一变量/遵循单一变量原则(合理即可)
【解析】
【分析】对照实验是在研究一种条件对研究对象的影响时,所进行的除了这种条件不同外,其他条件都相同的实验,这个不同的条件,就是唯一变量。 一般的对实验变量进行处理的,就是实验组,没有对实验变量进行处理的就是对照组。 为确保实验组、对照组实验结果的合理性,对影响实验的其他相关因素应设置均处于相同且理想状态,这样做的目的是控制单一变量,便于排除其它因素对实验结果的影响和干扰。
【小问1详解】
据题干“为探究紫外线照射对小白鼠体重的影响”,可知本实验探究的问题可以是紫外线照射对小鼠体重有影响吗? (合理即可);对照实验是在研究一种条件对研究对象的影响时,所进行的除了这种条件不同外,其他条件都相同的实验,这个不同的条件,就是唯一变量,本实验的变量是紫外线照射、紫外线照射时间或者紫外线。
【小问2详解】
由实验结果可知,四组体重增长率甲乙丙丁分别是28.17% 、27.06%、13.48%、1.65%,故乙、丙、丁组的体重增长率与甲组相比均呈现的趋势是减少,结论是紫外线照射对小白鼠体重有影响,照射时间越长体重增长率越低。
【小问3详解】
为确保实验组、对照组实验结果的合理性,对影响实验的其他相关因素应设置均处于相同且理想状态,这样做的目的是控制单一变量,便于排除其它因素对实验结果的影响和干扰。为尽量排除偶然因素对实验结果的影响、减小实验误差,本实验中采取了如下具体操作:选用小白鼠20只、每组选用5 只、计算小鼠体重的平均值合理即可。
【小问4详解】
一般的对实验变量进行处理的,就是实验组,没有对实验变量进行处理的就是对照组。 为确保实验组、对照组实验结果的合理性,对影响实验的其他相关因素应设置均处于相同且理想状态,这样做的目的是控制单一变量,便于排除其它因素对实验结果的影响和干扰。故为此实验小组进行了戊组实验,除每天用紫外线照射小白鼠9小时外,其他步骤均需要与上述实验相同,目的是控制单一变量。
23. 东北的火锅深受东北人的喜爱,牛肉、羊肉和面条等食物在火锅中涮熟之后,沾上麻酱调料,送入口中,唇齿留香。图甲为人体消化系统结构示意图,图乙为营养物质在消化道中消化的曲线图。请回答下列问题:
(1)牛肉、羊肉中富含蛋白质,图甲中能初步消化蛋白质的器官是__________(填序号)。图乙中________(填X、Y)曲线代表蛋白质的消化过程。
(2)牛肉、羊肉中也含有脂肪,脂肪最终被分解的场所在图甲中的[③]_________(填名称)中。
(3)面条中含有淀粉,在消化道内最终分解为_________。
(4)吃完火锅后,血糖含量会上升,这时需要胰岛分泌的________调节血糖。
【答案】(1) ①. ① ②. X
(2)小肠 (3)葡萄糖
(4)胰岛素
【解析】
【分析】分析图可知:图甲中,①胃、②胰腺、③小肠、④肝脏,⑤大肠。图乙中,C胃,D小肠,X曲线表示蛋白质的消化过程,Y曲线表示脂肪的消化过程。
【小问1详解】
蛋白质的消化开始于胃,在①胃中胃液对蛋白质进行初步消化,进入小肠后被肠液和胰液彻底分解成氨基酸。图乙中,X曲线从C胃开始下降,表示蛋白质的消化过程。
【小问2详解】
脂肪的消化开始于小肠,脂肪先被胆汁乳化成脂肪微粒,最后在③小肠中被肠液和胰液彻底分解成甘油和脂肪酸。
【小问3详解】
面条的主要成分是淀粉。淀粉在口腔中开始被消化,在唾液淀粉酶的作用下分解成麦芽糖,然后在小肠中在肠液和胰液的作用下被彻底分解成葡萄糖。
【小问4详解】
胰岛素是由胰岛分泌的,它的主要作用是调节糖的代谢,具体说,它能促进血糖合成糖原,加速血糖分解,从而降低血糖浓度。因此,吃完火锅后,血糖含量会上升,这时需要胰岛分泌的胰岛素调节血糖。
24. 《黄帝内经》中有“诸血皆归于心”,“经脉流行不止,环周不休”等论述,请结合图示回答问题:
(1)诸血皆归于心,心脏是一个主要由肌肉组成的中空器官。心脏四个腔中,壁最厚的是_______(填序号)。
(2)血液由C出发,流经血管____到达甲处,在甲处完成气体交换,再由血管2送回B这一循环途径称为_________。
(3)血液由D出发,在乙处完成物质交换后,血液变为_______血。
(4)某同学感冒引起扁桃体发炎,静脉注射药物到达扁桃体的过程中,最先到达心脏的________(填序号)。
【答案】(1)D (2) ①. 肺动脉 ②. 肺循环
(3)静脉 (4)A
【解析】
【分析】血液循环是指血液在心脏和全部血管所组成管道中进行的循环流动。根据血液流动的途径的不同,分为体循环和肺循环两部分:体循环的途径为:左心室→主动脉→组织周围毛细管→上、下腔静脉→右心房,血液由动脉血变成动脉血;肺循环:右心室→肺动脉→肺部毛细血管→肺静脉→左心房,血液由静脉血变成动脉血。
图中,A右心房,B左心房,C右心室,D左心室,1肺动脉,2肺静脉,3上下腔静脉,4主动脉。甲肺泡处毛细血管,乙全身组织细胞处毛细血管。
【小问1详解】
心脏壁越厚,肌肉越发达,收缩和舒张就越有力。心室的收缩把血液输送到全身的毛细血管或肺部的毛细血管,而心房的收缩只需要把血液送入心室。因此,与心室及心房各自所承担的功能相适应,心室的壁就比心房的壁厚。同样的道理,左心室的收缩把血液输送到全身,而右心室的收缩把血液输送到肺,二者相比,左心室输送血液的距离长,与此相适应,左心室的壁比右心室的壁厚。因此,心脏四个腔中,壁最厚的是D左心室。
【小问2详解】
肺循环:右心室→肺动脉→肺部毛细血管→肺静脉→左心房。可见,血液由C右心室出发,流经血管1肺动脉到达肺泡处毛细血管,与肺泡发生气体交换,再由2肺静脉送回B左心房,这一循环途径称为肺循环。
【小问3详解】
体循环的途径为:左心室→主动脉→组织周围毛细管→上、下腔静脉→右心房,通过体循环,动脉将富含养料和氧的血液送到身体各部分的毛细血管网,与组织细胞进行物质交换,将送来的养料和氧供细胞利用,同时把细胞产生的二氧化碳等代谢废物运走。这样,血液就由含氧丰富、颜色鲜红的动脉血变成了含氧较少、颜色暗红的静脉血。因此,血液由D左心室出发,经过体循环,在乙处完成物质交换后,血液变为静脉血。
【小问4详解】
通过静脉注射药物治疗急性扁桃体炎时,药物到扁桃体时经过的路线是:上肢静脉→上腔静脉→右心房→右心室→肺动脉→肺部毛细血管→肺静脉→左心房→左心室→主动脉→各级小动脉→扁桃体。所以,药物最先进入心脏的A右心房。
25. 在2024年世界泳联跳水世界杯比赛中,我国选手全红婵获得女子单人十米台冠军,高难度的动作和空中优美的姿态给观众带来了一场视觉盛宴。图甲为眼球的基本结构示意图,图乙为耳的组成示意图,图丙为脑的组成示意图。请结合下图回答问题:
(1)观看比赛时,图甲中能够感受光线的刺激并形成物像的结构是_________(填序号)。
(2)当颁奖环节国歌响起时,鼓舞人心,催人奋进。音乐声使④_________振动,该振动经听小骨传至内耳,刺激耳蜗内相应的感觉细胞,这些细胞就将声音信息通过听觉神经传给大脑一定区域产生听觉。
(3)在空中完成高难度动作需要很强的平衡能力,人体协调运动,维持身体平衡的结构是图丙中的__________(填字母)。人体运动主要受到__________系统的调节,但也受到激素调节的影响。
(4)作为青少年学生,应注意爱护眼睛、预防近视。在日常学习生活中,我们可以采取哪些措施保护视力?至少说出一点。_______________________。
【答案】(1)② (2)鼓膜
(3) ①. ⑧ ②. 神经
(4)做眼保健操(合理即可)
【解析】
【分析】图甲中,①晶状体、②视网膜、③视神经。图乙中,④鼓膜、⑤耳蜗。图丙中,⑥大脑、⑦脑干、⑧小脑。
【小问1详解】
眼球中的视网膜,为一层柔软而透明的膜,紧贴在脉络膜内面,有感受光刺激的作用。视网膜上的感光细胞能够把物体的色彩、亮度等信息转化为神经冲动。故图甲中能够感受光线的刺激并形成物像的结构是②视网膜。
【小问2详解】
听觉的形成过程大致是:外界音乐产生的声波,经过外耳道传到鼓膜,引起鼓膜的振动,鼓膜的振动通过听小骨传到内耳.刺激了耳蜗内对声波敏感的感觉细胞,这些细胞就将声音信息通过听觉神经传给大脑的一定区域,人就产生了听觉。
【小问3详解】
小脑的主要功能是使运动协调、准确,维持身体的平衡。人的调节方式主要两种:神经调节和激素调节。在人体内,体液调节和神经调节的作用是相互联系、相互影响的,人体在神经—体液的调节下,才能够更好地适应环境的变化。因此,在空中完成高难度动作需要很强的平衡能力。人体协调运动,维持身体平衡的结构是图乙中的B小脑。人体运动除了受到神经系统的调节外,还会受到激素调节的影响。
【小问4详解】
预防近视做到:“三要”和“五不”。“三要”是:①读书写字的姿势要正确;②看书写字40分钟后要到室外活动或向远处眺望一会儿 ;③要认真做眼保健操,所按穴位要准确。“五不”是:①不要在暗弱光线下和直射的阳光下看书写字;②不要躺在床上、在公共汽车上或走路时看书;③不要看字体过小、字行过密、字迹印刷不清的读物;④做作业不要用淡色铅笔;⑤看电视时间不要太久。作为中学生可以这样做:不在强光下看书,不在弱光下看书,不长时间近距离看电视,不长时间看电脑、玩手机等等。
26. 火灾是严重危害人类生命安全、影响国家经济发展的灾害之一。火灾主要致死原因有:吸入高温有毒气体、缺氧、热力灼伤、烧伤等。
资料一:据统计,在火灾中有50%以上的人是因为吸入了可燃物燃烧时释放的毒气和烟雾而死亡的。其中的有毒气体主要以一氧化碳为主。火灾发生时,烟尘中的烟雾颗粒不仅能造成呼吸道阻塞,还会导致人们在逃跑时看不清逃生路线而耽误撤离。
资料二:火灾现场的温度高达几百至一千摄氏度以上,火焰或热气流会大面积损伤皮肤,不仅使机体的免疫功能遭到破坏,还可导致多器官功能衰竭而致人死亡。严重烧伤病人体内的微血管通透性增加,会令烧伤部位蒸发的水分增加。严重时,机体可发生低血容量性休克。
(1)根据资料一分析,呼吸道使到达肺部的气体温暖、湿润和________的功能受到了火灾的影响。
(2)若一氧化碳经过呼吸道进入肺,再经肺泡壁和毛细血管壁进入血液,会先与红细胞中的血红蛋白结合,从而阻止____与血红蛋白的结合和运输,最终使全身各处组织细胞中的_________进行的呼吸作用减弱,无法满足机体生命活动对能量的需求。
(3)根据资料二划线部分分析,严重烧伤病人有针对性的成分输血,即主要输入血液中的______进行治疗,以降低输血不良反应的发生率,也避免了血液的浪费。
(4)发生火灾时应采取正确的灭火或逃生方法。下列做法不可行的是: (填字母)
A. 在浓烟中逃生时用湿毛巾捂住口鼻
B. 在浓烟中乘坐电梯快速下楼
C. 用浸湿的棉被裹在身上
D. 用湿布堵住门缝,避免烟雾进入室内
【答案】(1)清洁 (2) ①. 氧/氧气 ②. 线粒体
(3)血浆 (4)B
【解析】
【分析】(1)人体呼吸系统是由呼吸道和肺组成,其中呼吸道是气体进出肺的通道,肺是呼吸系统的主要器官,是进行气体交换的主要场所。
(2)血液由血浆和血细胞构成,血细胞包括红细胞、白细胞和血小板。
【小问1详解】
呼吸系统由呼吸道和肺组成,呼吸道包括:鼻、咽、喉、气管、支气管,是气体进出肺的通道,有清洁、湿润、温暖吸入的空气的作用。根据资料—分析,呼吸道使到达师部的气体温嗳、湿润和清洁的功能受到了火灾的影响。
【小问2详解】
肺泡数量多,肺泡外包绕着丰富的毛细血管,因此发生火灾时,可燃物燃烧释放的一氧化碳经过呼吸道进入肺,再经肺泡壁和毛细血管壁进入血液,会先与红细胞中的血红蛋白结合,从而阻止氧气与血红蛋白的结合,最终使各处组织细胞中的线粒体进行的呼吸作用减弱,无法满足机体生命活动对能量的需求。
【小问3详解】
根据资料二划线部分分析,大面积烧伤病人早期伤口会有大量体液渗出,患者丢失的主要是血浆,故可以通过有针对性的成分输血,即主要输入血液中的血浆以及时补充烧伤病人的体液,以降低输血不良反应的发生率,也避免了血液的浪费。
【小问4详解】
当发生火灾等紧急情况时,我们要采取正确的措施自救、逃生。在浓烟中逃生时用湿毛巾捂住口鼻,用浸湿的棉被裹在身上,避免皮肤灼伤,用湿布堵住门缝,避免烟雾进入室内都可行;但在浓烟中乘坐电梯快速下楼,很可能会被浓烟毒气熏呛而窒息死亡,此做法不可行,因此,ACD是可行的,B是不可行的。
故选B。试管编号
加入的物质
处理过程
检测
①
2毫升清水
37℃水浴保温 10分钟
滴加2 滴碘液
②
2 毫升唾液
37℃水浴保温 10分钟
滴加2滴碘液
组别
第1天平均体重(克)
第14天平均体重(克)
体重增长率 (%)
甲组
18.32
23.48
28.17
乙组
17.00
21.60
27.06
丙组
17.66
20.04
13.48
丁组
21.84
22.20
1.65
空气中氧气含量
人体症状
正常情况下21%
正常
降至10%到12%
人会开始呕吐、体力不支、意识模糊
降至6%至8%
丧失知觉、昏倒、在6-8分钟内, 因缺氧而死亡
相关试卷
这是一份吉林省长春市净月高新区2023-2024学年七年级下学期期末生物试卷,共22页。试卷主要包含了选择题,非选择题等内容,欢迎下载使用。
这是一份吉林省长春市德惠市2023-2024学年七年级下学期期中生物试题(原卷版+解析版),文件包含吉林省长春市德惠市2023-2024学年七年级下学期期中生物试题原卷版docx、吉林省长春市德惠市2023-2024学年七年级下学期期中生物试题解析版docx等2份试卷配套教学资源,其中试卷共25页, 欢迎下载使用。
这是一份2024年吉林省长春市中考一模生物试题(原卷版+解析版),文件包含2024年吉林省长春市中考一模生物试题原卷版docx、2024年吉林省长春市中考一模生物试题解析版docx等2份试卷配套教学资源,其中试卷共29页, 欢迎下载使用。