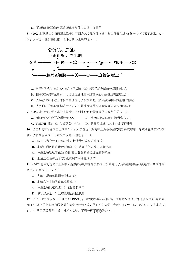
[生物]2021~2023北京重点校高三上学期期中生物真题分类汇编:体液调节章节综合
展开[生物]2024北京重点校高二上学期期末生物真题分类汇编:体液调节章节综合: 这是一份[生物]2024北京重点校高二上学期期末生物真题分类汇编:体液调节章节综合,共26页。
[生物]2023北京重点校高二上学期期中生物真题分类汇编:体液调节章节综合(单选题)1: 这是一份[生物]2023北京重点校高二上学期期中生物真题分类汇编:体液调节章节综合(单选题)1,文件包含生物2023北京重点校高二上学期期中生物真题分类汇编体液调节章节综合单选题1docx、生物2023北京重点校高二上学期期中生物真题分类汇编体液调节章节综合单选题1docx、生物2023北京重点校高二上学期期中生物真题分类汇编体液调节章节综合单选题1pdf、生物2023北京重点校高二上学期期中生物真题分类汇编体液调节章节综合单选题1pdf等4份试卷配套教学资源,其中试卷共104页, 欢迎下载使用。
[生物]2021~2023北京重点校高三上学期期中生物真题分类汇编:体液调节与神经调节的关系: 这是一份[生物]2021~2023北京重点校高三上学期期中生物真题分类汇编:体液调节与神经调节的关系,文件包含生物2021~2023北京重点校高三上学期期中生物真题分类汇编体液调节与神经调节的关系docx、生物2021~2023北京重点校高三上学期期中生物真题分类汇编体液调节与神经调节的关系docx、生物2021~2023北京重点校高三上学期期中生物真题分类汇编体液调节与神经调节的关系pdf、生物2021~2023北京重点校高三上学期期中生物真题分类汇编体液调节与神经调节的关系pdf等4份试卷配套教学资源,其中试卷共44页, 欢迎下载使用。

