


云南省曲靖市2023-2024学年七年级下学期期末生物学试题(解析版)
展开
这是一份云南省曲靖市2023-2024学年七年级下学期期末生物学试题(解析版),共28页。试卷主要包含了本卷为生物试题卷等内容,欢迎下载使用。
(全卷两个大题,共36个小题,共8页,满分100分)
注意事项:
1.地理与生物学合场考试,考试时间共计150分钟。同时发卷(卡)。考试结束后,分学科交回答题卡。
2.本卷为生物试题卷。考生解题作答必须在生物答题卡上。答案书写在生物答题卡相应位置上,在试题卷、草稿纸上作答无效。
第Ⅰ卷(选择题,共60分)
一、选择题(本大题共30小题,每小题2分,共60分。在每小题给出的四个选项中,只有一项是符合题目要求的)
1. 现存类人猿包括猩猩、大猩猩、黑猩猩、长臂猿四种。下列说法正确的是( )
A. 人类和现代类人猿有着共同的祖先森林古猿
B. 现代类人猿与人类的唯一区别是它没有语言
C. 现存类人猿是人类的祖先
D. 北京猿人和人类有许多相近的特征,是现代类人猿的祖先
【答案】A
【解析】
【分析】现代类人猿和人类的共同祖先是森林古猿。现代类人猿包括:大猩猩、黑猩猩、长臂猿和猩猩。
【详解】现代类人猿和人类的共同祖先是森林古猿。在距今1200多万年前,森林古猿广泛分布于非、亚、欧地区,尤其是非洲的热带丛林,森林古猿的一支是现代类人猿,以树栖生活为主,另一支却由于环境的改变慢慢的进化成了人类,可见人类和类人猿的关系最近,是近亲,它们有共同的原始祖先是森林古猿。现代类人猿与人类的区别有:运动方式不同、大脑发育程度不同、制造和使用工具的能力不同。因为人类会制造和使用工具,且知道用火烧烤食物来吃,改善了身体的营养,有利于脑的发育,因此人类形成了语言,A正确,B、C、D错误。
故选A。
2. 人体生殖系统是人类繁殖后代和分泌性激素维持第二性征的器官总称,下列结构中能产生生殖细胞的是( )
A. 睾丸和子宫B. 输卵管和输精管
C. 阴道和前列腺D. 睾丸和卵巢
【答案】D
【解析】
【分析】女性的生殖系统包括卵巢,输卵管,子宫,阴道等器官,其中主要的性器官是卵巢,能产生卵细胞和分泌雌性激素;男性生殖系统包括睾丸、附睾、输精管、精囊腺、阴茎和阴囊等器官,睾丸是男性的主要性器官,能产生精子和分泌雄性激素。
【详解】A.睾丸的功能是产生精子,并能分泌雄性激素;子宫是胚胎和胎儿发育的场所,故A不符合题意。
B.输卵管能输送卵细胞,是受精的场所;输精管主要是输送精子,故B不符合题意。
C.阴道是精子进入和胎儿产出的通道;前列腺能分泌黏液,是精液的主要组成部分,故C不符合题意。
D.睾丸的功能是产生精子,并能分泌雄性激素;卵巢能产生卵细胞,分泌雌性激素,故D符合题意。
故选D。
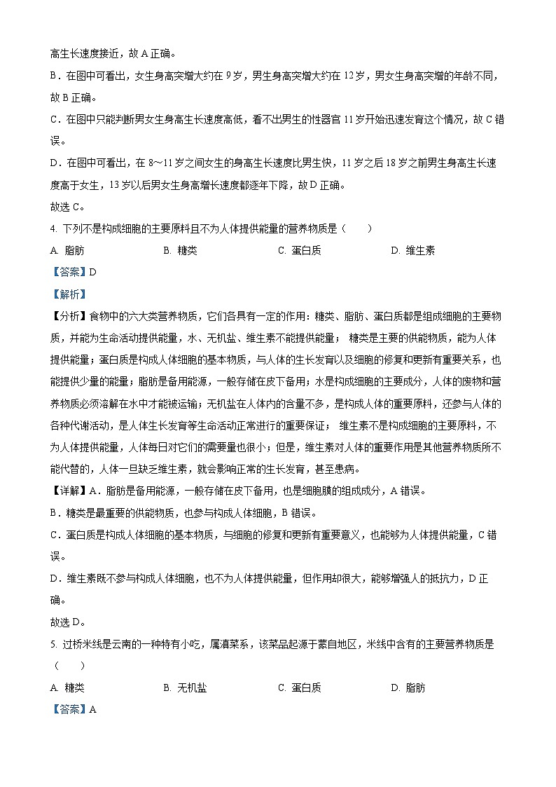
3. 下图为某地男女生身高生长速度曲线图,从该图中不能得出的观点是( )
A. 男女生在7—8岁之间生长速度接近
B. 男女生身高突增的年龄不同
C. 男生的性器官11岁开始迅速发育
D. 13岁以后男女生身高增长速度都逐年下降
【答案】C
【解析】
【分析】从图中可以看出不论男孩还是女孩在青春期之前(即7~8岁之前)身高增长都比较缓慢,但在进入青春期以后,女孩约在9~11岁,男孩约在11~13岁,身高突增,男孩一般比女孩晚1~2年。
【详解】A.从图中可看出,不论男生还是女生在7~8岁之间身高增长速度大约都为5.5厘米,男女生身高生长速度接近,故A正确。
B.在图中可看出,女生身高突增大约在9岁,男生身高突增大约在12岁,男女生身高突增的年龄不同,故B正确。
C.在图中只能判断男女生身高生长速度高低,看不出男生的性器官11岁开始迅速发育这个情况,故C错误。
D.在图中可看出,在8~11岁之间女生的身高生长速度比男生快,11岁之后18岁之前男生身高生长速度高于女生,13岁以后男女生身高增长速度都逐年下降,故D正确。
故选C。
4. 下列不是构成细胞的主要原料且不为人体提供能量的营养物质是( )
A. 脂肪B. 糖类C. 蛋白质D. 维生素
【答案】D
【解析】
【分析】食物中的六大类营养物质,它们各具有一定的作用:糖类、脂肪、蛋白质都是组成细胞的主要物质,并能为生命活动提供能量,水、无机盐、维生素不能提供能量; 糖类是主要的供能物质,能为人体提供能量;蛋白质是构成人体细胞的基本物质,与人体的生长发育以及细胞的修复和更新有重要关系,也能提供少量的能量;脂肪是备用能源,一般存储在皮下备用;水是构成细胞的主要成分,人体的废物和营养物质必须溶解在水中才能被运输;无机盐在人体内的含量不多,是构成人体的重要原料,还参与人体的各种代谢活动,是人体生长发育等生命活动正常进行的重要保证; 维生素不是构成细胞的主要原料,不为人体提供能量,人体每日对它们的需要量也很小;但是,维生素对人体的重要作用是其他营养物质所不能代替的,人体一旦缺乏维生素,就会影响正常的生长发育,甚至患病。
【详解】A.脂肪是备用能源,一般存储在皮下备用,也是细胞膜的组成成分,A错误。
B.糖类是最重要的供能物质,也参与构成人体细胞,B错误。
C.蛋白质是构成人体细胞的基本物质,与细胞的修复和更新有重要意义,也能够为人体提供能量,C错误。
D.维生素既不参与构成人体细胞,也不为人体提供能量,但作用却很大,能够增强人的抵抗力,D正确。
故选D。
5. 过桥米线是云南的一种特有小吃,属滇菜系,该菜品起源于蒙自地区,米线中含有的主要营养物质是( )
A. 糖类B. 无机盐C. 蛋白质D. 脂肪
【答案】A
【解析】
【分析】食物中含有糖类、脂肪、蛋白质、水、无机盐和维生素等六大营养物质。
【详解】米线的主要成分是淀粉,因此含有的主要营养物质是糖类,故A正确。
故选A。
6. 下图中的曲线分别表示三种营养物质在消化道内的消化情况,丙这种物质是( )
A. 淀粉B. 脂肪C. 蛋白质D. 维生素
【答案】C
【解析】
【分析】食物中主要的营养物质是糖类、蛋白质、脂肪、水、无机盐、维生素等;
【详解】 营养物质进入消化道的先后顺序是:口腔、咽、食道、胃、小肠、大肠和肛门; 由图可知,淀粉是在口腔内被初步消化, 在小肠内被最终消化,所以曲线甲是淀粉的消化; 由图可知,脂肪只能在小肠内被消化,所以曲线乙是脂肪的消化。 由图可知,蛋白质是在胃中被初步消化,在小肠内被最终消化,所以曲线丙是蛋白质的消化;C符合题意,ACD不符合题意。
故选C。
7. 下列营养物质中可以不经过消化就能被吸收的是( )
①葡萄糖②大分子蛋白质③维生素④食用油⑤水
A. ①②③B. ②③④C. ①③⑤D. ①②⑤
【答案】C
【解析】
【分析】人体所需的营养物质主要有有机物和无机物两大类。淀粉、脂肪、蛋白质等必须经过消化才能被人体吸收,水、无机盐、维生素是小分子的物质,不需要经过消化,可以被人体直接吸收。
【详解】A.②大分子蛋白质需要在胃中被分解多肽,然后在小肠中被分解为小分子氨基酸后人体才可吸收,故A错误。
B.④食用油需在小肠中被分解为甘油和脂肪酸后人体才能吸收,故B错误。
C.葡萄糖是小分子有机物,人体可直接吸收,维生素和水人体无需消化可直接吸收,故C正确。
D.②大分子蛋白质要在胃中被分解为多肽,然后在小肠中被分解为小分子氨基酸后人体才可吸收,故D错误。
故选C。
8. 食品安全指食品无毒、无害,符合应当有的营养要求,对人体健康不造成任何急性、亚急性或者慢性危害,生活中的以下做法有可能出现食品安全问题的是( )
A. 在冰箱放置时间超过3天的熟食,最好不要再食用
B. 打开包装的盒装牛奶,应在12小时内喝完
C. 不购买没有检疫合格证明或者标志的肉类
D. 云南是野生菌王国,采回来的野生菌只要完全烹制熟透就可以食用
【答案】D
【解析】
【分析】食品安全指食品无毒、无害,符合应当有的营养要求,对人体健康不造成任何急性、亚急性或者慢性危害。
【详解】A.随着时间的推移,即使在冷藏条件下,食物中的细菌也可能增长到引起食物中毒的水平,因此建议在冰箱放置时间超过3天的熟食,最好不要再食用,故A不符合题意。
B.打开了包装的盒装牛奶、饮料等,会与空气接触,容易漂浮进去细菌或真菌,所以应在12小时内尽快喝完,不要在常温下久放,故B不符合题意。
C.买肉时应看是否盖有检疫部门的印章,买有检疫合格证明或者标志的肉类才不会出现食品安全问题,故C不符合题意。
D.虽然完全烹制熟透的野生菌可以杀死大部分有害微生物,降低食用风险,但是并不是所有野生菌都适合食用,有些野生菌即使烹制熟透也可能含有毒素,因此不能简单的认为只要完全烹制熟透就可以安全食用采回来的野生菌,故D符合题意。
故选D。
9. 某中学校运会期间,学校食堂为师生准备了丰富的食物。以下是几位参加运动会的同学给自己搭配的午餐,其中比较科学的是( )
A. 小米粥、素包子、素炒白菜、青椒土豆丝
B. 油炸排骨、素炒白菜、炒鸡蛋、麻辣豆腐
C. 白米饭、酱爆鸡丁、清蒸火腿、红烧鱼
D. 馒头、红烧鱼、素炒白菜、排骨炖莲藕
【答案】D
【解析】
【分析】合理营养是指全面而平衡的营养。“全面”是指摄取的营养素种类要齐全;“平衡”是指摄取各种营养素的量要合适,与身体的需要要保持平衡。根据平衡膳食宝塔,均衡的摄取五类食物。
【详解】A.小米粥、素包子主要含有糖类,素炒白菜、青椒土豆丝主要含有糖类、脂肪、维生素,缺少蛋白质等,营养不全面,因此午餐搭配不科学,故A不符合题意。
B.油炸排骨、素炒白菜、炒鸡蛋、麻辣豆腐主要含有蛋白质、脂肪、无机盐和维生素,缺少糖类等,营养不全面,因此午餐搭配不科学,故A不符合题意。
C.白米饭主要含有糖类,酱爆鸡丁、清蒸火腿、红烧鱼含有蛋白质、脂肪,缺少无机盐和维生素,营养不全面,因此午餐搭配不科学,故C不符合题意
D.馒头含主要有糖类,红烧鱼、素炒白菜、排骨炖莲藕含有蛋白质、脂肪、无机盐和维生素,营养全面,因此午餐搭配比较科学,故D符合题意。
故选D。
10. 呼吸道是气体进出肺的通道,下列有关叙述不正确的是( )
A. 咽既属于消化道又属于呼吸道
B. 哮喘时气体进出肺的通道变窄,出现呼吸困难
C. 通过呼吸道对空气的处理,人体可完全避免空气中有害物的危害
D. 鼻腔和气管内均有黏膜分布,可以分泌黏液粘住灰尘
【答案】C
【解析】
【分析】呼吸系统的组成包括呼吸道和肺两部分,呼吸道包括鼻、咽、喉、气管、支气管,是呼吸的通道,肺是气体交换的主要场所。
【详解】A.消化道包括口腔、咽、食道、胃、小肠、大肠、肛门,呼吸道包括鼻、咽、喉、气管、支气管,因此咽既属于消化道又属于呼吸道,故A正确。
B.哮喘是支气管感染或者或者过敏引起的一种疾病,常由于吸入花粉、灰尘等物质引起;患哮喘时,由于气体进出肺的通道变窄,会出现呼吸困难,故B正确。
C.呼吸道能够对吸入的气体进行一定的处理,但是这种处理能力是有一定限度的,不能完全清除空气中的所有有害物质,因此人体不能完全避免空气中有害物的危害,故C错误。
D. 鼻腔和气管内均有黏膜分布,可以分泌黏液粘住灰尘,起到清洁空气的作用,故D正确。
故选C。
11. 某同学边吃饭边说笑引起了剧烈咳嗽,其最可能的原因是( )
A. 吞咽时会厌软骨未及时盖住喉口
B. 食物堵住了咽
C. 食物具有刺激性
D. 食物进入了肺
【答案】A
【解析】
【分析】消化系统包括消化道和消化腺.消化道包括口腔、咽、食道、胃、小肠、大肠、肛门。呼吸系统的组成包括呼吸道和肺两部分。呼吸道包括鼻腔、咽、喉、气管、支气管,是呼吸的通道。所以咽既是呼吸的通道,也是食物进入的通道。
【详解】鼻吸入的空气和经咀嚼的食物都会经过咽,之后各走各路,空气会进入气管,食物则会进入食道(气管位于食道的前面),这是由咽喉下方的会厌软骨所决定的。当我们吸气时,会厌软骨静止不动,让空气进入气管;当我们吞咽时,一方面软颚会向后延伸,阻止食物进入鼻腔;另一方面喉的上升,令会厌软骨像门一样,将气管喉覆盖,令食物进入食道。由此可知,人边吃饭边说笑,吞咽时会厌软骨因来不及盖住喉口使食物进入气管,引起剧烈咳嗽,A符合题意,BCD不符合题意。
故选A。
12. 膈肌位于胸腔与腹腔之间,是机体重要的呼吸肌,占所有呼吸肌功能的60%~80%。下图是模拟膈肌运动的示意图,相关叙述正确的是( )
A. 甲图演示吸气,膈肌舒张
B. 乙图演示呼气,膈肌收缩
C. 甲图演示呼气,膈肌舒张
D. 乙图演示吸气,膈肌舒张
【答案】C
【解析】
【分析】呼吸运动是指胸廓有节律的扩大和缩小,包括吸气运动和呼气运动。呼吸运动与呼吸肌(肋间肌和膈肌)的收缩和舒张有关。
【详解】吸气时,膈肌与肋间肌收缩,引起胸腔前后、左右及上下径均增大,膈肌顶部下降,胸廓的容积扩大,肺随之扩张,造成肺内气压减小,小于外界大气压,外界气体进入肺内,形成主动的吸气运动;呼气时,当膈肌和肋间外肌舒张时,肋骨与胸骨因本身重力及弹性而回位,膈肌顶部升高,结果胸廓容积缩小,肺也随之回缩,造成肺内气压大于外界气压,肺内气体排出肺,形成被动的呼气运动。甲图中膈肌顶部上升,肺缩小,表示呼气,此时膈肌舒张;乙图中膈肌顶部下降,肺扩张,表示吸气,此时膈肌收缩,故C符合题意,ABD不符合题意。
故选C。
13. 下表是测量人体肺活量时,测量了3次所获得的不同数据,还应如何处理这3组数据( )
A 取最大数B. 取最小数
C. 取平均数D. 取3个数据累加数
【答案】A
【解析】
【分析】肺活量是指在不限时间的情况下,一次最大吸气后再尽最大能力所呼出的气体量,这代表肺一次最大的机能活动量,是反映人体生长发育水平的重要机能指标之一,是衡量肺的功能的重要标志。
【详解】测量肺活量时,为了减小误差一般测三次,取最大值,因为肺活量是肺的最大通气量。所以测了三次肺活量,表中数据分别是2350mL、2680mL、3750mL,应取最大数作为此人的肺活量即3750毫升,故A符合题意,BCD不符合题意。
故选A。
14. 下表是某幼儿去医院做血常规检查的部分检查结果,初步判断该幼儿可能( )
A. 受伤出血后止血困难B. 有贫血症状
C. 身体有炎症D. 身体正常
【答案】C
【解析】
【分析】血液包括血浆和血细胞,血细胞有白细胞、红细胞和血小板。红细胞内有血红蛋白,具有运输氧和部分二氧化碳的功能,如果人体的红细胞数量或血红蛋白含量低于正常值,会患贫血;白细胞能吞噬病菌,有防御保护功能,如人体有炎症,白细胞数量就会高于正常值;血小板有止血和凝血的作用,如人体血小板数量高于正常值,会形成血栓,如人体血小板数量低于正常值,受伤出血后,其伤口会流血不止。
【详解】A.血小板有止血和凝血的作用,根据检测结果,幼儿的血小板数量在正常值范围内,如其皮肤受伤出血后,其伤口不会止血困难,故A不符合题意。
B.血液中红细胞数量过少或红细胞中血红蛋白的含量过少称为贫血,该幼儿的红细胞和血红蛋白的测定值都在正常值范围内,因此,该幼儿没有贫血症状,故B不符合题意。
CD.白细胞能吞噬病菌,分析血常规检查结果可知,幼儿的白细胞数量高于正常参考值,所以其身体有炎症,故C符合题意,D不符合题意。
故选C。
15. 某同学在做“观察小鱼尾鳍内血液的流动”实验时,通过显微镜观察到某血管内红细胞可以单行通过。下列关于该血管叙述正确的是( )
A. 该血管是动脉,管壁较厚,血流速度快
B. 该血管是静脉,管壁较薄,血流速度较慢
C. 我们手臂上的“青筋”就是这种类型的血管
D. 该血管壁非常薄,只由一层扁平上皮细胞构成
【答案】D
【解析】
【分析】动脉的功能是把心脏的血液输送到全身各处,故动脉内的血液流动方向是从主干流向分支;静脉的功能是把全身各处的血液送回心脏,故静脉内的血液流动方向是从分支流向主干;毛细血管管径小,只允许红细胞单行通过。
【详解】A.该血管内红细胞可以单行通过,是毛细血管,管壁非常薄,只由一层扁平上皮细胞构成,血流速度最慢,故A错误。
B.该血管内红细胞可以单行通过,是毛细血管,管壁非常薄,只由一层扁平上皮细胞构成,血流速度最慢,故B错误。
C.我们手臂上的“青筋”是静脉血管,而该血管内红细胞可以单行通过,是毛细血管,故C错误。
D.该血管内红细胞可以单行通过,是毛细血管。它的管壁非常薄,只由一层扁平上皮细胞构成;管径最小,只允许红细胞单行通过,连通于最小的动脉与静脉之间,故D正确。
故选D。
16. 如图为静脉瓣活动示意图,下列关于静脉瓣相关叙述错误的是( )
A. 能够防止血液倒流
B. 能够加快血液流速
C. 分布在四肢静脉的内表面
D. 静脉瓣只能向一个方向开
【答案】B
【解析】
【分析】静脉的管壁较薄、弹性小,血流速度慢,主要是将血液从身体各部分送回到心脏;四肢静脉的内表面具有防止血液倒流的静脉瓣。
【详解】A.静脉瓣的作用是保证血液只能向一个方向流动,而不能倒流,A正确。
B.静脉瓣不能为血液循环提供动力,不能加快血液流速,B错误。
C.结合题图可知,静脉瓣分布在四肢静脉的内表面,C正确。
D.如题图所示,静脉瓣只能向一个方向开,保证血液只能向一个方向流动,D正确。
故选B。
17. 安全输血在抢救病人时至关重要,大量输血时,应以输入同型血为原则。当情况紧急时任何血型的人都可以缓慢地输入少量( )
A. O型血B. AB型血C. B型血D. A型血
【答案】A
【解析】
【分析】人的血型有四种:A型、B型、AB型、O型,不同的血型混合时,可能会出现红细胞凝集的现象,故输血时应以输同型血为原则。
【详解】ABO血型系统包括:A型、B型、AB型、O型四种血型;当含有A(或B)凝集原的红细胞与含有抗A(或抗B)凝集素的血清混合时,由于相对抗的凝集原和凝集素(如A与抗A) 的相互作用,使红细胞凝集成团。凝集成团的红细胞可以堵塞小血管,引起血液循环发生障碍。因此,输血时必须注意血型的选择,应该以输入同型血为原则。O型血的人原则上可以输给任何血型的人,被称为万能输血者。AB型血的人原则上可以接受任何血型的血,被称为万能受血者。所以安全输血应以输同型血为原则,在没有同型血可输而且情况紧急时,任何血型的人都可以缓慢地输入少量的O型血;AB型血的人,除可输入少量O型血外,也可缓慢地输入少量的A型或B型血,A正确,BCD错误。
故选A。
18. 如图所示,心脏是由左右两个“泵”同时协同工作的,根据下图可以判断出( )
A. 动脉瓣处于关闭状态
B. 心房与心室之间的瓣膜处于开放状态
C. 左右心房处于收缩状态
D. 左右心室处于收缩状态
【答案】D
【解析】
【分析】心脏工作过程是:左右心房收缩,分别将血液压至左心室和右心室,此时,房室瓣打开,动脉瓣关闭;左右心室收缩,分别将血液泵至主动脉和肺动脉,此时,房室瓣关闭,动脉瓣打开;全心舒张,血液经静脉被吸进心房,此时,房室瓣打开,动脉瓣关闭。根据图中血流方向可知,此图显示心脏此时的工作状态是心室收缩,分别把血液泵入主动脉和肺动脉;心房舒张,血液流回心房,此时动脉瓣打开,房室瓣关闭。
【详解】A.分析图可知,动脉瓣处于开放状态,使血液由心室流向动脉,故A不符合题意。
B.分析图可知,心房与心室之间的房室瓣处于关闭状态,故B不符合题意。
C.分析图可知,左右心房处于舒张状态,左右心室处于收缩状态,故C不符合题意。
D.分析图可知,左右心房处于舒张状态,左右心室处于收缩状态,故D符合题意。
故选D。
19. 如图为肺泡与血液之间的气体交换示意图,下列叙述正确的是( )
A. 血管乙中流动的血液是静脉血
B. 血管甲血液中的含氧量比血管乙血液中高
C. c代表二氧化碳进入肺泡,d代表氧气进入血液
D. c进入肺泡和d进入血液都要穿过二层细胞膜
【答案】C
【解析】
【分析】肺泡是气体交换的主要部位,肺泡与血液之间的气体交换是通过气体的扩散作用实现的。图中ab表示肺与外界环境的气体交换、cd表示肺泡与血液之间的气体交换。血管甲是动脉,血管乙是静脉。
【详解】A.根据箭头可知血液流动的方向是:由血管甲至血管乙,当血液流经肺泡外的毛细血管网时,与肺泡进行气体交换,血液中的二氧化碳进入肺泡,肺泡中的氧气进入血液,由含氧量低的静脉血变成了含氧量高的动脉血,所以血管乙内流的是动脉血,故A错误。
B.当血液流经肺泡外的毛细血管网时,与肺泡进行气体交换,肺泡中的氧气进入血液,所以,血管乙中的含氧量比血管甲中的高,故B错误。
C.当血液流经肺泡外的毛细血管网时,与肺泡进行气体交换,血液中的二氧化碳进入肺泡,肺泡中的氧气进入血液,所以,c代表二氧化碳进入肺泡,d代表氧气进入血液,故C正确。
D.c进入肺泡和d进入血液,需要穿过毛细血管壁和肺泡壁,毛细血管壁和肺泡壁都很薄,只由一层上皮细胞构成,c进入肺泡和d进入血液均要穿过两层细胞,穿过一层细胞需要进一次细胞膜,出一次细胞膜,所以共需穿过四层细胞膜,故D错误。
故选C。
20. 有些同学为了争取更多的时间学习,经常憋尿。长期憋尿主要会影响的器官是( )
A. 肾脏B. 膀胱C. 输尿管D. 尿道
【答案】B
【解析】
【分析】人体泌尿系统主要由肾脏、输尿管、膀胱和尿道组成的,不同的器官担负着不同的功能。尿液形成和排出体外的路线是:肾脏→输尿管→膀胱→尿道→体外。
【详解】A.肾脏的主要功能是形成尿液,当血液流经肾脏时,肾脏能够将多余的水、无机盐和尿素等从血液中分离出来形成尿液,使血液得到净化,因此憋尿主要影响的不是肾脏,A错误。
B.膀胱具有暂时储存尿液的功能,当尿液到达一定量的时候,在大脑的指挥下通过尿道排出体外;因此,憋尿主要影响到储存尿液的器官是膀胱,B正确。
C.输尿管的功能是把肾脏形成的尿液输送到膀胱,不能储存尿液,因此憋尿主要影响的不是输尿管,C错误。
D.尿道的主要功能是排出尿液,不能储存尿液,因此憋尿主要影响的不是尿道,D错误。
故选B。
21. 人工肾脏通过模拟肾脏的滤过作用,对肾脏功能衰竭病人的血液进行透析,将体内废物排出。经血液透析后,病人血液中主要减少的成分是( )
A. 尿素B. 葡萄糖C. 蛋白质D. 血细胞
【答案】A
【解析】
【分析】(1)人工肾脏的原理就是肾透析。在透析仪器中,通过导管与患者的动脉和静脉相连,管内有一种半透膜,膜外是透析液。当患者的血液经过这些管子时,其中的废物就透过半透膜扩散到膜外透析液中去,而透析液还可以向患者的血液提供人体所需要的物质。最后经过透析的、除去废物的血液再由静脉流回人体内。
(2)尿的形成包括肾小球和肾小囊内壁的过滤(滤过)作用和肾小管的重吸收作用。
【详解】人工肾脏的原理就是肾透析,在透析仪器中,通过导管与患者的动脉和静脉相连,管内有一种半透膜,它的作用类似于肾小球,它的具体作用是使血液中的废物通过半透膜渗透到膜外透析液中,同时,透析液还向血液提供人体所需要的物质。病人血液中的尿素等废物可透过半透膜扩散到膜外透析液中去,透析液还可以向病人的血液提供人体所需要的物质,最后经过透析的血液再由静脉流回体内。由于病人血液中的尿素等废物可透过半透膜扩散到膜外透析液中去,所以经过处理后的血液中主要减少的成分是尿素,故A符合题意,BCD不符合题意。
故选A,
22. 声音是由物体振动产生的声波被人或动物听觉器官所感知的波动现象,声波使人体产生听觉的途径是( )
A. 鼓膜、听小骨、耳蜗、听觉神经、大脑的一定区域
B. 鼓膜、耳蜗、听小骨、听觉神经、大脑的一定区域
C. 鼓膜、听小骨、耳蜗、听觉神经、小脑的一定区域
D. 鼓膜、听觉神经、听小骨、耳蜗、脑干的一定区域
【答案】A
【解析】
【分析】听觉的形成过程是:外界的声波经过外耳道传到鼓膜,引起鼓膜的振动;振动通过听小骨传到内耳,刺激耳蜗内的听觉感受器,产生神经冲动;神经冲动通过与听觉有关的神经传递到大脑皮层的听觉中枢,就形成了听觉。
【详解】听觉的形成过程是:外界的声波经过外耳道传到鼓膜,引起鼓膜的振动;振动通过听小骨传到内耳,刺激耳蜗内的听觉感受器,产生神经冲动;神经冲动通过与听觉有关的神经传递到大脑皮层的听觉中枢,就形成了听觉。听觉形成的正常途径是:声波→外耳道→鼓膜→听小骨→内耳中耳蜗内的感觉细胞→听觉神经→大脑的一定区域,A符合题意。
故选A。
23. 在沾益西河公园看见一只海鸥由近飞向远处直到从视野消失的过程中,眼球晶状体曲度变化情况是(横坐标代表时间,纵坐标代表曲度)( )
A. B.
C. D.
【答案】D
【解析】
【分析】人体能看远近不同的物体主要是通过睫状体调节晶状体的曲度完成的.人视近物时,睫状体收缩,晶状体曲度变大;视远物时,正好相反。人体之所以能够看远近不同的物体是由于睫状体调节晶状体的曲度造成的。
【详解】海鸥由近飞向远处直到从视野中消失,在这个过程中晶状体的曲度逐渐变小后趋于平衡。
A.该图中晶状体曲度先平衡后减小,不符合题意,故A错误。
B.该图中晶状体曲度先平衡后上升,不符合题意,故B错误。
C.该图表示的是晶状体曲度由静止状态变的越来越小然后变的越来越大,最后静止,不符合题意,故C错误。
D.该图中晶状体的曲度逐渐变小后趋于平衡,符合题意,故D正确。
故选D。
24. 醉酒驾驶是指因饮酒而完全丧失或部分丧失个人意志的情况下驾驶机动车,是一种严重的交通违法行为。醉酒的人会出现口齿不清、动作不协调等症状,这是因为酒精分别麻醉了人的( )
A. 小脑、脑干B. 心脏、脑干
C. 小脑、心脏D. 大脑、小脑
【答案】D
【解析】
【分析】脑位于颅腔内,包括大脑,小脑和脑干三部。大脑由左、右两个大脑半球组成,大脑皮层是覆盖大脑半球表面的一层灰质,大脑皮层是调节人体生理活动的最高级中枢,其中比较重要的中枢有:躯体运动中枢(管理身体对侧骨骼肌的运动)、躯体感觉中枢(与身体对侧皮肤、肌肉等处接受刺激而使人产生感觉有关)、语言中枢(与说话、书写、阅读和理解语言有关,为人类特有)、视觉中枢(与产生视觉有关)。小脑位于脑干背侧、大脑的后下方,小脑的主要功能是使运动协调、准确,维持身体的平衡。脑干灰质中,有一些调节人体基本生命活动的中枢,如心血管中枢、呼吸中枢等。
【详解】语言中枢在大脑皮层,因此醉酒的人一般会出现口齿不清,是因为酒精麻醉了大脑的语言中枢;小脑的主要功能是使运动协调、准确,维持身体的平衡,因此醉酒的人一般会出现动作不协调、身体平衡能力减弱,是因为酒精麻醉了小脑。所以醉酒驾驶是非常危险的,醉酒的人一般会出现口齿不清、动作不协调等症状,这是因为酒精分别麻醉了大脑、小脑,故D符合题意,ABC不符合题意。
故选D。
25. 人体神经系统是机体内起主导作用的系统,其组成包括( )
A. 大脑、小脑、脑干、神经
B. 大脑、小脑、脊髓、神经
C. 中枢神经系统、周围神经系统
D. 大脑、小脑、脑干、脊髓
【答案】C
【解析】
【分析】神经系统由脑、脊髓和它们所发出的神经组成。
【详解】神经系统由脑、脊髓和它们所发出的神经组成。脑和脊髓是神经系统的中枢部分,叫中枢神经系统;由脑发出的脑神经和由脊髓发出的脊神经是神经系统的周围部分,叫周围神经系统。因此,神经系统由中枢神经系统和周围神经系统组成。脑位于颅腔内,包括大脑、小脑和脑干三部分,神经是由聚集成束的神经纤维所构成,故C正确,ABD错误。
故选C。
26. 某运动员在训练过程中上肢受伤,已不能完成缩手反射,但是能感觉到疼痛,他受损伤的部位可能是( )
A. 传出神经或效应器B. 大脑或传入神经
C. 传入神经或传出神经D. 传入神经或脑干
【答案】A
【解析】
【分析】神经调节的基本方式是反射,反射的结构基础是反射弧,反射弧由感受器、传入神经、神经中枢、传出神经、效应器五部分组成。
【详解】反射的完成经历的过程包括:感受器接受刺激,产生兴奋;兴奋以神经冲动的方式经过传入神经传向神经中枢;通过神经中枢的分析与综合活动,神经中枢产生兴奋;神经中枢的兴奋又经传出神经到达效应器,使效应器发生相应的活动。反射弧的任一结构受损,反射活动则无法正常完成。由题意可知,某运动员上肢受伤,能感觉到疼,说明感受器、传入神经、神经中枢、大脑正常,但是不能完成反射活动,说明可能是传出神经或效应器受到损伤。脑干的灰质中有呼吸中枢、心血管运动中枢等,调节心跳、呼吸、血压等人体基本的生命活动,故A正确,BCD错误。
故选A。
27. 激素对人体的代谢、生长、发育、繁殖等活动等起重要的调节作用,下列器官中不能分泌激素的是( )
A. 卵巢B. 胰岛C. 汗腺D. 肾上腺
【答案】C
【解析】
【分析】人体内的腺体根据分泌物的去向可分为外分泌腺和内分泌腺,皮脂腺、汗腺、唾液腺等,它们的分泌物是通过导管排出的,因此这类腺体叫外分泌腺;没有导管,分泌物直接进入腺体内的毛细血管里,随着血液循环输送到全身各处,这类腺体叫内分泌腺,如垂体、甲状腺、肾上腺、胰岛、性腺(睾丸、卵巢)和胸腺(在性成熟期后逐渐变小)等,它们分泌的激素含量很少,但作用很大,对人体的生理活动起特殊的调节作用,如果分泌异常就会得相应的病症。
【详解】由分析可知,卵巢、胰岛和肾上腺属于内分泌腺,分泌物的激素直接进入腺体内的毛细血管里,随着血液循环输送到全身各处;汗腺属于外分泌腺,不能分泌激素,C符合题意,ABD不符合题意。
故选C。
28. 如图所示是模拟眼球成像的模型,图中的注水塑料球和光屏分别模拟的是( )
A. 角膜、玻璃体B. 玻璃体、视网膜
C. 晶状体、视网膜D. 角膜、晶状体
【答案】C
【解析】
【分析】眼球由眼球壁和内容物组成,眼球壁包括外膜、中膜和内膜,外膜由无色透明的角膜和白色坚韧的巩膜组成;中膜由虹膜、睫状体和脉络膜组成;内膜是含有感光细胞的视网膜;内容物由房水、晶状体、玻璃体组成。
【详解】外界物体反射来的光线,经过角膜、房水,由瞳孔进入眼球内部,再经过晶状体和玻璃体的折射作用,在视网膜上能形成清晰的物像,物像刺激了视网膜上的感光细胞,这些感光细胞产生的神经冲动,沿着视神经传到大脑皮层的视觉中枢,就形成视觉。眼球成像示意图:
由图可知,注射器可以通过调节注水的多少,从而改变注水塑料球的曲度,最后在光屏上形成物像,因此注水塑料球模拟的是晶状体,光屏模拟的是视网膜,故C正确。
故选C。
29. 如图表示人体两种状态下的呼吸情况,分析错误的是( )
A. A为平静状态,B为运动状态
B. B呼吸频率为27次/分钟
C. B状态时需要的氧气增加
D. 此的人肺活量约5.2升
【答案】D
【解析】
【分析】一个人在平静状态时,生命活动变缓,消耗的能量减少,需要的氧气减少,因此呼吸频率较低,呼吸深度较小;剧烈的运动时,由于运动需要消耗更多的能量,需要的氧气多,所以呼吸的频率会增加,呼吸深度也增加。从图中可以看出A图曲线呼吸频率较低,呼吸深度较小,因此表示平静状态时的呼吸状况;B图曲线呼吸频率较高,呼吸深度较大,因此表示剧烈的运动时的呼吸状况。
【详解】A.从图中可以看出A图曲线呼吸频率较低,呼吸深度较小,因此表示平静状态时的呼吸状况;B图曲线呼吸频率较高,呼吸深度较大,因此表示剧烈的运动时的呼吸状况,故A正确。
B.呼吸频率是指每分钟呼吸的次数,由B曲线图可知,20秒内进行9次呼吸运动,所以B的呼吸频率为27次/分钟,故B正确。
C.图B曲线呼吸频率较高,呼吸深度较大,表示剧烈的运动时的呼吸状况,因此需要的氧气增加,故C正确。
D.肺活量通常是指人在平静呼吸状态下,尽力吸气后再尽力呼气所能呼出的气体量,测定肺活量时取最大值,故D错误。
故选D。
30. 加强生态环境保护,建立常态化管控生态环境风险长效机制,全面推进美丽中国建设,是当下一项基本国策。下列做法错误的是( )
A. 退耕还林还草
B. 使用新能源,减少碳排放
C. 大量放生人工繁殖的动物,保护生物多样性
D. 提倡使用公共交通工具,少开私家车
【答案】C
【解析】
【分析】生物圈是地球上的所有生物与其生存的环境形成的一个统一整体,是地球上所有生物的共同家园。我国提出“绿水青山就是金山银山”,强调了保护生态环境、保护生物圈,实现人与自然和谐发展在经济建设中的重要性。
人类活动对生态环境的影响有二大方面,一是有利于或改善其它生物的生存环境;二是不利于或破坏其它生物的生存环境。从目前看,大多活动都是破坏性的。
【详解】A.退耕还林还草是一种有效的生态保护措施,可以增加植被覆盖,减少水土流失,提高生态系统的稳定性和生物多样性,对生态环境有积极的保护作用,A正确。
B.使用新能源,如太阳能、风能等,可以减少对化石燃料的依赖,从而降低碳排放量,缓解全球气候变暖等环境问题。这是当前应对气候变化的重要措施之一,B正确。
C.保护生物多样性是生态环境保护的重要目标之一,但大量放生人工繁殖的动物可能并不总是有益的。这些动物可能并不适应当地的生态环境,甚至可能对当地生态系统造成破坏,如与本地物种竞争资源、传播疾病等,C错误。
D.提倡使用公共交通工具、少开私家车是减少交通拥堵、降低空气污染的有效措施。私家车数量的增加是导致城市交通拥堵和空气污染加剧的重要原因之一。通过鼓励人们使用公共交通工具,可以减少私家车的使用量,从而降低空气污染和噪音污染等环境问题,D正确。
故选C。
第Ⅱ卷(非选择题,共40分)
二、简答题(每空1分,共40分)
31. 消化系统由消化道和消化腺两大部分组成,下图是消化系统示意图,请据图示回答下列问题([ ]中填序号,横线上填文字)。
(1)[ ]___是最大的消化腺,它分泌的消化液是___。
(2)⑦内表面有许多环形突起,称为皱襞。皱襞表面有许多绒毛状突起,称为___,这些结构增加了它的___。
(3)淀粉开始消化的部位是[ ]___,淀粉最终在小肠中被肠液、胰液分解成___。
(4)蛋白质最终在小肠中被分解成___。
(5)图中具有消化功能的器官有___(填序号)。
【答案】(1) ①. ④肝脏 ②. 胆汁
(2) ①. 小肠绒毛 ②. 吸收面积/表面积
(3) ①. ②口腔 ②. 葡萄糖
(4)氨基酸 (5)②⑤⑦
【解析】
【分析】人体的消化系统包括消化道和消化腺。 消化道自上而下依次是:②口腔、咽、③食道、⑤胃、⑦小肠、⑧大肠和⑨肛门; 消化腺有①唾液腺、胃腺、④肝脏、肠腺和⑥胰腺,其中唾液腺、肝脏和胰腺位于消化道外,肠腺和胃腺位于消化道以内。
【小问1详解】
肝脏是人体内最大的消化腺,成人的肝脏重约1.5kg,大部分位于腹腔的右上部,肝脏具有分泌胆汁的功能。肝脏分泌的胆汁暂时储藏在胆囊中,在需要消化食物的时候,胆汁经导管流入十二指肠。肝脏分泌的胆汁中没有消化酶,但它能使脂肪变成微小的颗粒,从而增加脂肪酶与脂肪的接触面积,起到促进脂肪分解的作用。
【小问2详解】
⑦小肠是消化食物和吸收营养物质的主要场所,这是与小肠的结构特点相适应的:小肠长约5~6m,小肠内具有肠液、胰液和胆汁等多种消化液;小肠内壁有环形皱襞,皱襞上有小肠绒毛,增大了消化和吸收的面积;小肠绒毛内有毛细血管和毛细淋巴管,绒毛壁、毛细血管壁、毛细淋巴管壁都是由一层上皮细胞构成的,有利于营养物质被吸收。
【小问3详解】
淀粉的消化从②口腔开始,口腔中的唾液淀粉酶能够将部分淀粉分解为麦芽糖,当淀粉和麦芽糖进入小肠后,由于小肠中的胰液和肠液中含有消化糖类、脂肪和蛋白质的酶,因此,淀粉等糖类物质在小肠内被彻底消化为葡萄糖。
【小问4详解】
蛋白质的消化是从胃开始的,当食物中的蛋白质进入胃以后,在胃液的作用下进行初步消化后进入小肠,小肠里的胰液和肠液含有消化糖类、脂肪和蛋白质的酶,在这些酶的作用下,蛋白质被彻底消化为氨基酸。
【小问5详解】
②口腔能够初步消化淀粉、⑤为能够初步消化蛋白质、⑦小肠是消化食物的主要器官;因此,图中具有消化功能的器官有②口腔、⑤胃、⑦小肠。③食道、⑧大肠、⑨肛门没有消化功能,④肝脏是消化腺,能分泌胆汁。
。
32. 呼吸系统在人体的各种系统中与外环境接触最频繁,接触面积大。成年人在静息状态下每日有12000升气体进出于呼吸道,图为人体呼吸系统组成示意图,请据图回答([ ]中填序号,横线上填文字)。
(1)对吸入的气体有清洁、湿润和温暖作用的结构有___(填序号)。
(2)[6]___是呼吸系统的主要器官。
(3)[5]是支气管,它进入肺后反复分支,在末端形成了许多肺泡,肺泡壁由一层上皮细胞构成,外面缠绕着许多___,这有利于___与___进行气体交换。
(4)4和5以软骨环为支架,可以保证___。
【答案】(1)1、2、3、4、5
(2)肺 (3) ①. 毛细血管 ②. 肺泡##血液 ③. 血液##肺泡
(4)气流通畅##气流畅通
【解析】
【分析】呼吸系统由呼吸道和肺组成,呼吸道包括鼻、咽、喉、气管、支气管。
图中,1是鼻、2是咽、3是喉、4是气管、5是支气管、6是肺。
【小问1详解】
呼吸道包括1鼻、2咽、3喉、4气管、5支气管;人体的鼻腔的前部生有鼻毛,可以阻挡空气中的灰尘;鼻腔的内表面的鼻黏膜上的腺细胞能够分泌黏液,能使吸入的空气清洁并变得湿润;黏膜中还分布有丰富的毛细血管,对进入的空气有温暖作用。
【小问2详解】
6肺是气体交换的主要场所,是呼吸系统的主要器官。
【小问3详解】
肺位于人体胸腔内,左右各一个,左肺有两叶,右肺有三叶。肺由大量的肺泡组成,肺泡外面包绕着丰富的毛细血管,肺泡壁和毛细血管壁都很薄,是一层扁平上皮细胞,这样肺泡与血液很容易发生气体交换。肺泡中的氧气透过肺泡壁和毛细血管壁进入血液;同时血液中的二氧化碳也通过毛细血管壁和肺泡壁进入肺泡,然后随着呼气过程排出体外。
【小问4详解】
呼吸道包括鼻腔、咽、喉、气管、支气管,呼吸道都有骨或软骨做支架,C形软骨环作气管和支气管的支架,保持气体畅通。
33. 近年来,中国科学家已经创造了可以在血液中游走的微型“血管机器人”(如图1所示),这些“血管机器人”设计用于直接穿梭在血管系统内,治疗心脑血管疾病。现通过上肢静脉注入“血管机器人”,随血液循环(如图2所示)进入脑部,对脑部血管进行疏通,请回答下列问题([ ]中填序号,横线上填文字)。
(1)从上肢静脉注入的血管机器人,经上腔静脉最先到达图2中心脏的[ ]___,要到达脑部,需经过心脏___次。
(2)左心室强力收缩将血管机器人送入主动脉,该血管管壁___、弹性大、血管内血流速度___。
(3)如图2,当血液从M流到N处,由___血变成___血。
【答案】(1) ①. ①右心房 ②. 2
(2) ①. 厚 ②. 快
(3) ①. 动脉 ②. 静脉
【解析】
【分析】图2中①是右心房,②是左心房,③是左心室,④是右心室,b是肺动脉,B是肺部毛细血管,C是肺静脉,D是体动脉,E是体静脉,
【小问1详解】
血液循环途径如图:
由图可知,从上肢静脉注入的血管机器人,经上腔静脉最先到达心脏的①右心房,到达脑部的血液循环途径是:上肢静脉→上腔静脉→①右心房→④右心室→肺动脉→肺部毛细血管→肺静脉→②左心房→③左心室→主动脉→脑动脉→脑部毛细血管,因此到达脑部前,需要经过心脏2次。
【小问2详解】
动脉的功能是把心脏的血液输送到全身各处的血管。主动脉与左心室相连,管壁厚、弹性大,管内血流速度快。
【小问3详解】
毛细血管是进行物质交换的场所,血液中的成分的变化主要是在毛细血管处进行的。经过体循环,血液给组织细胞运来氧气和营养物质,运走了组织细胞呼吸作用产生的二氧化碳等废物,血液在由动脉血变为静脉血。因此图2中当血液从M流到N处,由动脉血变成静脉血。
34. 人体产生的废物中,尿素、多余的水和无机盐主要通过泌尿系统形成尿液排出体外。如图为尿的形成过程示意图,请据图回答下列问题([ ]中填序号,横线上填文字)。
(1)血液经肾单位中的[ ]___和肾小囊内壁的___作用,除___和大分子的蛋白质以外,血浆中的一部分水、无机盐、葡萄糖和尿素等物质可以到达肾小囊中形成___。
(2)若某人激素分泌正常,尿液中出现了葡萄糖,则可能是图中[ ]___出现病变,该结构在尿液形成过程中具有___作用。
【答案】(1) ①. ③肾小球 ②. 过滤 ③. 血细胞 ④. 原尿
(2) ①. ⑥肾小管 ②. 重吸收
【解析】
【分析】肾脏是尿液形成的器官,每个肾脏都有100万个肾单位构成,肾单位是尿液形成的基本单位,尿液的形成过程包括肾小球的过滤作用和肾小管的重吸收作用。图中②为肾小囊,③为肾小球,④为出球小动脉,⑥为肾小管。
【小问1详解】
肾脏是尿液形成的器官,每个肾脏都有100万个肾单位构成,肾单位是尿液形成的基本单位,包括②肾小囊、③肾小球、⑥肾小管两部分。 血液经肾单位中的③肾小球和肾小囊内壁的过滤作用,除了血细胞和大分子的蛋白质外,其他的如水、无机盐、尿素、葡萄糖会滤过到肾小囊腔中形成原尿。
【小问2详解】
当原尿流经肾小管时,其中大部分水、部分无机盐和全部的葡萄糖被重新吸收回血液,而剩下的如尿素、一部分无机盐和水等由肾小管流出形成尿液。如果肾小管发生病变,使肾小管的重吸收作用发生障碍,导致大量的葡萄糖没有被吸收,所以会造成糖尿,使尿液中葡萄糖含量超标,可能患糖尿病。若某人激素分泌正常,尿液中出现了葡萄糖,则可能是图中⑥肾小管出现病变,该结构在尿液形成过程中具有重吸收作用。
35. 下图分别是脑、缩手反射示意图,根据图分析回答([ ]中填序号,横线上填文字)。
(1)反射是通过一定神经结构___完成的。
(2)手指皮肤中的[①]___感受到刺激,产生神经冲动,通过②传到脊髓中的[③]___,神经冲动再通过④,传到相应的[⑤]___,产生缩手动作。
(3)根据乒乓球的落点,乒乓球运动员迅速做出跳跃击球等动作,这属于___反射(填“简单”或“复杂”)。在打乒乓球过程中,除了大脑皮层外,还需要[ ]___参与,以维持身体平衡,协调运动。
(4)当手受到针的刺激,会发生缩手反射,举出2个与该反射类型相同的例子___。
【答案】(1)反射弧 (2) ①. 感受器 ②. 神经中枢 ③. 效应器
(3) ①. 复杂 ②. ⑦小脑
(4)眨眼反射、排尿反射等
【解析】
【分析】①感受器,②传入神经,③神经中枢,④传出神经,⑤效应器,⑦小脑,⑧大脑皮层。
【小问1详解】
神经调节的基本方式是反射,反射活动的结构基础称为反射弧,包括感受器、传入神经、神经中枢、传出神经和效应器。反射必须通过反射弧来完成,反射弧的五部分要完整,缺少任何一个环节反射活动都不能完成,如传出神经受损,即使有较强的刺激人体也不会作出反应,因为效应器接收不到神经传来的神经冲动。
【小问2详解】
反射弧,包括感受器、传入神经、神经中枢、传出神经和效应器。手指皮肤中的①感受器感受到刺激,产生神经冲动,通过②传入神经传到脊髓中的③神经中枢,神经冲动再通过④传出神经传到相应的⑤效应器,产生缩手动作。
【小问3详解】
简单反射是指人生来就有的先天性反射,是一种比较低级的神经活动,由大脑皮层以下的神经中枢(如脑干、脊髓)参与即可完成。复杂反射是人出生以后在生活过程中逐渐形成的后天性反射,是在简单反射的基础上,经过一定的过程,在大脑皮层参与下完成的,是一种高级的神经活动,是高级神经活动的基本方式。根据乒乓球的落点,乒乓球运动员迅速做出跳跃击球等动作,这属于复杂反射。
小脑位于脑干背侧,大脑的后下方,小脑的主要功能是使运动协调、准确,维持身体的平衡。在打乒乓球过程中,除了大脑皮层外,还需要⑦小脑参与,以维持身体平衡,协调运动。
【小问4详解】
缩手反射是人生来就有的先天性反射,是一种比较低级的神经活动,由大脑皮层以下的神经中枢(如脑干、脊髓)参与即可完成,属于简单反射,与该反射类型相同的例子还有眨眼反射、排尿反射等。
36. 阅读资料,回答后面问题
资料一:据《光明网》2022年11月24日报道,深圳大学总医院内分泌科接诊一名13岁女孩,小小年纪竟被确诊为2型糖尿病和脂肪肝。医生追问病史时发现,她每天都喝1-2杯奶茶或含糖碳酸饮料,出现糖尿病症状已有半年之久。经过住院治疗后,女孩病情已好转出院,但在18岁之前可能每天都需要注射胰岛素或者服用治疗糖尿病药物。
资料二:某学校的生物兴趣小组受上述《光明网》新闻的启发,设计了以下探究“过度饮用奶茶是否会诱发糖尿病的发生”动物实验:
第一步:挑选生理状况相同的40只小鼠,并随机均分成A、B组;
第二步:实验前连续三天检测所有小鼠的空腹血糖值,计算各组的平均值;
第三步:实验开始,A组每天喂食清水,B组每天喂食等剂量的奶茶,其他喂养条件适宜且相同。实验持续12周后,连续三天检测所有小鼠的空腹血糖值和尿液中葡萄糖的有无,计算各组平均值,结果如下表。
(1)设置A和B两组实验的目的是___,其中实验组是___。
(2)实验持续12周后,连续三天检测所有小鼠的空腹血糖值并计算各组平均值是为了___。
(3)该实验的变量是___。
(4)根据实验结果可知,实验后B组血糖平均值高于A组,且B组尿液中出现了葡萄糖,可以得出结论___。B组小鼠出现糖尿病症状的原因主要是奶茶中含有大量糖类,摄入过多后会导致___(填写激素名称)无法正常调节糖类在体内的吸收、利用和转化。
(5)在预防糖尿病发生和降低糖尿病人血糖浓度的方面,你有哪些好的建议?___(至少答出1个方面)。
【答案】(1) ①. 形成对照 ②. B
(2)减小误差 (3)奶茶
(4) ①. 过度饮用奶茶会诱发糖尿病的发生 ②. 胰岛素
(5)减少糖的摄入,合理饮食、加强体育锻炼、患病后根据医生治疗方案按时服药或者注射胰岛素等
【解析】
【分析】对照实验又叫单一变量实验,只有一个量不同,其它量皆相同的实验。只有一个变量,这就是实验中所有探究的问题,是可以改变的量。
【小问1详解】
A组每天喂食清水,B组每天喂食等剂量的奶茶,其它条件都一样,可见实验的变量是奶茶,设置A和B两组实验的目的是形成对照。
实验组是改变了实验变量,B改变了实验变量,故B是实验组。
【小问2详解】
对实验数据求平均值的目的是减小误差,使实验结果更准确。
【小问3详解】
A组每天喂食清水,B组每天喂食等剂量的奶茶,其它条件都一样,可见实验的变量是奶茶。
【小问4详解】
胰岛素的主要功能是调节糖代谢,促进糖原的合成,加速血糖分解,降低血糖浓度。据表中数据可见:B组血糖平均值高于A组,且B组尿液中出现了葡萄糖,说明过度饮用奶茶,导致出现爆发型糖尿病。B组小鼠出现糖尿病症状的原因主要是奶茶中含有大量糖类,摄入过多后会导致胰岛素无法正常调节糖类在体内的吸收、利用和转化。
【小问5详解】
由该实验给我们的启示是:要控制糖的摄入(合理饮食),除此之外还要适当运动。对患糖尿病的人,可以用注射胰岛素制剂来治疗,这些方法都可以在预防糖尿病发生和降低糖尿病人血糖浓度的方面起到作用。测量次数
第一次
第二次
第三次
肺活量/mL
2350
2680
3750
项目
测定结果
参考值
单位
白细胞
18.79
4.9-12.7
109个/升
红细胞
5.27
4.1-5.5
1012个/升
血红蛋白
135
115-150
克/升
血小板
453
187-475
109个/升
组别
空腹血糖平均值(mml/L)
尿液中是否有葡萄糖
实验前
实验后
A
4.42
4.43
无
B
4.40
13.66
有
相关试卷
这是一份青海省海东市2023-2024学年七年级下学期期末生物学试题(原卷版+解析版),文件包含青海省海东市2023-2024学年七年级下学期期末生物学试题原卷版docx、青海省海东市2023-2024学年七年级下学期期末生物学试题解析版docx等2份试卷配套教学资源,其中试卷共27页, 欢迎下载使用。
这是一份云南省楚雄彝族自治州2023-2024学年七年级下学期期末生物学试题(原卷版+解析版),文件包含云南省楚雄彝族自治州2023-2024学年七年级下学期期末生物学试题原卷版docx、云南省楚雄彝族自治州2023-2024学年七年级下学期期末生物学试题解析版docx等2份试卷配套教学资源,其中试卷共33页, 欢迎下载使用。
这是一份云南省曲靖市2023-2024学年七年级下学期期末生物学试题(原卷版+解析版),文件包含云南省曲靖市2023-2024学年七年级下学期期末生物学试题原卷版docx、云南省曲靖市2023-2024学年七年级下学期期末生物学试题解析版docx等2份试卷配套教学资源,其中试卷共39页, 欢迎下载使用。