









人教版(2024)九年级上册课题2 化学实验与科学探究图文课件ppt
展开初中化学课题2 化学实验与科学探究课文课件ppt: 这是一份初中化学<a href="/hx/tb_c4049523_t3/?tag_id=26" target="_blank">课题2 化学实验与科学探究课文课件ppt</a>,共52页。PPT课件主要包含了第二课时,学完本课你知道了什么,课后作业等内容,欢迎下载使用。
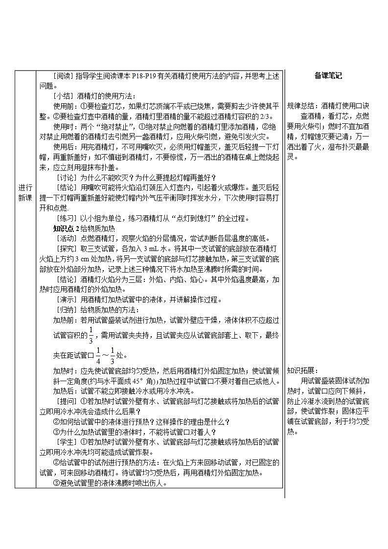
初中化学人教版(2024)九年级上册课题2 化学实验与科学探究多媒体教学ppt课件: 这是一份初中化学人教版(2024)九年级上册<a href="/hx/tb_c4049523_t3/?tag_id=26" target="_blank">课题2 化学实验与科学探究多媒体教学ppt课件</a>,共23页。PPT课件主要包含了酒精灯的使用,活动一,后果失火,后果酒精洒出起火,受热不均试管炸裂,活动二,合作探究,实验1-5,有蓝色沉淀生成,蓝色固体变为黑色固体等内容,欢迎下载使用。
初中化学人教版九年级上册第一单元 走进化学世界课题2 化学是一门以实验为基础的科学课文配套ppt课件: 这是一份初中化学人教版九年级上册<a href="/hx/tb_c9840_t3/?tag_id=26" target="_blank">第一单元 走进化学世界课题2 化学是一门以实验为基础的科学课文配套ppt课件</a>,文件包含第2课时物质的加热仪器装置的连接与玻璃仪器的洗涤pptx、仪器的连接1mp4、仪器的连接2mp4、仪器的连接3mp4、加热固体药品mp4、加热氢氧化钠与硫酸铜反应溶液的操作实验mp4、加热试管中液体的方法mp4、检验气密性微热法mp4、洗涤玻璃仪器mp4、酒精灯的使用方法mp4、酒精灯的火焰mp4等11份课件配套教学资源,其中PPT共35页, 欢迎下载使用。