2024年广西防城港市中考二模生物试题(原卷版+解析版)
展开1. 轮滑运动要规范佩戴护具,其紧实的包裹可以保护人们避免关节受伤,护具的作用相当于关节结构中的( )
A. 关节面B. 关节腔C. 关节软骨D. 关节囊
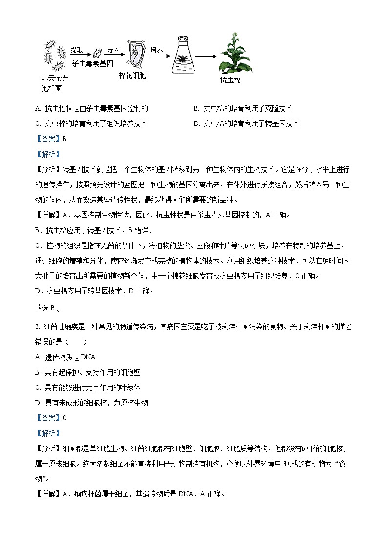
2. 21世纪是现代生物技术的世纪。如图是我国科学家利用现代生物技术培育抗虫棉的过程,下列叙述不正确的是( )
A. 抗虫性状是由杀虫毒素基因控制的B. 抗虫棉的培育利用了克隆技术
C. 抗虫棉的培育利用了组织培养技术D. 抗虫棉的培育利用了转基因技术
3. 细菌性痢疾是一种常见的肠道传染病,其病因主要是吃了被痢疾杆菌污染的食物。关于痢疾杆菌的描述错误的是( )
A. 遗传物质是DNA
B. 具有起保护、支持作用的细胞壁
C. 具有能够进行光合作用的叶绿体
D. 具有未成形的细胞核,为原核生物
4. 要测定绿豆种子的发芽率,必须提供的适宜环境条件不包括( )
A. 肥沃的土壤B. 适宜的温度
C. 充足的空气D. 一定的水分
5. “超级细菌”MRSA的出现与滥用抗生素甲氧西林之间的关系如图,相关分析不符合自然选择学说的是( )
A. 甲氧西林使金黄色葡萄球菌产生了变异
B. 金黄色葡萄球菌群体中原来就存在耐药性个体
C. 甲氧西林对MRSA进行了定向选择
D. 滥用甲氧西林后金黄色葡萄球菌群体耐药性增强
6. 在大自然,生物在生存发展中不断适应环境。下列属于生物对环境的适应的是( )
A. 森林可保持水土B. 旗形树树冠像一面旗帜
C. 千里之堤,溃于蚁穴D. 蚯蚓疏松土壤
7. “告别童年,青春启航”,青春期是人生最重要最美好时期。以下对于人体进入青春期后的认识错误的是( )
A. 身高迅速增长,心肺功能显著增强
B. 内心世界逐渐复杂,有的事情不想和家长交流,有了强烈的独立意识
C. 青春期正是学知识、长才干、树立远大理想、塑造美好心灵的关键时期
D. 愿意与异性接近,或对异性产生朦胧的依恋,这些都是不正常的心理变化
8. 科学研究证明,吸烟有害健康。香烟燃烧产生的烟雾中会有许多有害物质,这一中能致癌的主要物质是( )
A. 二氧化碳B. 一氧化碳C. 粉末D. 尼古丁
9. “园中有树,其上有蝉,蝉高居悲鸣饮露,不知螳螂在其后也!螳螂委身曲附,欲取蝉而不顾知黄雀在其傍也!”,文中生物由于吃与被吃的关系构成一条食物链,正确书写的是( )
A. 树→蝉→螳螂B. 树蝉一螳螂一黄雀
C. 树→蝉→螳螂→黄雀D. 树→蝉→螳螂→黄雀→细菌
10. 小李同学走路回家时,看到“提防恶犬”的警告牌就绕道而行,但还是听见犬吠,他心跳加快,并快速逃离。下列相关叙述中,正确的是( )
A. 听见犬吠快速逃离感受器是耳蜗B. 发出指令使小李奔跑的神经中枢位于脊髓
C. 看见“提防恶犬”的告示就绕道而行属于简单反射D. 促使小李心跳加快的激素主要是胰岛素
11. 下表是对几种生物体内不易分解的农药含量的测定结果,这些生物之间有着吃与被吃的关系,以下说法正确的是( )
A. 几种生物之间的吃与被吃关系可用食物链表示为D→A→B→E→C
B. 在生态系统中,属于生产者的是C
C. 若生物A的数量大量减少,生物B的数量也会减少,而生物D的数量会增多
D. 物质和能量会随着几种生物的吃与被吃关系循环流动
12. 松毛虫是枯叶蛾科松毛虫属昆虫的统称。某处松树林内的鸟类遭人类大量猎杀,导致松毛虫大量繁殖,对松树造成了毁灭性的影响。下列相关说法不正确的是( )
A. 鸟类可以帮助松树传播种子,从而扩大松树的分布范围
B. 可引入适量人工饲养的本地食虫鸟,控制松毛虫的数量
C. 用性外激素可干扰雌雄虫的信息交流,从而控制松毛虫的数量
D. 鸟类的减少会影响松树的数量,说明动物可促进生态系统的物质循环
13. 下图中的曲线(Ⅰ—Ⅲ)表示淀粉、脂肪、蛋白质在消化道中被消化的程度,请据图分析,下列说法错误的是
A. 曲线I表示淀粉的消化过程
B. 蛋白质的化学性消化始于图中的区域C
C. 区域D内含有的消化液有肠液、胰液和胆汁
D. 营养物质在区域A中只有化学性消化,没有物理性消化
14. 青霉素是一种抗生素,主要作用机理是破坏细菌的细胞壁,对于细菌的繁殖能起到较好的抑制作用。但,注射青霉素之前必须进行“皮试”。下列分析正确的是( )
A. 青霉素属于抗原,易引起过敏反应B. 过敏反应属于非特异性免疫反应
C. 过敏反应主要是免疫防御功能较弱D. 青霉素对艾滋病也有良好的治疗效果
15. “十月怀胎,一朝分娩”,我们要感谢母亲给予我们生命,铭记母亲的恩情,下列有关人的生殖的叙述,错误的是( )
A. 精子与卵细胞结合形成受精卵,受精卵逐渐发育成胚泡
B. 胚泡逐渐发育成胚胎,胚胎在母体卵巢内发育成胎儿
C. 大约38周的妊娠后,胎儿发育成熟
D. 成熟胎儿从母体阴道产出,母亲在分娩时常伴随剧烈的阵痛
二、综合题(本大题共5小题,每空1分,共30分。温馨提示:请在答题卡上作答,在本试卷上作答无效。)
16. 下图是小张同学在学习初中生物学时绘制的洋葱内表皮细胞、人体血细胞、酵母菌细胞的形态结构示意图。据图回答:
(1)在甲、乙、丙三图中;图_____所示为酵母菌细胞,判断的依据是_____。
(2)图中数字②所示结构为_____,是细胞的控制中心。
(3)图甲所示细胞中的能量转换器是_____,与动物细胞比较,图甲所示细胞特有的结构是_____(填序号)
(4)在图丙中,数量最多的是_____(填名称),具有运输氧气的功能。
17. 下图1为种子呼吸作用和植物光合作用强度关系的实验示意图,图2是光照强度和二氧化碳的浓度与光合作用强度之间的关系图。据图回答问题。
(1)瓶中种子萌发时,种子的_____作用会加强,致使玻璃瓶内_____气体浓度增大,从而使玻璃罩内幼苗的_____作用增强。
(2)图2中a曲线或b曲线都可以说明_____是影响光合作用强度的因素;A点和B点的光合作用强度差异说明_____也是影响光合作用强度的因素。
(3)大棚种植过程中,人们常在白天作物光合作用旺盛时,采用_____或人工施气肥等方法增加环境中二氧化碳的浓度。
18. 下图甲中A、B代表不同的器官或系统,①②③表示相关物质,a、b表示相关生理过程,分析并回答下列问题。
(1)图甲中B与外界进行气体交换是通过_____运动实现的。
(2)图甲中物质②进入血液后与红细胞中的_____结合,通过血液循环运输到人体各部位。
(3)食物中蛋白质进入A系统后,在消化道中的_____开始初步消化,最终被分解为物质①,则①是_____。
(4)若图乙曲线表示血液流经组织细胞周围时某种气体含量的变化,则该气体是图甲中的_____(填标号)。若图乙中C、D分别为肺动脉、肺部的毛细血管,则E内流_____血。
19. 水稻是我国重要的粮食作物,科研人员持续培育水稻新品种,不断提升水稻的品质和产量,让国人将饭碗牢牢端在自己手中。下图一是三种育种方法示意图,图二是某育种过程示意图。请分析回答:
(1)如图一①所示,经卫星搭载的普通白稻(籽粒的果皮为白色〉种子,在返地种植时,出现了几株果皮为黑色的水稻,这是由于在太空条件下,使种子的_____发生改变引起的,这种变异是_____(填“可遗传”或“不可遗传”)的变异。
(2)科研人员利用其中一株黑色果皮水稻与普通白稻进行了如图二所示的杂交实验。分析图二可知:子二代黑色果皮水稻的基因组成为_____(相应基因用E、e表示,要写出所有可能的情况)
(3)黑色果皮水稻的硒、铁、锌等矿物质元素含量明显高于普通白稻,但同种黑色果皮水稻在不同地区种植后,果实中的矿物质元素含量差异较大。这说明_____。
(4)水稻花很小,自然状态下很难用人工授粉的方法培育杂交种子,科研人员偶然发现一株雄性不育的野生水稻,利用其与普通水稻杂交,培育出了高产杂交稻。该育种方法对应图一中的_____(填序号),该高产杂交水稻的产生,运用了植物的生殖方式_____(填“有性”或“无性”)。
20. 每天放学以后,同学们都喜欢在校园附近的商店买零食吃,其中一元一包的辣条最受青睐。辣条会不会对身体造成伤害呢﹖某生物兴趣小组的同学以仓鼠为研究对象设计实验对这个问题进行了探究。请回答下列相关问题。
(1)本实验探究的问题是:_____?
(2)甲、乙作为一组对照实验,实验对照组是_____组,实验变量是_____。
(3)每组用10只仓鼠,而不是只用1只仓鼠的原因是_____。
(4)比较甲、乙两组实验结果,可得出的结论是_____。
(5)“辣条”的制作讨程要经过腌制或油炸,其营养成分会被破坏,虽便宜美味,但营养单一,且添加剂多,卫生无保障。结合实验结论,给同学们提出的建议是_____。生物种类
A
B
C
D
E
单位体积农药含量(毫克)
0.045
0.024
0.003
0.145
0.009
组别
实验材料
每次投喂等量鼠粮
4个月以后的结果
甲组
各10只大小、生长情况、活动能力相同的仓鼠
普通鼠粮加水磨碎,在用微波炉烘干
仓鼠活动能力正常
乙组
普通鼠粮加水与辣条一起磨碎,再用微波炉烘干,制成渗入辣条的鼠粮(大小形状数量与原鼠粮一致)
仓鼠活动能力明显减弱、几近死亡
精品解析:2021年广西贺州市中考二模生物试题(解析版+原卷版): 这是一份精品解析:2021年广西贺州市中考二模生物试题(解析版+原卷版),文件包含精品解析2021年广西贺州市中考二模生物试题解析版doc、精品解析2021年广西贺州市中考二模生物试题原卷版doc等2份试卷配套教学资源,其中试卷共27页, 欢迎下载使用。
精品解析:2021年广西贺州市中考二模生物试题(解析版+原卷版): 这是一份精品解析:2021年广西贺州市中考二模生物试题(解析版+原卷版),文件包含精品解析2021年广西贺州市中考二模生物试题解析版doc、精品解析2021年广西贺州市中考二模生物试题原卷版doc等2份试卷配套教学资源,其中试卷共28页, 欢迎下载使用。
精品解析:2021年广西贺州市中考二模生物试题(解析版+原卷版): 这是一份精品解析:2021年广西贺州市中考二模生物试题(解析版+原卷版),文件包含精品解析2021年广西贺州市中考二模生物试题解析版doc、精品解析2021年广西贺州市中考二模生物试题原卷版doc等2份试卷配套教学资源,其中试卷共28页, 欢迎下载使用。

