[生物]江苏省盐城市大丰区2023-2024学年八年级下学期5月月考试题(解析版)
展开
这是一份[生物]江苏省盐城市大丰区2023-2024学年八年级下学期5月月考试题(解析版),文件包含生物江苏省盐城市大丰区2023-2024学年八年级下学期5月月考试题解析版docx、生物江苏省盐城市大丰区2023-2024学年八年级下学期5月月考试题解析版pdf等2份试卷配套教学资源,其中试卷共34页, 欢迎下载使用。
一、单项选择题(每小题0.5分,共10分。)
1. 生物圈是最大的生态系统,保护生物圈是公民的基本素养和行为准则。下列有关生物圈的叙述,错误的是( )
A. 包括大气圈、水圈和岩石圈的全部
B. 所有生物共同的家园
C. 地球上所有生物以及它们所生活的环境
D. 包含了多种多样的生态系统
【答案】A
【分析】生物圈是地球上的所有生物与其生存的环境形成的一个统一整体,它包括了地球上所有的生物及其生存的全部环境,因此是最大的生态系统,生物圈是人类和其它生物生存的共同家园,我们要好好保护它。生物圈的范围:以海平面为标准来划分,生物圈向上可到达约10千米的高度,向下可深入10千米左右深处,厚度为20千米左右的圈层,包括大气圈的底部、水圈的大部和岩石圈的表面。
【详解】A.生物圈的范围:以海平面为标准来划分,生物圈向上可到达约10千米的高度,向下可深入10千米左右深处,厚度为20千米左右的圈层,包括大气圈的底部、水圈的大部和岩石圈的表面,故A错误。
B.生物圈是地球上最大的生态系统,生物圈是人类和其它生物生存的共同家园,我们要好好保护它,故B正确。
C.生物圈是地球上的所有生物与其生存的环境形成的一个统一整体,它包括了地球上所有的生物及其生存的全部环境,故C正确。
D.生物圈是最大的生态系统,包括包括森林生态系统、海洋生态系统、农田生态系统、草原生态系统、淡水生态系统、湿地生态系统、城市生态系统等等,故D正确。
故选A。
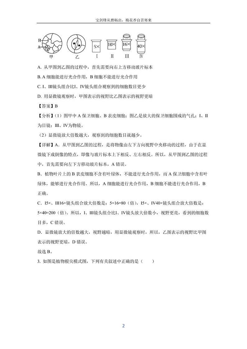
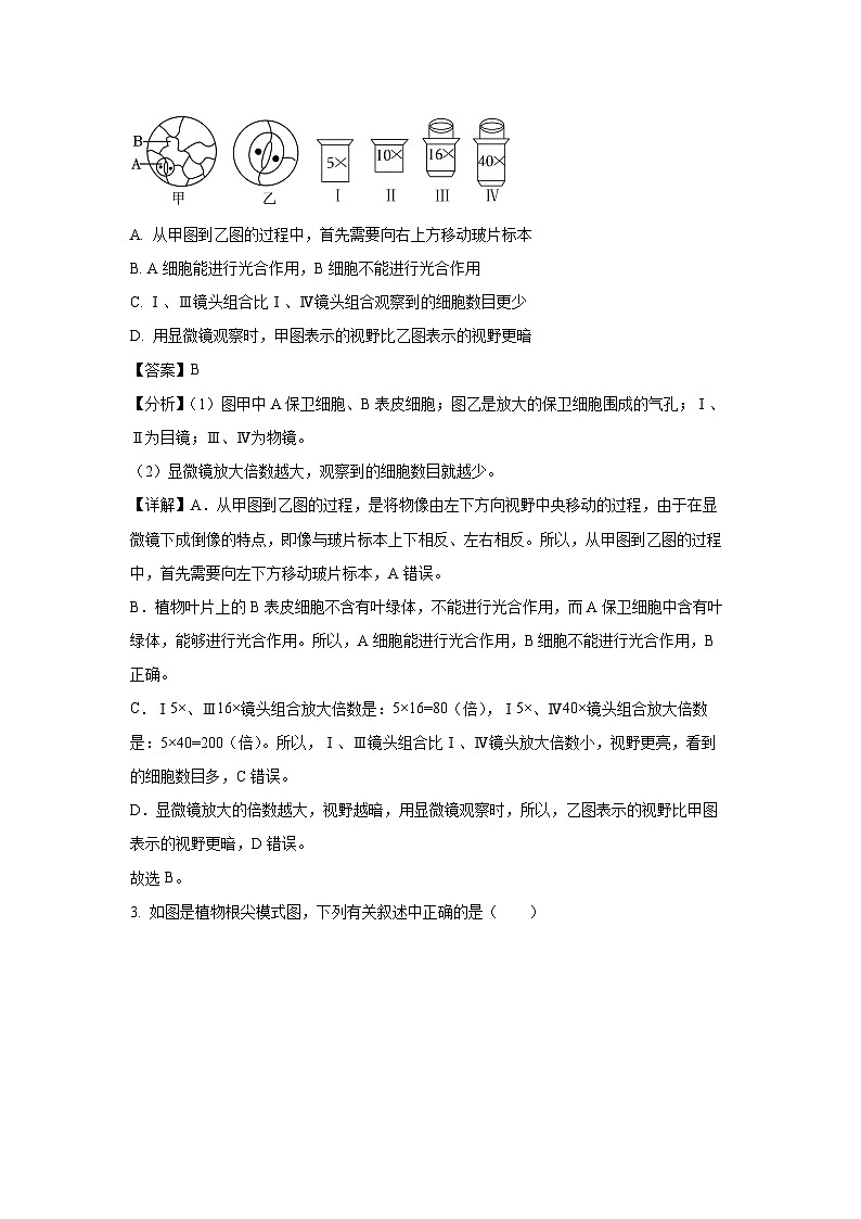
2. 甲、乙两图是某同学用显微镜观察菠菜叶片下表皮时的两个物像,Ⅰ、Ⅱ、Ⅲ、Ⅳ是该同学在观察过程中用到的四种镜头,下列说法正确的是( )
A. 从甲图到乙图的过程中,首先需要向右上方移动玻片标本
B. A细胞能进行光合作用,B细胞不能进行光合作用
C. Ⅰ、Ⅲ镜头组合比Ⅰ、Ⅳ镜头组合观察到的细胞数目更少
D. 用显微镜观察时,甲图表示的视野比乙图表示的视野更暗
【答案】B
【分析】(1)图甲中A保卫细胞、B表皮细胞;图乙是放大的保卫细胞围成的气孔;Ⅰ、Ⅱ为目镜;Ⅲ、Ⅳ为物镜。
(2)显微镜放大倍数越大,观察到的细胞数目就越少。
【详解】A.从甲图到乙图的过程,是将物像由左下方向视野中央移动的过程,由于在显微镜下成倒像的特点,即像与玻片标本上下相反、左右相反。所以,从甲图到乙图的过程中,首先需要向左下方移动玻片标本,A错误。
B.植物叶片上的B表皮细胞不含有叶绿体,不能进行光合作用,而A保卫细胞中含有叶绿体,能够进行光合作用。所以,A细胞能进行光合作用,B细胞不能进行光合作用,B正确。
C.Ⅰ5×、Ⅲ16×镜头组合放大倍数是:5×16=80(倍),Ⅰ5×、Ⅳ40×镜头组合放大倍数是:5×40=200(倍)。所以,Ⅰ、Ⅲ镜头组合比Ⅰ、Ⅳ镜头放大倍数小,视野更亮,看到的细胞数目多,C错误。
D.显微镜放大的倍数越大,视野越暗,用显微镜观察时,所以,乙图表示的视野比甲图表示的视野更暗,D错误。
故选B。
3. 如图是植物根尖模式图,下列有关叙述中正确的是( )
A. ①是吸收水分和无机盐的主要部位
B. ②处的细胞具有较强的分裂能力
C. ③具有保护作用
D. ④处的细胞体积较大,能够迅速伸长
【答案】A
【分析】根尖是指从根的顶端到生有根毛的一段。它的结构从顶端依次是根冠、分生区、伸长区、成熟区。图中①成熟区,②伸长区,③分生区,④根冠。
【详解】A.①成熟区,也称根毛区。内部某些细胞的细胞质和细胞核逐渐消失,这些细胞上下连接,中间失去横壁,形成导管。导管具有运输作用。 表皮密生的茸毛即根毛,是根吸收水分和无机盐的主要部位,A正确。
B.②伸长区,位于分生区稍后的部分。一般长约2~5毫米。是根部向前推进的主要区域,其外观透明,洁白而光滑。 生长最快的部分是伸长区。也可以吸收一定的水分,B错误。
C.③分生区,也叫生长点,是具有强烈分裂能力的、典型的顶端分生组织。个体小、排列紧密、细胞壁薄、细胞核较大、拥有密度大的细胞质(没有液泡),外观不透明,C错误。
D.④是根冠,根尖最先端的帽状结构,罩在分生区的外面,有保护根尖幼嫩的分生组织,使之免受土壤磨损的功能,D错误。
故选A。
4. 如图是衣藻的结构示意图。通过与草履虫对比,你认为关于衣藻与草履虫共同特征的说法,错误的是( )
A. 都能自由运动B. 都是单细胞生物
C. 都能进行光合作用D. 都是生活在水中
【答案】C
【分析】细胞生物只由单个细胞组成,单细胞生物个体微小,全部生命活动在一个细胞内完成,一般生活在水中,与人类有着密切的关系。据此作答。
【详解】ABD.草履虫是单细胞原生动物,生活在水中,草履虫有纤毛,能自由运动;衣藻是单细胞绿色植物,生活在水中,有鞭毛,靠鞭毛摆动在水中自由运动,ABD正确。
C.衣藻有叶绿体,能进行光合作用,而草履虫不具有叶绿体,不能进行光合作用,C错误。
故选C。
5. 2023年2月1日,中国航天员首次在中国空间站过春节,带了水饺等特色的“年夜饭”,下列对航天员生理活动的分析,正确的是( )
A. “年夜饭”中的糖类、脂肪、维生素等营养物质均能提供能量
B. 水饺皮中的淀粉在小肠内开始消化,最终分解为葡萄糖
C. 航天员胆汁中含有的消化酶可帮助消化食物中的脂肪
D. 航天员摄入的水、无机盐、维生素可以被小肠和大肠吸收
【答案】D
【分析】食物中含有的维生素、水和无机盐等小分子的营养物质人体可以直接吸收利用,而蛋白质、糖类、脂肪这些大分子的营养物质是不溶于水的,必须在消化道内变成小分子的能溶于水的物质后,才能被消化道壁吸收。
【详解】A.食物所含的六类营养物质中,能为人体提供能量的是糖类、脂肪和蛋白质。维生素质不能提供能量,A错误。
B.淀粉的消化从口腔开始,口腔中的唾液淀粉酶能够将部分淀粉分解为麦芽糖,当淀粉和麦芽糖进入小肠后,由于小肠中的胰液和肠液中含有消化糖类、脂肪和蛋白质的酶,因此,淀粉等糖类物质在小肠内被彻底消化为葡萄糖,B错误。
C.肝脏分泌的胆汁中没有消化酶,但它能使脂肪变成微小的颗粒,从而增加脂肪酶与脂肪的接触面积,起到促进脂肪分解的作用,C错误。
D.营养物质的吸收只在人体消化系统的部分消化道内进行。小肠是主要的吸收场所,能够吸收大部分的水、无机盐、维生素和全部的氨基酸、葡萄糖、甘油和脂肪酸。胃只能吸收少量的水、无机盐和酒精。大肠是形成粪便的场所,能够吸收少量的水、无机盐和维生素。其他的消化道基本上没有吸收功能,D正确。
故选D。
6. 乒乓球是一项老少皆宜的运动项目。下列有关打乒乓球的叙述错误的是( )
A. 击球时,肌肉收缩牵引骨绕着骨连结活动
B. 运动员能看清远处和近处的球,主要靠眼球中晶状体的调节
C. 运动员根据来球方向迅速做出判断,属于条件反射
D. 比赛决胜时刻,观众面红耳赤,血压升高只是神经调节的结果
【答案】D
【分析】(1)骨骼肌受神经传来的刺激收缩时,就会牵拉骨绕关节活动,于是躯体的相应部位就会产生运动。
(2)外界物体反射来的光线,经过角膜、瞳孔进入眼球内部,再经过晶状体和玻璃体的折射作用,在视网膜上能形成清晰的物像,物像刺激了视网膜上的感光细胞,这些感光细胞产生的神经冲动,沿着视神经传到大脑皮层的视觉中枢,就形成视觉。
(3)复杂反射(条件反射)是人出生以后在生活过程中逐渐形成的后天性反射,是在简单反射的基础上,经过一定的过程,在大脑皮层参与下完成的,是一种高级的神经活动,是高级神经活动的基本方式。
【详解】A.运动系统由骨、关节和肌肉组成。骨骼肌有受到神经传来的刺激收缩的特性。运动产生的过程是:肌肉收缩牵引骨绕着骨连结活动,A正确。
B.人能看清远近不同的物体,主要靠眼球中晶状体的调节。当看远处物体时,晶状体曲度变小,看近处物体时,晶状体曲度变大,B正确。
C.比赛时运动员根据来球方向判断出落球点并迅速移动到相应位置,在大脑皮层参与下完成,属于条件反射,C正确。
D.当人情绪激动时,大脑皮层就会特别兴奋,并通过支配肾上腺的神经促使肾上腺分泌较多的肾上腺素等。这些激素能够促使心跳加快、血压升高,并且促使皮肤因血管扩张而显得面红耳赤,这是神经调节和激素调节的结果,D错误。
故选D。
7. 如图中①③表示血管,②表示人体器官,箭头表示血流方向。下列叙述中正确的是( )
A. 若②是肺,则①中是动脉血,③中血液流向右心房
B. 若②是脑,则①可以表示主动脉
C. 若②是肾脏,则③比①中多了尿素和氧
D. 若②是小肠,则③中营养物质含量小于①
【答案】B
【分析】血液循环分为体循环和肺循环两部分,即体循环是指血液由左心室进入主动脉,再流经全身的各级动脉、毛细血管网、各级静脉,最后汇集到上、下腔静脉,流回到右心房的循环;肺循环是指血液由右心室流入肺动脉,流经肺部的毛细血管网,再由肺静脉流回左心房的循环。
【详解】A.若②是肺,结合题图及血液循环途径图,可推知,①表示肺动脉,流静脉血,③表示肺静脉,流动脉血,回到左心房,故A错误。
B.若②是脑,结合题图及血液循环途径图,可推知,①主动脉,内流动脉血,故B正确。
C.肾脏是人体的排泄器官,因此若②为肾脏,血液流经此处后,氧气进入组织细胞,组织细胞产生的二氧化碳进入血液,所以血液由鲜红的动脉血变成暗红的静脉血,尿素进入肾脏,形成尿液,排出体外,则③比①中氧气和尿素减少,故C错误。
D.从血液循环图中可知,血液流经组织细胞处的毛细血管时,血液中的氧气进入组织细胞,组织细胞产生的二氧化碳进入血液,因此经过体循环后,血液中的含氧量变化是减少,若②是小肠,小肠是营养物质吸收的主要场所,则③中氧含量小于①,③营养物质含量大于①,故D错误。
故选B。
8. 下列有关内分泌腺和激素的叙述正确的是( )
A. 垂体、甲状腺、汗腺都是内分泌腺
B. 人遇到危险刺激时,肾上腺素分泌减少
C. 人体幼年时期分泌生长激素不足会严重影响智力
D. 睾丸和卵巢分泌的性激素与青春期第二性征发育有关
【答案】D
【分析】人体分泌腺的类型有外分泌腺和内分泌腺。外分泌腺是有导管的腺体,分泌物由导管排出;内分泌腺是没有导管的腺体,分泌的激素直接进入血液循环输送到全身各处。
激素是由内分泌腺的腺细胞所分泌的、对人体有特殊作用的化学物质。它在血液中含量极少,但是对人体的新陈代谢、生长发育和生殖等生理活动,却起着重要的调节作用,激素分泌异常会引起人体患病。
【详解】A.垂体、甲状腺都是内分泌腺,而汗腺是外分泌腺,A错误。
B.肾上腺产生肾上腺素增加,使人心跳加快、血管扩张、反应更灵敏,调动潜力以应对紧急情况。可见,人遇到危险刺激时,肾上腺素分泌会增加,B错误。
C.婴幼儿时期甲状腺素分泌不足,会引起呆小症,患者身体矮小,有智力障碍;人体幼年时期分泌生长激素不足会导致侏儒症,但其智力正常,C错误。
D.进入青春期以后,男孩和女孩的性器官都迅速发育,男性的睾丸和女性的卵巢都重量增加,并能够产生生殖细胞和分泌性激素,性激素(雄性激素和雌性激素)能促进第二性征的出现 ,D正确。
故选D
9. 选择健康的生活方式,了解安全用药和急救方法,对于保障身体健康、挽救生命具有重要意义。下列叙述正确的是( )
A. 青少年处于生长发育期,应该大量服用膳食补充剂增加营养
B. 流感患者出现呼吸道感染,可不凭处方自行购买抗生素治疗
C. 健康是指一种身体上、心理上和社会适应方面的良好状态
D. 进行心肺复苏的顺序为“开放气道→胸外按压→人工呼吸”
【答案】C
【分析】健康的生活方式不仅有利于预防各种疾病,而且有利于提高人们的健康水平,提高生活质量,解答时可以从健康的生活习惯对身体的影响方面来切入。
【详解】A.青少年处于生长发育期,合理服用膳食补充剂增加营养能够为身体生长发育提供营养物质,但大量摄入营养会造成营养不良,A错误。
B.流感是由于流感病毒引起的疾病,所以得了流感一般不需要使用抗生素或者抗菌素,需要抗生素,用抗病毒药物治疗,B错误。
C.统的健康观是“无病即健康”,现代人的健康现是整体健康,世界卫生组织认为,健康是指一种身体上、心理上和社会话应方面的良好状态,而不仅仅是没有疾病和不虚弱,C正确。
D.心肺复苏的正确顺序为:胸外心脏按压→开放气道→人工呼吸,D错误。
故选C。
10. 关节是骨与骨之间能够活动的连结,既牢固又灵活,下图中增加关节牢固性的结构是( )
A. ①B. ②C. ③D. ④
【答案】B
【分析】骨与骨之间的连接称骨连接。骨连接又分为直接连接和间接连接,关节是间接连接的一种形式。关节由两块或两块以上的骨构成,基本结构有关节面、关节囊和关节腔。关节面是组成关节的相邻两骨的接触面,一凸一凹,表面覆有一层关节软骨,有减少摩擦和缓冲撞压的作用。关节囊是附着在关节面周围及其附近骨面上的结缔组织囊,关节囊围成的密闭空腔叫关节腔,内有少量滑液。除了这些基本结构,有的关节还有韧带等辅助结构。关节的各种结构使关节既具有牢固性、稳定性,又具有灵活性。
【详解】使关节牢固的结构特点是:②关节囊及囊里面、外面的韧带将两骨牢固地连在一起。
使关节灵活的结构特点是:关节面包括①关节头和③关节窝,在关节头和关节窝上有④一层关节软骨,可以减少骨与骨之间的摩擦,减少振荡,以及关节腔内的滑液,可以减少摩擦。
故选B。
11. 下列动物类群与其主要特征的描述,不相对应的是( )
A. 腔肠动物—身体有三胚层,有口无肛门
B. 环节动物—身体由许多相似的体节构成
C. 软体动物—身体柔软,大多具有贝壳
D. 节肢动物—体表有外骨骼,身体和附肢分节
【答案】A
【分析】自然界中的动物多种多样,其中有一类体内无脊柱的动物,称为无脊椎动物,包括:腔肠动物、扁形动物、线形动物、环节动物、软体动物,节肢动物等。
【详解】A.腔肠动物的特征身体呈辐射对称、身体有两胚层,体表有刺细胞、有口无肛门,A符合题意。
B.环节动物的特征身体呈圆筒形,由许多彼此相似的体节组成,靠刚毛或疣足辅助运动,如蚯蚓等,B不符合题意。
C.软体动物的特征柔软的身体表面有外套膜,大多具有贝壳,运动器官是足,如蜗牛,C不符合题意。
D.节肢动物的特征体表有坚韧的外骨骼,身体和附肢都分节,如蝴蝶,D不符合题意。
故选A。
12. 如果用下图表示各种概念之间的关系,下列选项中与图示不相符的是( )
A. AB. BC. CD. D
【答案】B
【分析】题图中,1包含2,2包含3,3包含4。
【详解】A.肾单位是肾脏的结构和功能单位,肾单位包括肾小体和肾小管。肾小体包括呈球状的肾小球和呈囊状包绕在肾小球外面的肾小囊,肾小囊腔与肾小管相通。该项中“肾、肾单位、肾小体、肾小球”符合题图,A正确。
B.细胞核是遗传信息库,细胞核中能被碱性染料染成深色的物质叫做染色体,它是由DNA和蛋白质两部分组成。一条染色体上包含一个DNA分子,是遗传信息的载体。一个DNA分子上包含有多个基因,基因是具有遗传效应的DNA片段,基因控制生物的性状。因此,遗传物质在细胞中的结构层次(由大到小) :细胞核→染色体→DNA分子→基因,符合题图,B错误。
C.动物体的结构层次由小到大为:细胞→组织→器官→系统→动物体。可见,该项不符合题图,C正确。
D.一朵完全花包括花柄、花托、花萼、花冠和花蕊等结构。花蕊分为雄蕊和雌蕊。雄蕊包括花药和花丝,花药里有许多花粉,花粉能产生精子。雌蕊包括柱头、花柱和子房,子房内有一个或多个胚珠,胚珠里面有卵细胞。可见,该项符合题图,D正确。
故选B。
13. “白日不到处,青春恰自来。苔花如米小,也学牡丹开。”《苔》是诗人袁枚对苔藓植物的生动写照。下面解释你不认同的是( )
A. 第一句:地钱生活在阴湿的环境
B. 第二句:正好到了地钱的繁殖季节
C. 第三句:地钱长出的孢蒴很小
D. 第四句“苔花”和牡丹花具有相同的结构
【答案】D
【分析】苔藓植物生活在阴湿的环境中,苔藓植物一般都很矮小,通常具有类似茎和叶的分化,但是茎中无导管、叶中也没有叶脉,根非常简单,称为假根。
【详解】A.苔藓植物生活在阴湿的环境中,A正确。
B.“青春恰自来”表示到了地钱的繁殖季节,B正确。
C.地钱属于苔藓植物,依靠孢子繁殖后代,“苔花如米小”形容地钱长出的孢蒴很小,C正确。
D.苔藓只有茎和叶,没有花,牡丹属于被子植物,具有根、茎、叶、花、果实和种子六大器官,D错误。
故选D。
14. 生物体的结构与功能相适应,对此下列叙述错误的是( )
A. 鲫鱼的鳃丝中密布毛细血管,适于在水中呼吸
B. 鸟有气囊,在飞行时可增加气体交换的面积
C. 青蛙湿润的皮肤里密布毛细血管,可辅助肺呼吸
D. 蜥蜴的体表覆盖着角质的鳞片,可减少体内水分的蒸发
【答案】B
【分析】生物体的形态结构总是与其生活环境相适应,适者生存,生物必须适应环境才能生存,如沙漠上的植物必须耐旱才能生存。
【详解】A.鳃是鱼的呼吸器官,鳃上有许多鳃丝,鳃丝里密布毛细血管,当水由口流进,经过鳃丝时,溶解在水里的氧就渗入鳃丝中的毛细血管里,而血液里的二氧化碳浸出毛细血管,随水从鳃盖后缘的鳃孔排出体外,完成呼吸,A正确。
B.鸟的呼吸作用旺盛,具有与肺相通的气囊,主要分布在内脏器官之间。吸气时,吸进的空气一部分在肺内进行气体交换,一部分则直接进入气囊;呼气时,气囊内的气体又返回肺内进行气体交换。由此可知,鸟进行气体交换的场所是肺,气囊没有气体交换的作用,只是辅助呼吸,B错误。
C.青蛙的皮肤裸露且能分泌黏液,湿润的皮肤里密布着毛细血管,也可以进行气体交换,以辅助肺呼吸,C正确。
D.蜥蜴的体表覆盖着角质的鳞片,既可以保护身体,又可减少体内水分的蒸发,D正确。
故选B。
15. 动脉血是含氧丰富、颜色鲜红的血液,正常情况下,它可以流经的结构是( )
A. 右心室B. 肺动脉C. 肺静脉D. 肾静脉
【答案】C
【分析】心脏有四个腔:左心房、右心房、左心室、右心室。上下相通,左右不通,左心房连通肺静脉,右心房连通上、下腔静脉,左心室连通主动脉,右心室连通肺动脉。
【详解】根据血液循环图:
流动脉血的结构是肺静脉、左心房、左心室、主动脉,C正确。
故选C。
16. 如图为尿液形成流程图,其中甲、乙表示结构,a、b表示液体。下列叙述不正确的是( )
A. 肾小球、甲和乙共同构成肾单位
B. a、b表示的液体分别为原尿和尿液
C. 若用药物麻痹正常人的乙处,则b中会有蛋白质
D. 血液流经肾脏后,动脉血变为静脉血,尿素减少
【答案】C
【详解】经过肾小球的滤过,进入到肾小囊中的液体是原尿,所以甲是肾小囊,a是原尿,原尿经过肾小管的重吸收,形成尿液,所以乙是肾小管,b是尿液,肾小管能将全部的葡萄糖重吸收,若用药物麻痹正常人的乙处,则b中会有葡萄糖。
17. 著名物理学家霍金21岁时患上脊髓侧索硬化症,也称运动神经元病。主要表现为全身瘫痪,不能言语,只有三根手指可以活动。下图为反射弧示意图,下列有关叙述正确的是( )
A. 运动神经元包括细胞体和神经纤维两部分
B. 若④受损伤,刺激①有感觉但不能运动
C. 杯弓蛇影这一反射的神经中枢位于③
D. 图中②③④属于周围神经系统的一部分
【答案】B
【分析】反射是指在神经系统的参与下,人体对内外环境刺激所作出的有规律性的反应。神经调节的基本方式是反射,反射活动的结构基础称为反射弧,包括①感受器、②传入神经、③神经中枢、④传出神经和⑤效应器。
【详解】A.神经元包括细胞体和突起两部分,A错误。
B.反射必须通过反射弧来完成,缺少任何一个环节反射活动都不能完成,如④传出神经被破坏,即使有适宜的刺激人体也不会作出反应,即不能运动。因为效应器接收不到神经传来的神经冲动。但是感受器产生的神经冲动能通过传入神经传到神经中枢,在经过脊髓的白质上行传到大脑皮层,形成感觉,B正确。
C.杯弓蛇影属于复杂反射,神经中枢位于大脑皮层,C错误。
D.神经系统由脑、脊髓以及它们发出的神经组成,由脑发出的脑神经和由脊髓发出的脊神经是神经系统的周围部分,叫周围神经系统,D错误。
故选B。
18. 某生物兴趣小组的同学自制了一个如图所示的相对封闭的生态瓶。下列对生态瓶的分析正确的是( )
A. 该生态瓶的生物种类和数量少,不是一个生态系统
B. 影响该生态瓶里小鱼生活的生物因素有小草、阳光、水、温度等
C. 该生态瓶里能量的最终来源是太阳能
D. 该生态瓶里可以建立一条食物链:水草→小鱼→细菌、真菌
【答案】C
【分析】(1)一个完整的生态系统包括生物部分和非生物部分,非生物部分包括阳光、空气、水、温度等,生物部分由生产者(植物)、消费者(动物)和分解者(细菌、真菌)组成。
(2)在生态系统中,不同生物之间由于吃与被吃的关系而形成的链状结构叫做食物链。食物链的起始环节是生产者。食物链书写的原则是:食物链中只包含生产者和消费者,不包括分解者和非生物部分;食物链由生产者开始,以最高营养级结束;食物链中的箭头由被捕食者指向捕食者。
【详解】A.“该生态瓶”即包括了环境,又包括了此环境中所有的生物,因此该生态瓶就是一个生态系统,A错误。
B.光、水、空气、温度等是影响该生态瓶里小鱼生活的非生物因素,B错误。
C.该生态瓶里能量的最终来源是光能,通过水草的光合作用转化为化学能储存在有机物中,C正确。
D.食物链不包括细菌和真菌,该生态瓶里可以建立一条食物链:水草→小鱼,D错误。
故选C。
19. 下列各项中,能正确表示正常男性体细胞及精子中的染色体组成的是( )
A. 44+XY和22+XB. 44+XY和22+X、22+Y
C. 44+XY和X、YD. 22+XY和X、Y
【答案】B
【分析】人的体细胞内的23对染色体,有一对染色体与人的性别有关,叫做性染色体;男性的性染色体是XY,女性的性染色体是XX。
【详解】人的性别遗传过程如图:
从性别遗传图解看出,正常男性体细胞及精子中的染色体组成的是44+XY和22条+X、22条+Y
故选B。
20. 我国提出“绿水青山就是金山银山”,强调了保护生态环境、保护生物圈,实现人与自和谐发展。下列做法不符合该理念的是( )
A. 沿河排放污水B. 低碳绿色生活
C. 垃圾分类回收D. 禁燃烟花爆竹
【答案】A
【分析】我国提出“绿水青山就是金山银山”,强调了保护生态环境、保护生物圈,实现人与自然和谐发展在经济建设中的重要性,这是因为生物圈为生物提供了维持生命所需的空气、阳光、水等条件,生物圈是地球上的所有生物与其生存的环境形成的一个统一整体,是地球上所有生物的共同家园。
【详解】选项中垃圾分类回收、低碳绿色出行和禁燃烟花爆竹保护生态环境都能实现人与自然的和谐发展,而沿河排放污染物不能实现人与自然的和谐发展,A符合题意。
故选A。
二、综合应用题(每空1分,共10分。)
21. “一道美食带火一座城”,继淄博烧烤、尔滨冻梨后,甘肃天水麻辣烫又火爆出圈,吸引全国各地游客前去打卡品尝。
(1)天水麻辣烫的“灵魂”之一是麻,来自麦积花椒,是天水的特产。与其他地方相比,这里的花椒穗大粒多,果实成熟后呈鲜红色,油腺密生且凸起明显。果皮开裂后部分呈梅花状,果肉厚,颗粒均匀。由此可见,花椒属于___植物(填“裸子”或“被子”),作为调料的花椒多数是“空壳”,这些空壳实际上是由花的___结构(填名称)发育而来的。
(2)为了使种出来的花椒种子粒大饱满,下列关于花椒栽培措施分析中,不合理的是___。
A. 合理密植一促进呼吸作用
B. 经常松土一为根系增加氧气供应
C. 开花季节放养蜜蜂一提高传粉效率
D. 雨后及时排涝一避免根系缺氧
(3)“灵魂调味”的另一“灵魂”就是辣,辣味以香为主,细品起来有些许回甘,这种丰富的味觉体验,很大程度上归功于甘谷辣椒。甘谷辣椒中的辣味物质主要存在于植物细胞的___结构中。
(4)辣椒成熟后果皮颜色的红色和黄色是一对相对性状。下表是关于辣椒果皮颜色的遗传实验结果,根据以上三组杂交组合能判断隐性性状的是___皮辣椒(填“红”或“黄”)。
【答案】(1)①. 被子 ②. 子房壁 (2)A
(3)液泡 (4)黄
【分析】(1)花椒具有果实,因此花椒属于被子植物。花椒多数是“空壳”,这些空壳实际是包裹在花椒种子外面的果皮,果皮是有子房壁发育而来的。
(2)A.合理密植使花椒充分利用光能,能够提高光合效率,从而达到提高产量目的,A错误。
B.适时给花椒松土有利于促进根的呼吸,B正确。
C.植物经过传粉和受精两个生理过程,才能形成果实和种子,花椒开花季节,在果园里放养蜜蜂,可提高传粉效率,提高产量,C正确。
D.下雨后及时排涝,及时排涝,保证土壤透气,促进根部呼吸作用,避免根系缺氧,D正确。
故选A。
(3)液泡内含有细胞液,溶解着多种物质,辣椒中辣味物质存在于辣椒细胞的液泡中。
(4)根据表格中的杂交组合三可知,亲代果皮颜色只有红色一种性状,后代出现了两种性状,其中黄色果皮是新出现的性状,说明黄色果皮是隐性性状,红色果皮是显性性状。
22. 我国向世界郑重宣布:二氧化碳排放量力争在2030年前达到峰值,努力在2060年前实现“碳中和”。“碳中和”是指在一定区域内或生态系统中的二氧化碳收支相抵,即二氧化碳的排放量与吸收量相当。图1是某校生态保护志愿者在研究某草原生态系统时绘制的碳循环模式图,A、B、C、D表示生态系统的成分,①②③为特定的生理过程;图2是该生态系统中的食物网。请回答下列问题。
(1)图1中的B代表的是___。
(2)图1中过程③中的碳以___形式进行传递。
(3)若这个生态系统收到某种有害物质污染,一段时间后,体内有害物质含量最高的生物是___。
(4)外来因素干扰严重时,会破坏生态平衡,导致生态危机,说明___。
(5)为了我国2060年前力争实现“碳中和”的目标,我们作为中学生应当怎么做?___。
【答案】(1)生产者 (2)二氧化碳
(3)鹰 (4)生态系统的自我调节能力是有一定限度的
(5)低碳出行,爱护植被(合理即可)
【分析】(1)图1中的B既能吸收无机环境中的二氧化碳,又能释放二氧化碳,所以代表生态系统中的生产者。
(2)图1中过程③中的碳的传递,是以二氧化碳的形式传递,由生态系统中分解者完成的。
(3)食物链的体内含环境中有害物质最多的是最高级别的消费者;若这个生态系统受到某种有害物质污染,一段时间后,体内有害物质含量最高的生物是鹰。
(4)在生态系统中,各种生物的数量虽然在不断地变化着,但是在一般情况下,生态系统中各种生物的数量和所占的比例是相对稳定的;这说明生态系统具有一定的自动调节能力;生态系统的调节能力是有限的。如果外界的干扰超过了调节能力,生态系统就会遭到破坏。
(5)碳中和是指通过减少或抵消二氧化碳的排放量,使得大气中的二氧化碳浓度不再继续上升,达到减缓气候变化的目的。因此为实现碳中和,中学生应该:低碳出行、节约用水用电等。选择
1
2
3
4
A
肾
肾单位
肾小体
肾小球
B
基因
DNA
染色体
细胞核
C
系统
器官
组织
细胞
D
花
花蕊
雌蕊
子房
杂交组合
亲代
子代的性状和植株的数目
红色
黄色
一
红色×黄色
108
110
二
黄色×黄色
0
212
三
红色×红色
330
106
相关试卷
这是一份[生物]江苏省盐城市大丰区2023-2024学年七年级下学期生物期中试题,共5页。试卷主要包含了填写答题卡的内容用2B铅笔填写,提前 xx 分钟收取答题卡等内容,欢迎下载使用。
这是一份【生物】2024年江苏省盐城市大丰区八年级中考三模试卷(解析版),共14页。试卷主要包含了选择题,综合分析题等内容,欢迎下载使用。
这是一份江苏省盐城市大丰区2023-2024学年八年级下学期5月月考生物试题,共6页。试卷主要包含了单项选择题,综合应用题等内容,欢迎下载使用。

