[物理][期末]辽宁省大连市中山区2023-2024学年九年级上学期期末考试试题(解析版)
展开这是一份[物理][期末]辽宁省大连市中山区2023-2024学年九年级上学期期末考试试题(解析版),文件包含物理期末辽宁省大连市中山区2023-2024学年九年级上学期期末考试试题解析版docx、物理期末辽宁省大连市中山区2023-2024学年九年级上学期期末考试试题解析版pdf等2份试卷配套教学资源,其中试卷共38页, 欢迎下载使用。
一、选择题(本题共9小题,每小题2分,共18分。在每小题给出的四个选项中,第1~6题只有一项符合题目要求,选对的得2分;第7~9题有多项符合题目要求,全部选对的得2分,选对但不全的得1分,有选错的得0分)
1. 2023年,大连全面升级改建星海灯光秀,建成后几十万颗单点可控的LED数码灯将灯光与喷泉的音乐系统完美结合,营造出流光溢彩、璀璨浪漫的美丽景象。色彩缤纷的LED灯主要是由什么材料制成的( )
A. 半导体B. 导体C. 超导D. 绝缘体
【答案】A
【解析】半导体是导电性能介于导体和绝缘体之间的一种材料,半导体材料经常用于收音机、电视机和LED灯中。LED灯是用半导体材料制成的,故A符合题意,BCD不符合题意。
2. 成语“炙手可热,慎莫近前”告诉我们利用热传递的方式可以改变物体的内能,下列情景与之相同的是( )
A. 钻木取火B. 围炉烤火C. 擦燃火柴D. 搓手取暖
【答案】B
【解析】A.钻木取火时,钻头和木头克服摩擦做功,将机械能转化为内能,是利用做功的方式来改变物体的内能,故A不符合题意;
B.围炉烤火时,人从炉火中吸收热量,内能发生了转移,是利用热传递的方式来改变物体的内能,故B符合题意;
C.擦燃火柴时,火柴头克服摩擦做功,将机械能转化为内能,是利用做功的方式来改变物体的内能,故C不符合题意;
D.搓手取暖时,双手克服摩擦做功,将机械能转化为内能,是利用做功的方式来改变物体的内能,故D不符合题意。
3. 生活中我们要做到“安全用电,警钟长鸣”,下列做法符合安全用电要求的是( )
A. 手机充电器长时间插在通电的插座上
B. 同一插线板同时使用多个大功率用电器
C. 电器起火时,立即用水扑灭
D. 发现有人触电时,应先断开电源再救人
【答案】D
【解析】A.手机充电器不使用时应及时拔下,不能长时间插在插座上,否则浪费电且易发生危险,故A不符合题意;
B.同一插线板可同时使用多个大功率用电器,会引起电路中电流过大,空气开关就会出现“跳闸”现象,故B不符合题意;
C.生活用水是导体,发生电火灾时如果直接用水去灭火,会发生触电事故,故C不符合题意;
D.人体是导体,发现有人触电,若立即用手去拉,会造成施救者也触电,正确的做法是应先切断电源或用绝缘棒将电线挑开,故D符合题意。
故选D。
4. 商场中,卖微波炉的售货员和顾客发生了争执。售货员说:微波炉很省电,用一次花不了多少电费;顾客说:我觉得微波炉很费电,我家的微波炉一开就“烧保险”。从物理学的角度看,售货员所说的“省电”和顾客所说的“费电”分别指的是微波炉在使用时( )
A. 消耗较少的电能,消耗较多的电能
B. 电功率较小,电功率较大
C. 电功率较小,消耗较多的电能
D. 消耗较少的电能,电功率较大
【答案】D
【解析】售货员认为微波炉很省电,是说微波炉的电功率大,但加热食物用时很短,消耗的电能并不多,所以“微波炉很省电,用一次花不了多少电费”,即售货员是从消耗较少的电能角度说的;顾客是从电功率角度考虑的,因为微波炉属于大功率用电器,工作时电路中电流很大,会烧断保险丝,相同时间内消耗的电能多,所以认为很“费电”。
故选D。
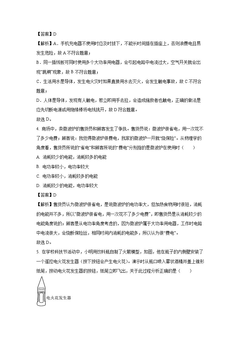
5. 在学校科技节活动中,小明用饮料瓶自制了火箭模型,如图,他在瓶子的内侧壁安装了一个遥控电火花发生器(按下按钮会产生电火花)。演示时从瓶口喷入雾状酒精并盖上锥形纸筒,按动电火花发生器的按钮,纸筒立即飞出,关于此过程分析正确的是( )
A. 酒精没有完全燃烧的情况下,热值将变小
B. 纸筒飞出后瓶内气体内能减少,温度降低
C. 燃气推动纸筒飞出的过程相当于内燃机的压缩冲程
D. 能闻到了浓浓的酒精味,这是因为分子间存在斥力
【答案】B
【解析】A.热值是燃料的一种特性,其大小只与燃料的种类有关,与燃料是否充分燃烧无关,所以酒精不完全燃烧时热值不变,故A错误;
B.气体对纸筒做功,纸筒飞出,瓶内气体内能减小,温度降低,气体内能转化为纸筒的机械能,故B正确;
C.燃气推动纸筒飞出去,将内能转化为机械能,而内燃机的做功冲程也将内能转化为机械能,因此燃气推动纸筒飞出的过程相当于内燃机的做功冲程,故C错误;
D.能闻到酒精的气味说明酒精分子在永不停息地做无规则运动,故D错误。
故选B。
6. 某实验小组在做“探究串联电路中电压的规律”实验时,连接的电路如图所示,闭合开关后发现灯L2 正常发光,灯L1 只能微弱发光.以下对于这一现象的原因分析,合理的是
A. 灯L1发生断路
B. 灯L1发生短路
C. 灯L1的电阻较大,实际功率较小
D. 灯L1的电阻较小,实际功率较小
【答案】D
【解析】灯泡亮度由灯泡实际功率决定,L2正常发光,L1只能微弱发光,可判断出两灯实际功率的大小;
由电路图可知,两灯泡串联,通过两灯泡的电流相等,根据电功率公式P=I2R分析灯泡电阻大小.由电路图可知,两灯泡串联,且都能发光,则灯L1没有断路,也没有发生短路,故A. B错误;
灯L1只能微弱发光,说明灯L1的实际功率P较小,串联电路电流I相等,由电功率公式P=I2R可知,灯的电阻较小,故C错误,D正确;
7. 如图所示为某宾馆的房卡,进入房间后只把房卡插入槽中,房间内的灯和插座才会有电。下列说法正确的是( )
A. 房卡相当于电源
B. 房卡插入槽内时一定是接在干路上
C. 房卡可达到用电安全和节能的目的
D. 房间内的电灯、电视等用电器是并联的
【答案】BCD
【解析】ABC.只有把房卡插入槽中,房间内的灯和插座才能有电,这说明房卡可以控制房间内的用电器,不插入插槽中,房间内用电器都不工作,所以房卡相当于接在干路上的开关,可达到用电安全和节能的目的,故BC正确,A错误;
D.房间内电灯、电视等用电器之间工作时互不影响,所以它们之间是并联的,故D正确。
8. 如图甲所示是国产某品牌的油电混合动力汽车,该车的动力主要来源于汽油机,并配备了第二个动力源电池,这二者结合使用实现节能环保的效果。下列说法正确的是( )
A. 给汽车动力电池充电时,动力电池相当于电源
B. 该汽车的内燃机是一台四冲程汽油机,如图乙所示是汽油机的做功冲程
C. 汽油机单缸一个工作循环,经历四个冲程,飞轮转两周,对外做功两次
D. 如图丙是小汽车汽油机的能量流向图,根据图中给出的信息,该汽油机的效率为30%
【答案】BD
【解析】A.给汽车动力电池充电时,汽车动力电池消耗电能,在电路中相当于用电器,故A错误;
B.由图乙可知,该汽油机的进气门和排气门均关闭,活塞向下运动,说明是汽油机的做功冲程,故B正确;
C.汽油机完成一个工作循环,经历四个冲程,飞轮转2圈,对外做功1次,故C错误;
D.热机效率是指有效利用的能量与燃料完全燃烧放出的热量的比值,由图可知,输出有用功所占比例为
η=100%-33%-30%-7%=30%
即该汽油机的效率为30%,故D正确。
故选BD。
9. 如图所示,电源电压不变,闭合开关后,所有电表均有示数,小灯泡正常发光。过一段时间,小灯泡因为断路而熄灭,则下列说法正确的是( )
A. 电压表V1示数变大
B. 电流表A1与电流表A2的差值不变
C. 电压表V2与电流表A2的示数之比变大
D. 若想电流表A2恢复原来大小,则需要将滑动变阻器R2的滑片向左移动适当位置
【答案】BCD
【解析】由电路图可知,闭合开关后,小灯泡L、定值电阻R1、滑动变阻器R2并联,电流表A1测量通过小灯泡L和滑动变阻器R2的总电流,电流表A2测量通过小灯泡L和定值电阻R1的总电流,两电压表都测量电源电压;
A.因为电源电压不变,若小灯泡因为断路而熄灭时,电压表V1示数不变,故A错误;
B.若小灯泡因为断路而熄灭时,通过小灯泡的电流变为零,电流表A1测量通过滑动变阻器R2的电流,电流表A1的示数减小,电流表A2测量定值电阻R1的电流,电流表A2的示数也减小,但由于通过定值电阻和滑动变阻器的电流都不变,所以电流表A1与电流表A2的差值不变,故B正确;
C.由于电压表V2的示数不变,电流表A2的示数减小,所以电压表V2与电流表A2的示数之比变大,故C正确;
D.若想电流表A1恢复原来大小,即电流表A1的示数变大,由欧姆定律知需要将滑动变阻器R2的滑片向左移动适当位置来减小滑动变阻器接入电路的电阻,故D正确。
二、填空题(本题共6小题,每空1分,共12分)
10. 热水袋中装热水取暖,一方面是因为热水容易获得,成本低;此外更主要的是因为水的______较大,降低相同温度时,水放出的热量更______(选填“多”或“少”)。
【答案】比热容 多
【解析】[1][2]常见物质中,水的比热容较大,根据,相同质量的水和其它物质相比,降低相同温度时,水放出的热量更多,所以生活中常用它来取暖。
11. 我国家庭电路的电压是______V,家庭电路中的触电事故,都是人体直接或间接与______相连造成的(选填“火线”或“零线”)。
【答案】220 火线
【解析】[1]我国家庭电路中火线与零线之间的电压为220V。
[2]家庭电路的触电事故,都是人体直接或间接与火线连通造成的。
12. 如图所示是一种停车位是否被占用的模拟提醒电路,虚线框内元件一个是灯泡,一个是定值电阻。设计要求无论开关是否闭合,灯泡都能发光,则_______(选填“a”或“b”)是灯泡。当车位未被占用时,开关S断开;当车位被占用时,开关S闭合,此时灯泡_______(选填“变亮”或“变暗”)。
【答案】b 变亮
【解析】[1]若灯泡位于a的位置处,当开关闭合时灯泡会被开关短路,无法发光,所以若要求无论开关是否闭合,灯泡都能发光,灯泡需要在b处。
[2]当车位未被占用时,开关S断开,此时灯泡与定值电阻串联;当车位被占用时,开关S闭合,此时定值电阻短路,电路中电流增大,灯泡变亮。
13. 如图为旋转式变阻器的结构图,a、b、c为变阻器的三个接线柱,d为旋钮触片。将该变阻器接入电路中可以调节灯泡的亮度,应该和灯泡___________联后接入;当接入a、b接线柱,顺时针旋转旋钮触片时,灯泡亮度___________(填“变亮”或“变暗”)。
【答案】串 变暗
【解析】[1]要改变灯泡的亮度,则滑动变阻器应与灯泡串联。
[2]当接入a、b接线柱,顺时针旋转旋钮触片时,变阻器接入电路的电阻变大,灯泡变暗,原因是电流变小。
14. 奕文家4月底电能表读数如图所示,5月底电能表的读数为419.5kW•h,若当地电价为0.6元/(kW•h),则5月份他家应交电费_______元;奕文将某家用电器单独接在该电能表上正常工作6min,电能表转盘转了320转,则这个家用电器可能是_______(选填“空调”、“台灯”或“电视机”)。
【答案】244.2 空调
【解析】[1]由图示电能表可知,4月底电能表读数是12.5kW•h,则5月份他家消耗的电能
需交电费
[2]3200r/(kW•h)表示的是电路中每消耗1kW•h的电能,电能表转盘转动3200r。电能表转盘转了320转,该家用电器消耗的电能
工作时间
该用电器的功率
空调功率在1000W左右,台灯的功率一般小于40W,电视功率在200W左右,所以这个家用电器可能是空调。
15. 如图所示为一款有高、低温两挡的蒸汽电熨斗的电路原理图,R1、R2为电热丝,其中R2=121Ω。当闭合开关__________时(选填“S1”或“S1和S2”),电熨斗处于高温挡。电熨斗处于低温挡时,正常工作功率为800W,则高温挡正常工作时的功率为__________W。
【答案】S1和S2 1200##
【解析】[1]由电路图知,闭合S1,当S2断开时,只有电阻R1接入电路,电路总功率为
由电路图可知,当S1和S2闭合时,两电阻丝并联,电路总功率为可知此时电路总功率为
由于,所以当S1和S2闭合时电熨斗处于高温挡。
[2]在高温挡工作时R2的功率为
高温挡时R1消耗的功率与低温挡时R1消耗的功率相同为800W,则高温挡正常工作时的功率为
P高温=P1+P2=P低温+P1=800W+ 400W=1200W
三、作图题(本题共2小题,每小题2分,共4分)
16. 根据如图所示的实物图,在虚线框内画出对应的电路图。
【答案】
【解析】根据电路图可知,两灯并联,电流表测量干路电流,开关S在干路上,开关S1控制灯泡L1,与其串联;电源正极出来,依次经过开关S,电流表,分为两条支路,一条是开关S1、L1串联,另一条是灯泡L2,之后共同回到电源负极,如图所示:
17. 某家庭进户线、电灯、开关和插座如图所示,请完成家庭电路的连接。
【答案】
【解析】灯泡的接法:火线与开关串联,开关的另一端再接到灯泡顶端的金属点,零线直接在灯泡的螺旋套上;三孔插座的接法:火线进入右孔,地线直接接三孔插座的上孔,零线接三孔插座的左孔。如图所示:
四、实验题(本题共4小题,共24分)
18. 小明同学在“探究电流通过导体产生热量的多少与什么因素有关”时采用了如图所示的实验装置,三个相同的烧瓶内装有质量、初温相同的煤油。温度计和电阻丝通过胶塞固定在烧瓶中(已知:RA=RB=RC)。
(1)实验中通过比较____________(选填“温度计示数的变化”或“加热时间”)来判断相同时间内电流产生热量的多少。下列实验中也采用这种研究方法的是______;
A.探究电流与电压、电阻的关系
B.测量定值电阻阻值
C.探究动能大小与哪些因素有关
(2)实验中,分别在B和C电阻之间分别并联一个阻值不等的电阻丝E、F,其目的是______;该装置可以探究电流通过导体产生热量与______是否有关;
(3)实验中,对于烧瓶内的液体,小明选择了煤油而不是水,主要是因为______;
(4)实验过程中发现通电一段时间后,温度计示数均有明显变化,但A、B瓶温度计示数相同,排除了装置漏气的可能,其原因是:______。
【答案】(1)温度计示数的变化 C (2)控制通过电阻的电流不相同 电流 (3)煤油的比热容比水小,吸收相同热量时,温度变化更明显 (4)电阻E断路
【解析】(1)[1]电流产生的热量不能用眼睛直接观察,通过温度计示数变化来反映,这是转换法。
[2]A.探究电流与电压、电阻的关系,探究电流跟电压关系时,控制电阻不变,探究电流跟电阻关系时,控制电压不变,这是控制变量法,故A不符合题意;B.测量定值电阻阻值,没有用到转换法,故B不符合题意;C.在探究影响动能大小因素的实验中,小车动能的大小看不见,但可以通过木块移动的距离来比较,是转换法,故C符合题意。
(2)[3][4]分别在B和C电阻之间并联一个阻值不等的电阻丝E、F,根据并联电路电流的特点可知,使得通过B、C的电流不同,可以探究电流产生的热量与电流的关系。
(3)[5]对于烧瓶内的液体,小明选择了煤油而不是水,主要是因为煤油比水的比热容小,吸收相同的热量,煤油的温度变化比较大,实验效果更明显。
(4)[6]A、B瓶温度计示数相同,排除了装置漏气的可能,说明A、B瓶中电阻产生的热量相同,则通过A、B的电流相同,因此说明电阻E断路了。
19. 夏天,某天中午小明来到海边,他光着脚踩在沙滩上,感到沙子的温度比海水要高一些,由此猜想水和沙子吸热本领不相同,为了验证该猜想,他设计了下面的实验,实验装置如图所示,在2个相同的烧杯中分别装有质量、初温都相同的水和沙子,用两个相同的酒精灯对其加热。
(1)设计实验时,用两个相同的酒精灯对其加热,目的是使水和沙子在相同时间内吸收的热量______(填“相等”或“不相等”),从而通过______来表示水和沙子吸热的多少;
(2)在组装器材时,发现温度计的玻璃泡碰到了烧杯底,应适当将______(填“A处向上”或“B处向下”)调整;
(3)在实验中,应不停地用搅拌棒搅动水和沙子,其目的是:______;
(4)实验数据记录如下表:
分析表中的实验数据可知:质量相同的水和沙子,升高相同的温度,沙子吸收的热量______(选填“大于”或“小于”)水吸收的热量;
(5)通过上述结论分析可知,如果给质量相同的水和沙子加热相同的时间,则______(选填“沙子”或“水”)升高的温度会更高些。
【答案】(1)相等 加热时间 (2)A处向上 (3)使物体内部受热均匀 (4)小于 (5)沙子
【解析】(1)[1]用两个相同的酒精灯对水和沙子加热,目的是使水和沙子在相同时间内吸收的热量相等。
[2]在此实验中,由于水和沙子吸收的热量无法直接测量,利用转换法,用加热时间来表示水和沙子吸热的多少。
(2)[3]加热时需用酒精灯外焰加热,若B处向下,会碰到内焰,或碰到灯芯易使酒精灯熄灭,因此,应使A处向上。
(3)[4]在实验中,为使水和沙子均匀受热,准确反映吸热能力的强弱,应不停地用搅拌棒搅动水和沙子。
(4)[5]分析表中的实验数据可知:质量相同的水和沙子,升高相同的温度,沙子加热的时间比水短,则沙子吸收的热量小于水吸收的热量。
(5)[6]分析数据可知,质量相同的水和沙子,升高相同的温度,沙子加热的时间比水短。推想可知,如果给质量相同的水和沙子加热相同的时间,则沙子升高的温度会更高些。
20. 小明同学在探究“电压一定时,通过导体的电流与电阻的关系”的实验中,实验装置如图所示,实验器材有:两节干电池,电流表、电压表、“20Ω 2A”的滑动变阻器及开关各一个,定值电阻和导线若干。
(1)在图甲中,请用笔画线代替导线,将电路连接完整______;
(2)连接电路后,闭合开关,移动滑动变阻器的滑片,发现电流表无示数,电压表有示数。则电路故障可能是定值电阻______(选填“短路”或“断路”);
(3)排除故障后,闭合开关,进行实验,保持定值电阻两端电压为2.4V,记录的实验数据如下表:
①在图乙方格纸上画出电流I与电阻R的关系图像______;
②分析实验数据和图像,可得出的探究结论是:______;
(4)为了使得到结论更趋近于实际关系,小明还想在本次实验的基础上继续更换更大的定值电阻进行多次实验,学习完欧姆定律之后,你认为所更换的定值电阻不能超过______Ω。
【答案】(1) (2)断路 (3) 电压一定时,通过导体的电流与导体的电阻成反比 (4)80
【解析】(1)[1]滑动变阻器采用“一上一下”的接法,串联在电路中,如图所示:
(2)[2]连接电路后,闭合开关,移动滑动变阻器的滑片,发现电流无示数,说明电路中发生了断路;电压表有示数,说明和电压表串联的部分是通路,因此可能是与电压表并联的定值电阻断路。
(3)[3]将表格中的数据描点,并连接起来,如图所示:
[4]计算表格中的数据
0.60A×4Ω=2.4V
0.30A×8Ω=2.4V
0.20A×12Ω=2.4V
016A×16Ω=2.4V
0.12A×20Ω=2.4V
0.10A×24Ω=2.4V
由以上数据可得:电压一定时,通过导体的电流与电阻成反比。
(4)[5]由题意知,实验电源为两节干电池,因此电源电压为3V,定值电阻两端的电压保持2.4V不变,则滑动变阻器两端电压为
U滑=U-UR=3V-2.4V=0.6V
根据串联分压可知,当滑动变阻器阻值最大时,定值电阻的阻值最大,即
解得R=80Ω,因此更换的定值电阻不能超过80Ω。
21. 在测量小灯泡正常发光时电阻的实验中,用标有“20Ω,2A”的滑动变阻器、电压表、电流表、开关、导线、3节干电池和标有“2.5V”电压的小灯泡进行实验。实验电路如图甲所示。
(1)该实验的原理是______;
(2)闭合开关前,滑动变阻器的滑片应移到最______(填“左”或“右”)端:
(3)当小灯泡两端电压是2.5V时,电流表的示数如图乙所示,则此时通过小灯泡的电流为______A。小灯泡的电阻是______Ω(结果保留一位小数);
(4)完成上述的实验后,小明还想测另一只额定电压为U₁的小灯泡的额定电功率。但发现电流表损坏。小明利用阻值为R0的定值电阻,设计了如图丙所示的电路,操作如下:
①依据电路图连接好电路,只闭合开关S、S1,调节滑动变阻器,使电压表的示数为U1;
②保持滑动变阻器滑片位置不变,只闭合开关______,读出电压表示数为U2;
③小灯泡的额定功率P额=______。(用U1、U2和R0表示)
【答案】(1) (2)右 (3)0.3 8.3 (4)S、S2
【解析】(1)[1]在测量小灯泡正常发光时电阻的实验中,用电压表测灯泡两端电压,用电流表测通过灯泡的电流,根据可以求出小灯泡正常发光时的电阻,故该实验的原理是。
(2)[2]为了保护电路,闭合开关前,滑动变阻器的滑片应移到阻值最大处,滑片应远离羡慕的接线柱,即最右端。
(3)[3][4]由乙图可知,电流表选用小量程,分度值0.02A,其示数为0.3A,此时小灯泡两端电压是2.5V,则小灯泡的电阻为
(4)[5][6]由电路图可知,只闭合开关S、S1,灯泡、R0和滑动变阻器R串联,调节滑动变阻器,使电压表的示数为U1,此时小灯泡正常发光;保持滑动变阻器滑片位置不变,只闭合开关S、S2,此时灯泡、R0和滑动变阻器R仍串联,电压表测灯泡和R两端的总电压,读出电压表示数为U2,因此时电路连接方式不变,各电阻的大小和两端电压不变,灯仍正常工作,根据串联电路电压的规律,此时定值电阻的电压为
U0=U2-U1
根据串联电路电流特点和欧姆定律可知,灯的额定电流为
灯的额定功率为
五、综合应用题(本题共3小题,共22分)
22. 小明家新买一个电蒸锅,如图所示为其内部简化电路图,它有加热和保温两个挡位;R1、R2均为发热电阻,R1的阻值为484Ω,加热挡功率为1200W;已知水的比热容;求:
(1)电蒸锅正常工作时,保温挡功率;
(2)电蒸锅正常工作时,电阻R2的阻值;
(3)某次电蒸锅对水加热时,加热效率为84%,要使1.2kg的水温度升高75℃需要消耗多少电能?
【答案】(1)100W;(2)44Ω;(3)
【解析】解:(1)由可知,只闭合S1时,电路为R1的简单电路,电路中电阻最大,电功率最小,电蒸锅为保温挡;当S1、S2都闭合,R1、R2并联,因并联电路的总电阻小于任一分电阻,电路中电阻最小,电功率最大,电蒸锅为加热挡;只闭合S1时,只有R1接入电路,电蒸锅处于保温挡,由可得保温挡功率
(2)当S1、S2均闭合时,R1、R2并联,电蒸锅处于加热挡,则电阻R2的电功率
由可知,电阻R2的阻值
(3)要使1.2kg的水温度升高75℃,水需要吸收的热量
由可知,消耗的电能
答:(1)电蒸锅正常工作时,保温挡的功率为100W;
(2)电蒸锅正常工作时,电阻R2的阻值为44Ω;
(3)某次电蒸锅对水加热时,加热效率为84%,要使1.2kg的水温度升高75℃需要消耗的电能为4.5×105J。
23. 如图是某物理兴趣小组设计的简易“坐位体前屈”测试仪的示意图,如图所示,测试中,向前推动滑块实际上是移动滑动变阻器的滑片,电压表的示数用来反映被测试者的成绩。电源电压恒为12V,电压表量程0~3V,电流表量程0~0.6A,滑动变阻器R1标有“15Ω,1A”,滑片P每移动1cm,R1的电阻变化0.4Ω,定值电阻R2=24Ω。求:
(1)闭合开关,当滑片P位于最左端时,电流表的示数为多少?
(2)某同学测试时,从最左端推动滑片P向右移动15cm,在此处坚持20s的过程中,整个电路消耗的电能为多少?
(3)若某同学做相同动作时,要求电压表的偏转角度应尽量大一些且未超过量程。对此有两位同学分别提出了改进建议。A同学:减小定值电阻R2的阻值:B同学:增大电源电压。请任选一项建议进行可行性分析。
【答案】(1)0.5A;(2)96J;(3)见解析
【解析】解:(1)P位于最左端时,只有R2工作,电路中的电流即电流的示数为
(2)从最左端推动滑片P向右移动15cm时,R1接入电路的电阻为
此时两电阻串联,电路中的总电阻为R=R1+R2=6Ω+24Ω=30Ω
电路中的电流为
通电20s整个电路消耗的电能为W=UIt=12V×0.4A×20s=96J
(3)A同学改进方案:若只减小R2,由,则I变大,电压表示数,电压表示数会变大,A同学改进具有可行性。
B同学改进方案:若U变大,由,则I变大,电压表示数,电压表示数会变大,B同学改进具有可行性。
答:(1)闭合开关,当滑片P位于最左端时,电流表的示数为0.5A;
(2)某同学测试时,从最左端推动滑片P向右移动15cm,在此处坚持20s的过程中,整个电路消耗的电能为96J;
(3)A、B两位同学的改进建议均具有可行性。
24. 阅读材料,回答下列问题。
智慧教室互动黑板
智慧教室互动黑板采用电容触控技术将传统的手写黑板和多媒体应用相结合。既可以像普通黑板一样用粉笔正常书写,也可以像平板一样,用手触控观看视频、图片、动画等各种丰富的多媒体应用。电子黑板采用电容触控技术,触摸屏是通过传感器来感知物体在屏上的运动,目前触摸屏大多采用电容式触摸屏, 电容通常就是由两片相距很近的导电极板组成。电容式触摸屏是一块多层复合玻璃,在夹层中涂有具有导电性且透明的薄膜材料。当手指触碰到触摸屏时,手指和导电薄膜就会形成一个电容,将人体上的电荷传递到触摸屏上,通过触摸屏周边分布的电极检测电荷分布的变化,就可以计算触摸点的位置, 进而感知手指在屏上的运动轨迹。
(1)电容式触摸屏夹层中的薄膜材料是___________(选填“导体”或“绝缘体”)。通过触摸屏周边分布的电极检测___________的变化,可感知手指的运动轨迹;
(2)电子黑板在播放视频时的电功率为 1000W,黑屏模式的电功率为 100W。若一节课上老师播放视频 10min,其余的 30min 电子黑板都处于黑屏的状态,则电子黑板在 40min 内消耗的总电能是___________J;
(3)黑屏模式时,电子黑板的电源线不怎么热,但在播放视频时,电源线明显发热,这是为什么呢?为了用电安全,应该对电源线做怎样的改进?___________
【答案】(1)导体 电荷分布 (2)7.8×105 (3)见解析
【解析】(1)[1]薄膜材料具有导电性,是导体。
[2]手指触碰到触摸屏幕,人体上的电荷传递到触摸屏上时被电极检测到电荷分布的变化,由此感知手指的运动轨迹。
(2)[3]播放视频时,消耗的电能
W1=P1t1=1000W×10×60s=6×105J
黑屏状态消耗的电能
W2=P2t2=100W×30×60s=1.8×105J
电子黑板在40min内消耗的总电能
W=W1+W2=6×105J+1.8×105J=7.8×105J
(3)[4]电源线的电阻一定,电路的电压保持不变,而播放视频时电功率大,据P=UI知,此时通过电路的电流变大,据焦耳定律Q=I2Rt知,电阻和通电时间一定时,电流越大,产生的热量越多。所以播放视频时,电源线明显发热。为了用电安全,电源线应用电阻较小的导线,可更换横截面积更大的导线。质量/g
温度升高10℃所需要的时间/s
温度升高20℃所需要的时间/s
温度升高30℃所需要的时间/s
沙子
30
64
89
124
水
30
96
163
220
实验次数
1
2
3
4
5
6
电阻R/Ω
4
8
12
16
20
24
电流I/A
0.60
0.30
0.20
0.16
0.12
0.10
相关试卷
这是一份辽宁省大连市中山区2023-2024学年九年级上学期期末考试物理化学试题,共17页。
这是一份辽宁省大连市中山区2021-2022学年九年级上学期期末考试物理化学试题,共19页。
这是一份辽宁省大连市中山区2023-2024学年八年级下学期7月期末物理试题,共8页。

