第1章 章末复习-八年级物理上册课堂同步专题训练(苏科版2024)
展开
这是一份第1章 章末复习-八年级物理上册课堂同步专题训练(苏科版2024),共7页。
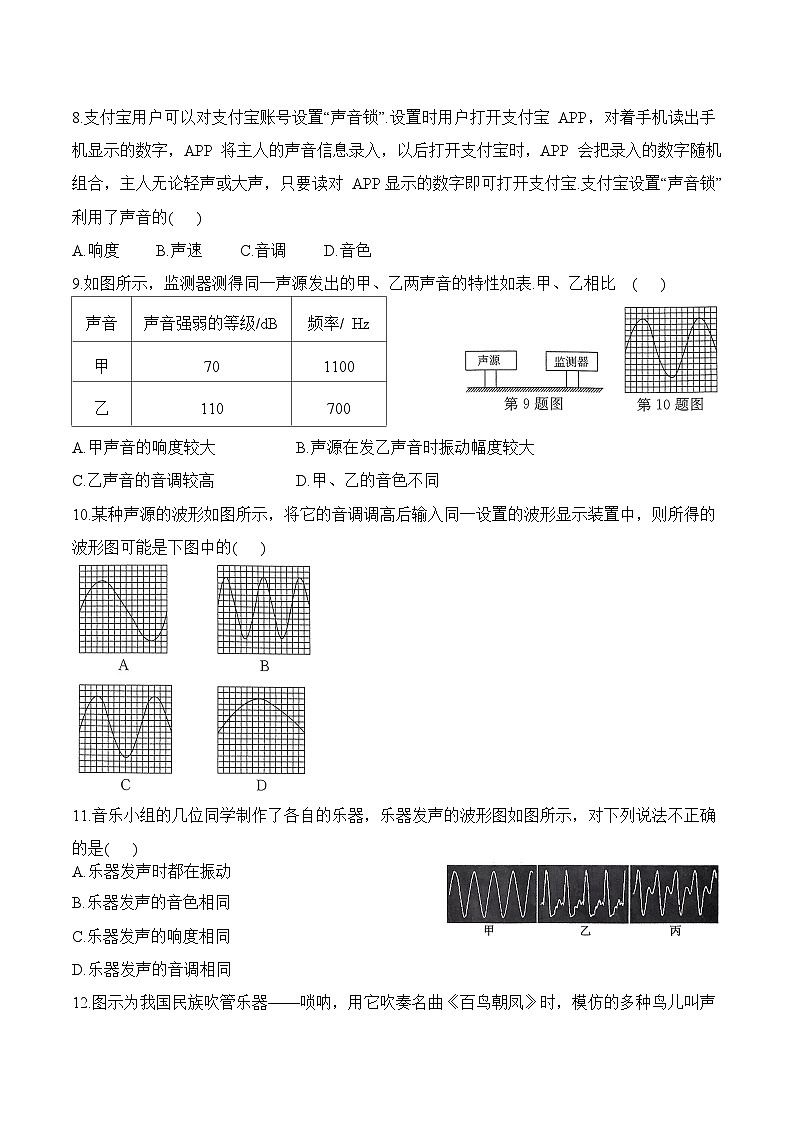
第一章 章末复习专题一 声音的产生与传播基础概念1.声音是由物体的振动产生的,但是仅有物体的振动,声音不一定能被听到.如当声音在没有介质的空间传播时或当物体的振动频率太低或太高不在人的听觉频率范围内时,物体振动发出的声音也不能被人听到,因此人听到声音的条件有四个:(1)发声体振动;(2)有传播声音的介质;(3)发声体发出声音的频率在人耳的听觉范围内;(4)听觉正常.2.转换法在声学中的应用:在探究“声音是怎样产生的”实验中,借助轻小的物体将发声体的振动“放大”便于直接观察,这就是常说的“转换法”.专题训练1.2021年7 月 4 日 8时11分,宇航员刘伯明成功开启天和核心舱节点舱出舱舱门,和汤洪波先后走出太空舱后,他们与地面指挥部人员之间交流必须用电子通信设备,原因是( )A.用通信设备对话是为了方便 B.声音的传播需要介质,真空不能传声C.太空中噪声太大 D.声音只能在地面上传播2.下列实验和实例中,能说明声音的产生或传播条件的一组是( )①把发声的音叉放进水盆里看到溅出水花②二胡发声时用手按住琴弦,琴声就消失了③拿一张硬纸片,让它在木梳齿上划过,一次快些,一次慢些,比较两次声音的不同④在月球上的宇航员对着对方“大声说话”,对方也不能听到声音A.①②③ B.①②④ C.②③④ D.①③④3.下列各图描述的实验中,能说明声音的传播需要介质的是( )A.用不同力敲击音叉,观察乒乓球被弹开的幅度B.将一个正在发声的音叉触及面颊,感到发麻C.把持续响铃的闹钟放在玻璃罩内,抽出其中的空气D.吹一细管,并将细管不断剪短,听其声音的变化4.下列关于声音的产生和传播,说法正确的是( )A.随着科技进步,物体不振动也能发声B.声音不但能在空气、液体、固体中传播,在真空中传播更快C.物体只要振动就发声,但是我们不一定能听到D.声音在不同的介质中传播速度都是340 m/s5.国庆节期间,小明随父母去爬山,一座高山看上去很近,走了好久还走不到,大约还有多远呢?小明想到可以利用回声来测量距离,他向山崖大喊一声,听一下回声,用手机上的秒表记下两声之间的时间间隔为1.5 s,假设声音在空气中的传播速度约为340 m/s,那么他到山崖的距离大约是( )A.510 m B.255 m C.340 m D.1020 m6.“掩耳盗铃”是大家非常熟悉的故事.从物理学角度分析,盗贼所犯的错误是:既没有阻止声音的发生,又没有阻断声音的 ,只是阻止声音进入自己的耳朵.学习了声音的传播后,小明同学做了以下小结.请你在横线上帮小明补充完整.(1)悠扬的笛声是空气 产生的.(2)声音在水中的传播速度 (选填“大于”“小于”或“等于”)在空气中的传播速度.(3)在月球上,声音不能传播的原因是 · 专题二 声音的特性及利用基础概念1.乐音的三要素是:音调、响度和音色.对它们的辨析是历年各种考试考查的重点,其中音调和响度是容易混淆的两个概念,弄清这两个概念要弄清决定这两个特性的主要因素,音调由物体振动的频率决定,频率越高,音调越高;响度主要由振幅决定,振幅越大,响度就越大;对于音色要记住:不同的发声体,即使音调、响度相同,但音色是不同的.一般情况下,辨别不同的发声体(或判断发声体的内部是否有破损),最主要是通过音色来辨别(或判断)的.2.声音的利用主要体现在两个方面:一是传递信息,二是传递能量.专题训练7.疫情远去,那时的我们需戴紧口罩.当你戴上口罩后,别人听你说话时说法正确的是( )A.声速变小 B.音调变低 C.响度变小 D.音色改变8.支付宝用户可以对支付宝账号设置“声音锁”.设置时用户打开支付宝 APP,对着手机读出手机显示的数字,APP 将主人的声音信息录入,以后打开支付宝时,APP 会把录入的数字随机组合,主人无论轻声或大声,只要读对 APP显示的数字即可打开支付宝.支付宝设置“声音锁”利用了声音的( )A.响度 B.声速 C.音调 D.音色9.如图所示,监测器测得同一声源发出的甲、乙两声音的特性如表.甲、乙相比 ( )A.甲声音的响度较大 B.声源在发乙声音时振动幅度较大C.乙声音的音调较高 D.甲、乙的音色不同10.某种声源的波形如图所示,将它的音调调高后输入同一设置的波形显示装置中,则所得的波形图可能是下图中的( )11.音乐小组的几位同学制作了各自的乐器,乐器发声的波形图如图所示,对下列说法不正确的是( )A.乐器发声时都在振动B.乐器发声的音色相同C.乐器发声的响度相同D.乐器发声的音调相同12.图示为我国民族吹管乐器——唢呐,用它吹奏名曲《百鸟朝凤》时,模仿的多种鸟儿叫声悦耳动听,让人仿佛置身于百鸟争鸣的森林之中,关于唢呐,说法正确的是 ( )A.用不同的力度吹奏,主要改变声音的音调B.吹奏时按压不同位置的气孔,主要改变声音的响度C.唢呐前端的喇叭主要改变声音的音色D.唢呐模仿的鸟儿叫声令人愉悦,是乐音13.女同学声音“尖细”,是指女同学声音的 高,这是因为女同学说话时声带振动比较 的缘故.一个大声说话的男声与一个小声说话的女声相比,音调高的是 .14.如图所示,四个相同玻璃瓶里装水,水面高度不同,用嘴贴着瓶口吹气,如果能分别吹出“1(Do)”“2(Re)”“3(Mi)”“4(Fa)”四个音阶,则与这四个音阶相对应的瓶子的序号依次是 .专题三 噪声的危害与控制基础概念1.对于噪声的界定主要从环保的角度去考虑,凡是影响人们正常学习、工作、休息的声音都属于噪声.2.防治噪声污染可以从噪声的产生、噪声的传播及噪声的接收这三个环节进行防治,具体方法是在声源处减弱,在传播途中减弱,在人耳处减弱.专题精练15.人们把噪声称为“隐形杀手”,请你细心体会,在下列场景内,属于噪声的是( )A.工厂车间里机器的轰鸣声B.剧场里京剧表演的演奏声C.清晨公园里小鸟的鸣叫声D.山间小溪的流水声16.在如图所示的做法中,能在传播过程中有效减弱噪声的是( )A.给摩托车安装消声器 B.高架桥旁边安装隔音板C.佩戴防噪声耳罩 D.禁止汽车鸣笛17.一场大雪过后,人们会感到外面万籁俱静,其主要原因是( )A.大雪后,行驶的车辆减少,噪声减小B.大雪蓬松且多孔,对噪声有吸收作用C.大雪后,大地银装素裹,噪声被反射D.大雪后,气温较低,噪声传播速度变慢18.某中学处于商业繁华地段,门口正对交通主干道,有时噪声会随风飘入教室,影响上课.老师让同学们讨论减弱噪声的方法,下面四位同学的方法最简易可行的是( )A.小红认为同学们可以戴上耳塞,在人耳接收处减弱噪声B.小强认为上课时可以关闭门窗,在传播过程中减弱噪声C.小伟认为可在商业街上设立分贝仪,在声源处减弱噪声D.小睿认为可禁止汽车通过学校门口,在声源处减弱噪声专题四 人耳听不到的声音基础概念1.人耳听不到的声音有以下几种可能:一是这些声音是不可听声波,声音的频率不在20 Hz到 20000 Hz之间;二是声音的响度太小;三是没有传声介质;四是没有完好的听觉器官,2.超声波也是声波,在传播的过程中与可听声波具有相同的性质,比如:遇到障碍物后都会反射,在真空中都不能传播.专题训练19.2021年,云南野象群北迁引发全球关注,人与象的和谐相处让全世界看到了中国在保护野生动物方面的成果.迁徙途中,一只小象因误食酒糟“醉酒”而掉队十余公里,仍能够通过次声波与象群取得联系并最终“归队”.象群交流使用的次声波人却听不见,这是因为( )A.人与象距离太远 B.次声波的响度太小C.次声波的频率太低 D.次声波的音调太高20.下列事实中,应用了次声波的是( )A.用声呐测量海底的深度 B.蝙蝠测定目标的方向和距离C.海豚判断物体的位置和大小 D.用仪器监听海啸21.现代社会里,养狗成为一种“时尚”,但遛狗伤人事故也时有发生.超声驱狗器(如图所示)应运而生.实验结果显示:对着狗一按开关,狗好像听到巨大的噪声而躲开,而旁边的人什么也没听见.这是因为驱狗器( )A.发出声音的响度小B.发出声波的频率不在人耳能够感受的频率范围内C.发出的声音不是振动产生的D.发出的声波不能在空气中传播22.阅读下列材料,按要求完成后面提出的问题.材料一:蝙蝠在黑暗中能自由地飞翔,用蜡封住其耳朵,虽然把它放在明亮的房间里,仍像喝醉酒一样,一次一次地碰到障碍物,后来,物理学家证实了蝙蝠能发出 ① 波,靠这种波的回声来确定目标和距离.材料二:如果把八只同样的玻璃杯盛不同深度的水,用一根细棒依次敲打杯子,可以发现声音的 ② 和盛水量有关.如果调节适当,可演奏简单的乐谱,由此我们不难知道古代“编钟”的道理.材料三:许多年前,“马可波罗”号帆船在“火地岛”失踪,经过多年的研究,揭开了“死亡之谜”,他们都是死于亚声,这是一种人耳听不到的声音,频率低于 20 Hz,而人的内脏的固有频率和亚声波极为相似,当二者相同时,会形成内脏的共振,严重时,把内脏振坏而丧生.问题:(1)请你将上面材料中①和②两处补上恰当的文字:① ,② .(2)亚声是指我们学过的 .(3)从材料三中可以看出,人体内脏的固有频率大致是 左右,声具有 (4)从材料二中可以看出,所填的物理量②与 有关,关系是 .参考答案专题一1. B 2. B 3. C 4. C 5. B6.传播 (1)振动 (2)大于(3)月球周围是真空,真空不能传声专题二7. C 8. D 9. B 10. B 11. B 12. D13.音调 快 女声14.丙、乙、甲、丁专题三15. A 16. B 17. B 18. B专题四19. C 20. D 21. B22.(1)超声 音调(2)次声波(3)20 Hz 能量(4)频率 频率越高,音调越高声音声音强弱的等级/dB频率/ Hz甲701100乙110700

