


还剩14页未读,
继续阅读
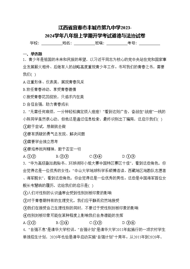
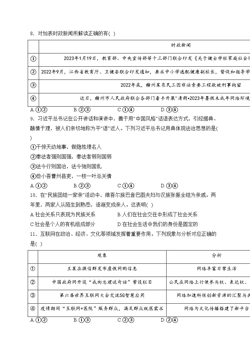
江西省宜春市丰城市第九中学2023-2024学年八年级上学期开学考试道德与法治试卷(含答案)
展开
这是一份江西省宜春市丰城市第九中学2023-2024学年八年级上学期开学考试道德与法治试卷(含答案),共17页。试卷主要包含了单选题,材料分析题等内容,欢迎下载使用。
相关试卷
[政治]江西省宜春市丰城市第九中学2023~2024学年八年级上学期开学考试道德与法治试卷(有解析):
这是一份[政治]江西省宜春市丰城市第九中学2023~2024学年八年级上学期开学考试道德与法治试卷(有解析),共7页。
江西省宜春市丰城市第九中学2023-2024学年九年级上学期开学考试道德与法治试卷(含答案):
这是一份江西省宜春市丰城市第九中学2023-2024学年九年级上学期开学考试道德与法治试卷(含答案),共16页。试卷主要包含了单选题,材料分析题等内容,欢迎下载使用。
,江西省丰城市第九中学2023-2024学年七年级下学期开学考试道德与法治试题:
这是一份,江西省丰城市第九中学2023-2024学年七年级下学期开学考试道德与法治试题,共4页。
