所属成套资源:人教版物理必修三课件+同步练习
【人教版】物理必修三 第13章 电磁感应与电磁波初步(知识梳理+单元练习)
展开
这是一份【人教版】物理必修三 第13章 电磁感应与电磁波初步(知识梳理+单元练习),文件包含第十三章电磁感应与电磁波初步知识梳理原卷版docx、第十三章电磁感应与电磁波初步单元测试卷原卷版docx、第十三章电磁感应与电磁波初步单元测试卷解析版docx、第十三章电磁感应与电磁波初步知识梳理解析版docx等4份试卷配套教学资源,其中试卷共39页, 欢迎下载使用。
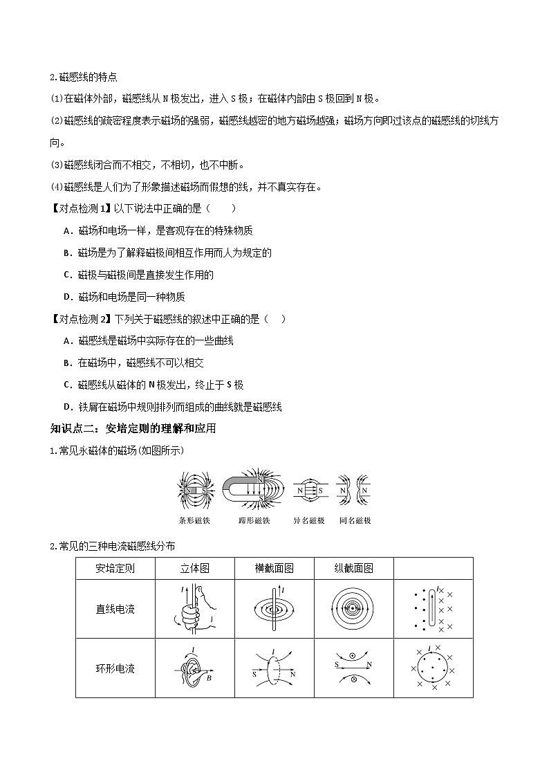
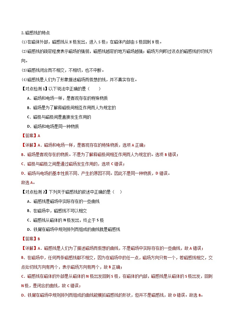
第十三章 电磁感应与电磁波初步知识点一:磁场和磁感线1.电场与磁场的比较2.磁感线的特点(1)在磁体外部,磁感线从N极发出,进入S极;在磁体内部由S极回到N极。(2)磁感线的疏密程度表示磁场的强弱,磁感线越密的地方磁场越强;磁场方向即过该点的磁感线的切线方向。(3)磁感线闭合而不相交,不相切,也不中断。(4)磁感线是人们为了形象描述磁场而假想的线,并不真实存在。【对点检测1】以下说法中正确的是( )A.磁场和电场一样,是客观存在的特殊物质B.磁场是为了解释磁极间相互作用而人为规定的C.磁极与磁极间是直接发生作用的D.磁场和电场是同一种物质【答案】A【详解】A.磁场和电场一样,是客观存在的特殊物质,选项A正确;B.磁场是客观存在的物质。不是为了解释磁极间相互作用而人为规定的。选项B错误;C.磁极与磁极之间是通过磁场发生作用的,选项C错误;D.磁场与电场的基本性质不同、产生的原因不同。因此不是同一种物质,D错误。故选A。【对点检测2】下列关于磁感线的叙述中正确的是( )A.磁感线是磁场中实际存在的一些曲线B.在磁场中,磁感线不可以相交C.磁感线从磁体的N极发出,终止于S极D.铁屑在磁场中规则排列而组成的曲线就是磁感线【答案】B【详解】A.磁感线是人们为了描述磁场而假想的曲线,不是磁场中实际存在的一些曲线,故A错误;B.在磁场中,任何两条磁感线都不相交,因为在磁场中的任一点,磁场方向只有一个,若磁感线相交,交点处切线方向有两个,表示磁场方向有两个,故B正确;C.磁感线在磁体的外部是从磁体的N极出发回到S极,在磁体的内部,磁感线是从磁体的S极出发,回到N极,是闭合的曲线,故C错误;D.铁屑在磁场中规则排列而组成的曲线能模拟磁感线的形状,但并不是磁感线,故D错误。故选B。知识点二:安培定则的理解和应用1.常见永磁体的磁场(如图所示)2.常见的三种电流磁感线分布【对点检测3】关于电流及电流周围产生的磁场分布,下列各图中正确的是( )A. B.C. D.【答案】D【详解】A.根据安培定则可知,图中磁场方向与给出的箭头所指方向相反,故A错误;B.根据安培定则可知,图中磁场方向与给出的箭头所指方向相反,故B错误;C.根据电源正负极判定电流方向没有问题,根据安培定则可知,图中磁场方向与给出的箭头所指方向相反,故C错误;D.根据安培定则可知,图中磁场方向与给出的箭头所指方向相同,故D正确。故选D。【对点检测4】当导线中分别通以图示方向的电流,小磁针静止时北极背向读者的是( )A. B. C. D. 【答案】B【详解】A.通电直导线电流方向从右向左,根据安培定则,则有小磁针所处的位置磁场方向垂直纸面向外,所以小磁针静止时北极指向读者,故A错误;B.通电直导线电流方向竖直向上,根据安培定则,磁场的方向为逆时针(从上向下看),因此小磁针静止时北极背向读者,故B正确;C.环形导线的电流方向如题图C所示,根据安培定则,则有小磁针所处的位置磁场方向垂直纸面向外,所以小磁针静止时北极指向读者,故C错误;D.根据安培定则,结合电流的方向,则通电螺线管的内部磁场方向由右向左,则小磁针静止时北极指向左方,故D错误。故选B。知识点三:磁感应强度1.物理意义:磁感应强度是表示磁场强弱和方向的物理量。2.大小:当导线方向与磁场方向垂直时B=eq \f(F,Il)。3.方向磁感应强度B是一个矢量,它的方向可以有以下几种表述方式:(1)磁感应强度的方向就是该点的磁场方向。(2)小磁针静止时N极所指的方向。(3)小磁针N极受力的方向。4.描述:磁感线的疏密程度表示磁感应强度的大小,磁感线上某点的切线方向表示该点磁感应强度的方向。5.匀强磁场如果磁场中各处的磁感应强度大小和方向都相同,则该磁场为匀强磁场。6.说明(1)磁感应强度是反映磁场本身特性的物理量,是由磁场本身决定的,与磁场中是否引入电流无关,与引入的电流是否受力无关。(2)在定义式B=eq \f(F,Il)中,通电导线必须垂直于磁场方向放置。因为磁场中某点通电导线受力的大小,除和磁场强弱有关以外,还和导线的方向有关,导线放入磁场中的方向不同,所受磁场力也不相同。【对点检测5】下列有关磁感应强度的说法正确的是( )A.磁感线分布越密的地方,磁感应强度越小B.由可知,与成正比,与成反比C.磁场中某点磁感应强度与是否放入通电导线无关D.若一小段通电导线在某处所受磁场力为零,则该处的磁感应强度一定为零【答案】C【详解】A.磁感线是引入描述磁场的假想的曲线,磁感线分布越密的地方,磁感应强度越大,故A错误;B.磁感应强度定义式为当电流I增大时,其安培力F也随之增大,而其比值是不变的,故磁感应强度B与F、IL均无关,选项B错误;CD.磁场中某点的磁感应强度B是客观存在的,与是否放置通电导线无关,定义式中要求一小段通电导线应垂直于磁场放置才行,如果平行于磁场放置,则力F为零,但是该处磁感应强度不一定为零,故C正确,D错误。故选C。【对点检测6】如图所示,两根垂直纸面平行放置的直导线 M和N,通有大小相等、方向相同的电流 I,在纸面上有一点P,P与M、 N构成等腰三角形,θ=30°。 此时P点磁感应强度大小为B。 若将导线M中的电流反向(大小不变),则 P点的磁感应强度大小为( )A.B B.-B C. D.【答案】D【详解】根据右手螺旋定则可知,MN两条通电导线在P点的磁场方向如图,则即B1=B若将导线M中的电流反向,大小不变,则 P点的磁感应强度大小为故选D。知识点四:磁通量1.磁通量的计算(1)公式:Φ=BS。适用条件:①匀强磁场;②磁场与平面垂直。(2)若磁场与平面不垂直,应为平面在垂直于磁感线方向上的投影面积,Φ=BScos θ。式中Scos θ即为平面S在垂直于磁场方向上的投影面积,也称为“有效面积”(如图所示)。2.磁通量的正、负(1)磁通量是标量,但有正、负,当磁感线从某一面上穿入时,磁通量为正值,则磁感线从此面穿出时即为负值。(2)若同时有磁感线沿相反方向穿过同一平面,且正向磁通量大小为Φ1,反向磁通量大小为Φ2,则穿过该平面的合磁通量Φ=Φ1-Φ2。3.引起磁通量变化的原因(1)当B不变,有效面积S变化时,ΔΦ=B·ΔS。(2)当B变化,S不变时,ΔΦ=ΔB·S。(3)B和S同时变化,则ΔΦ=Φ2-Φ1。但此时ΔΦ≠ΔB·ΔS。4.磁通量Φ、磁通量的变化量ΔΦ的比较(1)Φ是状态量,是闭合回路在某时刻(某位置)穿过回路的磁感线的条数,当磁场与回路平面垂直时Φ=BS。(2)ΔΦ是过程量,它表示回路从某一时刻到另一时刻磁通量的改变量,即ΔΦ=Φ2-Φ1。5.磁通量的三点提醒(1)磁通量有正、负,但磁通量不是矢量而是标量。(2)当有方向相反的磁场(磁感应强度分别为B和B′)穿过同一个平面时,磁通量的大小等于磁感线相抵消之后剩余的磁感线的条数,即净条数。(3)线圈内磁通量的大小与线圈匝数无关。【对点检测7】如图所示,一匝数为n的矩形导体线框abcd放置在水平面内。磁场方向与水平方向成α角,已知α=60°,回路面积为S,磁感应强度为B,则通过导体线框的磁通量为( )A.nBS B. C. D.【答案】D【详解】通过导体线框的磁通量为故选D。【对点检测8】如图所示,框架面积为S,框架平面与磁感应强度为B的匀强磁场方向垂直,则下列有关穿过平面的磁通量的情况表述正确的是( ) A.磁通量有正负,所以是矢量B.若使框架绕转过60°角,磁通量为C.若框架从初始位置绕转过90°角,磁通量为0D.若框架从初始位置绕转过180°角,磁通量变化量为0【答案】C【详解】A.磁通量有正负,但磁通量是标量,故A错误;B.使框架绕OO′转过60°角,磁通量为=BScos60°=BS故B错误;C.若框架从初始位置绕OO′转过90°角,线圈平面与磁场平行,磁通量为0,故C正确;D.若框架从初始位置绕OO′转过180°角,磁通量变化量为故D错误。故选C。知识点五:产生感应电流的条件不论用什么方法,不论何种原因,只要穿过闭合电路的磁通量发生变化,闭合电路中就有感应电流产生。【对点检测9】如图所示,闭合圆形线圈放在范围足够大的匀强磁场中,下列说法正确的是( ) A.线圈向右平移,线圈中产生感应电流B.线圈向上平移,线圈中产生感应电流C.线圈以ab为轴转动,线圈中产生感应电流D.线圈以ab为轴转动,线圈中磁通量不变【答案】C【详解】AB.由于是匀强磁场,所以线圈向右平移或向上平移,线圈中磁通量都保持不变,则线圈中无感应电流产生,故AB错误;CD.线圈以ab为轴转动,线圈中磁通量变小,则线圈中有感应电流产生,故C正确,D错误。故选C。【对点检测10】纸面内放有一磁铁和一圆形闭合线圈,如图所示,下列情况线圈中能产生感应电流的是( ) A.将线圈在纸面内向上平移 B.将磁铁在纸面内向右平移C.将线圈绕垂直于纸面的轴转动 D.将磁铁的N极转向纸外,S极转向纸内【答案】D【详解】A.图示位置,没有磁感线穿过线圈,线圈的磁通量为零,将线圈在纸面内向上平移时,线圈的磁通量仍为零,没有变化,所以线圈中没有感应电流产生,故A错误;B.图示位置,没有磁感线穿过线圈,线圈的磁通量为零,将磁铁在纸面内向右平移时,线圈的磁通量仍为零,没有变化,所以线圈中没有感应电流产生,故B错误;C.图示位置,没有磁感线穿过线圈,线圈的磁通量为零,将线圈绕垂直纸面的轴转动,线圈的磁通量仍为零,没有变化,所以线圈中没有感应电流产生,故C错误;D.将磁铁的N极转向纸外,S极转向纸内,将有磁感线穿过线圈,线圈的磁通量增大,将产生感应电流,故D正确。故选D。知识点六:电磁波和电磁波谱1.对麦克斯韦电磁场理论的理解2.电场、磁场的变化关系可用下面的框图表示3.电磁波的形成周期性变化的电场和磁场交替产生,形成电磁场,电磁场由近及远传播,形成电磁波。4.电磁波的特点(1)电磁波的传播不需要介质。在真空中传播速度等于光速c=3×108 m/s。(2)电磁场储存电磁能,电磁波的发射过程就是辐射能量的过程。(3)只有周期性变化的电场和磁场相互激发才能形成电磁波。(4)电磁波是电磁场在空间中的传播,电磁场是一种客观存在的物质——场物质。5.电磁波的波速对于电磁波,用λ表示电磁波的波长、f表示频率、c表示波速,则有c=λf。6.电磁波谱电磁波谱的顺序为无线电波、红外线、可见光、紫外线、X射线、γ射线。它们共同构成了范围广阔的电磁波谱。7.不同电磁波的比较【对点检测11】11.下列关于电磁场和电磁波的理解正确的是( )A.均匀变化的磁场产生均匀变化的电场B.均匀变化的电场产生均匀变化的磁场C.周期性变化的电场和周期性变化的磁场互相激发,形成电磁波D.电磁波不能在真空中传播【答案】C【详解】A.均匀变化的磁场产生稳定的电场,故A错误;B.均匀变化的电场产生稳定的磁场,故B错误;C.根据麦克斯韦电磁场理论可知,周期性变化的电场和周期性变化的磁场互相激发,形成电磁波,故C正确;D.电磁波传播不需要介质,能在真空中传播,故D错误。故选C。【对点检测12】关于电磁场和电磁波,下列说法正确的是( )A.赫兹预言了电磁波的存在,麦克斯韦最先用实验证实了电磁波的存在B.均匀变化的电场能够产生均匀变化的磁场C.紫外线是一种波长比紫光更长的电磁波,人体接受适量的紫外线照射,能促进钙的吸收,改善身体健康状况D.无线电波、红外线、可见光、紫外线、X射线、γ射线都是电磁波【答案】D【详解】A.麦克斯韦预言了电磁波的存在,赫兹最先用实验证实了电磁波的存在,故A错误;B.均匀变化的电场能够产生恒定的磁场,故B错误;C.紫外线是一种波长比紫光更短的电磁波,人体接受适量的紫外线照射,能促进钙的吸收,改善身体健康状况,故C错误;D.无线电波、红外线、可见光、紫外线、X射线、γ射线都是电磁波,故D正确。故选D。知识点七:黑体、热辐射和能量子1.热辐射(1)定义:周围的一切物体都在辐射电磁波,这种辐射与物体的温度有关,所以叫热辐射。(2)特点:热辐射强度按波长的分布情况随物体的温度不同而有所不同。2.黑体(1)定义:某种物体能够完全吸收入射的各种波长的电磁波而不发生反射,这种物体就叫作黑体。(2)黑体辐射特点:黑体辐射电磁波的强度按波长的分布只与黑体的温度有关。3.能量子:普朗克认为,振动着的带电微粒的能量只能是某一最小能量值ε的整数倍,当带电微粒辐射或吸收能量时,也是以这个最小能量值为单位一份一份地辐射或吸收的,这个不可再分的最小能量值ε叫作能量子。4.能量子大小:ε=hν,其中ν是电磁波的频率,h称为普朗克常量。h=6.626×10-34 J·s(一般取h=6.63×10-34 J·s)。5.能量的量子化:普朗克的假设认为微观粒子的能量是量子化的,或者说微观粒子的能量是不连续(分立)的。爱因斯坦把能量子假设进行了推广,认为电磁场本身就是不连续的,光本身就是由一个个不可分割的能量子组成的,频率为ν的光的能量子为hν,h为普朗克常量。这些能量子后来被叫作光子。6.能级:微观世界中能量取分立值的观念也适用于原子系统,原子的能量是量子化的。这些量子化的能量值叫作能级。7.能级跃迁:通常情况下,原子处于能量最低的状态,这是最稳定的。气体放电管中的原子受到高速运动的电子的撞击,有可能跃迁到较高的能量状态。这些状态的原子是不稳定的,会自发地向能量较低的能级跃迁,放出光子。原子从高能态向低能态跃迁时放出的光子的能量,等于前后两个能级之差。【对点检测13】对宇宙微波背景辐射的黑体谱形状的研究被誉为是宇宙学研究进入精密科学时代的起点。关于黑体辐射,下列说法正确的是( )A.黑体不会辐射电磁波B.温度低于0℃的物体不会辐射电磁波C.黑体辐射的能量是不连续的,只能是某一最小能量值的整数倍D.爱因斯坦提出的能量子假说,能够很好地解释黑体辐射规律【答案】C【详解】AB.一切物体都会辐射电磁波,绝对零度的物体才可能没有辐射,温度越高,辐射的电磁波越强,AB错误;CD.普朗克假设黑体辐射中的辐射能量是不连续的,只能取能量基本单位的整数倍,从而很好地解释了黑体辐射的实验现象,C正确,D错误。故选C。【对点检测14】关于对能量子的认识,下列说法正确的是( )A.振动着的带电微粒的能量只能是某一能量值εB.带电微粒辐射或吸收的能量只能是某一最小能量值的整数倍C.能量子与电磁波的频率成反比D.这一假说与现实世界相矛盾,因而是错误的【答案】B【详解】AB.由普朗克能量子假说可知带电微粒辐射或吸收的能量只能是某一最小能量值的整数倍,故A错误,B正确;C.最小能量值ε=hν,ε与ν成正比,故C错误;D.能量子假说反映的是微观世界的特征,不同于宏观世界,并不是与现实世界相矛盾,故D错误。故选B。电场磁场场源电荷磁体、电流、运动电荷基本性质对放入其中的电荷有静电力的作用对放入其中的磁体、通电导线、运动电荷有磁场力的作用相同点磁场和电场都是客观存在的特殊物质,都具有能量安培定则立体图横截面图纵截面图直线电流环形电流内部磁场比环外强,磁感线越向外越稀疏通电螺线管恒定的电场不产生磁场恒定的磁场不产生电场均匀变化的电场在周围空间产生恒定的磁场均匀变化的磁场在周围空间产生恒定的电场不均匀变化的电场在周围空间产生变化的磁场不均匀变化的磁场在周围空间产生变化的电场振荡电场产生同频率的振荡磁场振荡磁场产生同频率的振荡电场

