


还剩6页未读,
继续阅读
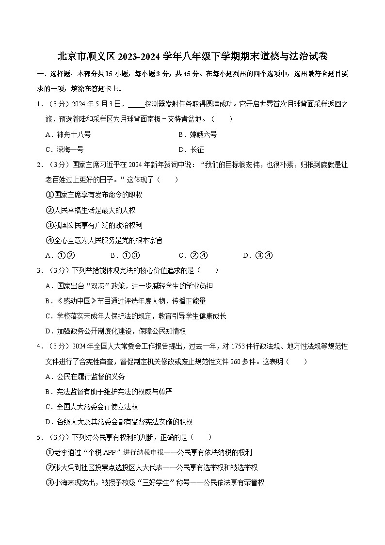
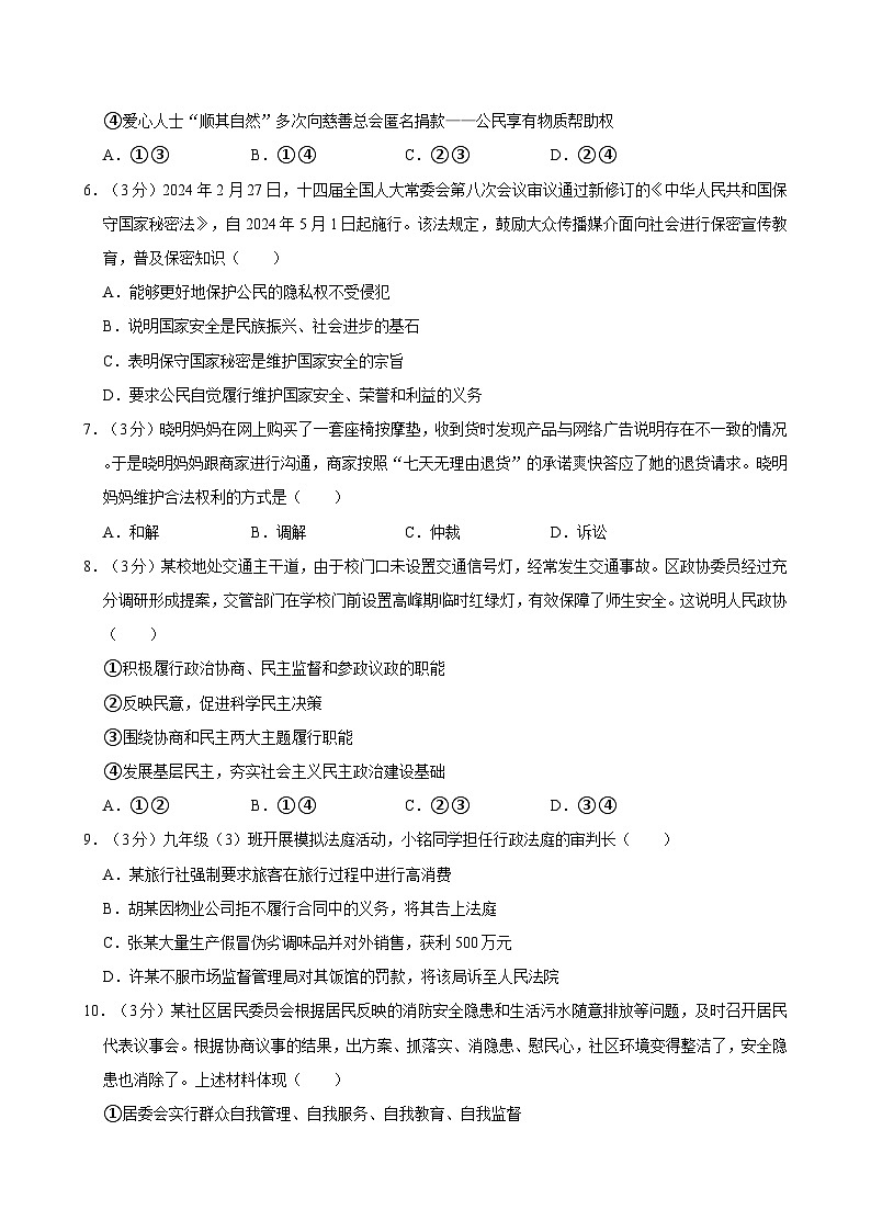
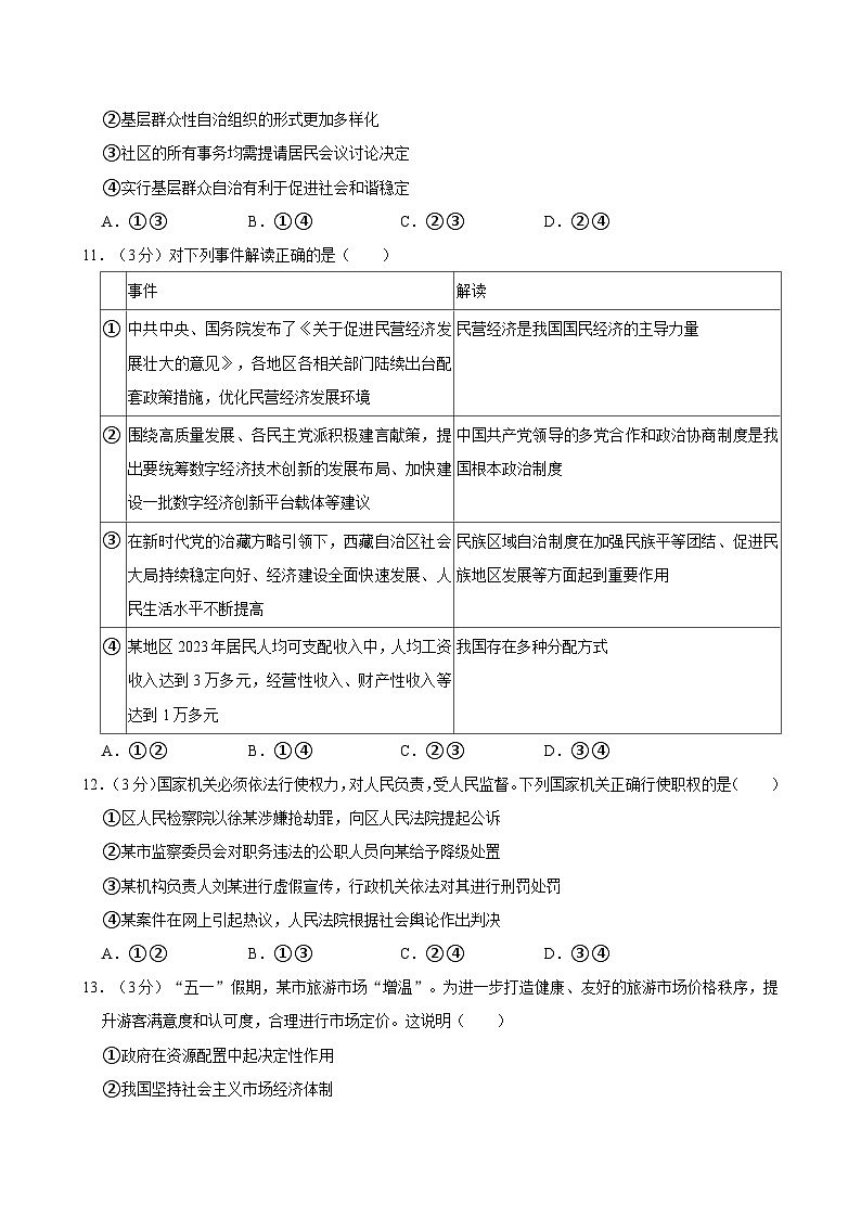
北京市顺义区2023-2024学年八年级下学期期末道德与法治试卷(含答案)
展开
这是一份北京市顺义区2023-2024学年八年级下学期期末道德与法治试卷(含答案),共9页。
相关试卷
2023-2024学年北京市顺义区中考二模道德与法治试卷(含解析):
这是一份2023-2024学年北京市顺义区中考二模道德与法治试卷(含解析),共14页。试卷主要包含了单项选择题,分析说明题等内容,欢迎下载使用。
北京市顺义区2023-2024学年八年级下学期期末道德与法治试卷:
这是一份北京市顺义区2023-2024学年八年级下学期期末道德与法治试卷,文件包含北京市顺义区+2023-2024学年八年级下学期期末道德与法治试卷docx、答案pdf等2份试卷配套教学资源,其中试卷共11页, 欢迎下载使用。
北京市顺义区+2023-2024学年八年级下学期期末道德与法治试卷:
这是一份北京市顺义区+2023-2024学年八年级下学期期末道德与法治试卷,共8页。