


陕西省渭南市韩城市2024届九年级上学期期末考试物理试卷(含答案)
展开
这是一份陕西省渭南市韩城市2024届九年级上学期期末考试物理试卷(含答案),共16页。试卷主要包含了单选题,实验题,计算题,作图题,填空题等内容,欢迎下载使用。
一、单选题
1.下列估测数据接近实际的是( )
A.液晶电视机的功率约为1000W
B.家用电冰箱的电流约为0.1A
C.手电筒的小灯泡灯丝的电阻可能为10Ω
D.一节干电池提供的电压为3V
2.寒冷的冬天,小明用热水泡脚的过程中( )
A.通过做功增加了脚的内能B.热量由脚传递给了水
C.水的温度降低,水的比热容减小D.水的温度降低,内能减少
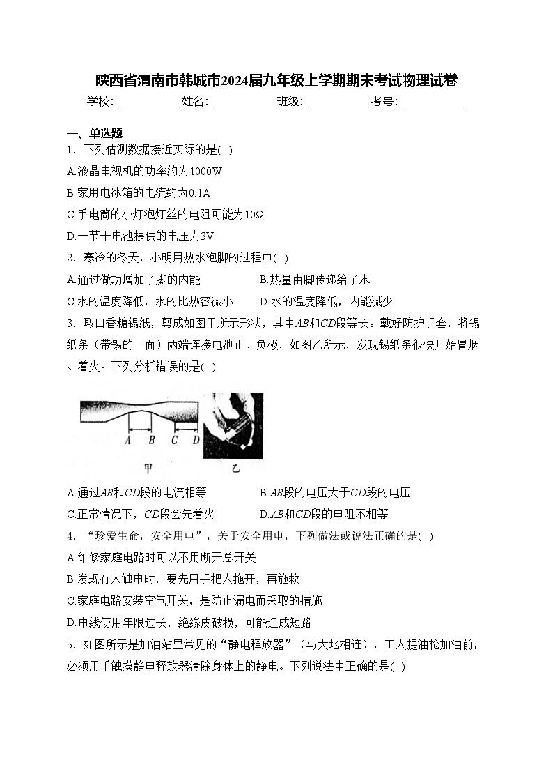
3.取口香糖锡纸,剪成如图甲所示形状,其中AB和CD段等长。戴好防护手套,将锡纸条(带锡的一面)两端连接电池正、负极,如图乙所示,发现锡纸条很快开始冒烟、着火。下列分析错误的是( )
A.通过AB和CD段的电流相等B.AB段的电压大于CD段的电压
C.正常情况下,CD段会先着火D.AB和CD段的电阻不相等
4.“珍爱生命,安全用电”,关于安全用电,下列做法或说法正确的是( )
A.维修家庭电路时可以不用断开总开关
B.发现有人触电时,要先用手把人拖开,再施救
C.家庭电路安装空气开关,是防止漏电而采取的措施
D.电线使用年限过长,绝缘皮破损,可能造成短路
5.如图所示是加油站里常见的“静电释放器”(与大地相连),工人提油枪加油前,必须用手触摸静电释放器清除身体上的静电。下列说法中正确的是( )
A.静电释放过程是电子在转移B.“除电”后人体就没有电荷了
C.人体与衣服摩擦可创造出电荷D.静电释放器可以由陶瓷制成
6.关于能源、信息与材料,下列说法不正确的是( )
A.5G网络比4G网络的电磁波在真空中传播的速度小
B.指南针是磁性材料制成的,其南极指向地磁北极附近
C.利用半导体材料可以制作二极管
D.光纤通信利用激光传递信息
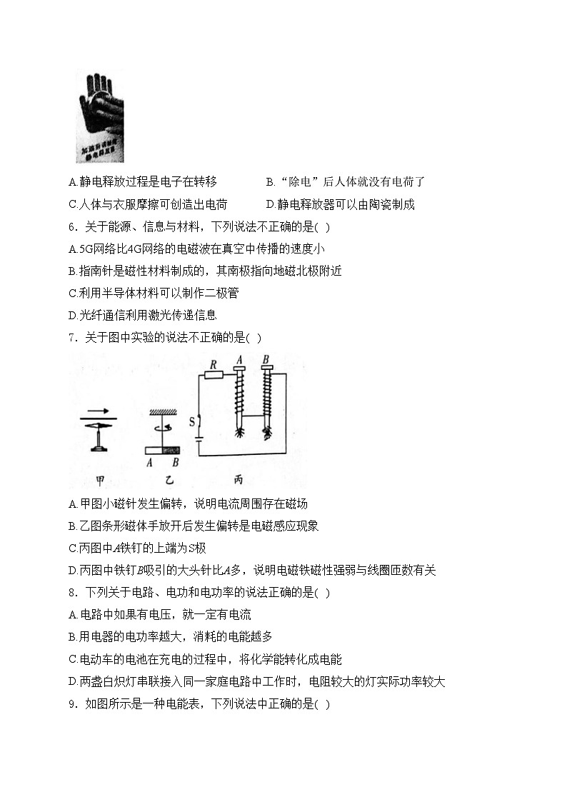
7.关于图中实验的说法不正确的是( )
A.甲图小磁针发生偏转,说明电流周围存在磁场
B.乙图条形磁体手放开后发生偏转是电磁感应现象
C.丙图中A铁钉的上端为S极
D.丙图中铁钉B吸引的大头针比A多,说明电磁铁磁性强弱与线圈匝数有关
8.下列关于电路、电功和电功率的说法正确的是( )
A.电路中如果有电压,就一定有电流
B.用电器的电功率越大,消耗的电能越多
C.电动车的电池在充电的过程中,将化学能转化成电能
D.两盏白炽灯串联接入同一家庭电路中工作时,电阻较大的灯实际功率较大
9.如图所示是一种电能表,下列说法中正确的是( )
A.电能表是测量电功率的仪表B.铝盘转得越快说明电流做功越快
C.该电能表的读数为D.铝盘每转过1500转电路消耗电能2000J
10.如图甲所示电路中,电源电压不变,电流表的量程为0~0.6A,电压表的量程为0~15V,灯泡L标有“2.5V,1.25W”,忽略灯泡电阻变化,所有操作保证电路安全。只闭合开关S、时,滑动变阻器两端电压与通过其电流关系图像如图乙所示,下列说法正确的是( )
A.定值电阻的阻值为5ΩB.只闭合S、,电路最大功率为6W
C.电源电压为6VD.只闭合S、,滑动变阻器变化范围为5~50Ω
二、实验题
11.如图所示,甲、乙、丙三图中的装置完全相同。燃料的质量都是10g,烧杯内的液体质量也相同。
(1)比较不同燃料的热值,应选择______两图进行实验:比较不同物质的比热容,应选择_________两图进行实验。
(2)酒精的热值为,完全燃烧5g酒精放出的热量_________J。
(3)某同学用图丁装置测酒精的热值。加热前酒精灯的质量为,加热一段时间后变为;烧杯中水的质量为M,水的初温,末温,水的比热容用c表示。用以上符号表达该同学测酒精热值的计算式:___________。通过该实验得到的燃料热值与实际相比是________________(选填“偏大”、“偏小”或“相等”)。
(4)有一种“涡轮增压”(T型)轿车,通过给发动机更足量的空气使汽油更充分地燃烧,比普通轿车(L型)更节能,排气更清洁。同样的汽油(如97#)加在T型轿车内比加在L型轿车内热值_________(选填“更大”、“一样大”或“更小”)。
12.小明和同学用如图甲所示电路探究串联电路电压规律。
(1)检查电路时发现甲电路连接不恰当的地方是_________________。
(2)如图乙所示电路,闭合开关后发现电压表和的指针偏转角度相同,电压表本身没有问题,则可能的原因是电压表__________用的是0-15V的大量程,此时电压表和的示数分别为______V和______V。
(3)同学们测出了AB间和AC间的电压,为了测量BC间的电压,断开开关,接下来可以______。
A.保持B接线不动,将电压表连线由A改接到C;
B.保持C接线不动,将电压表连线由A改接到B;
(4)本实验多次测量的目的是_________________。
(5)多次测量后对数据进行分析,得出、、间的电压关系是____________。(用物理量符号表示)
13.小明与同学用如图甲所示电路测量小灯泡额定功率,实验器材有:标有“2.5V”字样的待测小灯泡、电压恒为4.5V的电源、标有“20Ω,1A”的滑动变阻器、电流表(量程为0~0.6A、0~3A)、电压表(量程为0.~3V、0-15V)、开关及导线若干:
(1)为保护电路元件安全,连接电路时开关应_______;闭合开关前,滑动变阻器的滑片P应调至______(选填“a”或“b”)端。
(2)按图连接好电路后,闭合开关,将滑动变阻器滑片P移到最左端时,灯不亮,电压表有较大的示数。经检查,导线连接完好,则电路故障是:____________。
(3)排除故障后由左向右移动变阻器滑片P时,会看到灯泡变_______(选填“暗”或“亮”)一些,这说明灯泡的亮暗与_______有关系。
(4)实验中电压表示数如图乙所示,为测量灯泡的额定功率,应将滑动变阻器的滑片P向________(选填“左”或“右”)移动,直到电压表示数为_________V时为止。
(5)当小灯泡两端的电压为额定电压时,电流表的示数为0.3A,则小灯泡的额定功率为_______W。
三、计算题
14.为防止酒驾事故的出现,酒精测试仪被广泛应用。有一种由酒精气体传感器制成的呼气酒精测试仪,当接触到的酒精气体浓度增大时,酒精气体传感器的阻值降低,其阻值随酒精气体浓度变化的关系如图1所示。当酒精气体的浓度为0时,的电阻为60Ω。在右图所示的工作电路中,电源电压恒为8V,定值电阻。则:
(1)当被检测者呼出酒精气体的浓度为0时,电压表的示数是多少?
(2)现在国际公认的酒驾标准是酒精气体浓度,当电流表的示数为0.2A时,试通过计算判断被检测者是否酒驾。
(3)如果你是这个仪器的设计者,根据学习物理的体验,你认为该仪器最好通过什么现象来显示酒精浓度,说出你的理由。
15.小明家买了一款具有“加热”和“保温”两挡功能的电饭煲,其内部简化电路如图所示,两段加热电阻丝的阻值分别为、。求:
(1)该电饭煲处于保温挡时,流过的电流;
(2)该电饭煲的加热功率;
(3)某次使用时,小明在电饭煲内装入1kg的水,并将其调至加热挡。观察温度显示窗,发现在5min内水的温度从25℃升高到69℃。则此过程中,电饭煲的加热效率为多少?[]
四、作图题
16.(1)在图甲中标出静止在磁场中的小磁针的N、S极和磁感线的方向。
(2)如图乙所示,在虚线框内填入小灯泡和电表(电压表或电流表)的电路元件符号,使灯与串联,且开关S闭合后两灯均能发光,电表有示数。
五、填空题
17.在盛有冷水和热水的两个烧杯中各滴入一滴墨水,墨水在盛有________(选填“热水”或“冷水”)的烧杯中扩散得快,这表明分子热运动的剧烈程度与________有关。过一段时间热水的温度下降了,这是通过_________的方式改变内能。
18.能源是当今社会发展的重要支柱。其中核能是一种______(选填“可再生”或“不可再生”)能源,核电站利用核能发电,它的核心是反应堆,核反应堆是通过可控_________(选填“核裂变”或“核聚变”)反应释放核能的设备。太阳能的应用非常广泛,与火力发电相比,它的优点是__________。
19.与其它燃料相比液氢的主要优点是_______大;地面控制中心通过_______(选填“超声波”或“电磁波”)向太空站发出指令;火箭升空过程中,发动机的工作原理相当于四冲程内燃机的________冲程。
20.某初三学生在科技馆触摸静电起电球后头发“爆开”,原因是头发带上_________(选填“同种”或“异种”)电荷;被毛皮摩擦过的橡胶棒带____________,这是因为在摩擦过程中橡胶棒__________(选填“得到”或“失去”)电子。
21.如图是超市常用的塑料袋封口夹原理图,电源电压为5V,电热丝R阻值为1.25Ω。闭合开关S,电热丝温度升高,利用电流的_________效应实现高温封口,4s内产生的热量为________J,若使用时总把塑料袋烫坏,可以_______(选填“增大”或“减小”)电热丝的阻值。
22.如图,通电后ab段导线受磁场力的方向为竖直向上,此时,cd段导线所受磁场力的方向是竖直向_______(选填“上”或“下”)。要使线圈持续转动,应在其外部加装换向器,自动改变线圈中的_________。此装置将电能转化为____________。
23.两只灯泡和分别标有“6V 3W”和“10V 10W”的字样,保证两灯泡都能安全使用(设灯丝电阻不变)。若把它们并联在电路中,_________灯较亮,两灯的实际功率之比_______,允许电源的最大电压是_________V。
24.请完成下列实验有关的填空。
(1)利用如图甲所示的装置研究“磁场对电流的作用”时,应在ab之间接入(选填“灵敏电流计”或“电源”),根据该原理可制成____________;
(2)如图是测量小灯泡在不同电压下的图像,当电压表的示数增大时,小灯泡的电阻____________(选填“变大”或“变小”),其原因是小灯泡的电阻与____________有关。
参考答案
1.答案:C
解析:A、家用液晶电视机功率约为100W,故A错误;
B、家用电冰箱的电流约为1A,故B错误;
C、手电筒小灯泡灯丝的电阻很小,约为几欧到十几欧,故C正确;
D、一节干电池提供的电压为1.5V,故D错误。
故选:C。
2.答案:D
解析:ABD.将脚放在热水中,通过热传递的方式改变了水与脚的内能,内能由水传递给脚,水放出热量,温度降低,内能减小。热量是传递的能量的多少,不能说物体传递或者含有热量。故AB错误,D正确;
C.水的温度降低,但种类与状态未变,比热容不变。故C错误。
故选D。
3.答案:C
解析:A、AB和CD段锡纸串联电路中,由于串联电路中的电流处处相等,所以通过AB和CD段的电流相等,故A正确;
B、D项,在材料和长度相同时,导体的横截面积越小,电阻越大,由图知,AB段的横截面积小于CD段的横截面积,所以AB段的电阻大于CD段的电阻,根据串联电路的分压原理可知,AB段的电压大于CD段的电压;故B、D正确;
C、根据可知,在电流和通电时间一定时, AB段的电阻大于CD段的电阻,所以AB段产生的热量多,温度高,AB段先着火,故C错误。
故选:C。
4.答案:D
解析:A、家电维修或检修电路时,需先切断电源,再维修,故A错误;
B、遇到有人触电,应先切断电源,切忌用手去拉触电者进行施救,以避免救治的人触电,故B错误;
C、家庭电路安装漏电保护器是防止漏电而采取的安全措施,空气开关是为了防止电路中的电流过大而采取的安全措施,故C错误;
D、电源线的绝缘皮破损时应及时更换,继续使用,可能造成短路,容易发生触电事故,故D正确。
故选:D。
5.答案:A
解析:A、静电释放过程是电子在转移,故A正确;
B、除静电消除后,人体的所带的负电荷转移,但人体内的正电荷不会消失,故B错误;
C、人体与衣服摩擦起电是电子的转移,故C错误;
D、静电释放器是由导体制成的,玻璃是绝缘体,故D错误;
故选:A。
6.答案:A
解析:A.电磁波能传递信息,5G和4G信号都是利用电磁波传递信息的,电磁波在真空中传播速度是是不变的,故B错误,符合题意;
B.地磁场的南北极与地理南北极相反,指南针是磁性材料制成的,其南极指向地磁北极附近,故B正确,不符合题意;
C.半导体的导电性能介于导体和绝缘体之间,具有一些特殊的物理性质,可以用来制作二极管、智能机器人、平板电脑等科技类产品的芯片中,故C正确,不符合题意;
D.激光属于电磁波,光纤通信利用激光传递信息的,故D正确,不符合题意。
故选A。
7.答案:B
解析:A.奥斯特实验说明通电导线周围存在与电流方向有关的磁场,因此可以使小磁针发生偏转,故A正确,不符合题意;
B.由于磁体静止时,受地磁场的作用,具有指南性,所以条形磁体手放开后,发生偏转是磁体有指南性,故B错误,符合题意;
C.由丙图可知,电流从A铁钉的上端流入,从A铁钉的下端流出,利用安培定则,可以判断出A铁钉的上端是S极,故C正确,不符合题意;
D.影响电磁铁磁性强弱的因素有电流大小和线圈匝数,由图可知,两铁钉串联,通过的电流相等,当电流一定时,线圈匝数越多,电磁铁的磁性越强,故D正确,不符合题意。
故选B。
8.答案:D
解析:A.形成电流有两个条件:电路两端有电压,电路是闭合的。两个条件缺一不可。故A错误;
B.根据可知,只有在时间一定时,功率越大,用电器消耗的电能才越多。故B错误;
C.充电时,电动车消耗电能,电池发生化学变化,是将电能转化为化学能。故C错误;
D.根据可知,串联时电流相等,则电阻越大的灯,实际功率越大,在相同时间内转化的光能越多,它就越亮。故D正确。
故选D。
9.答案:B
解析:A.电能表是测量用电器消耗的电能的,不是测量电功率的仪表。故A错误;
B.电能表铝盘转得越快,即相同时间内电路消耗的电能多,即电路的功率大,即电流做功快。故B正确;
C.电能表示数中最后一位数字的单位是0.1kW·h,电能示数为302.1kW·h。故C错误;
D.3000r/(kWh)表示电路中用电器每消耗1kW·h的电能,电能表转盘转3000转,铝盘转过1500转,电路消耗的电能为,故D错误。
故选B。
10.答案:C
解析:
11.答案:(1)甲、乙;甲、丙;(2);(3);偏小(4)一样大
解析:(1)为了比较两种液体的比热容,需要燃烧相同的燃料,加热不同的液体,让液体的质量和温度的变化相同,通过比较加热时间,进而判断两种比热容的大小关系,应选择甲和乙两图进行实验;比较不同燃料的热值,应控制被加热液体的种类相同而燃料不同;故应选择甲、丙两图进行实验;
(2)完全燃烧5g酒精放出的热量
(3)水吸收的热量
酒精燃烧释放的热量
燃烧的酒精的质量则酒精的热值
因为燃料无法完全燃烧且在加热过程中有热量的散失因此通过实验得到的燃料热值与实际相比偏小;
(4)热值是燃料的一种特性,与燃料的种类有关,和燃料是否充分燃烧无关,因此同样的汽油加在T型轿车内和加在L型轿车内热值一样大。
12.答案:(1)电压表量程选小了;(2);1.2;6;(3)B;(4)使结论具有普遍性;(5)
解析:(1)由图可知,四节干电池串联,电源电压为6V所以电压表应该选择大量程,电路连接不恰当的地方是电压表量程选小了。
(2)图乙中,两灯串联在电路中,电压表测灯两端的电压,测电源电压,据串联电路的电压特点知,的示数应比的大,而闭合开关后,两电压表的指针偏转相同,可能是选择了大量程。测量电源电压为6V,选择小量程,则其示数为
(3)A.保持B接线不动,将电压表连线由A改到C,则电压表的正负接线柱接反,不能测量BC间的电压,故A不符合题意;
B.保持C接线不动,将电压表连线由A改接到B,则并联在BC两端,正负接线柱接线正确,可测量BC间的电压,故B符合题意。
故选B。
(4)实验中,进行多次测量,可避免实验的偶然性,得出具有普遍规律的结论(使结论具有普遍性)
(5)由探究知,在串联电路中,各用电器两端的电压之和等于电源电压,所以可得
13.答案:(1)断开;b;(2)小灯泡断路;(3)暗;灯泡的实际功率;(4)左;2.5;(5)0.75
解析:(1)为连接电路过程中,要将开关断开,防止连接过程中有电流通过元件。连接电路完毕,在闭合开关前,要将变阻器滑片移至变阻器连入电路电阻最大处,因此,要将变阻器滑片移到b端。
(2)变阻器连入电路电阻为0,电源电压大于灯的额定电压,灯不亮,说明电路中没有电流,即电流有断开之处。电压表有示数,说明电压表与电源两极之间是连通的。则与电压表并联的部分断开了,即小灯泡断路。
(3)变阻器滑片向右移动,变阻器连入电路的阻值变大,则电路中的电流减小;变阻器连入电路电阻变大,它分担的电压变大,在电源电压不变时,小灯两端电压减小。通过小灯的电流与小灯两端电压都减小了,根据可知小灯的实际功率减小了。说明小灯的实际功率决定了小灯的亮度。
(4)电压表使用0~3V量程,此时示数为1.5V,为测量小灯的额定功率,应该将变阻器滑片向左移动,增大电路中的电流,增大小灯两端电压直到其额定电压2.5V为止。
(5)小灯的额定功率为
14.答案:(1);(2)见解析;(3)见解析
解析:(1)由图乙可知,当酒精气体的浓度为0时,,电路中的电流:,则电压表的示数:
(2)当电流表的示数为0.2A时,电路的总电阻:,此时酒精气体传感器的电阻:,由图甲可知,酒精含量是,由酒驾标准酒精气体浓度可知,此人是酒驾
(3)当接触到的酒精气体浓度增大时,电路的总电阻减小,电流表示数变大,由知定值电阻两端的电压变大,酒精气体传感器两端的电压变小,电压表的示数变小,所以该仪器最好通过电流表的现象来显示酒精浓度
15.答案:(1);(2);(3)
解析:(1)由图可知,当开关闭合、接2时,、串联,电路中的总功率最小,电饭煲处于保温挡;当开关闭合、接1时,只有工作,总功率最大,电饭煲处于加热挡;保温时电路总电阻:,
保温挡时电路流过的电流:
(2)该电饭煲的加热功率:
(3)水吸收的热量:,
电饭煲消耗的电能:,
电饭煲的加热效率:
16.答案:见解析
解析:(1)
(2)
17.答案:热水;温度;热传递
解析:分子热运动的剧烈程度与温度有关,物体温度越高,分子热运动越剧烈,扩散速度越快,故滴入热水中的墨水扩散得快;热水温度下降是因为水放出热量,内能减小,是通过热传递改变内能。
18.答案:不可再生;核裂变;清洁无污染
解析:核燃料属于矿产资源,在短期内无法恢复、再生,属于不可再生能源。
核反应堆是一种通过可控链式反应,即核裂变获得核能的装置。
火力发电污染较严重,太阳能发电具有清洁无污染、可再生、取之不尽用之不竭等优点。
19.答案:热值;电磁波;做功
解析:质量相等的情况下,完全燃烧时,液氢放出的热量多,即液氢的热值大。
声波不能在太空中传播,电磁波能在太空中传播。所以地面控制中心通过电磁波向太空出指令。
火箭燃烧时,产生的高温高压向下喷出,将火箭推向太空,是将内能为机械能。内燃机的做功冲程也是将内能转化为机械能。
20.答案:同种;负电;得到
解析:学生角摸静电起电球,头发丝一根根竖起,头发“爆开”,这是因为头发带上同种电荷而互相排斥的。
被毛皮摩擦过的橡胶棒带负电,由于橡胶棒得到电子,从而使橡胶棒带上负电。
21.答案:热;80;增大
解析:电流通过电热丝温度升高,将电能转化为内能,是利用了电流的热效应实现高温封口的。
4s内产生的热量为
若使用时总把塑料袋烫坏,说明热量过大,需减小热量,根据可知,在U、t不变时,可以增大电热丝的阻值。
22.答案:下;电流方向;机械能
解析:导体在磁场中的受力法线与磁场方向和电流方向有关,由图可知,ab段导线与cd段导线所处的磁场方向相同,但电流方向相反,ab段导线受磁场力的方向为竖直向上,cd段导线所受磁场力的方向是竖直向下。
换向器的作用是在线圈平面刚转动平衡位置时自动改变线圈中电流的方向,使线圈持续的转动下去。
通电的线圈在磁场中转动,消耗了电能,获得了机械能,所以该装置将电能转化为机械能。
23.答案:;;6
解析:
24.答案:(1)电源;电动机
(2)变大;温度
解析:(1)利用如图甲所示的装置研究“磁场对电流的作用”时,需在ab中通入电流,而电源能够提供电流,所以应在ab之间接入电源,根据“磁场对电流的作用”原理,人们制成电动机。
(2)由图像可知,电压增大的数值比对应的电流增大的数值大,根据欧姆定律可知,小灯泡灯丝的电阻随电压的增大逐渐变大;由图乙可知,通过灯的电流随电压的增大而增大,根据P=UI可知,灯丝的功率变大,灯丝的温度升高,即灯丝的电阻随温度的升高而变大,即小灯泡的电阻与温度有关。
相关试卷
这是一份陕西省渭南市韩城市2024届九年级上学期第一次月考物理试卷(含答案),共11页。试卷主要包含了单选题,实验题,计算题,填空题等内容,欢迎下载使用。
这是一份陕西省渭南市韩城市2023-2024学年九年级上学期第一次月考物理试卷,共23页。试卷主要包含了选择题,填空题,实验与探究题,综合题等内容,欢迎下载使用。
这是一份2023年陕西省渭南市韩城市中考物理二模试卷(含答案),共36页。试卷主要包含了选择题,填空与作图题,实验与探究题,综合题等内容,欢迎下载使用。
