初中人教部编版第20课 第一次工业革命精品同步达标检测题
展开(一)背景:17 世纪末,英国君主立宪制建立后,政局稳定,资本主义经济迅速发展,随着国内外市场的不断扩大,对棉纺织品的需求迅速增长,刺激了棉纺织生产方式的改进和新技术的发明。
(二)开始
时间:18世纪60年代 行业:棉纺织行业(哈格里夫斯发明珍妮机)
实质:是工场手工业发展到大机器生产的一次生产领域的革命(也是一场深刻的社会变革)
(三)重要成就
1、1765年,哈格里夫斯发明“珍妮机”。(开始标志)
2、1785年,瓦特改进的蒸汽机投入使用,提供了更加便利的动力。蒸汽机的广泛应用是生产领域的一次意义重大的飞跃,它极大
地提高了生产力,使工业革命得以更快地向纵深发展。
3、19世纪,传统的手工工场逐渐被大工厂替代,现代工厂制度最终确立。
4、1825年,由史蒂芬森设计的蒸汽机车试车成功,标志着铁路时代的开始。铁路时代的到来为社会提供了更为快捷、廉价、便利的交通,使生产和市场之间的联系变得更加密切。
(四)工业革命的影响
1.极大地提高了社会生产力水平,人类进入“蒸汽时代”。
2.19世纪中期,英国已成为世界上第一个工业国家。
从 18 世纪后期起,其他西方国家纷纷学习英国的先进技术和生产经验。法国、美国、德国等国先后进行工业革命。
(工业革命后,资本主义最终战胜封建主义;率先完成工业革命的西方资本主义国家逐步确立起对世界的统治,世界形成西方先进、东方落后的局面)
(五)工业革命的启示:①科学技术是第一生产力,创新是引领社会发展的第一动力。②我们要坚持“科教兴国”战略,大力发展科技创新。③发展科技的同时,要趋利避害,保护环境。
一.选择题(共10小题)
1.观察图表并分析,引起英国城市人口与农村人口比例变化的主要事件是( )
A.巴黎公社的成立B.启蒙运动的影响
C.明治维新的实行D.工业革命的率先完成
2.“一方面,资本家攫取了大部分的社会财富,他们日益富裕;另一方面,广大工人获得的收入却难以糊口,他们对不公平的社会现状越来越不满。”材料说明了工业化( )
A.促进了城市人口增加B.造成了严重的环境问题
C.导致社会矛盾的激化D.促进了生产力的发展
3.工人的劳动节奏由原先的日出而作,日入而息转变为要严格按照钟表、机器和车间规定上下班。这种转变主要是由于推行了( )
A.行会制度B.工场制度C.工厂制度D.工会制度
4.关于工业革命最早出现在英国的原因,前期学者认为是英国开展圈地运动,进行殖民扩张等具备了劳动力、市场等条件;后期有学者认为是英国进行了资产阶级革命确立了资本主义制度;再后来学者得出煤铁资源丰富、易于开采等条件也是其重要因素。这说明,工业革命( )
A.开展的政治前提是殖民扩张
B.自然条件因素是最至关重要的
C.后期研究比前期的观点可信
D.随着研究视角拓展而趋于全面
北卡罗莱那大学历史系助理教授彼得•索尔谢姆写了《发明污染:工业革命以来的煤、烟与文化》的著作,从书名可以判断作者在分析工业革命所带来的问题是( )
A.工厂制度B.环境污染C.贫富分化D.生活水平
6.如图是“世界资本主义工业发展示意图”,对①时段描述正确的是( )
A.工业革命开始B.瓦特蒸汽机诞生
C.铁路时代到来D.手工工场兴起
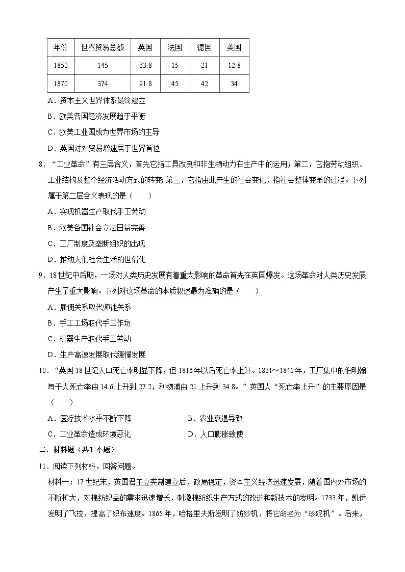
7.如表摘编自刘宗绪主编的《世界近代史》。由此表可见,当时( )
19世纪中期国际贸易部分情况统计表(单位:亿马克)
A.资本主义世界体系最终建立
B.欧美各国经济发展趋于平衡
C.欧美工业国成为世界市场的主导
D.英国对外贸易增速居于世界首位
8.“工业革命”有三层含义,首先它指工具改良和非生物动力在生产中的运用;第二,它指劳动组织、工业结构及整个经济活动方式的转变;第三,它指由此产生的社会变化,指社会整体变革的过程。下列属于第二层含义表现的是( )
A.实现机器生产取代手工劳动
B.欧美各国社会立法日益完善
C.工厂制度及垄断组织的出现
D.推动人们社会生活的世俗化
9.18世纪中后期,一场对人类历史发展有着重大影响的革命首先在英国爆发。这场革命对人类历史发展产生了重大影响。下列对这场革命的本质叙述最为准确的是( )
A.雇佣关系取代师徒关系
B.手工工场取代手工作坊
C.机器生产取代手工劳动
D.生产高速发展取代缓慢发展
10.“英国18世纪人口死亡率明显下降,但1816年以后死亡率上升。1831~1841年,工厂集中的伯明翰每千人死亡率由14.6上升到27.2,利物浦由21上升到34.8。”英国人“死亡率上升”的主要原因是( )
A.医疗技术水平不断下降B.农业衰退导致
C.工业革命造成环境恶化D.人口膨胀致使
二.材料题(共1小题)
11.阅读下列材料,回答问题。
材料一:17世纪末,英国君主立宪制建立后,政局稳定,资本主义经济迅速发展,随着国内外市场的不断扩大,对棉纺织品的需求迅速增长,刺激棉纺织生产方式的改进和新技术的发明。1733年,凯伊发明了飞梭,提高了织布速度。1865年,哈格里夫斯发明了纺纱机,将它命名为“珍妮机”。后来,其他生产部门也纷纷发明制造机器,促进了生产的发展。人们把生产领域的这种革命性变化称为“工业革命”。
——摘自统编教材《世界历史•九年级上册》
材料二:19世纪上半叶,运输手段发生了巨大变化……运输成本显著降低,商品和生产要素的市场在全世界范围内被整合起来,各种商品的价格逐渐趋同。譬如,英国利物浦和印度孟买之间棉花价格的差距,在1857年是57%,1913年则缩小到了30%。
——摘编自(日)玉木俊明著《物流改变世界历史》
材料三:工业革命从英国开始,很快扩展到了欧洲大陆和美国等地。1840年,英国率先完成了工业革命,成为世界上第一个工业国家。不久,法国和美国等国也相继完成了工业革命。……机器大工业生产的产品不再满足于国内市场,资产阶级竭力在全世界拓展市场,抢占原料产地,使世界贸易的范围和规模迅速扩大。资产阶级凭借着工业革命带来的强大经济和军事实力,把越来越多的地区纳入资本主义世界市场之中。19世纪中后期,一个以欧美资本主义国家为主导的世界市场基本形成。
——摘编自《世界历史教师教学用书》
(1)根据材料一,概括英国首先爆发工业革命的原因。
(2)根据材料二并结合所学知识,指出“运输手段发生了巨大变化”的技术原因,并简析交通革命对经济和人们思想观念的影响。
(3)根据材料三,说明工业革命是如何改变世界面貌的。
(4)结合上述材料,谈谈你的认识。
参考答案与试题解析
一.选择题(共10小题)
1.【答案】D
【分析】本题以英国城市人口与农村人口比例的变化示意图为依托,主要考查工业革命的相关知识点。把握相关的基础知识。
【解答】A.巴黎公社的成立是世界上第一个无产阶级政权,排除A。
B.启蒙运动是资产阶级思想文化解放运动,为法国大革命做了重要的理论准备,排除B。
C.日本实行明治维新,与英国城市人口与农村人口比例变化无关,排除C。
D.如图表反映的是英国城市人口与农村人口比例的变化。出现这一变化的主要原因是工业革命的推动。根据题干图表可知,从1750到1851年,英国农村人口由多到少,城市人口由少到多。结合所学知识可知,这是因为英国工业革命的发展推动了英国的城市化,D项正确。
故选:D。
【点评】本题主要考查学生的识记能力以及分析问题的能力。理解并识记工业革命的相关史实。
2.【答案】C
【分析】本题主要考查第一次工业革命,解题的关键是识读题干材料,结合工业革命对阶级关系的影响分析作答。
【解答】据题意可知,随着工业化的发展,资本主义国家形成工业资产阶级和工业无产阶级对立的局面,并且资本家越来越富裕而工人却越来越贫困,工人对社会现状也越来越不满,由此说明工业化造成了严重的贫富差距,激化了社会矛盾,C项正确;材料反映的是贫富差距扩大,社会矛盾激化,不是城市人口增加、环境问题和生产力的发展,排除ABD项。
故选:C。
【点评】本题主要考查第一次工业革命,侧重考查学生灵活运用所学知识,准确把握材料主旨的能力。
3.【答案】C
【分析】本题主要考查第一次工业革命,重点掌握工厂制度的建立及其影响。
【解答】结合所学知识,第一次工业革命中建立了工厂制度,工厂生产与之前的家庭生产不同,它有集中的生产场所、生产记律和管理制度,C项正确;行会制度是旧时城市商品经济中的工商业组织,存在于工业革命之前,排除A项;工场是指资本主义发展萌芽阶段的大型手工作坊,与“严格按照钟表、机器和车间规定上下班”不符,排除B项;工会的本义是指在共同利益基础上自发组织起来的社会团体,与“严格按照钟表、机器和车间规定上下班”不符,排除D项。
故选:C。
【点评】本题主要考查第一次工业革命,考查学生的材料分析能力以及调用所学知识解决问题的能力。
4.【答案】D
【分析】本题主要考查工业革命,要求学生结合英国工业革命的特征和影响来分析。
【解答】从材料可以看出关于工业革命的原因有三个观点,最早只是从经济角度来分析,后来从政治角度和资源角度来分析,说明对工业革命的认识,随着研究的视角不断的发展而逐渐走向全面,D是正确的;ABC选项都不能体现出材料的主要意思,排除。
故选:D。
【点评】解答本题要搞清楚工业革命的特征和影响,学生要有一定的结合所学知识理解材料的能力。
5.【答案】B
【分析】本题主要考查第一次工业革命,需要考生掌握第一次工业革命的消极影响。
【解答】根据题干“《发明污染:工业革命以来的煤、烟与文化》”和所学知识可知,工业革命的核心动力是蒸汽机,大量燃烧化石燃料,带来严重的环境污染问题,B项正确;材料无法体现工业革命所带来的问题是工厂制度,排除A项;材料无法体现工业革命所带来的问题是贫富分化,排除C项;材料无法体现工业革命所带来的问题是生活水平,排除D项。
故选:B。
【点评】本题主要考查第一次工业革命,考查学生的材料分析能力以及调用所学知识解决问题的能力。
6.【答案】C
【分析】本题考查第一次工业革命的相关史实。
【解答】A.工业革命开始于18世纪60年代,排除A。
B.1785年,瓦特改良蒸汽机,排除B。
C.第一次工业革命期间,斯蒂芬森发明了蒸汽机车,人类进入“铁路时代”,故C正确。
D.手工工场兴起于14世纪中后期,排除D。
故选:C。
【点评】本题考查学生调动运用所学知识,准确识记第一次工业革命的相关史实,有助于培养学生的历史解释素养。
7.【答案】C
【分析】本题考查第一次工业革命。第一次工业革命把人类带入蒸汽时代。
【解答】由图表可以看出,1850年到1870年,英、法、德、美四国贸易均迅猛增长,占据了世界贸易总额的绝大部分,成为世界市场的主导。C符合题意。
故选:C。
【点评】本题以第一次工业革命为背景,考查学生分析史料和识记历史知识能力。
8.【答案】C
【分析】本题主要考查了两次工业革命等知识,掌握相关基础知识。
【解答】实现机械生产取代手工劳动”这句话的本质含义是生产工具的变化,这与材料中的“首先它指工具改良和非生物动力在生产中的运用”信息(即第一层含义) 相吻合,排除A项;
题干和欧美各国社会立法日益完善无关,排除B项;
根据材料“它指劳动组织、工业结构及整个经济活动方式的转变”可知,第二层含义本质上指向的是新生产组织形式“工厂”和垄断组织的出现,劳动组织形式发生变革,C项正确;
推动人类社会生活的世俗化”这个结论也是从社会整体变革”的角度得出的,属于第三层中的含义,排除D项。
故选:C。
【点评】本题主要考查学生综合运用所学知识解决问题的能力。理解并识记两次工业革命等知识。
9.【答案】C
【分析】本题考查第一次工业革命,掌握相关的基础知识。
【解答】根据材料“18世纪中后期,一场……革命首先在英国爆发”并结合所学可知,18世纪中后期首先在英国发生的这场革命是指工业革命,其本质是机器生产取代手工劳动,对人类社会的生活产生深刻影响,C项正确;雇佣关系取代师徒关系在资本主义萌芽出现时就产生了,排除A项;手工工场取代手工作坊应该在工业革命之前的工场手工业时期就已经存在了,排除B项;生产高速发展取代缓慢发展反映的是第二次工业革命,排除D项。
故选:C。
【点评】本题考查第一次工业革命,考查学生的理解和分析能力,解题关键是掌握基础知识。
10.【答案】C
【分析】本题考查学生对工业革命相关知识的掌握,英国人“死亡率上升”的主要原因是工业革命造成环境恶化。
【解答】据题干“英国18世纪人口死亡率明显下降,但1816年以后死亡率上升。1831~1841年,工厂集中的伯明翰每千人死亡率由14.6上升到27.2,利物浦由21上升到34.8。”可知,英国人“死亡率上升”的主要原因是工业革命造成环境恶化。工业革命导致环境污染,城市环境极其恶化,人口死亡率上升。
故选:C。
【点评】本题考查学生对工业革命相关知识的掌握,重点识记工业革命的内容与影响。
二.材料题(共1小题)
11.【答案】(1)君主立宪制确立,政局稳定;资本主义经济迅速发展;国内外市场的不断扩大。
(2)汽船的发明和应用;缩短了世界各地的时空距离,促进了世界市场的形成等。加强了人际交往、交流,改变了人们的思想观念。
(3)工业革命使生产力迅速发展;资本主义最终战胜封建主义;世界贸易的范围和规模迅速扩大;密切世界各地的联系;促进资本主义市场的基本形成等。
(4)科技是第一生产力,科技促进社会的变革和发展。(言之有理即可)
【分析】本题考查工业革命等相关史实,掌握相关的基础知识。
【解答】(1)根据材料一“英国君主立宪制建立后,政局稳定”可知工业革命进行的原因是君主立宪制确立,政局稳定;根据“资本主义经济迅速发展”可知有利条件是资本主义经济迅速发展;根据“随着国内外市场的不断扩大,对棉纺织品的需求迅速增长”可知原因是国内外市场的不断扩大。
(2)根据材料二,结合所学知识可知,“运输手段发生了巨大变化”的科技原因是汽船的发明和应用,交通科技对经济的影响是整合了世界市场,促进了世界市场的形成等。交通革命扩大了人类的活动范围,加强了人际交往、交流,改变了人们的思想观念。
(3)根据材料三并结合所学知识可知,工业革命改变世界面貌表现在工业革命使生产力迅速发展;资本主义最终战胜封建主义;世界贸易的范围和规模迅速扩大;密切世界各地的联系;促进资本主义市场的基本形成等。
(4)本题为开放性题目,言之有理即可,如:科技是第一生产力,科技促进社会的变革和发展。
故答案为:
(1)君主立宪制确立,政局稳定;资本主义经济迅速发展;国内外市场的不断扩大。
(2)汽船的发明和应用;缩短了世界各地的时空距离,促进了世界市场的形成等。加强了人际交往、交流,改变了人们的思想观念。
(3)工业革命使生产力迅速发展;资本主义最终战胜封建主义;世界贸易的范围和规模迅速扩大;密切世界各地的联系;促进资本主义市场的基本形成等。
(4)科技是第一生产力,科技促进社会的变革和发展。(言之有理即可)
【点评】本题考查学生的识记能力以及分析问题的能力,理解并识记工业革命等相关史实。
声明:试题解析著作权属菁优网所有,未经书面同意,不得复制发布日期:2023/9/4 14:20:07;用户:张保喜;邮箱:15851223892;学号:49004601
年份
世界贸易总额
英国
法国
德国
美国
1850
145
33.8
15
21
12.8
1870
374
91.8
45
42
34
初中历史人教部编版九年级上册第18课 美国的独立精品课时练习: 这是一份初中历史人教部编版九年级上册<a href="/ls/tb_c144650_t7/?tag_id=28" target="_blank">第18课 美国的独立精品课时练习</a>,共9页。试卷主要包含了根本原因,战争过程,性质,美国独立战争的影响等内容,欢迎下载使用。
初中第16课 早期殖民掠夺精品一课一练: 这是一份初中<a href="/ls/tb_c144644_t7/?tag_id=28" target="_blank">第16课 早期殖民掠夺精品一课一练</a>,共8页。试卷主要包含了早期殖民国家,英国的殖民扩张,殖民争霸战争,殖民扩张的影响等内容,欢迎下载使用。
初中历史人教部编版九年级上册第15课 探寻新航路精品课时作业: 这是一份初中历史人教部编版九年级上册<a href="/ls/tb_c144642_t7/?tag_id=28" target="_blank">第15课 探寻新航路精品课时作业</a>,共8页。试卷主要包含了根本原因,社会原因,直接原因,麦哲伦船队全球航行等内容,欢迎下载使用。

